高考历史复习 单元突破卷02 三国两晋南北朝的民族交融与隋唐统一多民族封建国家的发展(原卷版).docx本文件免费下载 【共7页】

高考历史复习  单元突破卷02 三国两晋南北朝的民族交融与隋唐统一多民族封建国家的发展(原卷版).docx
高考历史复习  单元突破卷02 三国两晋南北朝的民族交融与隋唐统一多民族封建国家的发展(原卷版).docx
高考历史复习  单元突破卷02 三国两晋南北朝的民族交融与隋唐统一多民族封建国家的发展(原卷版).docx
小学、初中、高中各种试卷真题知识归纳文案合同PPT等免费下载www.doc985.com小学、初中、高中各种试卷真题知识归纳文案合同PPT等免费下载www.doc985.com单元02三国两晋南北朝民族交融与隋唐统一多民族封建国家的发展单元突破卷(考试时间:75分钟试卷满分:100分)一、选择题:共16小题,每小题3分,共48分,在每小题给出的四个选项中,只有一个最符合题目要求。1.东汉初期实行三公宰相制,又将属于少府(专管皇室财政,兼管皇帝秘书、膳食事务)的尚书独立出来,时称尚书台,实际直接对皇帝负责,终汉之世掌握国家实权。魏晋时期,尚书台正式脱离少府,成为中央行政机构。尚书台职能的变化反映出从东汉到魏晋时期()A.君权与相权的矛盾得以缓和B.该时期三省制度正式形成C.国家行政制度改革显现成效D.家国异构的色彩变得明显2.自东汉以来,西、北边陲的一些少数民族不断向内地迁徙。到西晋时,内迁少数民族匈奴、羯、氐、羌和鲜卑卷入西晋内战,并且逐渐主导了局势。到南北朝时,北方十六国除前凉、北燕、西凉外、都由少数民族建立。据此推知()A.少数民族完全掌控了中原局势B.战争在客观上促进了民族的交融C.各民族间的民族隔阂逐渐消失D.中原人民南迁导致北方社会动荡3.钱穆在《国史大纲》里指出:“贵族世袭的封建制度在战国、秦、汉时期就被打破。然而东汉以来的士族门第到魏晋南北朝时,其地位几已成为‘变相的封建,……它是从皇权政治而来,又依一定的条件向皇权政治转化,向皇权政治回归。”这可用来说明当时()A.官僚政治体制的渐趋瓦解B.以官举士的方式不利于政治清明C.封建割据势力的日益膨胀D.门阀政治是特定历史环境的产物4.南北朝时期,江南地区出现了由庄园主雇佣佃户垦殖的庄园农业,由流民领袖率领流民或部曲主人统领部曲从事的流民部曲农业,由背井离乡、彼此有亲缘或地缘关系的流民在人迹罕至、且能耕种之处从事的桃花源农业,由国家组织兵员对国有土地进行的军垦农业。这一局面的出现()A.加速了社会阶层的流动B.促进了江南经济的发展C.动摇了门阀政治的基础D.实现了经济重心的转移5.吕思勉在《两晋南北朝史》中谈到:“然人士流移,非一朝可复;而吴(东吴)平未几,五胡之乱复起,南北隔越,侨置之州郡县遂多,土断之法,盖终晋、南北朝之世,未能尽行;此则九品中正之法,所以相沿而不废也。”据此可知,九品中正制的实施()A.表明士族门阀势力强大B.旨在预防地方割据重演C.深受特殊社会环境影响D.推动官吏群体的儒家化小学、初中、高中各种试卷真题知识归纳文案合同PPT等免费下载www.doc985.com小学、初中、高中各种试卷真题知识归纳文案合同PPT等免费下载www.doc985.com6.华梅《中国服装史》提到,魏晋南北朝北方服饰裤褶裲裆(如下图),南方服饰长瘦飘逸。假如没有魏晋南北朝的多样性,单从“独尊儒术”的汉代传承下来,是难以出现大唐服饰的雍容而开放的。这反映了()A.汉唐服饰审美的一脉相承B.唐朝服饰风格的雍容而开放C.民族交融渗透于社会生活D.经济繁荣促成了服饰多样性7.唐代陆羽《茶经》记载了江北的蕲、黄、寿、江南的常、宣、歙诸多产茶州都,国家靠榷茶生利,商人大量贩卖茶叶。北方回鹘人入朝后“大趋名马市茶而归”。契丹耶律德光遣使南唐,以羊马交换茶叶。这些现象反映了()A.经济重心逐渐向南方转移B.茶叶成为外贸的大宗商品C.饮茶之风盛行于全国各地D.民族贸易激活了国内市场8.白寿彝《中国通史》载,唐朝时高昌国(汉族人在西域建立的佛教国家,统治中心在今新疆吐鲁番一带)“其风俗政令,与华夏略同”“文字亦同华夏,兼用胡书”,学校设置亦仿中原,“有毛诗、论语、孝经、历代子史,集学官弟子,以相教授”“其刑法、风俗、婚姻、丧葬与华夏大同”。唐蕃和亲后,松赞干布仿中原唐制建立了官制、律法和度量衡;南诏选群蛮子弟聚之成都,学习汉族礼仪文化,并达到很高造诣。这些现象的出现()A.加快了儒学成为正统思想的进程B.体现少数民族对边疆地区积极开发C.得益于中原王朝开明的民族政策D.有利于促进各民族政权的友好交往9.《新唐书·兵志》记载:“大盗既灭,而武夫战卒以...

1、当您付费下载文档后,您只拥有了使用权限,并不意味着购买了版权,文档只能用于自身使用,不得用于其他商业用途(如 [转卖]进行直接盈利或[编辑后售卖]进行间接盈利)。
2、本站所有内容均由合作方或网友上传,本站不对文档的完整性、权威性及其观点立场正确性做任何保证或承诺!文档内容仅供研究参考,付费前请自行鉴别。
3、如文档内容存在违规,或者侵犯商业秘密、侵犯著作权等,请点击“违规举报”。

碎片内容

与本文档类似文档
高考历史复习  中国现代史   阶段检测卷01(解析版) .docx
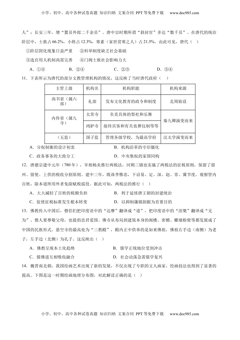
高考历史复习 中国现代史 阶段检测卷01(解析版) .docx
免费
0下载
2025届高中历史一轮复习:第六单元 第15讲 边疆危机、甲午中日战争与八国联军侵华(共91张PPT).pptx
2025届高中历史一轮复习:第六单元 第15讲 边疆危机、甲午中日战争与八国联军侵华(共91张PPT).pptx
免费
0下载
2006年福建省武平二中高三上学期期末考试历史试卷1.doc.pdf
2006年福建省武平二中高三上学期期末考试历史试卷1.doc.pdf
免费
0下载
高中2023《微专题·小练习》·历史专题小练十九 西方人文精神的起源及其发展.docx
高中2023《微专题·小练习》·历史专题小练十九 西方人文精神的起源及其发展.docx
免费
0下载
高考历史五年真题专题08 古代文明的产生、发展与中古时期的世界(解析版).docx
高考历史五年真题专题08 古代文明的产生、发展与中古时期的世界(解析版).docx
免费
0下载
2024年高考历史一轮复习讲义(部编版)第15讲 国家出路的探索和挽救民族危亡的斗争.doc
2024年高考历史一轮复习讲义(部编版)第15讲 国家出路的探索和挽救民族危亡的斗争.doc
免费
27下载
高考历史复习  考点巩固卷14 走向整体的世界(解析版).docx
高考历史复习 考点巩固卷14 走向整体的世界(解析版).docx
免费
0下载
【免费下载】2019年浙江高考历史【01月】(解析版).doc
【免费下载】2019年浙江高考历史【01月】(解析版).doc
免费
0下载
2024年新高考历史资料  板块4 综合提升(四) 世界古代史.docx
2024年新高考历史资料 板块4 综合提升(四) 世界古代史.docx
免费
0下载
2011年高考历史试卷(北京)(空白卷).doc
2011年高考历史试卷(北京)(空白卷).doc
免费
0下载
2009年高考历史试卷(江苏)(空白卷).doc
2009年高考历史试卷(江苏)(空白卷).doc
免费
0下载
2024年新高考历史资料  专题十四 市场到政府——20世纪以来的人类经济与生活.docx
2024年新高考历史资料 专题十四 市场到政府——20世纪以来的人类经济与生活.docx
免费
0下载
2024年新高考历史资料  板块7 第16单元 训练49 近代西方民族国家与国际法的发展.docx
2024年新高考历史资料 板块7 第16单元 训练49 近代西方民族国家与国际法的发展.docx
免费
0下载
高中2022·微专题·小练习·历史【统考版】专练三十八.docx
高中2022·微专题·小练习·历史【统考版】专练三十八.docx
免费
0下载
高考历史复习  考点巩固卷13 中古时期的世界(解析版).docx
高考历史复习 考点巩固卷13 中古时期的世界(解析版).docx
免费
0下载
2024年新高考历史资料  06++世界殖民体系与亚非拉民族独立运动+-【背记手册】高中历史全册最新核心知识必背清单(中外历史纲要上、下册).docx
2024年新高考历史资料 06++世界殖民体系与亚非拉民族独立运动+-【背记手册】高中历史全册最新核心知识必背清单(中外历史纲要上、下册).docx
免费
0下载
2024年高考历史一轮复习讲义(部编版)第41讲 冷战与国际格局的演变.doc
2024年高考历史一轮复习讲义(部编版)第41讲 冷战与国际格局的演变.doc
免费
21下载
高考历史复习  2025人教版新教材历史高考第一轮基础练--第6讲 从隋唐盛世到五代十国(含答案).docx
高考历史复习 2025人教版新教材历史高考第一轮基础练--第6讲 从隋唐盛世到五代十国(含答案).docx
免费
0下载
江苏省淮安市2022届高三二模历史试题(解析版).docx
江苏省淮安市2022届高三二模历史试题(解析版).docx
免费
0下载
2024年新高考历史资料  大题预测卷02(广东专用)(解析版).docx
2024年新高考历史资料 大题预测卷02(广东专用)(解析版).docx
免费
0下载
我的小文库
实名认证
内容提供者

提供高质量免费文档试卷下载,如果满意请告诉您身边的人,如果不满意请告诉我们,您的意见对于我们很重要,是我们不断进步的动力

阅读排行

确认删除?
回到顶部
客服号
  • 客服QQ点击这里给我发消息
QQ群
  • QQ群点击这里加入QQ群
提交所需资料详情,我们来帮找资料