高考历史复习 单元突破卷10 改革开放和社会主义现代化建设新时期(解析版).docx本文件免费下载 【共15页】

高考历史复习  单元突破卷10  改革开放和社会主义现代化建设新时期(解析版).docx
高考历史复习  单元突破卷10  改革开放和社会主义现代化建设新时期(解析版).docx
高考历史复习  单元突破卷10  改革开放和社会主义现代化建设新时期(解析版).docx
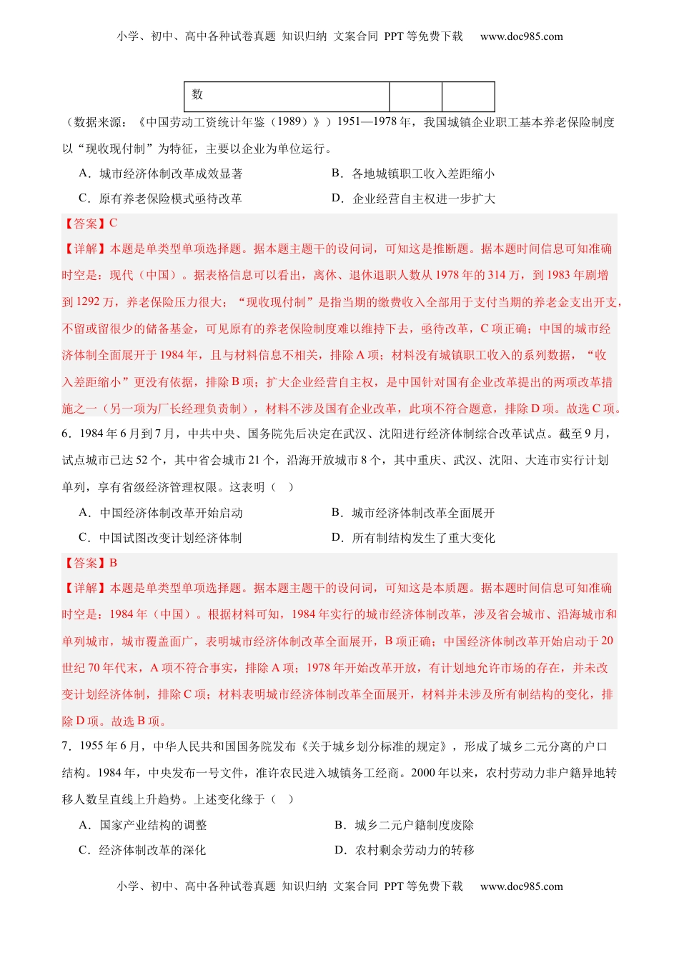
小学、初中、高中各种试卷真题知识归纳文案合同PPT等免费下载www.doc985.com小学、初中、高中各种试卷真题知识归纳文案合同PPT等免费下载www.doc985.com单元10改革开放和社会主义现代化建设新时期单元突破卷(考试时间:75分钟试卷满分:100分)一、选择题:共16小题,每小题3分,共48分,在每小题给出的四个选项中,只有一个最符合题目要求。1.表反映出()时间事件1977年10月中央党校开学,华国锋提出要认真组织力量研究党史,叶剑英要求在研究中要做到理论联系实际,从实际出发。1978年5月《实践是检验真理》在《理论动态》发表后,《光明日报》、《人民日报》、《解放军报》全文转载,各省市自治区报纸陆续转载。1978年8—11月各省市自治区负责人和军区负责人先后表态,公开讲话支持实践是检验真理A.实事求是思想路线重新确立B.全党达成思想共识C.马克思主义中国化获新发展D.思想解放全面展开【答案】A【详解】本题是单类型单项选择题。依据材料主题干的设问词可知本题是本质题。依据材料时间信息可知准确时空是:1977-1978年的中国。依据材料概况可知:题干信息体现的是真理标准问题的讨论在全国的展开,从题干中“联系实际,从实际出发”“实践是检验真理等信息,可以看到该讨论重新确立了实事求是的马克思主义思想路线,A项正确;虽上自中央领导,下至各自治区省市县都表态支持关于实践的大讨论,但称形成全党共识为时尚早,排除B项;材料涉及时段所能对应的马克思主义新发展成果应该是邓小平理论,但邓小平理论的形成是在十一届三中全会后到十五大时,在1977—1978年称获新发展,为时尚早,排除C项;思想解放的全面展开,是在十一届三中全会后,排除D项。故选A项。2.1982年,《国家体育锻炼标准》重新修订,确立了“以青少年为重点的全民健身体育和以奥运会为最高层次的竞技体育协同发展,实现体育腾飞”的指导思想。这()A.基于学校向工农开门的要求B.蕴含着全面发展的教育理念C.体现了国家建设的时代需求D.得益于科教兴国战略的实施【答案】C【详解】本题是多类型单项选择题。据本题次题干设问词,可知这是本质题、目的题、原因题,时空是1982年的中国。根据材料可知,20世纪80年代学校的“体育课”以增强学生体质为主、以普及为主,并与“以奥运会为最高层次的竞技体育协同发展”,反映出改革开放及社会主义现代化建设新时期的时代特小学、初中、高中各种试卷真题知识归纳文案合同PPT等免费下载www.doc985.com小学、初中、高中各种试卷真题知识归纳文案合同PPT等免费下载www.doc985.com征,C项正确;“学校向工农开门”是新中国成立初期人民政府为实施教育为工农服务、为国家建设服务方针提出的口号,排除A项;材料并不只是学校体育,还包括竞技体育,排除B项;科教兴国战略提出于1995年,排除D项。故选C项。3.我国包产到户制度的最初尝试是在地理位置偏远、生产分散、群众生活非常困难的农村;深圳经济特区的制度试验是在偏居一隅的边陲小镇进行的;企业扩权改革发轫于地理位置相对偏远的西南城市成都。这反映出当时我国()A.偏远地区成为改革的重点B.改革开放与区域优势结合C.东部与西部地区协同发展D.大胆创新与稳妥推进并重【答案】D【详解】本题是单类型单项选择题。依据材料主题干的设问词可知本题是本质题。依据材料时间信息可知准确时空是:1978年后(中国)。依据材料概括可知:从我国经济体制改革的尝试可以看出基本是从影响较小的偏远地区开始,说明在大胆创新的同时也在兼顾经济的稳妥发展,D项正确;改革的重点是在经济发展的领域而非地点,排除A项;材料表明是在偏远地区进行的改革,不能体现区域优势,排除B项;材料仅涉及在偏远地区先进行改革试点,未涉及东西部地区协同发展,排除C项。故选D项。4.1982年,第五届全国人民代表大会通过决定,将“人民公社”改为“乡、民族乡”,“人民公社主任、副主任和委员若干人”改为“乡长、副乡长”,“人民公社基本核算单位”改为“农村集体经济组织”。这体现了()A.经济体制改革的深化B.政府财政压力的缓解C.农村乡镇企业的发展D.基层治理模式的转变【答案】D【详解】本题是单类型单项...

1、当您付费下载文档后,您只拥有了使用权限,并不意味着购买了版权,文档只能用于自身使用,不得用于其他商业用途(如 [转卖]进行直接盈利或[编辑后售卖]进行间接盈利)。
2、本站所有内容均由合作方或网友上传,本站不对文档的完整性、权威性及其观点立场正确性做任何保证或承诺!文档内容仅供研究参考,付费前请自行鉴别。
3、如文档内容存在违规,或者侵犯商业秘密、侵犯著作权等,请点击“违规举报”。

碎片内容

与本文档类似文档
浙江省2023年6月普通高校招生选考科目考试历史试题(原卷版).docx
浙江省2023年6月普通高校招生选考科目考试历史试题(原卷版).docx
免费
12下载
古代的商业贸易-2023-2024学年高三历史二轮(专题训练)原卷版.docx
古代的商业贸易-2023-2024学年高三历史二轮(专题训练)原卷版.docx
免费
0下载
2024年新高考历史资料  第一部分 板块三 板块综合提升三 微专题1 多元与交流的时代——世界古代文明.pptx
2024年新高考历史资料 第一部分 板块三 板块综合提升三 微专题1 多元与交流的时代——世界古代文明.pptx
免费
0下载
【2024年一轮复习收官卷】第一模拟(北京卷)(解析版).docx
【2024年一轮复习收官卷】第一模拟(北京卷)(解析版).docx
免费
0下载
2025年新高考历史资料  板块四 第十七单元 第53讲 第一次世界大战与战后国际秩序.docx
2025年新高考历史资料 板块四 第十七单元 第53讲 第一次世界大战与战后国际秩序.docx
免费
0下载
2022-2023学年辽宁省辽西联合校高三下学期期中考试  历史  答案.pdf
2022-2023学年辽宁省辽西联合校高三下学期期中考试 历史 答案.pdf
免费
9下载
高考历史复习  板块四 第十五单元 第48讲 当代世界发展的特点与主要趋势 (1).docx
高考历史复习 板块四 第十五单元 第48讲 当代世界发展的特点与主要趋势 (1).docx
免费
0下载
2025年新高考历史资料  版块五 第十七单元 阶段贯通17 经济与社会生活.pptx
2025年新高考历史资料 版块五 第十七单元 阶段贯通17 经济与社会生活.pptx
免费
0下载
专题04+历史小论文【图表信息类(上)】题型与方法讲解-2024年高考历史复习备考核心素养+大题答题模板.pptx
专题04+历史小论文【图表信息类(上)】题型与方法讲解-2024年高考历史复习备考核心素养+大题答题模板.pptx
免费
0下载
适用于新高考新教材备战2025届高考历史一轮总复习第1单元从中华文明起源到秦汉统一多民族封建国家的建立与巩固第4讲西汉与东汉__统一多民族封建国家的巩固课件.pptx
适用于新高考新教材备战2025届高考历史一轮总复习第1单元从中华文明起源到秦汉统一多民族封建国家的建立与巩固第4讲西汉与东汉__统一多民族封建国家的巩固课件.pptx
免费
0下载
2014年高考历史试卷(新课标Ⅱ)(空白卷) (5).docx
2014年高考历史试卷(新课标Ⅱ)(空白卷) (5).docx
免费
0下载
2025年新高考历史资料  板块四 第十九单元 第64讲 近代以来西方民族国家、国际法与国际货币体系的演变.docx
2025年新高考历史资料 板块四 第十九单元 第64讲 近代以来西方民族国家、国际法与国际货币体系的演变.docx
免费
0下载
2024年高考历史一轮复习讲义(部编版)2024年高考历史一轮复习(部编版) 板块5 第12单元 第33讲 马克思主义的诞生与传播.docx
2024年高考历史一轮复习讲义(部编版)2024年高考历史一轮复习(部编版) 板块5 第12单元 第33讲 马克思主义的诞生与传播.docx
免费
16下载
精品解析:上海市浦东新区2023届高三一模历史试题(解析版).docx
精品解析:上海市浦东新区2023届高三一模历史试题(解析版).docx
免费
0下载
2025年新高考历史资料  板块四 第十五单元 阶段贯通15 第二次世界大战后.pptx
2025年新高考历史资料 板块四 第十五单元 阶段贯通15 第二次世界大战后.pptx
免费
0下载
2023《大考卷》二轮专项分层特训卷•历史【统考版】真题对练 18.docx
2023《大考卷》二轮专项分层特训卷•历史【统考版】真题对练 18.docx
免费
21下载
2024年新高考历史资料  第30讲 走向整体的世界.doc
2024年新高考历史资料 第30讲 走向整体的世界.doc
免费
0下载
高中历史•必修·中外历史纲要(上)课时作业WORD  课时作业(二十三).docx
高中历史•必修·中外历史纲要(上)课时作业WORD 课时作业(二十三).docx
免费
15下载
2025年新高考历史资料  板块二 第八单元 训练22  中华民族的抗日战争.docx
2025年新高考历史资料 板块二 第八单元 训练22 中华民族的抗日战争.docx
免费
0下载
2024年高考历史一轮复习讲义(部编版)板块7 第17单元 训练53 当代中国的外交.docx
2024年高考历史一轮复习讲义(部编版)板块7 第17单元 训练53 当代中国的外交.docx
免费
26下载
我的小文库
实名认证
内容提供者

提供高质量免费文档试卷下载,如果满意请告诉您身边的人,如果不满意请告诉我们,您的意见对于我们很重要,是我们不断进步的动力

阅读排行

确认删除?
回到顶部
客服号
  • 客服QQ点击这里给我发消息
QQ群
  • QQ群点击这里加入QQ群
提交所需资料详情,我们来帮找资料