高考化学复习 微专题突破09 化学反应原理透视(学案)(学生版).docx本文件免费下载 【共9页】

高考化学复习  微专题突破09 化学反应原理透视(学案)(学生版).docx
高考化学复习  微专题突破09 化学反应原理透视(学案)(学生版).docx
高考化学复习  微专题突破09 化学反应原理透视(学案)(学生版).docx
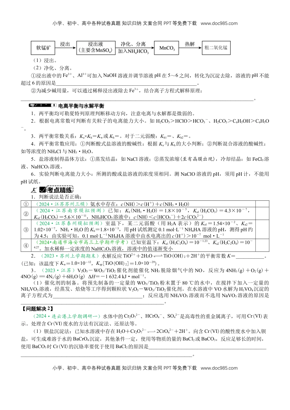
目标定位小学、初中、高中各种试卷真题知识归纳文案合同PPT等免费下载www.doc985.com小学、初中、高中各种试卷真题知识归纳文案合同PPT等免费下载www.doc985.com微专题突破7化学反应原理探透视要成功不需要什么特别的才能,只要把你能做的小事做得好就行了。——维龙1.能根据有关的化学反应原理判断所给的说法是否正确。2.学会抓住细节,判断出有关原理可能出错之处。【规律点和易错点】孙猴子七十二般变化,都逃不出你的手心“三大”平衡平衡类型电离平衡HAcH++Ac-水解平衡Ac-+H2OHAc+OH-沉淀溶解平衡AgCl(s)Ag+(aq)+Cl-(aq)研究对象弱电解质溶液能水解的盐溶液难溶电解质影响因素升温促进电离Ka增大促进水解Kh增大平衡右移Ksp增大加水促进电离Ka不变促进水解Kh不变促进溶解Ksp不变加入相应离子(或物质)加入CH3COONa或HCl,抑制电离Ka不变加入醋酸或NaOH,抑制水解Kh不变加入AgNO3或NaCl,抑制溶解Ksp不变加入反应离子(或物质)加入OH-促进电离Ka不变加入H+促进水解Kh不变加入氨水促进溶解Ksp不变考考你自己1.(2024·江苏卷)室温下,通过下列实验探究SO2的性质。已知Ka1(H2SO3)=1.3×10-2,Ka2(H2SO3)=6.2×10-8。实验1:将SO2气体通入水中,测得溶液pH=3。实验2:将SO2气体通入0.1mol·L-1NaOH溶液中,当溶液pH=4时停止通气。实验3:将SO2气体通入0.1mol·L-1酸性KMnO4溶液中,当溶液恰好褪色时停止通气。下列说法正确的是A.实验1所得溶液中:c(HSO3-)+c(SO32-)>c(H+)B.实验2所得溶液中:c(SO32-)>c(HSO3-)C.实验2所得溶液经蒸干、灼烧制得NaHSO3固体D.实验3所得溶液中:c(SO42-)>c(Mn2+)2.(2023·江苏卷)室温下,用含少量Mg2+的MnSO4溶液制备MnCO3的过程如图所示。已知Ksp(MgF2)=5.2×10-11,Ka(HF)=6.3×10-4。下列说法正确的是A.0.1mol·L-1NaF溶液中:c(F-)=c(Na+)+c(H+)B.“除镁”得到的上层清液中:c(Mg2+)=C.0.1mol·L-1NaHCO3溶液中:c(CO)=c(H+)+c(H2CO3)-c(OH-)D.“沉锰”后的滤液中:c(Na+)+c(H+)=c(OH-)+c(HCO)+2c(CO)【问题解决1】(2024·镇江市丹阳市上学期开学考)MnO2在电池中有重要应用。以软锰矿(含MnO2及少量Fe、Al的氧化物)为原料制备粗二氧化锰颗粒的过程如下:小学、初中、高中各种试卷真题知识归纳文案合同PPT等免费下载www.doc985.com小学、初中、高中各种试卷真题知识归纳文案合同PPT等免费下载www.doc985.com(1)浸出。(2)净化、分离。①浸出液中的Fe3+、Al3+可加入NaOH溶液并调节溶液pH在5~6之间,转化为沉淀去除,溶液的pH不能超过6的原因是_______________________________________________________。②为减少碱用量,可以通过稀释浸出液除去Fe3+,结合离子方程式解释原理:___________________________________________________________________________________________。电离平衡与水解平衡1.两平衡均可勒夏特列原理判断移动方向,注意电离与水解都是微弱的。2.根据电离常数可判断有关粒子的电离能力大小。如H2CO3>HClO>HCO3-、H2CO3>C6H5OH>C6H5O-。3.两平衡常数关系:Ka×Kh=Kw或Kh=。对于二元弱酸:Kh1=、Kh2=。4.两平衡常数应用:①判断酸式盐溶液的酸碱性:根据Ka与Kh的大小判断;②判断混合溶液的酸碱性:如等浓度的NH4Cl与NH3·H2O。5.盐溶液制得晶体方法:①蒸发结晶:如NaCl溶液;②蒸发浓缩(至有晶膜出现),冷却结晶:如FeCl3溶液、NaHCO3溶液。6.实验判断电离能力大小:所测的酸或盐溶液的浓度须相同。测NaClO溶液的pH,须用pH计,不能用pH试纸。考点精练1.判断说法是否正确:①(2024·江苏苏州三模)氨水中存在:c(NH)>c(H+)+c(NH3·H2O)②(2024·江苏南京模拟预测)已知:Kb(NH3·H2O)=1.8×10-5,Ka1(H2CO3)=4.3×10-7,Ka2(H2CO3)=5.6×10-11,NH4HCO3溶液中:c(NH)<c(HCO3-)+2c(CO32-)③(2024·江苏泰州模拟预测)室温下,某二元弱酸(用H2A表示)的Ka1=1.54×10-2、Ka2=1.02×10-7,NH3·H2O的Kb=1.8×10-5,用pH试纸测定0.1mol·L-1NH4HA溶液的pH,测得pH约为4.5;由实验可知,0.1mol·L-1NH4HA...

1、当您付费下载文档后,您只拥有了使用权限,并不意味着购买了版权,文档只能用于自身使用,不得用于其他商业用途(如 [转卖]进行直接盈利或[编辑后售卖]进行间接盈利)。
2、本站所有内容均由合作方或网友上传,本站不对文档的完整性、权威性及其观点立场正确性做任何保证或承诺!文档内容仅供研究参考,付费前请自行鉴别。
3、如文档内容存在违规,或者侵犯商业秘密、侵犯著作权等,请点击“违规举报”。

碎片内容

与本文档类似文档
2019年高考真题 化学(山东卷)(含解析版).docx
2019年高考真题 化学(山东卷)(含解析版).docx
免费
2下载
精品解析:2023届江苏省南通市如皋市高三下学期三模化学试题(三模)(解析版).docx
精品解析:2023届江苏省南通市如皋市高三下学期三模化学试题(三模)(解析版).docx
免费
0下载
2024版《大考卷》全程考评特训卷·化学【新教材】(河北省专用)课练 11.docx
2024版《大考卷》全程考评特训卷·化学【新教材】(河北省专用)课练 11.docx
免费
12下载
上海市奉贤区2017年高三第一学期期末(一模)学科质量检测化学试题及答案(word版).doc
上海市奉贤区2017年高三第一学期期末(一模)学科质量检测化学试题及答案(word版).doc
免费
0下载
2019年浙江省高考化学【1月】(原卷版).pdf
2019年浙江省高考化学【1月】(原卷版).pdf
免费
21下载
上海市崇明县2015年高三第二学期期中(二模)学科质量检测化学试题及答案(word版).doc
上海市崇明县2015年高三第二学期期中(二模)学科质量检测化学试题及答案(word版).doc
免费
0下载
2009年高考化学试卷(江苏)(解析卷).doc
2009年高考化学试卷(江苏)(解析卷).doc
免费
0下载
2024年高考化学一轮复习讲义(新人教版)2024年高考化学一轮复习(新高考版) 第5章 第22讲 硫及其氧化物.docx
2024年高考化学一轮复习讲义(新人教版)2024年高考化学一轮复习(新高考版) 第5章 第22讲 硫及其氧化物.docx
免费
4下载
2020年高考化学试卷(浙江)【7月】(空白卷).doc
2020年高考化学试卷(浙江)【7月】(空白卷).doc
免费
0下载
1998年宁夏高考化学真题及答案.doc
1998年宁夏高考化学真题及答案.doc
免费
5下载
上海市宝山区2023~2024学年高考一模化学试卷.docx
上海市宝山区2023~2024学年高考一模化学试卷.docx
免费
0下载
高中化学《合格考资料合集》测试卷03.pdf
高中化学《合格考资料合集》测试卷03.pdf
免费
1下载
2011年高考化学试卷(海南)(解析卷) (1).doc
2011年高考化学试卷(海南)(解析卷) (1).doc
免费
0下载
高中化学·必修第二册(SJ版)课时作业(word)  模块综合评价二.docx
高中化学·必修第二册(SJ版)课时作业(word) 模块综合评价二.docx
免费
1下载
上海市徐汇、金山、松江区2016年高三第二学期期中(二模)学科质量检测化学试题及答案(word版).doc
上海市徐汇、金山、松江区2016年高三第二学期期中(二模)学科质量检测化学试题及答案(word版).doc
免费
0下载
2023《微专题·小练习》·化学·新教材·XL-6专练33 电解池原理及应用.docx
2023《微专题·小练习》·化学·新教材·XL-6专练33 电解池原理及应用.docx
免费
23下载
高考化学复习  微专题突破6 无机化工流程题透视(作业二)(学生版).docx
高考化学复习 微专题突破6 无机化工流程题透视(作业二)(学生版).docx
免费
0下载
2025年新高考化学资料  专题07 化学反应速率与化学平衡(练习)(解析版).docx
2025年新高考化学资料 专题07 化学反应速率与化学平衡(练习)(解析版).docx
免费
0下载
上海市徐汇区2019年高三第二学期期中(二模)学科质量检测化学答案(word版).docx
上海市徐汇区2019年高三第二学期期中(二模)学科质量检测化学答案(word版).docx
免费
0下载
高考化学复习  第02讲 离子反应、离子方程式(讲义)(原卷版).docx
高考化学复习 第02讲 离子反应、离子方程式(讲义)(原卷版).docx
免费
0下载
我的小文库
实名认证
内容提供者

提供高质量免费文档试卷下载,如果满意请告诉您身边的人,如果不满意请告诉我们,您的意见对于我们很重要,是我们不断进步的动力

阅读排行

确认删除?
回到顶部
客服号
  • 客服QQ点击这里给我发消息
QQ群
  • QQ群点击这里加入QQ群
提交所需资料详情,我们来帮找资料