高考化学复习 大单元二 第四章 第13讲 铁盐、亚铁盐 铁及其化合物的转化 (1).docx本文件免费下载 【共18页】

高考化学复习  大单元二 第四章 第13讲 铁盐、亚铁盐 铁及其化合物的转化 (1).docx
高考化学复习  大单元二 第四章 第13讲 铁盐、亚铁盐 铁及其化合物的转化 (1).docx
高考化学复习  大单元二 第四章 第13讲 铁盐、亚铁盐 铁及其化合物的转化 (1).docx
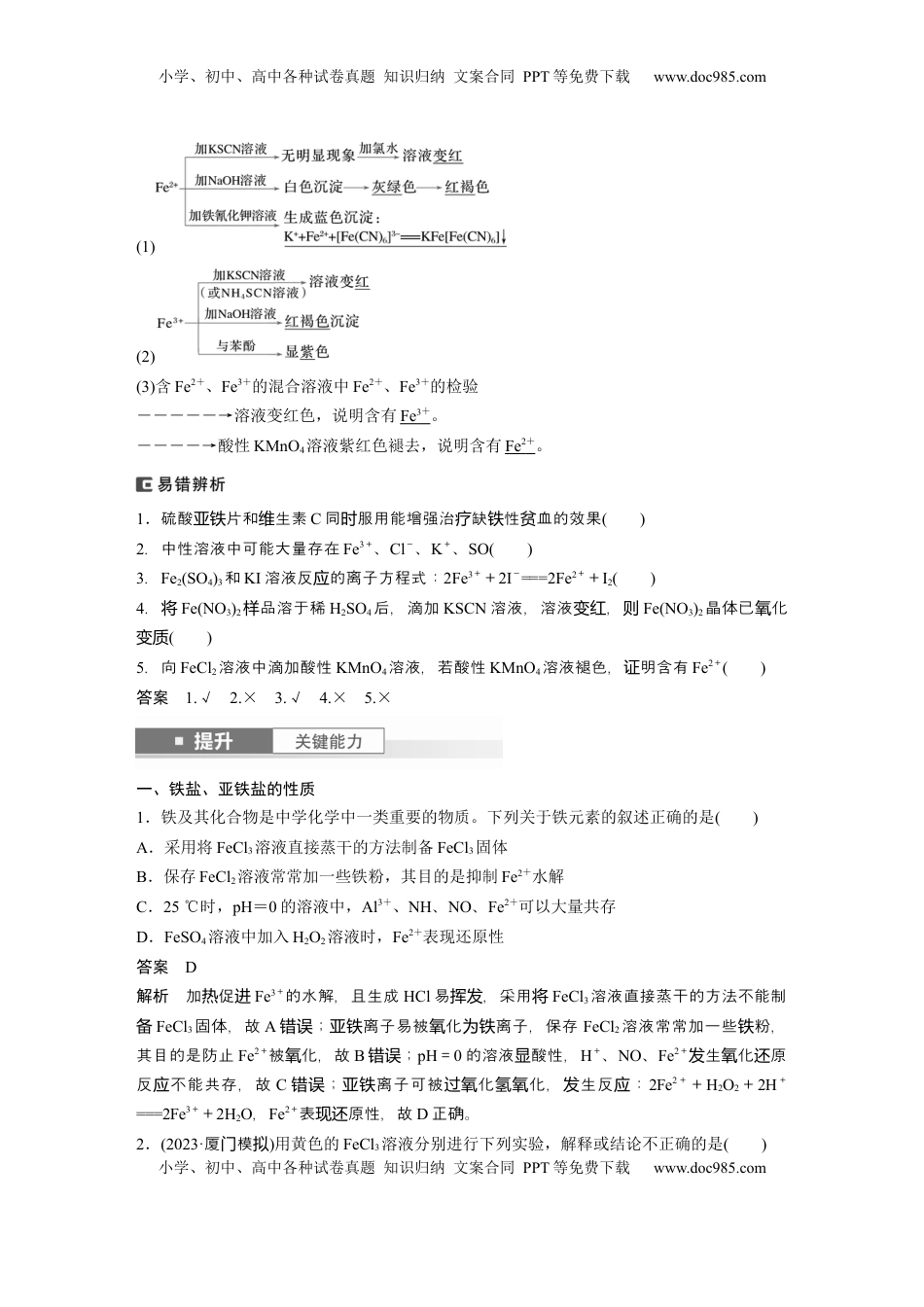
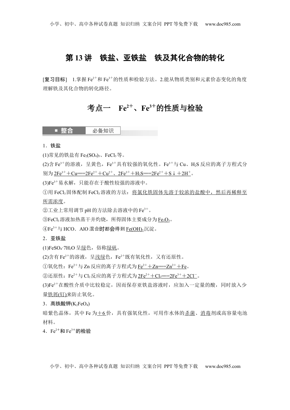
小学、初中、高中各种试卷真题知识归纳文案合同PPT等免费下载www.doc985.com小学、初中、高中各种试卷真题知识归纳文案合同PPT等免费下载www.doc985.com第13讲铁盐、亚铁盐铁及其化合物的转化[复习目标]1.掌握Fe2+和Fe3+的性质和检验方法。2.能从物质类别和元素价态变化的角度理解铁及其化合物的转化路径。考点一Fe2+、Fe3+的性质与检验1.铁盐(1)常见的铁盐有Fe2(SO4)3、FeCl3等。(2)含Fe3+的溶液,呈黄色,Fe3+具有较强的氧化性。Fe3+与Cu、H2S反应的离子方程式分别为2Fe3++Cu===2Fe2++Cu2+、2Fe3++H2S===2Fe2++S↓+2H+。(3)Fe3+易水解,只能存在于酸性较强的溶液中。①用FeCl3固体配制FeCl3溶液的方法:将氯化铁固体先溶于较浓的盐酸中,然后再稀释至所需浓度。②工业上常用调节pH的方法除去溶液中的Fe3+。③FeCl3溶液加热蒸干并灼烧,所得固体主要成分为Fe2O3。④Fe3+与HCO、AlO混合都得到时会Fe(OH)3沉淀。2.亚铁盐(1)FeSO4·7H2O呈绿色,俗称绿矾。(2)含有Fe2+的溶液,呈浅绿色,Fe2+既有氧化性,又有还原性。①氧化性:Fe2+与Zn反应的离子方程式为Fe2++Zn===Zn2++Fe。②还原性:Fe2+与Cl2反应的离子方程式为2Fe2++Cl2===2Fe3++2Cl-。(3)Fe2+在酸性介质中比较稳定,因而保存亚铁盐溶液时,应加入一定量的酸,同时放入少量铁屑(钉)来防止氧化。3.高铁酸钾(K2FeO4)暗紫色晶体,其中Fe为+6价,具有强氧化性,可用作水体的杀菌、消毒剂或高容量电池材料。4.Fe2+和Fe3+的检验小学、初中、高中各种试卷真题知识归纳文案合同PPT等免费下载www.doc985.com小学、初中、高中各种试卷真题知识归纳文案合同PPT等免费下载www.doc985.com(1)(2)(3)含Fe2+、Fe3+的混合溶液中Fe2+、Fe3+的检验―――――→溶液变红色,说明含有Fe3+。――――→酸性KMnO4溶液紫红色褪去,说明含有Fe2+。1.硫酸片和生素亚铁维C同服用能增强治缺性血的效果时疗铁贫()2.中性溶液中可能大量存在Fe3+、Cl-、K+、SO()3.Fe2(SO4)3和KI溶液反的离子方程式:应2Fe3++2I-===2Fe2++I2()4.将Fe(NO3)2品溶于稀样H2SO4后,滴加KSCN溶液,溶液,变红则Fe(NO3)2晶体已化氧变质()5.向FeCl2溶液中滴加酸性KMnO4溶液,若酸性KMnO4溶液褪色,明含有证Fe2+()答案1.√2.×3.√4.×5.×一、铁盐、亚铁盐的性质1.铁及其化合物是中学化学中一类重要的物质。下列关于铁元素的叙述正确的是()A.采用将FeCl3溶液直接蒸干的方法制备FeCl3固体B.保存FeCl2溶液常常加一些铁粉,其目的是抑制Fe2+水解C.25℃时,pH=0的溶液中,Al3+、NH、NO、Fe2+可以大量共存D.FeSO4溶液中加入H2O2溶液时,Fe2+表现还原性答案D解析加促热进Fe3+的水解,且生成HCl易,采用挥发将FeCl3溶液直接蒸干的方法不能制备FeCl3固体,故A;离子易被化离子,保存错误亚铁氧为铁FeCl2溶液常常加一些粉,铁其目的是防止Fe2+被化,故氧B;错误pH=0的溶液酸性,显H+、NO、Fe2+生化原发氧还反不能共存,故应C;离子可被化化,生反:错误亚铁过氧氢氧发应2Fe2++H2O2+2H+===2Fe3++2H2O,Fe2+表原性,故现还D正确。2.(2023·厦模门拟)用黄色的FeCl3溶液分别进行下列实验,解释或结论不正确的是()小学、初中、高中各种试卷真题知识归纳文案合同PPT等免费下载www.doc985.com小学、初中、高中各种试卷真题知识归纳文案合同PPT等免费下载www.doc985.com选项实验现象解释或结论A加入FeCl3固体溶液变成红褐色FeCl3的水解程度变大B加入等体积水溶液颜色变浅c(Fe3+)变小C加入足量Fe粉溶液颜色变浅绿色2Fe3++Fe===3Fe2+D将FeCl3溶液微热溶液变成红褐色水解反应ΔH>0答案A解析FeCl3溶液中存在Fe3+的水解平衡,水解的离子方程式为Fe3++3H2OFe(OH)3+3H+。A,加入项FeCl3固体,平衡右移,c(Fe3+)增大,但水解程度小,;减错误B,加入等项体的水,平衡右移,积c(Fe3+)小,溶液色,正确;减颜变浅C,加入项Fe粉,生反:发应2Fe3++Fe===3Fe2+,Fe2+呈色,正确;浅绿D,加,促水解,明水解是吸反项热进说热应,正确。二、应用Fe3+、Fe2+的性质除杂3.除去括号中的杂质,并写出反应的离子...

1、当您付费下载文档后,您只拥有了使用权限,并不意味着购买了版权,文档只能用于自身使用,不得用于其他商业用途(如 [转卖]进行直接盈利或[编辑后售卖]进行间接盈利)。
2、本站所有内容均由合作方或网友上传,本站不对文档的完整性、权威性及其观点立场正确性做任何保证或承诺!文档内容仅供研究参考,付费前请自行鉴别。
3、如文档内容存在违规,或者侵犯商业秘密、侵犯著作权等,请点击“违规举报”。

碎片内容

与本文档类似文档
2019年高考真题 化学(山东卷)(含解析版).docx
2019年高考真题 化学(山东卷)(含解析版).docx
免费
2下载
精品解析:2023届江苏省南通市如皋市高三下学期三模化学试题(三模)(解析版).docx
精品解析:2023届江苏省南通市如皋市高三下学期三模化学试题(三模)(解析版).docx
免费
0下载
2024版《大考卷》全程考评特训卷·化学【新教材】(河北省专用)课练 11.docx
2024版《大考卷》全程考评特训卷·化学【新教材】(河北省专用)课练 11.docx
免费
12下载
上海市奉贤区2017年高三第一学期期末(一模)学科质量检测化学试题及答案(word版).doc
上海市奉贤区2017年高三第一学期期末(一模)学科质量检测化学试题及答案(word版).doc
免费
0下载
2019年浙江省高考化学【1月】(原卷版).pdf
2019年浙江省高考化学【1月】(原卷版).pdf
免费
21下载
上海市崇明县2015年高三第二学期期中(二模)学科质量检测化学试题及答案(word版).doc
上海市崇明县2015年高三第二学期期中(二模)学科质量检测化学试题及答案(word版).doc
免费
0下载
2009年高考化学试卷(江苏)(解析卷).doc
2009年高考化学试卷(江苏)(解析卷).doc
免费
0下载
2024年高考化学一轮复习讲义(新人教版)2024年高考化学一轮复习(新高考版) 第5章 第22讲 硫及其氧化物.docx
2024年高考化学一轮复习讲义(新人教版)2024年高考化学一轮复习(新高考版) 第5章 第22讲 硫及其氧化物.docx
免费
4下载
2020年高考化学试卷(浙江)【7月】(空白卷).doc
2020年高考化学试卷(浙江)【7月】(空白卷).doc
免费
0下载
1998年宁夏高考化学真题及答案.doc
1998年宁夏高考化学真题及答案.doc
免费
5下载
上海市宝山区2023~2024学年高考一模化学试卷.docx
上海市宝山区2023~2024学年高考一模化学试卷.docx
免费
0下载
高中化学《合格考资料合集》测试卷03.pdf
高中化学《合格考资料合集》测试卷03.pdf
免费
1下载
2011年高考化学试卷(海南)(解析卷) (1).doc
2011年高考化学试卷(海南)(解析卷) (1).doc
免费
0下载
高中化学·必修第二册(SJ版)课时作业(word)  模块综合评价二.docx
高中化学·必修第二册(SJ版)课时作业(word) 模块综合评价二.docx
免费
1下载
上海市徐汇、金山、松江区2016年高三第二学期期中(二模)学科质量检测化学试题及答案(word版).doc
上海市徐汇、金山、松江区2016年高三第二学期期中(二模)学科质量检测化学试题及答案(word版).doc
免费
0下载
2023《微专题·小练习》·化学·新教材·XL-6专练33 电解池原理及应用.docx
2023《微专题·小练习》·化学·新教材·XL-6专练33 电解池原理及应用.docx
免费
23下载
高考化学复习  微专题突破6 无机化工流程题透视(作业二)(学生版).docx
高考化学复习 微专题突破6 无机化工流程题透视(作业二)(学生版).docx
免费
0下载
2025年新高考化学资料  专题07 化学反应速率与化学平衡(练习)(解析版).docx
2025年新高考化学资料 专题07 化学反应速率与化学平衡(练习)(解析版).docx
免费
0下载
上海市徐汇区2019年高三第二学期期中(二模)学科质量检测化学答案(word版).docx
上海市徐汇区2019年高三第二学期期中(二模)学科质量检测化学答案(word版).docx
免费
0下载
高考化学复习  第02讲 离子反应、离子方程式(讲义)(原卷版).docx
高考化学复习 第02讲 离子反应、离子方程式(讲义)(原卷版).docx
免费
0下载
我的小文库
实名认证
内容提供者

提供高质量免费文档试卷下载,如果满意请告诉您身边的人,如果不满意请告诉我们,您的意见对于我们很重要,是我们不断进步的动力

阅读排行

确认删除?
回到顶部
客服号
  • 客服QQ点击这里给我发消息
QQ群
  • QQ群点击这里加入QQ群
提交所需资料详情,我们来帮找资料