高考化学复习 大单元四 第十二章 第51讲 弱电解质的电离平衡 (1).docx本文件免费下载 【共14页】

高考化学复习  大单元四 第十二章 第51讲 弱电解质的电离平衡 (1).docx
高考化学复习  大单元四 第十二章 第51讲 弱电解质的电离平衡 (1).docx
高考化学复习  大单元四 第十二章 第51讲 弱电解质的电离平衡 (1).docx
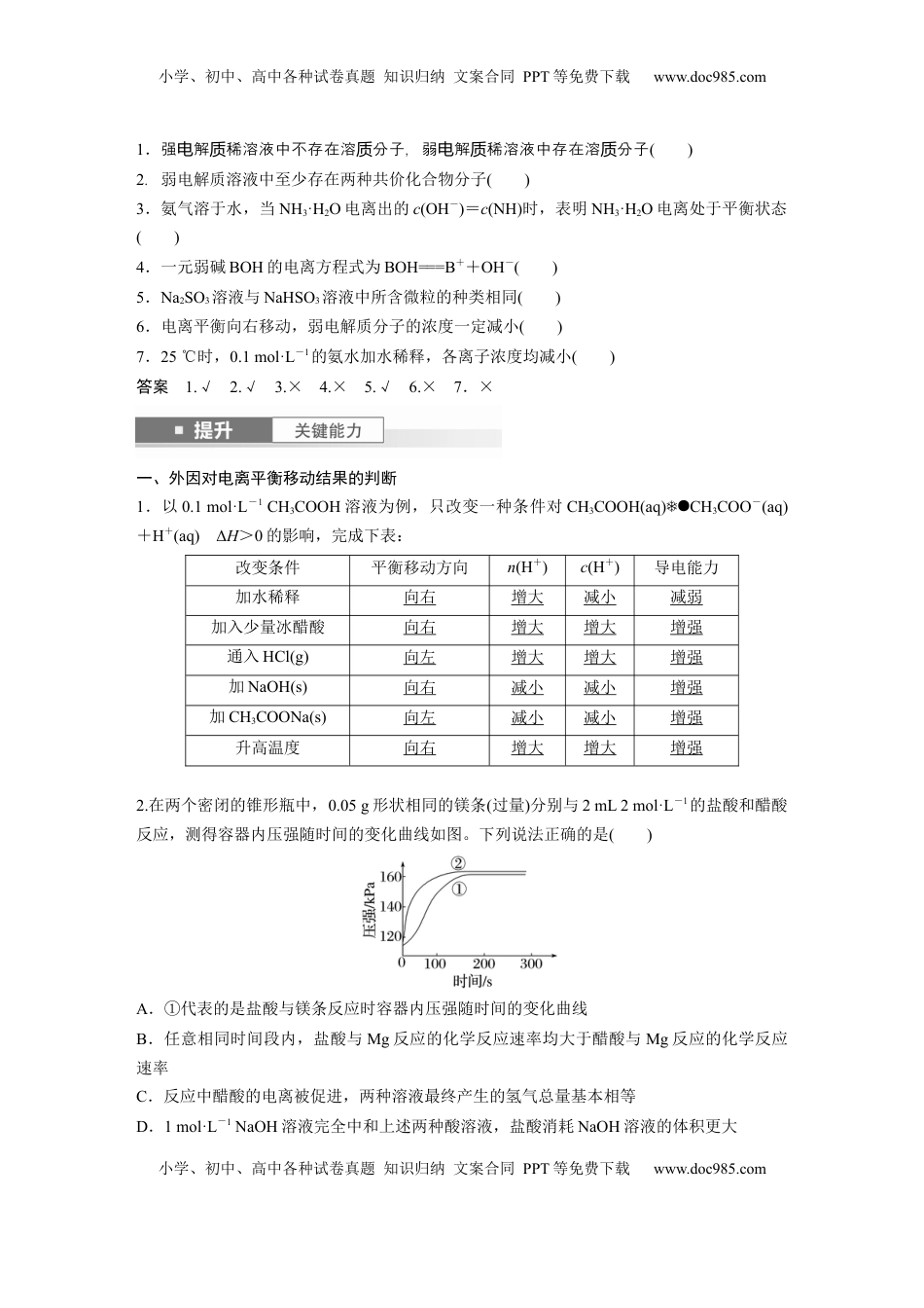
小学、初中、高中各种试卷真题知识归纳文案合同PPT等免费下载www.doc985.com小学、初中、高中各种试卷真题知识归纳文案合同PPT等免费下载www.doc985.com第51讲弱电解质的电离平衡[复习目标]1.理解弱电解质在水溶液中的电离平衡。2.理解电离常数的含义,掌握电离常数的应用并能进行相关计算。考点一弱电解质的电离平衡及影响因素1.电离平衡的建立在一定条件下(如温度、压强等),当弱电解质分子电离产生离子的速率和离子结合成分子的速率相等时,电离过程达到了平衡。平衡建立过程如图所示:2.外因对电离平衡的影响(1)浓度:在一定温度下,同一弱电解质溶液,浓度越小,越易电离。(2)温度:温度越高,电离程度越大。(3)同离子效应:加入与弱电解质具有相同离子的电解质时,可使电离平衡向结合成弱电解质分子的方向移动。(4)化学反应:加入能与弱电解质电离出的离子反应的物质时,可使电离平衡向电离方向移动。小学、初中、高中各种试卷真题知识归纳文案合同PPT等免费下载www.doc985.com小学、初中、高中各种试卷真题知识归纳文案合同PPT等免费下载www.doc985.com1.强解稀溶液中不存在溶分子,弱解稀溶液中存在溶分子电质质电质质()2.弱电解质溶液中至少存在两种共价化合物分子()3.氨气溶于水,当NH3·H2O电离出的c(OH-)=c(NH)时,表明NH3·H2O电离处于平衡状态()4.一元弱碱BOH的电离方程式为BOH===B++OH-()5.Na2SO3溶液与NaHSO3溶液中所含微粒的种类相同()6.电离平衡向右移动,弱电解质分子的浓度一定减小()7.25℃时,0.1mol·L-1的氨水加水稀释,各离子浓度均减小()答案1.√2.√3.×4.×5.√6.×7.×一、外因对电离平衡移动结果的判断1.以0.1mol·L-1CH3COOH溶液为例,只改变一种条件对CH3COOH(aq)CH3COO-(aq)+H+(aq)ΔH>0的影响,完成下表:改变条件平衡移动方向n(H+)c(H+)导电能力加水稀释向右增大减小减弱加入少量冰醋酸向右增大增大增强通入HCl(g)向左增大增大增强加NaOH(s)向右减小减小增强加CH3COONa(s)向左减小减小增强升高温度向右增大增大增强2.在两个密闭的锥形瓶中,0.05g形状相同的镁条(过量)分别与2mL2mol·L-1的盐酸和醋酸反应,测得容器内压强随时间的变化曲线如图。下列说法正确的是()A.①代表的是盐酸与镁条反应时容器内压强随时间的变化曲线B.任意相同时间段内,盐酸与Mg反应的化学反应速率均大于醋酸与Mg反应的化学反应速率C.反应中醋酸的电离被促进,两种溶液最终产生的氢气总量基本相等D.1mol·L-1NaOH溶液完全中和上述两种酸溶液,盐酸消耗NaOH溶液的体积更大小学、初中、高中各种试卷真题知识归纳文案合同PPT等免费下载www.doc985.com小学、初中、高中各种试卷真题知识归纳文案合同PPT等免费下载www.doc985.com答案C解析2mL2mol·L-1的酸和醋酸,酸中盐盐c(H+)大,反的速率快,相同与镁条应时间内生的多,容器强大,反先束,故产氢气内压应结②代表的是酸反容器强盐与镁条应时内压随的化曲,故时间变线A;像可以看出,错误从图100s后,醋酸的反速率更大,此与镁应时酸已接近反束,盐与镁应结c(H+)小,反速率小,故较应较B;由于酸和醋酸的度错误盐浓和体均相同,二者物的量相同,故反束,生的量基本相等,用积则质应结时产氢气总1mol·L-1NaOH溶液完全中和上述酸溶液,酸醋酸消耗两种时盐与NaOH溶液的体相等,积故C正确、D。错误一强一弱的比较(1)相同度、相同体的一元强酸一元弱酸金或反特点分析浓积与与属碱应项目酸中和碱的能力与足量Mg反应产生H2的量与足量Mg反应过程中的速率一元强酸相同相同开始时强酸的反应速率大,一段时间后弱酸的反应速率大一元弱酸(2)相同pH、相同体的一元强酸一元弱酸金或反特点分析积与与属碱应项目酸中和碱的能力与足量Mg反应产生H2的量与足量Mg反应过程中的速率一元强酸小少开始时二者相同,一段时间后弱酸的速率保持较大一元弱酸大多二、多角度证明弱电解质3.能证明蚁酸(HCOOH)是弱酸的实验事实是()A.HCOOH溶液与Zn反应放出H2B.0.1mol·L-1HCOOH溶液可使紫色石蕊溶液变红C.HCOOH溶液与Na2CO3反应生成CO2D.常温时0.1mol·L-1HCOOH溶液的pH=2.3答案D解析A、B,只能明酸具有酸...

1、当您付费下载文档后,您只拥有了使用权限,并不意味着购买了版权,文档只能用于自身使用,不得用于其他商业用途(如 [转卖]进行直接盈利或[编辑后售卖]进行间接盈利)。
2、本站所有内容均由合作方或网友上传,本站不对文档的完整性、权威性及其观点立场正确性做任何保证或承诺!文档内容仅供研究参考,付费前请自行鉴别。
3、如文档内容存在违规,或者侵犯商业秘密、侵犯著作权等,请点击“违规举报”。

碎片内容

与本文档类似文档
2019年高考真题 化学(山东卷)(含解析版).docx
2019年高考真题 化学(山东卷)(含解析版).docx
免费
2下载
精品解析:2023届江苏省南通市如皋市高三下学期三模化学试题(三模)(解析版).docx
精品解析:2023届江苏省南通市如皋市高三下学期三模化学试题(三模)(解析版).docx
免费
0下载
2024版《大考卷》全程考评特训卷·化学【新教材】(河北省专用)课练 11.docx
2024版《大考卷》全程考评特训卷·化学【新教材】(河北省专用)课练 11.docx
免费
12下载
上海市奉贤区2017年高三第一学期期末(一模)学科质量检测化学试题及答案(word版).doc
上海市奉贤区2017年高三第一学期期末(一模)学科质量检测化学试题及答案(word版).doc
免费
0下载
2019年浙江省高考化学【1月】(原卷版).pdf
2019年浙江省高考化学【1月】(原卷版).pdf
免费
21下载
上海市崇明县2015年高三第二学期期中(二模)学科质量检测化学试题及答案(word版).doc
上海市崇明县2015年高三第二学期期中(二模)学科质量检测化学试题及答案(word版).doc
免费
0下载
2009年高考化学试卷(江苏)(解析卷).doc
2009年高考化学试卷(江苏)(解析卷).doc
免费
0下载
2024年高考化学一轮复习讲义(新人教版)2024年高考化学一轮复习(新高考版) 第5章 第22讲 硫及其氧化物.docx
2024年高考化学一轮复习讲义(新人教版)2024年高考化学一轮复习(新高考版) 第5章 第22讲 硫及其氧化物.docx
免费
4下载
2020年高考化学试卷(浙江)【7月】(空白卷).doc
2020年高考化学试卷(浙江)【7月】(空白卷).doc
免费
0下载
1998年宁夏高考化学真题及答案.doc
1998年宁夏高考化学真题及答案.doc
免费
5下载
上海市宝山区2023~2024学年高考一模化学试卷.docx
上海市宝山区2023~2024学年高考一模化学试卷.docx
免费
0下载
高中化学《合格考资料合集》测试卷03.pdf
高中化学《合格考资料合集》测试卷03.pdf
免费
1下载
2011年高考化学试卷(海南)(解析卷) (1).doc
2011年高考化学试卷(海南)(解析卷) (1).doc
免费
0下载
高中化学·必修第二册(SJ版)课时作业(word)  模块综合评价二.docx
高中化学·必修第二册(SJ版)课时作业(word) 模块综合评价二.docx
免费
1下载
上海市徐汇、金山、松江区2016年高三第二学期期中(二模)学科质量检测化学试题及答案(word版).doc
上海市徐汇、金山、松江区2016年高三第二学期期中(二模)学科质量检测化学试题及答案(word版).doc
免费
0下载
2023《微专题·小练习》·化学·新教材·XL-6专练33 电解池原理及应用.docx
2023《微专题·小练习》·化学·新教材·XL-6专练33 电解池原理及应用.docx
免费
23下载
高考化学复习  微专题突破6 无机化工流程题透视(作业二)(学生版).docx
高考化学复习 微专题突破6 无机化工流程题透视(作业二)(学生版).docx
免费
0下载
2025年新高考化学资料  专题07 化学反应速率与化学平衡(练习)(解析版).docx
2025年新高考化学资料 专题07 化学反应速率与化学平衡(练习)(解析版).docx
免费
0下载
上海市徐汇区2019年高三第二学期期中(二模)学科质量检测化学答案(word版).docx
上海市徐汇区2019年高三第二学期期中(二模)学科质量检测化学答案(word版).docx
免费
0下载
高考化学复习  第02讲 离子反应、离子方程式(讲义)(原卷版).docx
高考化学复习 第02讲 离子反应、离子方程式(讲义)(原卷版).docx
免费
0下载
我的小文库
实名认证
内容提供者

提供高质量免费文档试卷下载,如果满意请告诉您身边的人,如果不满意请告诉我们,您的意见对于我们很重要,是我们不断进步的动力

阅读排行

确认删除?
回到顶部
客服号
  • 客服QQ点击这里给我发消息
QQ群
  • QQ群点击这里加入QQ群
提交所需资料详情,我们来帮找资料