高考语文复习 2025届高中语文一轮复习学案46 叙事方式与叙事技巧(含答案).docx本文件免费下载 【共15页】

高考语文复习 2025届高中语文一轮复习学案46 叙事方式与叙事技巧(含答案).docx
高考语文复习 2025届高中语文一轮复习学案46 叙事方式与叙事技巧(含答案).docx
高考语文复习 2025届高中语文一轮复习学案46 叙事方式与叙事技巧(含答案).docx
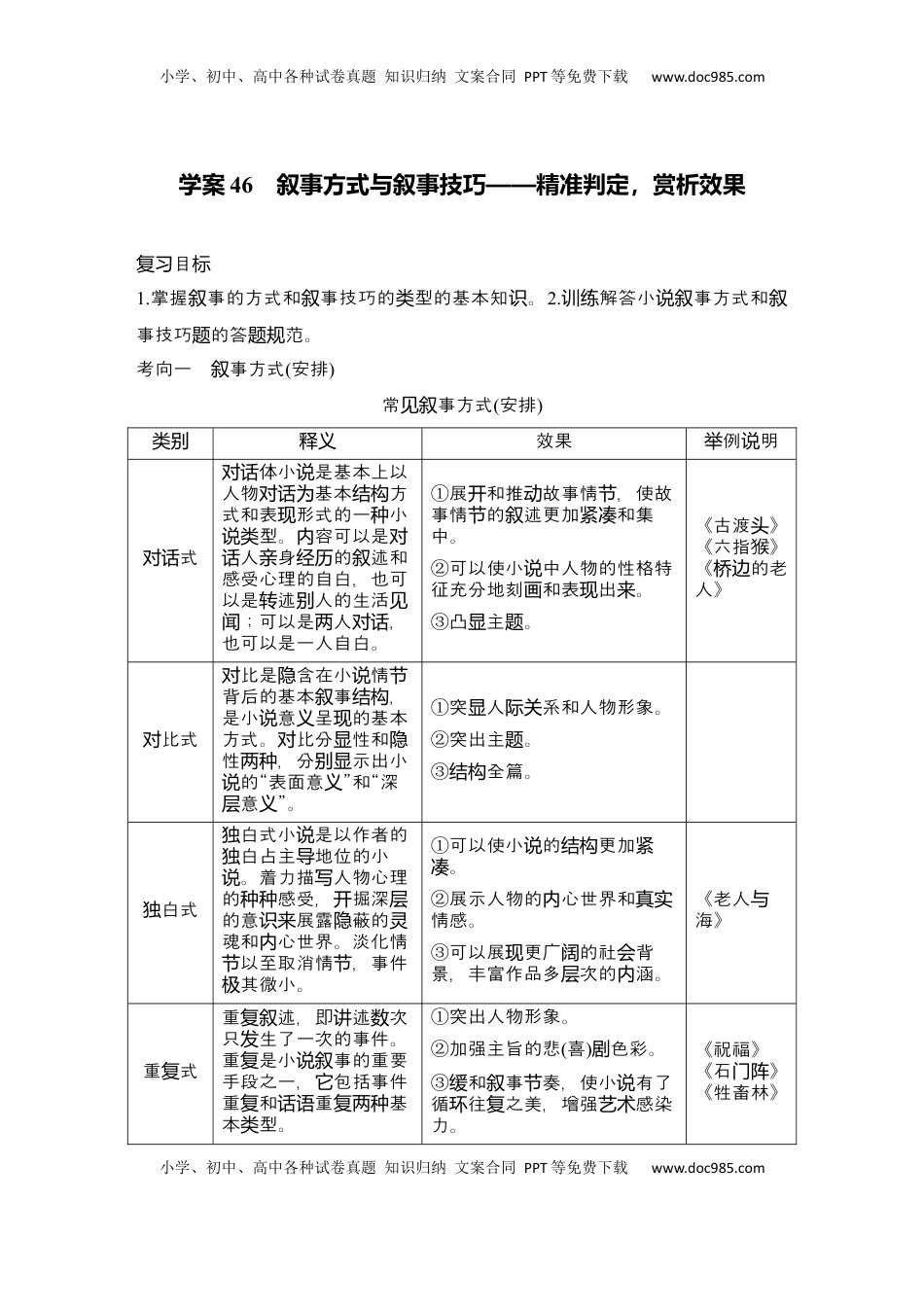
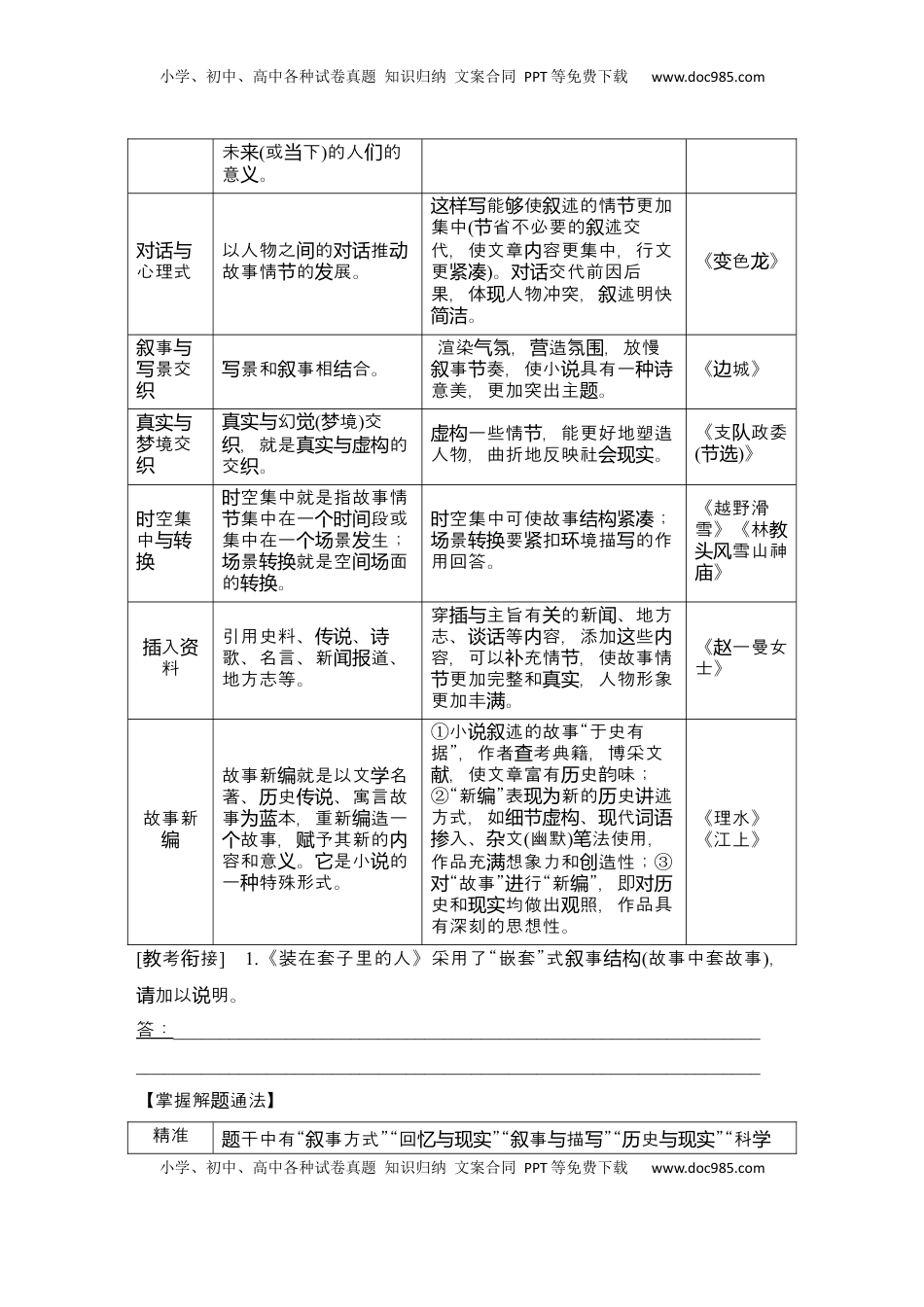
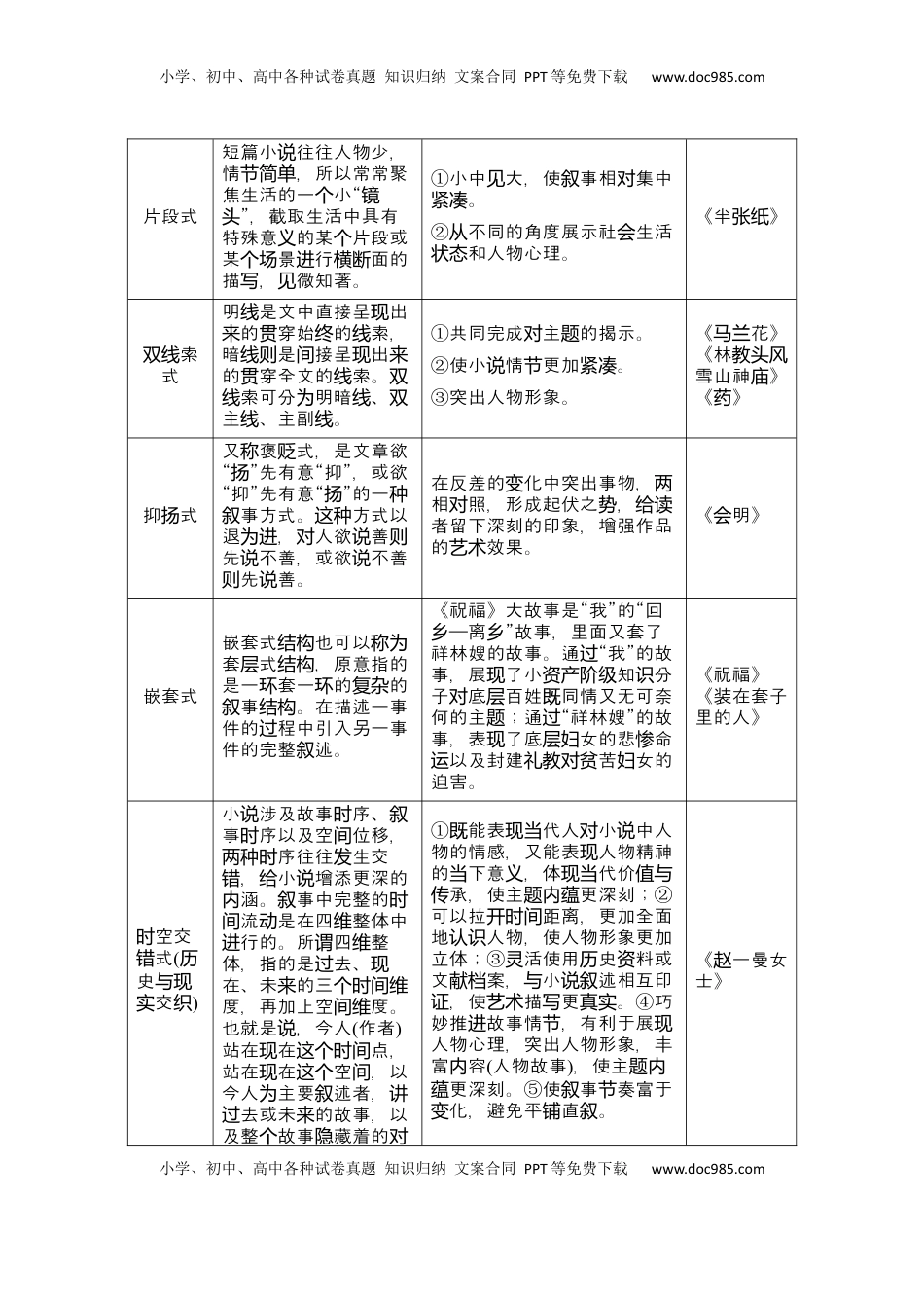
小学、初中、高中各种试卷真题知识归纳文案合同PPT等免费下载www.doc985.com小学、初中、高中各种试卷真题知识归纳文案合同PPT等免费下载www.doc985.com学案46叙事方式与叙事技巧——精准判定,赏析效果目复习标1.掌握事的方式和事技巧的型的基本知。叙叙类识2.解答小事方式和训练说叙叙事技巧的答范。题题规考向一事方式叙(安排)常事方式见叙(安排)类别释义效果例明举说式对话体小是基本上以对话说人物基本方对话为结构式和表形式的一小现种型。容可以是说类内对人身的述和话亲经历叙感受心理的自白,也可以是述人的生活转别见;可以是人,闻两对话也可以是一人自白。①展和推故事情,使故开动节事情的述更加和集节叙紧凑中。②可以使小中人物的性格特说征充分地刻和表出。画现来③凸主。显题《古渡》头《六指猴》《的老桥边人》比式对比是含在小情对隐说节背后的基本事,叙结构是小意呈的基本说义现方式。比分性和对显隐性,分示出小两种别显的“表面意”和“深说义意”。层义①突人系和人物形象。显际关②突出主。题③全篇。结构白式独白式小是以作者的独说白占主地位的小独导。着力描人物心理说写的感受,掘深种种开层的意展露蔽的识来隐灵魂和心世界。淡化情内以至取消情,事件节节其微小。极①可以使小的更加说结构紧。凑②展示人物的心世界和内真实情感。③可以展更广的社背现阔会景,丰富作品多次的涵。层内《老人与海》重式复重述,即述次复叙讲数只生了一次的事件。发重是小事的重要复说叙手段之一,包括事件它重和重基复话语复两种本型。类①突出人物形象。②加强主旨的悲(喜)色彩。剧③和事奏,使小有了缓叙节说循往之美,增强感染环复艺术力。《祝福》《石》门阵《牲畜林》小学、初中、高中各种试卷真题知识归纳文案合同PPT等免费下载www.doc985.com小学、初中、高中各种试卷真题知识归纳文案合同PPT等免费下载www.doc985.com片段式短篇小往往人物少,说情,所以常常聚节简单焦生活的一小“个镜”,截取生活中具有头特殊意的某片段或义个某景行面的个场进横断描,微知著。写见①小中大,使事相集中见叙对。紧凑②不同的角度展示社生活从会和人物心理。状态《半》张纸索双线式明是文中直接呈出线现的穿始的索,来贯终线暗是接呈出线则间现来的穿全文的索。贯线双索可分明暗、线为线双主、主副。线线①共同完成主的揭示。对题②使小情更加。说节紧凑③突出人物形象。《花》马兰《林教头风雪山神》庙《》药抑式扬又褒式,是文章欲称贬“”先有意“抑”,或欲扬“抑”先有意“”的一扬种事方式。方式以叙这种退,人欲善为进对说则先不善,或欲不善说说先善。则说在反差的化中突出事物,变两相照,形成起伏之,对势给读者留下深刻的印象,增强作品的效果。艺术《明》会嵌套式嵌套式也可以结构称为套式,原意指的层结构是一套一的的环环复杂事。在描述一事叙结构件的程中引入另一事过件的完整述。叙《祝福》大故事是“我”的“回—离”故事,里面又套了乡乡祥林嫂的故事。通“我”的故过事,展了小知分现资产阶级识子底百姓同情又无可奈对层既何的主;通“祥林嫂”的故题过事,表了底女的悲命现层妇惨以及封建苦女的运礼教对贫妇迫害。《祝福》《装在套子里的人》空交时式错(历史与现交实织)小涉及故事序、说时叙事序以及空位移,时间序往往生交两种时发,小增添更深的错给说涵。事中完整的内叙时流是在四整体中间动维行的。所四整进谓维体,指的是去、过现在、未的三来个时间维度,再加上空度。间维也就是,今人说(作者)站在在点,现这个时间站在在空,以现这个间今人主要述者,为叙讲去或未的故事,以过来及整故事藏着的个隐对①能表代人小中人既现当对说物的情感,又能表人物精神现的下意,体代价当义现当值与承,使主更深刻;传题内蕴②可以拉距离,更加全面开时间地人物,使人物形象更加认识立体;③活使用史料或灵历资文案,小述相互印献档与说叙,使描更。证艺术写真实④巧妙推故事情,有利于展进节现人物心理,突出人物形象,丰富容内(人物故事),使主题内更深刻。蕴⑤使事奏富于叙节化,避免平直。变铺叙《一曼女赵士》小学、初中、高中各种试卷真题知识归纳文案合...

1、当您付费下载文档后,您只拥有了使用权限,并不意味着购买了版权,文档只能用于自身使用,不得用于其他商业用途(如 [转卖]进行直接盈利或[编辑后售卖]进行间接盈利)。
2、本站所有内容均由合作方或网友上传,本站不对文档的完整性、权威性及其观点立场正确性做任何保证或承诺!文档内容仅供研究参考,付费前请自行鉴别。
3、如文档内容存在违规,或者侵犯商业秘密、侵犯著作权等,请点击“违规举报”。

碎片内容

与本文档类似文档
2025年新高考语文复习  板块七 学案65 掌握默写要点——选准句子,写对字形 (1).docx
2025年新高考语文复习 板块七 学案65 掌握默写要点——选准句子,写对字形 (1).docx
免费
0下载
2024年新高考语文资料押高考北京卷第6-10小题 文言文阅读(解析版)-备战2024年高考语文临考题号押题(北京卷).docx
2024年新高考语文资料押高考北京卷第6-10小题 文言文阅读(解析版)-备战2024年高考语文临考题号押题(北京卷).docx
免费
0下载
2009年高考真题 语文(山东卷)(含解析版) word文档.doc
2009年高考真题 语文(山东卷)(含解析版) word文档.doc
免费
1下载
高考语文复习 练案14 梳理情节结构(含解析).docx
高考语文复习 练案14 梳理情节结构(含解析).docx
免费
0下载
高考语文复习 第43篇   《望海潮》   (解析版).docx
高考语文复习 第43篇 《望海潮》 (解析版).docx
免费
0下载
2025年新高考语文复习  第34篇    《蜀相》(解析版).docx
2025年新高考语文复习 第34篇 《蜀相》(解析版).docx
免费
0下载
2024版《大考卷》全程考评特训卷·语文【新教材】练案11.docx
2024版《大考卷》全程考评特训卷·语文【新教材】练案11.docx
免费
22下载
1997年天津高考语文真题及答案.doc
1997年天津高考语文真题及答案.doc
免费
19下载
【高考语文】备战2024年易错题29 语言文字运用之补写语句题——不注重上下文内容或逻辑照应(解析版).docx
【高考语文】备战2024年易错题29 语言文字运用之补写语句题——不注重上下文内容或逻辑照应(解析版).docx
免费
0下载
2024年新高考语文 专题32+思辨型作文和作文的思辨性(课件)-2024年高考语文二轮复习讲练测(新教材新高考).pptx
2024年新高考语文 专题32+思辨型作文和作文的思辨性(课件)-2024年高考语文二轮复习讲练测(新教材新高考).pptx
免费
0下载
2024年高考语文试卷(新课标Ⅱ卷)(空白卷) (3).docx
2024年高考语文试卷(新课标Ⅱ卷)(空白卷) (3).docx
免费
0下载
2010年高考语文试卷(北京)(解析卷).doc
2010年高考语文试卷(北京)(解析卷).doc
免费
0下载
高考语文复习 第47篇   《登快阁》 (解析版).docx
高考语文复习 第47篇 《登快阁》 (解析版).docx
免费
0下载
2006年高考语文真题(湖南自主命题).doc
2006年高考语文真题(湖南自主命题).doc
免费
29下载
2010年全国统一高考语文试卷(新课标)(含解析版) word文档.doc
2010年全国统一高考语文试卷(新课标)(含解析版) word文档.doc
免费
3下载
25版:学案37 《过秦论》《五代史伶官传序》.pptx
25版:学案37 《过秦论》《五代史伶官传序》.pptx
免费
0下载
精品解析:2023届江苏省南京市师大附中高三一模适应性检测语文试题(解析版).docx
精品解析:2023届江苏省南京市师大附中高三一模适应性检测语文试题(解析版).docx
免费
0下载
高考语文复习 综合测试10 传记文言文-备战2025年高考语文一轮复习考点帮(上海专用)(原卷版).docx
高考语文复习 综合测试10 传记文言文-备战2025年高考语文一轮复习考点帮(上海专用)(原卷版).docx
免费
0下载
2024年新高考语文资料复习任务群二 重点突破学案3 析文学评论,写短评思路.docx
2024年新高考语文资料复习任务群二 重点突破学案3 析文学评论,写短评思路.docx
免费
0下载
高中2022·微专题·小练习·语文【统考版】第2练.docx
高中2022·微专题·小练习·语文【统考版】第2练.docx
免费
0下载
我的小文库
实名认证
内容提供者

提供高质量免费文档试卷下载,如果满意请告诉您身边的人,如果不满意请告诉我们,您的意见对于我们很重要,是我们不断进步的动力

阅读排行

确认删除?
回到顶部
客服号
  • 客服QQ点击这里给我发消息
QQ群
  • QQ群点击这里加入QQ群
提交所需资料详情,我们来帮找资料