高考语文复习 2025届高中语文一轮复习学案48 小说情节的艺术技巧与作用(基础考法)(含答案).docx本文件免费下载 【共15页】

高考语文复习 2025届高中语文一轮复习学案48 小说情节的艺术技巧与作用(基础考法)(含答案).docx
高考语文复习 2025届高中语文一轮复习学案48 小说情节的艺术技巧与作用(基础考法)(含答案).docx
高考语文复习 2025届高中语文一轮复习学案48 小说情节的艺术技巧与作用(基础考法)(含答案).docx
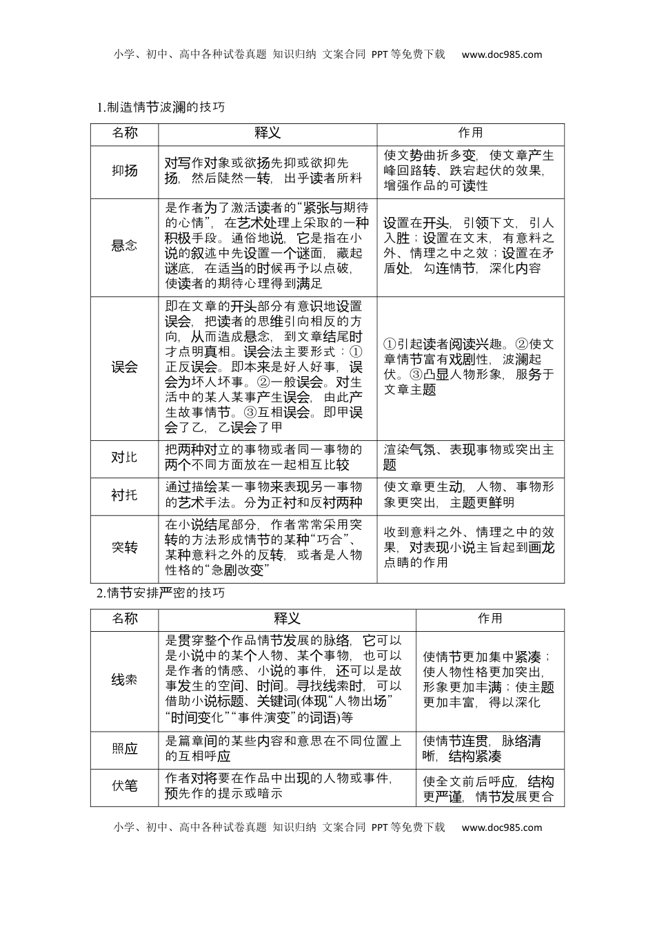
小学、初中、高中各种试卷真题知识归纳文案合同PPT等免费下载www.doc985.com小学、初中、高中各种试卷真题知识归纳文案合同PPT等免费下载www.doc985.com学案48小说情节的艺术技巧与作用(基础考法)——紧扣变化,梳理文脉目复习标1.掌握小情安排的技巧。说节2.分析有情的作用。关节接高考链型题干表述题角度设题判审题别析情赏节安排的技巧(2021新高考Ⅰ卷)王木匠石讲门阵,多使用反手法,述方时处复这种讲法有什效果?么(《石》门阵)情技巧节干中往往有题“分析”“明”等说作答和“动词谋篇布局”“情”节“索”“手法”等线表答方向的名题词(2020全Ⅰ卷国)海明威的“冰山”理论文作品同冰山比,他:“冰将学类说山在海面移很庄宏,是因动严伟这为只有八分之一露在水面上。”本小它正是只描了露出水面的八分之说写这一。据此要请简明说本小的说情节安排及其效果。(《越野滑雪》)情安排节及其效果(2020浙江卷)作者用了些哪手法使小?说结构紧凑(《雪》)技巧结构分析情节作用(2021全乙卷国)王超杰什为么选择《秦》的唱段,且唱得不琼卖马壮气足?要分析。请简(《秦》琼卖马)句段作用(1)干中往往有题“情”“情景”节“”“尾”等开头结字样(2)干中往往有题“分析”“明”等说作答和“作动词用”“效果”等表答方向的名题词(2019全Ⅲ卷国)乘客什沉两个为么默?小什说为么首尾均有一这细节?合全文分析。请结(《到梨花屯去》)情作用节(2017全Ⅰ卷国)小以一有底说个没谜的“美好的”谜尾结,理有这样处怎样的效果艺术?合作品行请结进分析。(《天》嚣)情作用节考向一情技巧鉴赏节“情手法”具体包含情述手法和情手法。情述手法指作者如何节节叙节结构节叙叙述故事的技巧,包含述方式和述人;情手法是指作者在安排端、叙叙称节结构开展、高潮、局程中用的索串、念置、伏照等技巧。发结过运线联悬设笔应小学、初中、高中各种试卷真题知识归纳文案合同PPT等免费下载www.doc985.com小学、初中、高中各种试卷真题知识归纳文案合同PPT等免费下载www.doc985.com1.制造情波的技巧节澜名称释义作用抑扬作象或欲先抑或欲抑先对写对扬,然后陡然一,出乎者所料扬转读使文曲折多,使文章生势变产峰回路、跌宕起伏的效果,转增强作品的可性读念悬是作者了激活者的“期待为读紧张与的心情”,在理上采取的一艺术处种手段。通俗地,是指在小积极说它的述中先置一面,藏起说叙设个谜底,在适的候再予以点破,谜当时使者的期待心理得到足读满置在,引下文,引人设开头领入;置在文末,有意料之胜设外、情理之中之效;置在矛设盾,勾情,深化容处连节内误会即在文章的部分有意地置开头识设,把者的思引向相反的方误会读维向,而造成念,到文章尾从悬结时才点明相。法主要形式:真误会①正反。即本是好人好事,误会来误坏人坏事。会为②一般。生误会对活中的某人某事生,由此产误会产生故事情。节③互相。即甲误会误了乙,乙了甲会误会①引起者趣。读阅读兴②使文章情富有性,波起节戏剧澜伏。③凸人物形象,服于显务文章主题比对把立的事物或者同一事物的两种对不同方面放在一起相互比两个较渲染氛、表事物或突出主气现题托衬通描某一事物表另一事物过绘来现的手法。分正和反艺术为衬衬两种使文章更生,人物、事物形动象更突出,主更明题鲜突转在小尾部分,作者常常采用突说结的方法形成情的某“巧合”、转节种某意料之外的反,或者是人物种转性格的“急改”剧变收到意料之外、情理之中的效果,表小主旨起到对现说画龙点睛的作用2.情安排密的技巧节严名称释义作用索线是穿整作品情展的脉,可以贯个节发络它是小中的某人物、某事物,也可以说个个是作者的情感、小的事件,可以是故说还事生的空、。找索,可以发间时间寻线时借助小、说标题关键词(体“人物出”现场“化”“事件演”的时间变变词语)等使情更加集中;节紧凑使人物性格更加突出,形象更加丰;使主满题更加丰富,得以深化照应是篇章的某些容和意思在不同位置上间内的互相呼应使情,脉节连贯络清晰,结构紧凑伏笔作者要在作品中出的人物或事件,对将现先作的提示或暗示预使全文前后呼,应结构更,情展更合严谨节发小学、初中、高中各种试卷真题知...

1、当您付费下载文档后,您只拥有了使用权限,并不意味着购买了版权,文档只能用于自身使用,不得用于其他商业用途(如 [转卖]进行直接盈利或[编辑后售卖]进行间接盈利)。
2、本站所有内容均由合作方或网友上传,本站不对文档的完整性、权威性及其观点立场正确性做任何保证或承诺!文档内容仅供研究参考,付费前请自行鉴别。
3、如文档内容存在违规,或者侵犯商业秘密、侵犯著作权等,请点击“违规举报”。

碎片内容

与本文档类似文档
2025年新高考语文复习  板块七 学案65 掌握默写要点——选准句子,写对字形 (1).docx
2025年新高考语文复习 板块七 学案65 掌握默写要点——选准句子,写对字形 (1).docx
免费
0下载
2024年新高考语文资料押高考北京卷第6-10小题 文言文阅读(解析版)-备战2024年高考语文临考题号押题(北京卷).docx
2024年新高考语文资料押高考北京卷第6-10小题 文言文阅读(解析版)-备战2024年高考语文临考题号押题(北京卷).docx
免费
0下载
2009年高考真题 语文(山东卷)(含解析版) word文档.doc
2009年高考真题 语文(山东卷)(含解析版) word文档.doc
免费
1下载
高考语文复习 练案14 梳理情节结构(含解析).docx
高考语文复习 练案14 梳理情节结构(含解析).docx
免费
0下载
高考语文复习 第43篇   《望海潮》   (解析版).docx
高考语文复习 第43篇 《望海潮》 (解析版).docx
免费
0下载
2025年新高考语文复习  第34篇    《蜀相》(解析版).docx
2025年新高考语文复习 第34篇 《蜀相》(解析版).docx
免费
0下载
2024版《大考卷》全程考评特训卷·语文【新教材】练案11.docx
2024版《大考卷》全程考评特训卷·语文【新教材】练案11.docx
免费
22下载
1997年天津高考语文真题及答案.doc
1997年天津高考语文真题及答案.doc
免费
19下载
【高考语文】备战2024年易错题29 语言文字运用之补写语句题——不注重上下文内容或逻辑照应(解析版).docx
【高考语文】备战2024年易错题29 语言文字运用之补写语句题——不注重上下文内容或逻辑照应(解析版).docx
免费
0下载
2024年新高考语文 专题32+思辨型作文和作文的思辨性(课件)-2024年高考语文二轮复习讲练测(新教材新高考).pptx
2024年新高考语文 专题32+思辨型作文和作文的思辨性(课件)-2024年高考语文二轮复习讲练测(新教材新高考).pptx
免费
0下载
2024年高考语文试卷(新课标Ⅱ卷)(空白卷) (3).docx
2024年高考语文试卷(新课标Ⅱ卷)(空白卷) (3).docx
免费
0下载
2010年高考语文试卷(北京)(解析卷).doc
2010年高考语文试卷(北京)(解析卷).doc
免费
0下载
高考语文复习 第47篇   《登快阁》 (解析版).docx
高考语文复习 第47篇 《登快阁》 (解析版).docx
免费
0下载
2006年高考语文真题(湖南自主命题).doc
2006年高考语文真题(湖南自主命题).doc
免费
29下载
2010年全国统一高考语文试卷(新课标)(含解析版) word文档.doc
2010年全国统一高考语文试卷(新课标)(含解析版) word文档.doc
免费
3下载
25版:学案37 《过秦论》《五代史伶官传序》.pptx
25版:学案37 《过秦论》《五代史伶官传序》.pptx
免费
0下载
精品解析:2023届江苏省南京市师大附中高三一模适应性检测语文试题(解析版).docx
精品解析:2023届江苏省南京市师大附中高三一模适应性检测语文试题(解析版).docx
免费
0下载
高考语文复习 综合测试10 传记文言文-备战2025年高考语文一轮复习考点帮(上海专用)(原卷版).docx
高考语文复习 综合测试10 传记文言文-备战2025年高考语文一轮复习考点帮(上海专用)(原卷版).docx
免费
0下载
2024年新高考语文资料复习任务群二 重点突破学案3 析文学评论,写短评思路.docx
2024年新高考语文资料复习任务群二 重点突破学案3 析文学评论,写短评思路.docx
免费
0下载
高中2022·微专题·小练习·语文【统考版】第2练.docx
高中2022·微专题·小练习·语文【统考版】第2练.docx
免费
0下载
我的小文库
实名认证
内容提供者

提供高质量免费文档试卷下载,如果满意请告诉您身边的人,如果不满意请告诉我们,您的意见对于我们很重要,是我们不断进步的动力

阅读排行

确认删除?
回到顶部
客服号
  • 客服QQ点击这里给我发消息
QQ群
  • QQ群点击这里加入QQ群
提交所需资料详情,我们来帮找资料