高考语文复习 专题04:议论文开头的写法(解析版)-【上好课】2025年高考语文一轮复习知识清单.docx本文件免费下载 【共10页】

高考语文复习 专题04:议论文开头的写法(解析版)-【上好课】2025年高考语文一轮复习知识清单.docx
高考语文复习 专题04:议论文开头的写法(解析版)-【上好课】2025年高考语文一轮复习知识清单.docx
高考语文复习 专题04:议论文开头的写法(解析版)-【上好课】2025年高考语文一轮复习知识清单.docx
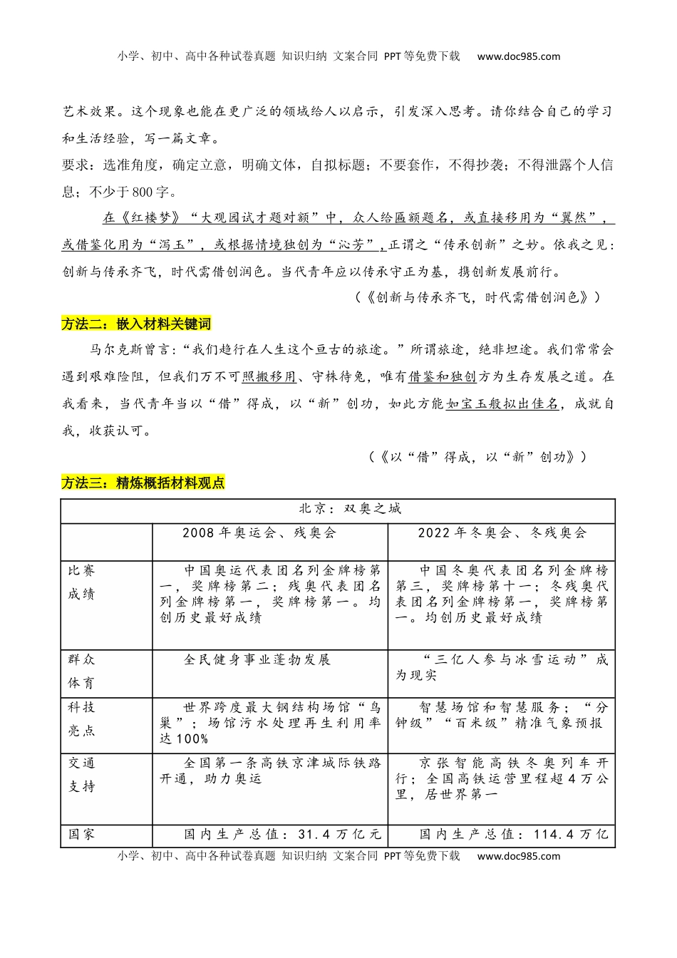
小学、初中、高中各种试卷真题知识归纳文案合同PPT等免费下载www.doc985.com小学、初中、高中各种试卷真题知识归纳文案合同PPT等免费下载www.doc985.com第十章作文文的法议论开头写一、议论文开头段常见问题:①开头完全撇开原材料或任务要求,或对原材料断章取义,下笔千言,离题万里,给人另起炉灶或似是而非的感觉。②引述材料时容易出现原搬照抄、重点不突出。二、开头段的一般标准:明确简洁切题精彩明确:开头要点题(点明中心),表达情感或表达看法。点题的句子一般在开头一段的后半部分。简洁:开头要力求简洁、优美,语言精炼不拖沓。字数尽量控制在150字以内,一般三四句小学、初中、高中各种试卷真题知识归纳文案合同PPT等免费下载www.doc985.com小学、初中、高中各种试卷真题知识归纳文案合同PPT等免费下载www.doc985.com话足矣。切题:开头要和材料以及标题互相契合,要抓住标题中的关键词展开论述。精彩:使用“引名言”“摆问题”“亮靶子”等技巧提升开头段落的形式美。三、材料作文开头段的基本格式第一步:概述材料——谁+干何事+结果如何(最多不超过100字)第二步:写出评价(点评材料,联系现实,即把行文思路由“材料”转向现实生活。)联系实际,如:①在生活中/现实社会中/人生中……②人生何尝不是如此?③物尚且如此,人亦然……④人生在世,当我们面对生活中……时⑤只有……,我们才能在人生道路上……⑥同样,人活于世,我们也应该……⑦在通往……的道路上,我们……古今对比,提出疑问,如:①历史已成烟云,伟人先哲已逝,却给现世留下了宝贵的精神财富,启迪着吾辈青年……②XX(先哲名字)的智慧可资借鉴……③读罢这个故事/这则材料,不禁让我们陷入沉思,XX为我们敲响了警钟……④针对XX(关键词)这一话题,我们应该如何看待呢?⑤古今中外,凡事业有成者,无不是……反之,那些难成大事者,往往是……(对比)⑥诚然,XX在当时的历史背景/处境下是无可厚非的,然而,XX放在新时代,更值得我们推崇。(辩证思考)第三步:明确观点(就是旗帜鲜明地表明自己支持什么、提倡什么、主张什么、反对什么。)提出中心论点的提示语:因此,我认为……/所以,我觉得……/综上所述,我的看法是……/我的观点是……/以我观之……/在我看来……四、精彩开头段写法:方法一:直引或摘引材料内容《红楼梦》写到“大观园试才题对额”时有一个情节,为元妃(贾元春)省亲修建的大观园竣工后,众人给园中桥上亭子的匾额题名。有人主张从欧阳修《醉翁亭记》“有亭翼然”一句中,取“翼然”二字;贾政认为“此亭压水而成”,题名“还须偏于水”,主张从“泻出于两峰之间”中拈出一个“泻”字,有人即附和题为“泻玉”;贾宝玉则觉得用“沁芳”更为新雅,贾政点头默许。“沁芳”二字,点出了花木映水的佳境,不落俗套;也契合元妃省亲之事,蕴藉含蓄,思虑周全。以上材料中,众人给匾额题名,或直接移用,或借鉴化用,或根据情境独创,产生了不同的小学、初中、高中各种试卷真题知识归纳文案合同PPT等免费下载www.doc985.com小学、初中、高中各种试卷真题知识归纳文案合同PPT等免费下载www.doc985.com艺术效果。这个现象也能在更广泛的领域给人以启示,引发深入思考。请你结合自己的学习和生活经验,写一篇文章。要求:选准角度,确定立意,明确文体,自拟标题;不要套作,不得抄袭;不得泄露个人信息;不少于800字。在《红楼梦》“大观园试才题对额”中,众人给匾额题名,或直接移用为“翼然”,或借鉴化用为“泻玉”,或根据情境独创为“沁芳”,正谓之“传承创新”之妙。依我之见:创新与传承齐飞,时代需借创润色。当代青年应以传承守正为基,携创新发展前行。(《创新与传承齐飞,时代需借创润色》)方法二:嵌入材料关键词马尔克斯曾言:“我们趋行在人生这个亘古的旅途。”所谓旅途,绝非坦途。我们常常会遇到艰难险阻,但我们万不可照搬移用、守株待兔,唯有借鉴和独创方为生存发展之道。在我看来,当代青年当以“借”得成,以“新”创功,如此方能如宝玉般拟出佳名,成就自我,收获认可。(《以“借”得成,以“新”创功》)方法三:精炼概括材料观点北京...

1、当您付费下载文档后,您只拥有了使用权限,并不意味着购买了版权,文档只能用于自身使用,不得用于其他商业用途(如 [转卖]进行直接盈利或[编辑后售卖]进行间接盈利)。
2、本站所有内容均由合作方或网友上传,本站不对文档的完整性、权威性及其观点立场正确性做任何保证或承诺!文档内容仅供研究参考,付费前请自行鉴别。
3、如文档内容存在违规,或者侵犯商业秘密、侵犯著作权等,请点击“违规举报”。

碎片内容

与本文档类似文档
2021年高考语文真题(浙江自主命题)(解析版).doc
2021年高考语文真题(浙江自主命题)(解析版).doc
免费
12下载
高考语文复习 第01讲 词语的使用(讲义)(原卷版).docx
高考语文复习 第01讲 词语的使用(讲义)(原卷版).docx
免费
0下载
2013年高考语文试卷(北京)(解析卷).doc
2013年高考语文试卷(北京)(解析卷).doc
免费
0下载
高考语文复习 第08讲 选必《过秦论》《五代史伶官传序》一轮复习(讲义)(原卷版).docx
高考语文复习 第08讲 选必《过秦论》《五代史伶官传序》一轮复习(讲义)(原卷版).docx
免费
0下载
2020-2021学年上海市浦东新区高三(上)期末语文试卷(一模).doc
2020-2021学年上海市浦东新区高三(上)期末语文试卷(一模).doc
免费
0下载
高考语文复习 板块五 对点练案22 精准概述文意(选择题).docx
高考语文复习 板块五 对点练案22 精准概述文意(选择题).docx
免费
0下载
2018年全国统一高考语文试卷(新课标ⅱ)(含解析版).doc
2018年全国统一高考语文试卷(新课标ⅱ)(含解析版).doc
免费
1下载
2024年新高考语文资料重难点01 现代文阅读I之文本信息的筛选与整合(解析版)(1).docx
2024年新高考语文资料重难点01 现代文阅读I之文本信息的筛选与整合(解析版)(1).docx
免费
0下载
2024年新高考语文资料解密07 文学类文本阅读小说之艺术技巧分析(分层训练)(解析版).docx
2024年新高考语文资料解密07 文学类文本阅读小说之艺术技巧分析(分层训练)(解析版).docx
免费
0下载
高考语文复习 板块六 学案55 研练两年高考真题——吃透精髓,把握方向 (1).docx
高考语文复习 板块六 学案55 研练两年高考真题——吃透精髓,把握方向 (1).docx
免费
0下载
2024年新高考语文资料训练任务群六 对点练案3 精准补写句子.docx
2024年新高考语文资料训练任务群六 对点练案3 精准补写句子.docx
免费
0下载
高中2024版《微专题》·语文·新高考第3练.docx
高中2024版《微专题》·语文·新高考第3练.docx
免费
0下载
2023《大考卷》二轮专项分层特训卷·语文【新教材】1.2.4.docx
2023《大考卷》二轮专项分层特训卷·语文【新教材】1.2.4.docx
免费
20下载
2025年新高考语文复习  综合测试02 识记默写(高考默写题训练)-备战2025年高考语文一轮复习考点帮(北京专用)(原卷版).docx
2025年新高考语文复习 综合测试02 识记默写(高考默写题训练)-备战2025年高考语文一轮复习考点帮(北京专用)(原卷版).docx
免费
0下载
高考语文复习 专题14:母题作文素材二:文化自信,文化传承(解析版)-【上好课】2025年高考语文一轮复习知识清单.docx
高考语文复习 专题14:母题作文素材二:文化自信,文化传承(解析版)-【上好课】2025年高考语文一轮复习知识清单.docx
免费
0下载
精品解析:2024届上海市闵行区高三一模语文试题(解析版).docx
精品解析:2024届上海市闵行区高三一模语文试题(解析版).docx
免费
0下载
2024年高考语文一轮复习讲义(部编新高考版)知识清单七 古代文化常识分类助记.doc
2024年高考语文一轮复习讲义(部编新高考版)知识清单七 古代文化常识分类助记.doc
免费
9下载
2024年新高考语文资料板块6 对点练案34 比较鉴赏.docx
2024年新高考语文资料板块6 对点练案34 比较鉴赏.docx
免费
0下载
【免费下载】湖南2018年高考语文真题(新课标Ⅰ)(原卷版).doc
【免费下载】湖南2018年高考语文真题(新课标Ⅰ)(原卷版).doc
免费
0下载
高考语文复习 第26篇  《归园田居》(其一)(解析版).docx
高考语文复习 第26篇 《归园田居》(其一)(解析版).docx
免费
0下载
我的小文库
实名认证
内容提供者

提供高质量免费文档试卷下载,如果满意请告诉您身边的人,如果不满意请告诉我们,您的意见对于我们很重要,是我们不断进步的动力

阅读排行

确认删除?
回到顶部
客服号
  • 客服QQ点击这里给我发消息
QQ群
  • QQ群点击这里加入QQ群
提交所需资料详情,我们来帮找资料