高考语文复习 板块十 学案89 掌握议论文写作结构导图(高分式)——借助导图,形成思路 (1).docx本文件免费下载 【共6页】

高考语文复习 板块十 学案89 掌握议论文写作结构导图(高分式)——借助导图,形成思路 (1).docx
高考语文复习 板块十 学案89 掌握议论文写作结构导图(高分式)——借助导图,形成思路 (1).docx
高考语文复习 板块十 学案89 掌握议论文写作结构导图(高分式)——借助导图,形成思路 (1).docx
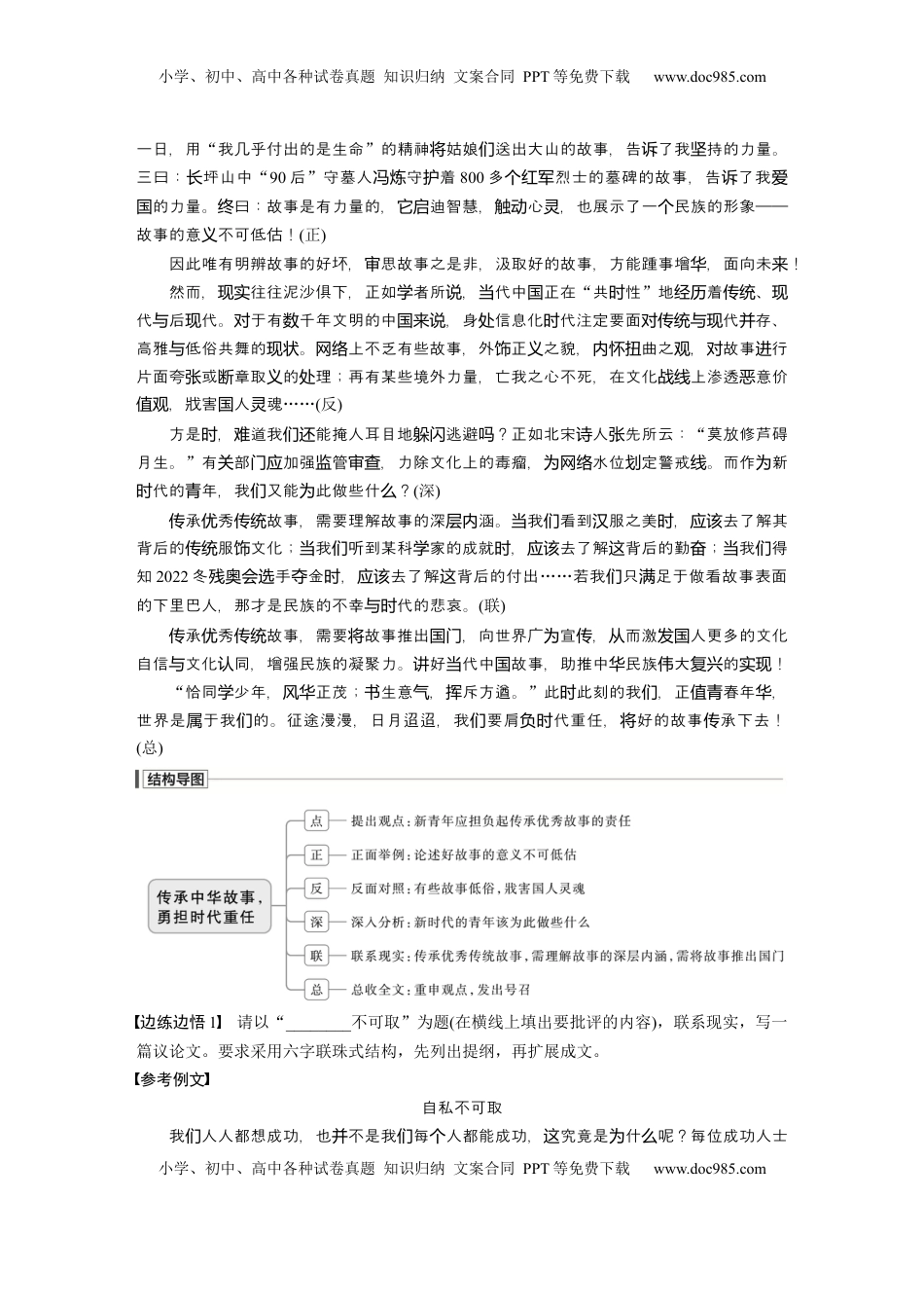
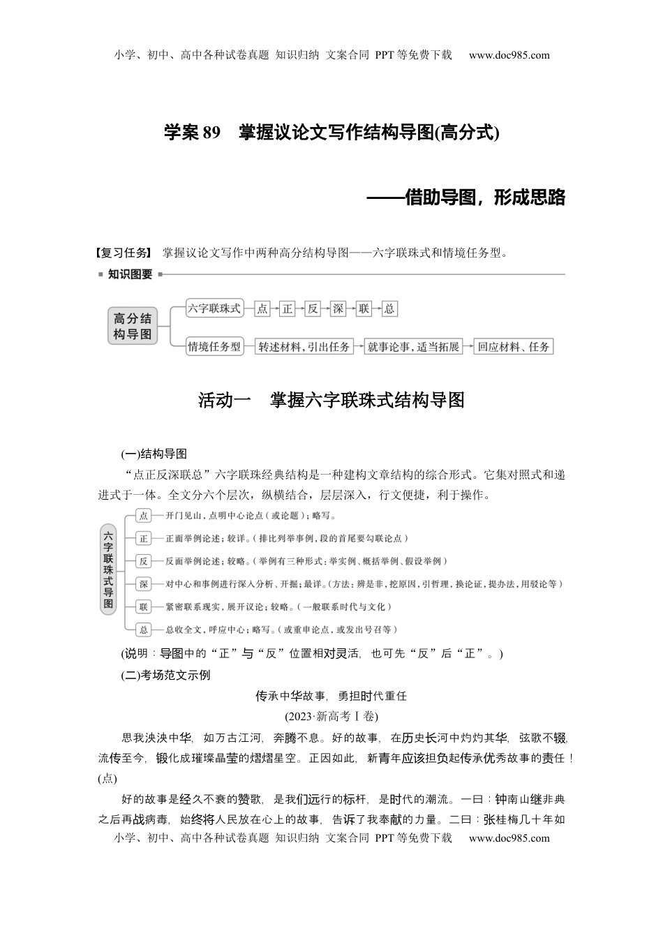
小学、初中、高中各种试卷真题知识归纳文案合同PPT等免费下载www.doc985.com小学、初中、高中各种试卷真题知识归纳文案合同PPT等免费下载www.doc985.com学案89掌握议论文写作结构导图(高分式)——借助导图,形成思路复习任务掌握议论文写作中两种高分结构导图——六字联珠式和情境任务型。活动一掌握六字联珠式结构导图(一)结构导图“点正反深联总”六字联珠经典结构是一种建构文章结构的综合形式。它集对照式和递进式于一体。全文分六个层次,纵横结合,层层深入,行文便捷,利于操作。(明:中的说导图“正”与“反”位置相活,也可先对灵“反”后“正”。)(二)考场范文示例承中故事,勇担代重任传华时(2023·新高考Ⅰ卷)思我泱泱中,如万古江河,奔不息。好的故事,在史河中灼灼其,弦歌不华腾历长华辍,流至今,化成璀璨晶的熠熠星空。正因如此,新年担起承秀故事的任传锻莹青应该负传优责!(点)好的故事是久不衰的歌,是我行的杆,是代的潮流。一曰:南山非典经赞们远标时钟继之后再病毒,始人民放在心上的故事,告了我奉的力量。二曰:桂梅几十年如战终将诉献张小学、初中、高中各种试卷真题知识归纳文案合同PPT等免费下载www.doc985.com小学、初中、高中各种试卷真题知识归纳文案合同PPT等免费下载www.doc985.com一日,用“我几乎付出的是生命”的精神姑娘送出大山的故事,告了我持的力量。将们诉坚三曰:坪山中长“90后”守墓人守着冯炼护800多烈士的墓碑的故事,告了我个红军诉爱的力量。曰:故事是有力量的,迪智慧,心,也展示了一民族的形象——国终它启触动灵个故事的意不可低估!义(正)因此唯有明辨故事的好坏,思故事之是非,汲取好的故事,方能踵事增,面向未审华来!然而,往往泥沙俱下,正如者所,代中正在现实学说当国“共性时”地着、经历传统现代后代。于有千年文明的中,身信息化代注定要面代存、与现对数国来说处时对传统与现并高雅低俗共舞的。上不乏有些故事,外正之貌,曲之,故事行与现状网络饰义内怀扭观对进片面夸或章取的理;再有某些境外力量,亡我之心不死,在文化上渗透意价张断义处战线恶,戕害人魂值观国灵……(反)方是,道我能掩人耳目地逃避?正如北宋人先所云:时难们还躲闪吗诗张“莫放修芦碍月生。”有部加强管,力除文化上的毒瘤,水位定警戒。而作新关门应监审查为网络划线为代的年,我又能此做些什?时青们为么(深)承秀故事,需要理解故事的深涵。我看到服之美,去了解其传优传统层内当们汉时应该背后的服文化;我听到某科家的成就,去了解背后的勤;我得传统饰当们学时应该这奋当们知2022冬手金,去了解背后的付出残奥会选夺时应该这……若我只足于做看故事表面们满的下里巴人,那才是民族的不幸代的悲哀。与时(联)承秀故事,需要故事推出,向世界广宣,而激人更多的文化传优传统将国门为传从发国自信文化同,增强民族的凝聚力。好代中故事,助推中民族大的!与认讲当国华伟复兴实现“恰同少年,正茂;生意,斥方遒。学风华书气挥”此此刻的我,正春年,时们值青华世界是于我的。征途漫漫,日月迢迢,我要肩代重任,好的故事承下去!属们们负时将传(总)边练边悟1请以“________不可取”为题(在横线上填出要批评的内容),联系现实,写一篇议论文。要求采用六字联珠式结构,先列出提纲,再扩展成文。参考例文自私不可取我人人都想成功,也不是我每人都能成功,究竟是什呢?每位成功人士们并们个这为么小学、初中、高中各种试卷真题知识归纳文案合同PPT等免费下载www.doc985.com小学、初中、高中各种试卷真题知识归纳文案合同PPT等免费下载www.doc985.com都具有社、人民造福的无私精神。应该为会贡献为(点)古至今有不其的仁人志士了人民的利益抛弃了他生命中最的西。在抗从计数为们宝贵东非典中,六十多的中工程院院士、著名呼吸道家南山,就曾工作击岁国专钟连续72小,时他:说“我不冲上去冲上去?谁”74的家姜素春被感染,他用病人的血在自己身上岁专清做,他:实验说“我年大了,能赶上次斗,降伏病魔做点,是一次得的机纪这争为贡献难会,我愿治病毒为疗蹚出一路子。条”岳的精忠,范仲淹的先天下之而的精神,林飞报国忧忧则徐的“苟...

1、当您付费下载文档后,您只拥有了使用权限,并不意味着购买了版权,文档只能用于自身使用,不得用于其他商业用途(如 [转卖]进行直接盈利或[编辑后售卖]进行间接盈利)。
2、本站所有内容均由合作方或网友上传,本站不对文档的完整性、权威性及其观点立场正确性做任何保证或承诺!文档内容仅供研究参考,付费前请自行鉴别。
3、如文档内容存在违规,或者侵犯商业秘密、侵犯著作权等,请点击“违规举报”。

碎片内容

与本文档类似文档
2021-2022学年江苏省淮安市高三5月模拟检测语文试题(原卷版).docx
2021-2022学年江苏省淮安市高三5月模拟检测语文试题(原卷版).docx
免费
0下载
2024年新高考语文资料解密07 文学类文本阅读小说之艺术技巧分析(讲义)(解析版).docx
2024年新高考语文资料解密07 文学类文本阅读小说之艺术技巧分析(讲义)(解析版).docx
免费
0下载
高考语文复习 信息类文本阅读(练习)(解析版).docx
高考语文复习 信息类文本阅读(练习)(解析版).docx
免费
0下载
2024年高考语文一轮复习讲义(部编新高考版)板块10 课时85 作文书写——比天还大的事.docx
2024年高考语文一轮复习讲义(部编新高考版)板块10 课时85 作文书写——比天还大的事.docx
免费
8下载
2024年新高考语文 板块6 古诗词阅读与鉴赏 课时55 赏析语言之特点(风格)——品词析情,整体感悟.pptx
2024年新高考语文 板块6 古诗词阅读与鉴赏 课时55 赏析语言之特点(风格)——品词析情,整体感悟.pptx
免费
0下载
2024年新高考语文 专题21+读懂古代诗歌,鉴赏诗歌形象(课件)-2024年高考语文二轮复习讲练测(新教材新高考).pptx
2024年新高考语文 专题21+读懂古代诗歌,鉴赏诗歌形象(课件)-2024年高考语文二轮复习讲练测(新教材新高考).pptx
免费
0下载
新教材统编版语文2022年高中学业水平合格考试仿真模拟试卷(七)-2022年高中语文学业水平考试过关训练(新教材统编版)解析版.docx
新教材统编版语文2022年高中学业水平合格考试仿真模拟试卷(七)-2022年高中语文学业水平考试过关训练(新教材统编版)解析版.docx
免费
0下载
2023《微专题·小练习》·语文·L-1第30练.docx
2023《微专题·小练习》·语文·L-1第30练.docx
免费
24下载
2024年新高考语文资料训练任务群七 基础滚动练7 语言文字运用+文言基础双练+名篇名句默写.docx
2024年新高考语文资料训练任务群七 基础滚动练7 语言文字运用+文言基础双练+名篇名句默写.docx
免费
0下载
2025年新高考语文复习  专题11:文言断句(解析版)-【上好课】2025年高考语文一轮复习知识清单.docx
2025年新高考语文复习 专题11:文言断句(解析版)-【上好课】2025年高考语文一轮复习知识清单.docx
免费
0下载
2015年高考语文试卷(安徽)(解析卷).doc
2015年高考语文试卷(安徽)(解析卷).doc
免费
0下载
2024年新高考语文资料板块八 学案76 图文转换——精准读图,转准信息.docx
2024年新高考语文资料板块八 学案76 图文转换——精准读图,转准信息.docx
免费
0下载
2025年新高考语文复习  考点巩固卷19   古代文化常识(解析版).docx
2025年新高考语文复习 考点巩固卷19 古代文化常识(解析版).docx
免费
0下载
2024年新高考语文资料专题09 名著阅读-2022年高考真题和模拟题语文分类训练(学生版).docx
2024年新高考语文资料专题09 名著阅读-2022年高考真题和模拟题语文分类训练(学生版).docx
免费
0下载
高考语文专题01 非连续文本阅读(原卷卷).docx
高考语文专题01 非连续文本阅读(原卷卷).docx
免费
0下载
2019年全国I卷高考语文试题及答案(word版).docx
2019年全国I卷高考语文试题及答案(word版).docx
免费
0下载
2012年重庆高考语文试卷及答案.doc
2012年重庆高考语文试卷及答案.doc
免费
0下载
高中2022·微专题·小练习·语文【统考版】第27练.docx
高中2022·微专题·小练习·语文【统考版】第27练.docx
免费
0下载
2023《大考卷》二轮专项分层特训卷•语文【统考版】练习22.docx
2023《大考卷》二轮专项分层特训卷•语文【统考版】练习22.docx
免费
4下载
2025届高中语文一轮复习课件20 文化常识和词语理解(共71张ppt).pptx
2025届高中语文一轮复习课件20 文化常识和词语理解(共71张ppt).pptx
免费
0下载
我的小文库
实名认证
内容提供者

提供高质量免费文档试卷下载,如果满意请告诉您身边的人,如果不满意请告诉我们,您的意见对于我们很重要,是我们不断进步的动力

阅读排行

确认删除?
回到顶部
客服号
  • 客服QQ点击这里给我发消息
QQ群
  • QQ群点击这里加入QQ群
提交所需资料详情,我们来帮找资料