五年级上册数学知识点汇总 苏教版.docx本文件免费下载 【共7页】

五年级上册数学知识点汇总  苏教版.docx
五年级上册数学知识点汇总  苏教版.docx
五年级上册数学知识点汇总  苏教版.docx
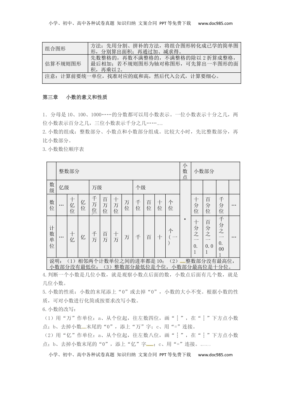
小学、初中、高中各种试卷真题知识归纳文案合同PPT等免费下载www.doc985.com小学、初中、高中各种试卷真题知识归纳文案合同PPT等免费下载www.doc985.com苏教版五年级数学上册知识点汇总第一章负数的初步认识1.0既不是正数,也不是负数。正数都大于0,负数都小于0。2.在数轴上,以“0”为分界点,越往左边的负数越小,左边的数都比右边的数小。3.在生活中,0作为正、负数的分界点,常常用来表示具有相反关系的量。如零上温度(+)、零下温度(—);海平面以上(+)、海平面以下(—);盈利(+)、亏损(—);收入(+)、支出(—);南(+)、北(—);上升(+)、下降(—)……4.水沸腾时的温度是100℃,水结冰时的温度是0℃;-10℃比-5℃低5℃,6℃比-6℃高12℃。第二章多边形的面积1.一个平行四边形能分割成两个完全相同的三角形;两个完全相同的三角形能拼成一个平行四边形。2.一个平行四边形可以分割成两个完全相同的梯形;两个不同的梯形也可能拼成一个平行四边形。如图:3.等底等高的平行四边形的面积相等,周长不等;等底等高的三角形的面积相等,周长不等;一个三角形的面积是与它等底等高的平行四边形面积的一半。如下图:△ADE、△BDE、△BCE面积相等,都是平行四边形BDEC的一半;△AOD与△BOE的面积相等。想想为什么?4.把一个长方形框拉成平行四边形,周长不变,高变小,面积也变小;同理,把平行四边形框拉成长方形,周长不变,高变大了,面积也变大。5.把一个平行四边形拼成长方形,面积不变,宽变小了,周长也变小。小学、初中、高中各种试卷真题知识归纳文案合同PPT等免费下载www.doc985.com小学、初中、高中各种试卷真题知识归纳文案合同PPT等免费下载www.doc985.com6.要从梯形中剪去一个最大的平行四边形,那么应把梯形的上底作为平行四边形的底,这样剪去才能最大。7.平行四边形的面积公式的推导(转化法:等积变形):沿平行四边形任意一条高剪开,移动拼成长方形。长方形的长等于平行四边形的底,长方形的宽等于平行四边形的高。8.三角形的面积公式的推导:将两个完全一样的三角形拼成一个平行四边形,这个平行四边形的底等于三角形的底,高等于三角形的高,拼成的平行四边形的面积是每个三角形面积的2倍,每个三角形的面积是拼成的平行四边形面积的一半。9.梯形的面积公式的推导:将两个完全一样的梯形拼成一个平行四边形,这个平行四边形的底等于梯形的上底与下底的和,平行四边形的高等于梯形的高,拼成的平行四边形的面积是每个梯形面积的2倍,每个梯形的面积是拼成的平行四边形面积的一半。10.1公顷就是边长100米的正方形的面积,1公顷=10000平方米。1平方千米就是边长1000米的正方形的面积,1平方千米=100公顷=100万平方米=1000000平方米。11.一个社区、校园的面积通常用“公顷”为单位;表示一个国家、省市、地区、湖泊的面积是就要用“平方千米”作单位。12.农村地区常使用“亩”和“分”作土地面积单位,1亩=10分≈667平方米,1公顷=15亩。13.面积单位换算进率:14.面积计算公式:图形名称面积公式字母公式变形公式平行四边形底×高S=aha=S÷hh=S÷a三角形底×高÷2S=ah÷2a=2S÷hh=2S÷a梯形(上底+下底)×高÷2S=(a+b)h÷2h=2S÷(a+b)a=2S÷h-bb=2S÷h-a长方形长×宽S=aba=S÷bb=S÷a正方形边长×边长S=a×a=a2小学、初中、高中各种试卷真题知识归纳文案合同PPT等免费下载www.doc985.com小学、初中、高中各种试卷真题知识归纳文案合同PPT等免费下载www.doc985.com组合图形方法:先用分割、拼补的方法,将组合图形转化成已学的简单图形,分别算出面积;再通过加、减求得。估算不规则图形先数整格的,再数不满整格的,不满整格的除以2折算成整格,最后相加;若不规则图形为轴对称图形,可先算出一半图形的面积,再乘以2。注意:计算前要统一单位,找准对应的底和高,然后代入公式,计算要细心。第三章小数的意义和性质1.分母是10、100、1000……的分数都可以用小数表示。一位小数表示十分之几,两位小数表示百分之几,三位小数表示千分之几……[来源:学科网]2.小数的组成:整数部分、小数点和小数部分组成。比较大小时,先比整数部分,再比...

1、当您付费下载文档后,您只拥有了使用权限,并不意味着购买了版权,文档只能用于自身使用,不得用于其他商业用途(如 [转卖]进行直接盈利或[编辑后售卖]进行间接盈利)。
2、本站所有内容均由合作方或网友上传,本站不对文档的完整性、权威性及其观点立场正确性做任何保证或承诺!文档内容仅供研究参考,付费前请自行鉴别。
3、如文档内容存在违规,或者侵犯商业秘密、侵犯著作权等,请点击“违规举报”。

碎片内容

与本文档类似文档
2021-2022学年五年级数学下册典型例题系列之第六单元分数加法和减法的计算题部分(原卷版)人教版.docx
2021-2022学年五年级数学下册典型例题系列之第六单元分数加法和减法的计算题部分(原卷版)人教版.docx
免费
1下载
【题型突破】五年级上册数学第八单元题型专项训练-选择题(解题策略+专项秀场)  苏教版(含答案).docx
【题型突破】五年级上册数学第八单元题型专项训练-选择题(解题策略+专项秀场) 苏教版(含答案).docx
免费
1下载
【课后天天练】3.3比较小数的大小苏教版五年级上册数学一课一练(夯实基础+培优冲关).docx
【课后天天练】3.3比较小数的大小苏教版五年级上册数学一课一练(夯实基础+培优冲关).docx
免费
1下载
五年级下册数学4.1.2 分数与除法.doc
五年级下册数学4.1.2 分数与除法.doc
免费
1下载
【基础+拔高】1.7整理与复习-五年级下册数学一课一练   苏教版(含答案).doc
【基础+拔高】1.7整理与复习-五年级下册数学一课一练 苏教版(含答案).doc
免费
1下载
苏教小学数学五年级下册 单元知识点总结第二单元  折线统计图(1).doc
苏教小学数学五年级下册 单元知识点总结第二单元 折线统计图(1).doc
免费
1下载
五年级数学下册典型例题系列之第四单元分数的性质及分类部分(解析版)人教版.docx
五年级数学下册典型例题系列之第四单元分数的性质及分类部分(解析版)人教版.docx
免费
1下载
人教版小学数学五年级上册1.2 小数乘小数的小数乘法 同步练习.docx
人教版小学数学五年级上册1.2 小数乘小数的小数乘法 同步练习.docx
免费
1下载
【题型突破】五年级上册数学第三单元题型专项训练-判断题(解题策略+专项秀场) 苏教版(含答案).docx
【题型突破】五年级上册数学第三单元题型专项训练-判断题(解题策略+专项秀场) 苏教版(含答案).docx
免费
1下载
小学五年级数学上册6.4 组合图形的面积.docx
小学五年级数学上册6.4 组合图形的面积.docx
免费
1下载
五年级数学下册 第七单元培优拔高测评试题--人教版数学五年级下册(学生版).docx
五年级数学下册 第七单元培优拔高测评试题--人教版数学五年级下册(学生版).docx
免费
1下载
【沪教版】五年级数学下册期末试卷 (1).doc
【沪教版】五年级数学下册期末试卷 (1).doc
免费
23下载
精品解析:2021-2022学年江苏省扬州市仪征市谢集乡中心小学苏教版五年级上册期末测试数学试卷(解析版).docx
精品解析:2021-2022学年江苏省扬州市仪征市谢集乡中心小学苏教版五年级上册期末测试数学试卷(解析版).docx
免费
20下载
小学数学五年级下册第三单元过关检测卷.docx
小学数学五年级下册第三单元过关检测卷.docx
免费
1下载
小学数学五年级下册3.3.4 容积和容积单位.doc
小学数学五年级下册3.3.4 容积和容积单位.doc
免费
1下载
北师大数学五年级上册期中试卷-4.pdf
北师大数学五年级上册期中试卷-4.pdf
免费
14下载
精品解析:2021-2022学年江苏省苏州市常熟市苏教版五年级下册期末测试数学试卷(解析版).docx
精品解析:2021-2022学年江苏省苏州市常熟市苏教版五年级下册期末测试数学试卷(解析版).docx
免费
22下载
【期末满分模拟卷】人教版数学五年级下册期末满分模拟卷(含答案) (8).docx
【期末满分模拟卷】人教版数学五年级下册期末满分模拟卷(含答案) (8).docx
免费
1下载
【精品】第一章《简易方程》单元总复习—五年级数学下册全能滚动测评卷A(原卷版)苏教版.doc
【精品】第一章《简易方程》单元总复习—五年级数学下册全能滚动测评卷A(原卷版)苏教版.doc
免费
1下载
小学西南五年级数学下册西师大版小学五年级数学下册期末测试卷及答案.doc
小学西南五年级数学下册西师大版小学五年级数学下册期末测试卷及答案.doc
免费
20下载
我的小文库
实名认证
内容提供者

提供高质量免费文档试卷下载,如果满意请告诉您身边的人,如果不满意请告诉我们,您的意见对于我们很重要,是我们不断进步的动力

相关文档

阅读排行

确认删除?
回到顶部
客服号
  • 客服QQ点击这里给我发消息
QQ群
  • QQ群点击这里加入QQ群
提交所需资料详情,我们来帮找资料