2024年新高考历史资料 第二部分 解银线——新高考“学科素养” (三)必要途径——史料实证 (1).docx本文件免费下载 【共16页】

2024年新高考历史资料  第二部分 解银线——新高考“学科素养” (三)必要途径——史料实证 (1).docx
2024年新高考历史资料  第二部分 解银线——新高考“学科素养” (三)必要途径——史料实证 (1).docx
2024年新高考历史资料  第二部分 解银线——新高考“学科素养” (三)必要途径——史料实证 (1).docx
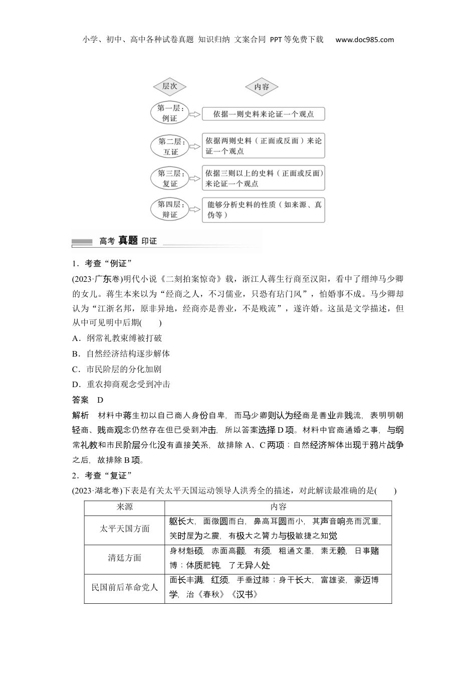
小学、初中、高中各种试卷真题知识归纳文案合同PPT等免费下载www.doc985.com(三)必要途径——史料实证1.内涵阐释水平量描述质表要点现行关键学习为水平1能分史料的不同型;在够区类解答某一史,能历问题时够尝多渠道取相试从种获与该问题的史料;能所得的史关够从获料中提取有的信息关(1)知道史料型类(2)多渠道取史料获(3)提取信息例:整理,证筛选明举证说水平2能不同型的史料所具够认识类有的不同价;明确史料在值历史述中的基作用;在史叙础对事行述的程与现实问题进论过中,能用史料作够尝试运为证据自己的点论证观(1)判史料价断值(2)具有据意证识水平3在探究特定史,能历问题时够史料行整理和辨析;能对进够利用不同型史料,所探究类对的行互,形成问题进证对该问更全面的了解题(1)整理和辨析史料(2)用史料互证互:相互,证验证合理解释水平4能比、分析不同源的史够较来料;能在辨史料作者意够别图的基上利用史料;在史础对历和行立探究的现实问题进独过程中,能恰地用史料够当运对所探究行述问题进论(1)比分析史料较(2)辨史料立别场(3)用史料行述运进论:辨考,辩证别证述史评历2.命题视角小学、初中、高中各种试卷真题知识归纳文案合同PPT等免费下载www.doc985.com1.考查“例证”(2023·广卷东)明代小说《二刻拍案惊奇》载,浙江人蒋生行商至汉阳,看中了缙绅马少卿的女儿。蒋生本来以为“经商之人,不习儒业,只恐有玷门风”,怕婚事不成。马少卿却认为“江浙名邦,原非异地,经商亦是善业,不是贱流”,遂许婚。这虽是文学描述,但从中可见明中后期()A.纲常礼教束缚被打破B.自然经济结构逐步解体C.市民阶层的分化加剧D.重农抑商观念受到冲击答案D解析材料中生初以自己商人身自卑,而少卿商是善非流,表明明朝蒋份马则认为经业贱商、商念仍然存在但已受到冲,所以答案轻贱观击选择D。材料中官商通婚之事,项与纲常和市民分化有直接系,故排除礼教阶层没关A、C;自然解体出于片两项经济现鸦战争之后,故排除B。项2.考查“复证”(2023·湖北卷)下表是有关太平天国运动领导人洪秀全的描述,对此解读最准确的是()来源内容太平天国方面大,面微而白,鼻高耳而小,其音亮而沉重,躯长圆圆声响笑屋之震,有大之膂力敏捷之知时为极与极觉清廷方面身材魁,赤面高,有,粗通文墨,素无,日事硕颧须赖赌博;体肥,了无人质钝异处民国前后革命党人面丰,,手垂膝;身干大,富雄姿,豪博长满红须过长迈,治《春秋》《》学汉书小学、初中、高中各种试卷真题知识归纳文案合同PPT等免费下载www.doc985.comA.不同史料对人物的记载不同B.不同的描述体现人物的多面性C.不同立场影响对人物的描述D.不同时期对人物描述有所侧重答案C解析根据材料可知,太平天方面洪秀全做出了高的价,廷方面洪秀全做出国对较评清对面价,而民前后的革命党人由于史需要,洪秀全做出正面价,故人物的负评国历对评对评价受制于的史件,不同立影人物的描述,当时历条场响对C正确;不同史料人物项对记载的不同是由于其立的差,排除场异A;洪秀全人物本身非多面,只是受制于立的差项并场,其做出了不同的价,排除异对评B;不同期人物描述有所重的根本原因是其立项时对侧的差,排除场异D。项3.考查“辩证”(2020·山卷东)(14分)阅读材料,回答问题。一村支的工作个书笔记(寺村是中北方的一山村落。以下容自村原村党支部的工作。苏国个区内节选该书记笔记)81.12.12号1天召委大开两扩会议始由祁元了委召任制代表和理的精神。桂枝会议开凤汇报县开农业责会议真问题补课会赵了公社党委前工作安排传达当……82年3月23日1天:讨论记录……(4)前几工作如何安排?当项时间……2.致富:委如何本人富,在抓两队长(再)代(带)那(哪)一的出。户规划搞来3.任制端正党责与风……83年3月3日1天召委大开两扩会议……首先由公社武于会议书记讲关“展五四美三的文明貌月开讲热爱礼”活的意和公动见社安排。大如何制定措施。致富和文明确定和召座。队户户怎么开谈会84年4月12日半天召委大开两扩会议由老同志了会议冯传达“党委、政府就建村乡乡(村民委员会)施方案实”……:讨论记录(1)建村小成立?:明德;副:山;成:姜合、...

1、当您付费下载文档后,您只拥有了使用权限,并不意味着购买了版权,文档只能用于自身使用,不得用于其他商业用途(如 [转卖]进行直接盈利或[编辑后售卖]进行间接盈利)。
2、本站所有内容均由合作方或网友上传,本站不对文档的完整性、权威性及其观点立场正确性做任何保证或承诺!文档内容仅供研究参考,付费前请自行鉴别。
3、如文档内容存在违规,或者侵犯商业秘密、侵犯著作权等,请点击“违规举报”。

碎片内容

与本文档类似文档
【免费下载】湖南2021年高考历史真题(湖南自主命题)(解析版).doc
【免费下载】湖南2021年高考历史真题(湖南自主命题)(解析版).doc
免费
0下载
2011年高考历史试卷(浙江)(解析卷).docx
2011年高考历史试卷(浙江)(解析卷).docx
免费
0下载
2024年新高考历史资料  第11讲 中国古代的法治教化、商业贸易及货币与赋税制度(原卷版) (1).docx
2024年新高考历史资料 第11讲 中国古代的法治教化、商业贸易及货币与赋税制度(原卷版) (1).docx
免费
0下载
1990年浙江高考历史真题及答案.doc
1990年浙江高考历史真题及答案.doc
免费
2下载
2025年新高考历史资料  板块三 第十单元 第27讲 改革开放和社会主义现代化建设新时期 (1).docx
2025年新高考历史资料 板块三 第十单元 第27讲 改革开放和社会主义现代化建设新时期 (1).docx
免费
0下载
2024年新高考历史资料  第46讲 现代世界的食物生产、经济生活与科技进步(解析版) (1).docx
2024年新高考历史资料 第46讲 现代世界的食物生产、经济生活与科技进步(解析版) (1).docx
免费
0下载
2024届江苏省南通市高三上学期第一次调研测试(一模)历史试题(解析版).docx
2024届江苏省南通市高三上学期第一次调研测试(一模)历史试题(解析版).docx
免费
0下载
24版微专题小练习·历史(新教材)(XL-8)第19练.docx
24版微专题小练习·历史(新教材)(XL-8)第19练.docx
免费
10下载
2024年高考历史一轮复习(部编版) 板块7 第15单元 第46讲 世界古代的食物生产、商业贸易与居住环境.docx
2024年高考历史一轮复习(部编版) 板块7 第15单元 第46讲 世界古代的食物生产、商业贸易与居住环境.docx
免费
0下载
专题01 先秦的文明和社会转型(原卷版).docx
专题01 先秦的文明和社会转型(原卷版).docx
免费
0下载
第42讲 资本主义国家的新变化和社会主义国家的发展与变化(课件)-2024年高考历史一轮复习讲练测(新教材新高考).pptx
第42讲 资本主义国家的新变化和社会主义国家的发展与变化(课件)-2024年高考历史一轮复习讲练测(新教材新高考).pptx
免费
0下载
2023《微专题·小练习》·历史·新教材第45练.docx
2023《微专题·小练习》·历史·新教材第45练.docx
免费
29下载
高中2024版考评特训卷·历史【新教材】单元检测一.docx
高中2024版考评特训卷·历史【新教材】单元检测一.docx
免费
0下载
高考历史专题01  先秦的文明和社会转型(学生卷) - 2024年高考真题和模拟题历史分类汇编(全国通用).docx
高考历史专题01 先秦的文明和社会转型(学生卷) - 2024年高考真题和模拟题历史分类汇编(全国通用).docx
免费
0下载
2025年新高考历史资料  第14讲国家出路的探索与挽救民族危亡的斗争课件.pptx
2025年新高考历史资料 第14讲国家出路的探索与挽救民族危亡的斗争课件.pptx
免费
0下载
2.2023-2024学年广东省高三上学期10月份大联考历史试题(有解析).pdf
2.2023-2024学年广东省高三上学期10月份大联考历史试题(有解析).pdf
免费
3下载
上海市虹口区2020年高三第一学期期末(一模)学科质量检测历史试卷(word原卷版).docx
上海市虹口区2020年高三第一学期期末(一模)学科质量检测历史试卷(word原卷版).docx
免费
0下载
2010年高考历史试卷(新课标)(空白卷).doc
2010年高考历史试卷(新课标)(空白卷).doc
免费
0下载
2024年新高考历史资料  热点2 疫病与公共卫生.docx
2024年新高考历史资料 热点2 疫病与公共卫生.docx
免费
0下载
2024年新高考历史资料  第36讲 近代西方的法律教化、人口迁徙和文化交融(解析版).docx
2024年新高考历史资料 第36讲 近代西方的法律教化、人口迁徙和文化交融(解析版).docx
免费
0下载
我的小文库
实名认证
内容提供者

提供高质量免费文档试卷下载,如果满意请告诉您身边的人,如果不满意请告诉我们,您的意见对于我们很重要,是我们不断进步的动力

确认删除?
回到顶部
客服号
  • 客服QQ点击这里给我发消息
QQ群
  • QQ群点击这里加入QQ群
提交所需资料详情,我们来帮找资料