2024年新高考历史资料 训练6 客观题之因果关系类.docx本文件免费下载 【共7页】

2024年新高考历史资料  训练6 客观题之因果关系类.docx
2024年新高考历史资料  训练6 客观题之因果关系类.docx
2024年新高考历史资料  训练6 客观题之因果关系类.docx
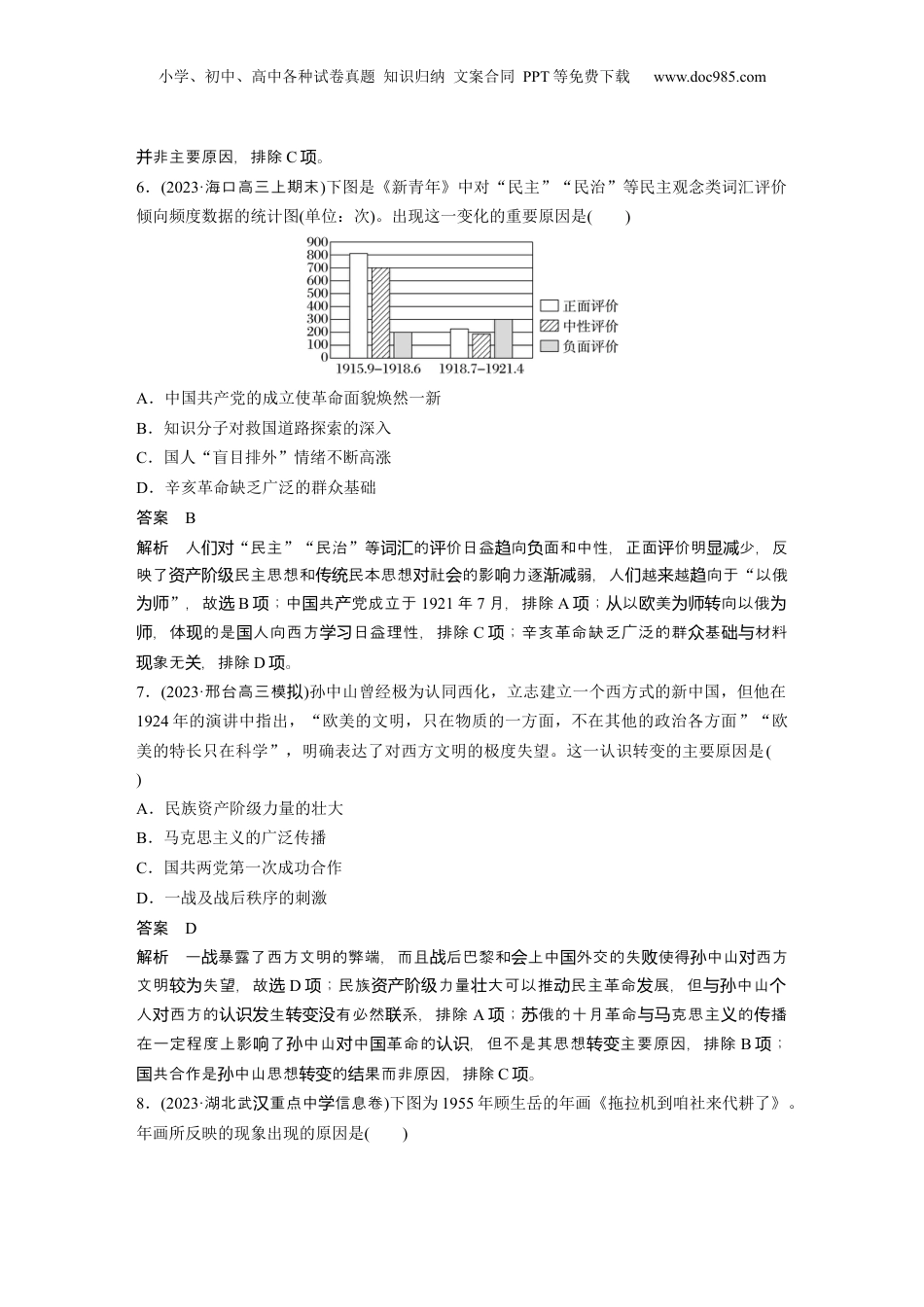
小学、初中、高中各种试卷真题知识归纳文案合同PPT等免费下载www.doc985.com训练6客观题之因果关系类1.(2023·北京海淀高三上期中区)王国维认为,夏商“诸侯之于天子,犹后世诸侯之于盟主,未有君臣之分也”,而西周初期“天子、诸侯君臣之分始定”。出现以上变化的原因是()A.君主专制制度的确立B.宗法分封制度的实施C.敬天保民观念的形成D.礼乐制度的逐渐废弛答案B解析西周初期天子侯之分的等秩序出,是由于宗法制和分封制的施,故与诸级现实选B;君主制制度确立于秦朝,干不符,排除项专与题时间A;干信息只是体天子项题现与诸侯系的演,敬天保民的念无,排除关变与观关C;西周期制度形成,而不是逐项时礼乐渐弛,废D史不符,排除。项与实2.下表为东汉永和五年与南朝宋末南方部分地区户数、口数的变化情况。造成这种变化的主要原因是()地区户数口数东汉永和五年南朝宋末东汉永和五年南朝宋末扬州42376324710818124321605694江州406496537631668906376986湘州649833519752813266419442A.北方政权频繁南征B.家庭伦理观念淡化C.生产技术革新缓慢D.地区局势陷入动荡答案D解析根据材料中的据可知,无是口,南方部分地在南朝宋末都呈下降数论户数还数区现趋,主要由于此地局陷入,而引人口,故势这时区势动荡进发锐减D正确;中后期至项东汉南朝,北方政未繁南征,排除权并频A;家庭理念淡化不符合一期的特征,更项伦观这时不致人口下降,排除会导B;一期尤其是永嘉之后,南方生技有所提高,排项这时乱产术除C。项3.(2023·潮州二模)《晋书·儒林传序》记载这一时期士人说:有晋始自中朝,迄于江左,莫不崇饰华竞,祖述虚玄。摈阙里之典经,习正始之余论,指礼法为流俗,目纵诞以清高。这一局面形成的原因是该时期()A.政局形势的持续动荡小学、初中、高中各种试卷真题知识归纳文案合同PPT等免费下载www.doc985.comB.佛教与道教开始传播C.“三教合流”的形成D.儒学丧失正统地位答案A解析据材料可知,晋期玄起,是由于魏晋期政治局持,名士自危,东时学兴这时势续动荡他通玄逃避,以明哲保身,于是社上形成之,故们过学来现实会清谈风选A;佛和道项教在代已始播,排除教汉经开传B;项“三合流教”是隋唐期的政策,排除时C;一项这时期儒受到冲,但未失正地位,排除学虽击并丧统D。项4.(2023·州二模温)读下表,对表中人口数量异变原因分析正确的有()顺治十二年1655年1403万口《清世祖实录》卷九十六乾隆六年1741年14341万口《清高宗实录》卷一百五十七乾隆二十七年1762年20047万口同前,卷六百七十七乾隆五十五年1790年30149万口同前,卷一千三百六十九道光二十年1840年41281万口《清宣宗实录》卷三百四十三①经济繁荣②新农作物品种推广种植③国土开发④农民起义、战争锐减A.①②③B.①②④C.①③④D.②③④答案A解析1655—1840年,朝人口迅速增,、手工、商展有,故清长与当时农业业业发关①正确;新航路辟后新的作物品入中,大幅度提高了粮食量,促使人口大量增开农种输国总产长,故②正确;朝疆域拓固,荒拓荒有利于土地源行,促使人口大量增清开并巩垦对资进开发长,故③正确;朝民起、未,故清农义战争并锐减④;错误选择A符合意。项题5.(2023·重巴蜀中月考庆学)晚清学者冯桂芬在《校邠庐抗议》(1861年)中提出:“以中国之伦常名教为原本,辅以诸国富强之术。”而郑观应却在《盛世危言·自序》(1892年)中写道:“其治乱之源、富强之本,不尽在船坚炮利,而在议院上下同心,教养得法,兴学校,广书院,重技艺,别考课,使人尽其才。”出现上述情况变化的主要原因是()A.民主思想传播B.洋务运动破产C.民族矛盾加深D.民族企业发展答案D解析据材料合所可知,有之士思想了由西方的器物到西方制度的并结学识经历学习学习转,用唯物史中变运观“基定上建筑经济础决层”理,可知的主要原因是民族论实现这种转变本主的展,故资义经济发选D;民主思想的播是影因素,非主要原因,排除项传响并A项;洋失的志是甲午中日中,排除务运动败标战争国战败B;民族矛盾的加深是影因素,项响小学、初中、高中各种试卷真题知识归纳文案合同PPT等免费下载www.doc985.com非主要原因...

1、当您付费下载文档后,您只拥有了使用权限,并不意味着购买了版权,文档只能用于自身使用,不得用于其他商业用途(如 [转卖]进行直接盈利或[编辑后售卖]进行间接盈利)。
2、本站所有内容均由合作方或网友上传,本站不对文档的完整性、权威性及其观点立场正确性做任何保证或承诺!文档内容仅供研究参考,付费前请自行鉴别。
3、如文档内容存在违规,或者侵犯商业秘密、侵犯著作权等,请点击“违规举报”。

碎片内容

与本文档类似文档
【免费下载】湖南2021年高考历史真题(湖南自主命题)(解析版).doc
【免费下载】湖南2021年高考历史真题(湖南自主命题)(解析版).doc
免费
0下载
2011年高考历史试卷(浙江)(解析卷).docx
2011年高考历史试卷(浙江)(解析卷).docx
免费
0下载
2024年新高考历史资料  第11讲 中国古代的法治教化、商业贸易及货币与赋税制度(原卷版) (1).docx
2024年新高考历史资料 第11讲 中国古代的法治教化、商业贸易及货币与赋税制度(原卷版) (1).docx
免费
0下载
1990年浙江高考历史真题及答案.doc
1990年浙江高考历史真题及答案.doc
免费
2下载
2025年新高考历史资料  板块三 第十单元 第27讲 改革开放和社会主义现代化建设新时期 (1).docx
2025年新高考历史资料 板块三 第十单元 第27讲 改革开放和社会主义现代化建设新时期 (1).docx
免费
0下载
2024年新高考历史资料  第46讲 现代世界的食物生产、经济生活与科技进步(解析版) (1).docx
2024年新高考历史资料 第46讲 现代世界的食物生产、经济生活与科技进步(解析版) (1).docx
免费
0下载
2024届江苏省南通市高三上学期第一次调研测试(一模)历史试题(解析版).docx
2024届江苏省南通市高三上学期第一次调研测试(一模)历史试题(解析版).docx
免费
0下载
24版微专题小练习·历史(新教材)(XL-8)第19练.docx
24版微专题小练习·历史(新教材)(XL-8)第19练.docx
免费
10下载
2024年高考历史一轮复习(部编版) 板块7 第15单元 第46讲 世界古代的食物生产、商业贸易与居住环境.docx
2024年高考历史一轮复习(部编版) 板块7 第15单元 第46讲 世界古代的食物生产、商业贸易与居住环境.docx
免费
0下载
专题01 先秦的文明和社会转型(原卷版).docx
专题01 先秦的文明和社会转型(原卷版).docx
免费
0下载
第42讲 资本主义国家的新变化和社会主义国家的发展与变化(课件)-2024年高考历史一轮复习讲练测(新教材新高考).pptx
第42讲 资本主义国家的新变化和社会主义国家的发展与变化(课件)-2024年高考历史一轮复习讲练测(新教材新高考).pptx
免费
0下载
2023《微专题·小练习》·历史·新教材第45练.docx
2023《微专题·小练习》·历史·新教材第45练.docx
免费
29下载
高中2024版考评特训卷·历史【新教材】单元检测一.docx
高中2024版考评特训卷·历史【新教材】单元检测一.docx
免费
0下载
高考历史专题01  先秦的文明和社会转型(学生卷) - 2024年高考真题和模拟题历史分类汇编(全国通用).docx
高考历史专题01 先秦的文明和社会转型(学生卷) - 2024年高考真题和模拟题历史分类汇编(全国通用).docx
免费
0下载
2025年新高考历史资料  第14讲国家出路的探索与挽救民族危亡的斗争课件.pptx
2025年新高考历史资料 第14讲国家出路的探索与挽救民族危亡的斗争课件.pptx
免费
0下载
2.2023-2024学年广东省高三上学期10月份大联考历史试题(有解析).pdf
2.2023-2024学年广东省高三上学期10月份大联考历史试题(有解析).pdf
免费
3下载
上海市虹口区2020年高三第一学期期末(一模)学科质量检测历史试卷(word原卷版).docx
上海市虹口区2020年高三第一学期期末(一模)学科质量检测历史试卷(word原卷版).docx
免费
0下载
2010年高考历史试卷(新课标)(空白卷).doc
2010年高考历史试卷(新课标)(空白卷).doc
免费
0下载
2024年新高考历史资料  热点2 疫病与公共卫生.docx
2024年新高考历史资料 热点2 疫病与公共卫生.docx
免费
0下载
2024年新高考历史资料  第36讲 近代西方的法律教化、人口迁徙和文化交融(解析版).docx
2024年新高考历史资料 第36讲 近代西方的法律教化、人口迁徙和文化交融(解析版).docx
免费
0下载
我的小文库
实名认证
内容提供者

提供高质量免费文档试卷下载,如果满意请告诉您身边的人,如果不满意请告诉我们,您的意见对于我们很重要,是我们不断进步的动力

阅读排行

确认删除?
回到顶部
客服号
  • 客服QQ点击这里给我发消息
QQ群
  • QQ群点击这里加入QQ群
提交所需资料详情,我们来帮找资料