2024年新高考物理资料 热点13 交变电流.docx本文件免费下载 【共4页】

2024年新高考物理资料 热点13 交变电流.docx
2024年新高考物理资料 热点13 交变电流.docx
2024年新高考物理资料 热点13 交变电流.docx
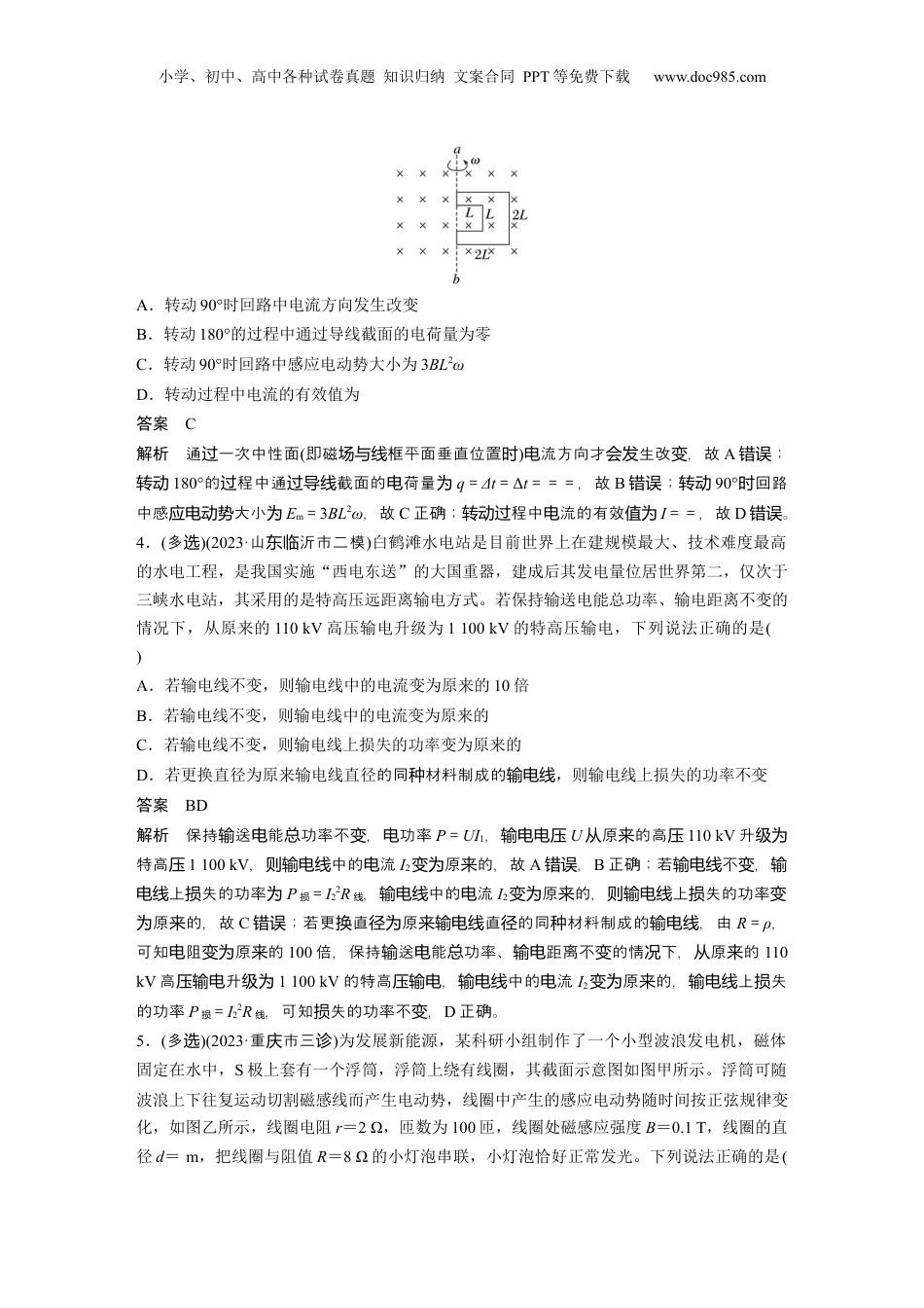
小学、初中、高中各种试卷真题知识归纳文案合同PPT等免费下载www.doc985.com热点13交变电流1.(2023·天津市二模红桥区)如图甲中所示,一矩形线圈abcd在匀强磁场中绕垂直于磁感线的轴匀速转动,线圈所围面积的磁通量Φ随时间t变化的规律如图乙所示,下列说法正确的是()A.t1时刻线圈中感应电动势最大B.t2时刻导线ad的速度方向跟磁感线垂直C.t3时刻线圈平面与中性面垂直D.t2、t4时刻线圈中感应电流方向相同答案B解析由可知,题图t1刻通圈的磁通量最大,圈磁垂直,圈中感最时过线线与场线应电动势小,A;错误t2刻磁通量零,圈磁平行,磁通量化率最大,感最大,时为线与场变应电动势导线ad的速度方向跟磁感垂直,线B正确;t3刻圈的磁通量最大,于中性面,感时线处应电零,动势为C;错误t2、t4刻磁通量零,圈磁平行,圈中感最大,时为线与场线应电动势电流最大;刻相差半周期,流方向相反,两时个电D。错误2.(2023·广卷东·6)用一台理想变压器对电动汽车充电,该变压器原、副线圈的匝数比为1∶2,输出功率为8.8kW,原线圈的输入电压u=220sin(100πt)V。关于副线圈输出电流的有效值和频率正确的是()A.20A,50HzB.20A,50HzC.20A,100HzD.20A,100Hz答案A解析由可知原圈入的有效题线输电压值为U1==220V,原圈流线电为I1==40A,副线圈出流的有效输电值为I2=I1=20A,器无法改流的率,故变压变电频f==Hz=50Hz,故选A。3.(2023·江南通市第三次苏调研)如图所示,纸面内有一“凹”字形单匝金属线框组成闭合回路,置于垂直于纸面向里、磁感应强度大小为B的匀强磁场中,线框的总电阻为R,边长如图所示。线框绕ab轴做角速度为ω的匀速圆周运动。则从图示位置()小学、初中、高中各种试卷真题知识归纳文案合同PPT等免费下载www.doc985.comA.转动90°时回路中电流方向发生改变B.转动180°的过程中通过导线截面的电荷量为零C.转动90°时回路中感应电动势大小为3BL2ωD.转动过程中电流的有效值为答案C解析通一次中性面过(即磁框平面垂直位置场与线时)流方向才生改,故电会发变A;错误转动180°的程中通截面的荷量过过导线电为q=Δt=Δt===,故B;错误转动90°回路时中感大小应电动势为Em=3BL2ω,故C正确;程中流的有效转动过电值为I==,故D错误。4.(多选)(2023·山沂市二模东临)白鹤滩水电站是目前世界上在建规模最大、技术难度最高的水电工程,是我国实施“西电东送”的大国重器,建成后其发电量位居世界第二,仅次于三峡水电站,其采用的是特高压远距离输电方式。若保持输送电能总功率、输电距离不变的情况下,从原来的110kV高压输电升级为1100kV的特高压输电,下列说法正确的是()A.若输电线不变,则输电线中的电流变为原来的10倍B.若输电线不变,则输电线中的电流变为原来的C.若输电线不变,则输电线上损失的功率变为原来的D.若更换直径为原来输电线直径的同材料制成的种输电线,则输电线上损失的功率不变答案BD解析保持送能功率不,功率输电总变电P=UI1,输电电压U原的高从来压110kV升级为特高压1100kV,中的流则输电线电I2原的,故变为来A,错误B正确;若不,输电线变输上失的功率电线损为P损=I22R线,中的流输电线电I2原的,上失的功率变为来则输电线损变原的,故为来C;若更直原直的同材料制成的,由错误换径为来输电线径种输电线R=ρ,可知阻原的电变为来100倍,保持送能功率、距离不的情下,原的输电总输电变况从来110kV高升压输电级为1100kV的特高,中的流压输电输电线电I2原的,上失变为来输电线损的功率P损=I22R线,可知失的功率不,损变D正确。5.(多选)(2023·重市三庆诊)为发展新能源,某科研小组制作了一个小型波浪发电机,磁体固定在水中,S极上套有一个浮筒,浮筒上绕有线圈,其截面示意图如图甲所示。浮筒可随波浪上下往复运动切割磁感线而产生电动势,线圈中产生的感应电动势随时间按正弦规律变化,如图乙所示,线圈电阻r=2Ω,匝数为100匝,线圈处磁感应强度B=0.1T,线圈的直径d=m,把线圈与阻值R=8Ω的小灯泡串联,小灯泡恰好正常发光。下列说法正确的是(小学、初中、高中各种试卷真题知识归纳文案合同PPT等免费下载www.doc985.com)A...

1、当您付费下载文档后,您只拥有了使用权限,并不意味着购买了版权,文档只能用于自身使用,不得用于其他商业用途(如 [转卖]进行直接盈利或[编辑后售卖]进行间接盈利)。
2、本站所有内容均由合作方或网友上传,本站不对文档的完整性、权威性及其观点立场正确性做任何保证或承诺!文档内容仅供研究参考,付费前请自行鉴别。
3、如文档内容存在违规,或者侵犯商业秘密、侵犯著作权等,请点击“违规举报”。

碎片内容

与本文档类似文档
2025年新高考物理资料  第六章 第4课时 机械能守恒定律及其应用.pptx
2025年新高考物理资料 第六章 第4课时 机械能守恒定律及其应用.pptx
免费
0下载
2024年新高考物理资料 第3章 第1练 牛顿第1定律 牛顿第2定律.docx
2024年新高考物理资料 第3章 第1练 牛顿第1定律 牛顿第2定律.docx
免费
0下载
高中2024版考评特训卷·物理【新教材】考点84.docx
高中2024版考评特训卷·物理【新教材】考点84.docx
免费
0下载
2020年海南高考物理(原卷版).docx
2020年海南高考物理(原卷版).docx
免费
23下载
2015年高考物理试卷(新课标Ⅱ)(空白卷) (1).docx
2015年高考物理试卷(新课标Ⅱ)(空白卷) (1).docx
免费
0下载
2025年新高考物理资料  第一篇 专题六 第17练 电学实验 .docx
2025年新高考物理资料 第一篇 专题六 第17练 电学实验 .docx
免费
0下载
2024年新高考物理资料 重难点15 机械振动与机械波 光 电磁波(解析版).docx
2024年新高考物理资料 重难点15 机械振动与机械波 光 电磁波(解析版).docx
免费
0下载
2025年新高考物理资料  选择题考点专项62 光电效应及图像问题(后附解析).docx
2025年新高考物理资料 选择题考点专项62 光电效应及图像问题(后附解析).docx
免费
1下载
2024年新高考物理资料 第12讲 牛顿运动定律(讲义)(解析版).docx
2024年新高考物理资料 第12讲 牛顿运动定律(讲义)(解析版).docx
免费
0下载
2012年高考物理真题(天津自主命题)(解析版).doc
2012年高考物理真题(天津自主命题)(解析版).doc
免费
11下载
2024年高考物理 一轮复习讲义(新人教版)第13章 第2讲 变压器 远距离输电 实验:探究变压器原、副线圈电压与匝数的关系.docx
2024年高考物理 一轮复习讲义(新人教版)第13章 第2讲 变压器 远距离输电 实验:探究变压器原、副线圈电压与匝数的关系.docx
免费
5下载
精品解析:2022届上海市奉贤区高三(下)二模物理试题(解析版).docx
精品解析:2022届上海市奉贤区高三(下)二模物理试题(解析版).docx
免费
0下载
2020-2021学年上海市松江区高三(上)期末物理试卷(一模).doc
2020-2021学年上海市松江区高三(上)期末物理试卷(一模).doc
免费
0下载
2024年新高考物理资料 押第13、6题:热力学-备战2024年高考物理临考题号押题(辽宁、黑龙江、吉林专用)(解析版).docx
2024年新高考物理资料 押第13、6题:热力学-备战2024年高考物理临考题号押题(辽宁、黑龙江、吉林专用)(解析版).docx
免费
0下载
高考物理易错点06 机械能-(4大陷阱)-备战2024年高考物理考试易错题(解析版).docx
高考物理易错点06 机械能-(4大陷阱)-备战2024年高考物理考试易错题(解析版).docx
免费
0下载
高考物理专题81 实验十二:热学和光学实验(原卷卷)-十年(2014-2023)高考物理真题分项汇编(全国通用).docx
高考物理专题81 实验十二:热学和光学实验(原卷卷)-十年(2014-2023)高考物理真题分项汇编(全国通用).docx
免费
0下载
2025年新高考物理资料  第13讲  曲线运动、运动的合成与分解(课件).pptx
2025年新高考物理资料 第13讲 曲线运动、运动的合成与分解(课件).pptx
免费
0下载
2025年新高考物理资料  第九章 第7课时 专题强化:带电粒子在电场中的力电综合问题.pptx
2025年新高考物理资料 第九章 第7课时 专题强化:带电粒子在电场中的力电综合问题.pptx
免费
0下载
2024年新高考物理资料 专题01 力与物体的平衡(讲义)(原卷版).docx
2024年新高考物理资料 专题01 力与物体的平衡(讲义)(原卷版).docx
免费
0下载
【高考物理】备战2024年(新高考专用)易错点13   交变电流.(4大陷阱)-备战2024年高考物理考试易错题备战(解析版)docx.docx
【高考物理】备战2024年(新高考专用)易错点13 交变电流.(4大陷阱)-备战2024年高考物理考试易错题备战(解析版)docx.docx
免费
0下载
我的小文库
实名认证
内容提供者

提供高质量免费文档试卷下载,如果满意请告诉您身边的人,如果不满意请告诉我们,您的意见对于我们很重要,是我们不断进步的动力

确认删除?
回到顶部
客服号
  • 客服QQ点击这里给我发消息
QQ群
  • QQ群点击这里加入QQ群