2024年新高考语文资料专题23+古代诗歌的情感态度和语言艺术(讲义)-2024年高考语文二轮复习讲练测(新教材新高考).docx本文件免费下载 【共29页】

2024年新高考语文资料专题23+古代诗歌的情感态度和语言艺术(讲义)-2024年高考语文二轮复习讲练测(新教材新高考).docx
2024年新高考语文资料专题23+古代诗歌的情感态度和语言艺术(讲义)-2024年高考语文二轮复习讲练测(新教材新高考).docx
2024年新高考语文资料专题23+古代诗歌的情感态度和语言艺术(讲义)-2024年高考语文二轮复习讲练测(新教材新高考).docx
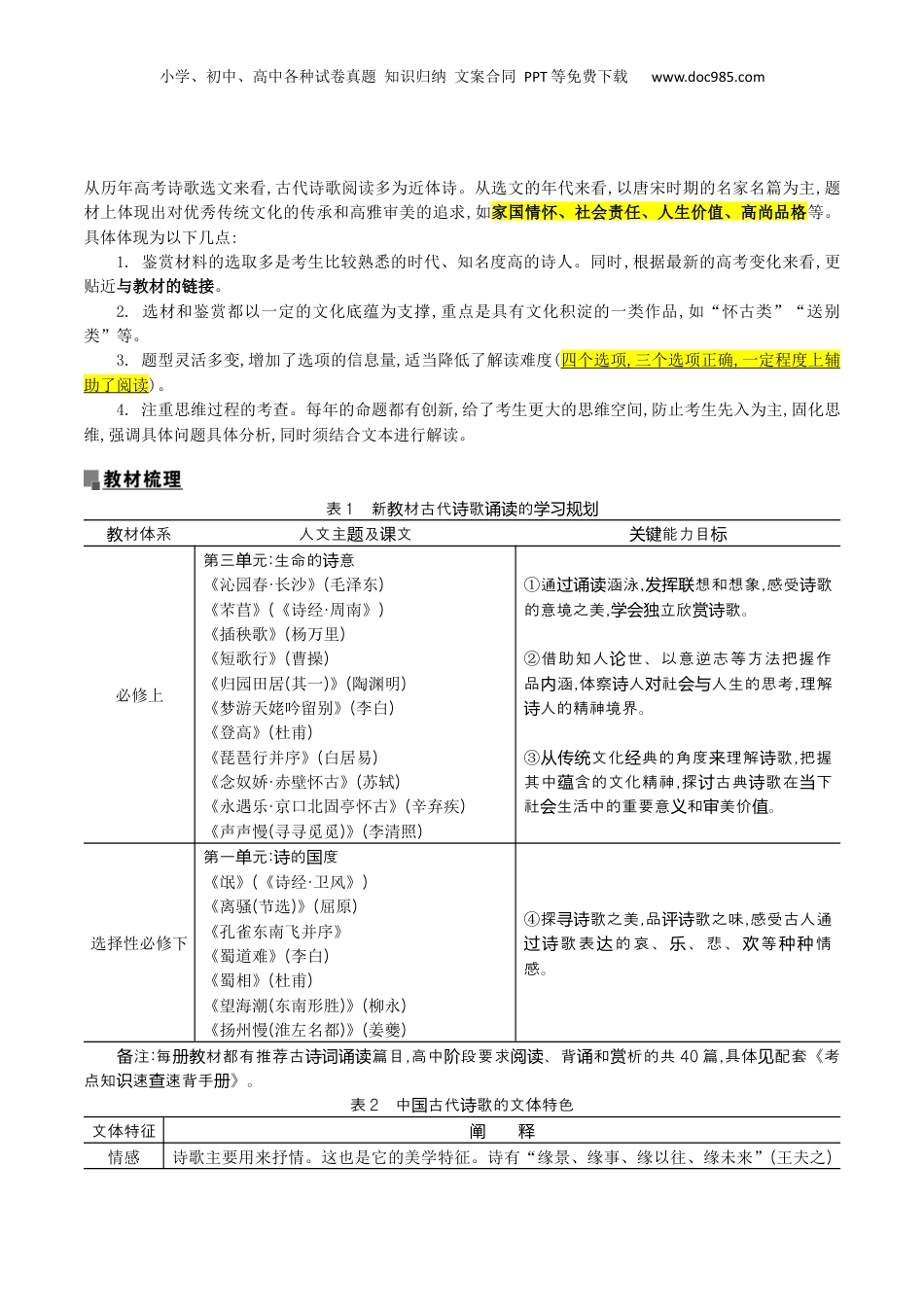
小学、初中、高中各种试卷真题知识归纳文案合同PPT等免费下载www.doc985.com专题23古代诗歌的情感态度和语言艺术——突破高考第15-16题诗歌怎么考古代诗歌中的艺术形象都渗透着作者对社会生活的认识和评价,体现着作者的思想感情和观点态度。在高考中,评价古代诗歌的思想内容和作者的观点态度主要考查角度是分析诗歌的内容,把握作者寄寓的感情,并且有时和形象鉴赏、表达技巧结合在一起。备考策略理解、领悟思想感情的四种主要途径:题材、意象、景物、典故(一)根据题材,把握思想感情古诗的思想感情与诗歌的题材有密切关系,相同的题材,其情感也有共同之处。因此,从题材入手对思想感情的理解,是一个非常重要的途径。(二)分析意象,把握思想感情诗歌总要具体描绘形象的,在描绘出的形神兼备的形象(意象)中寄寓作者的主观情感,间接地表情达意。写景则借景抒情,咏物则托物言志。景、物是诗人情感的最好载体。把握古诗中的形象(意象),就能理解其中的思想感情。(三)透过景物,把握思想感情①抓住景物前面的修饰语及后面的动词、形容词,把握景物特征,从特征中捕捉背后的情感特征。如“江风引雨入舟凉”要求分析“江风引雨”背后的惜别深情,就应抓住后面的“凉”字,一个“凉”字写小学、初中、高中各种试卷真题知识归纳文案合同PPT等免费下载www.doc985.com出了风裹着雨、雨挟着风、风雨交加的凄凉景象,烘托了离别时悲凉的心情。②从景物色彩中揣摩。景物是情感的载体,我们可以通过景物的冷暖色调或时令色彩等来揣摩作者的情感情绪。明丽绚烂的景色一般表现愉悦的心态,而色彩暗淡的景物往往表达伤感之意。当然也有特例,作者以悲景写乐情或以乐景写悲情,这种情况要结合诗作具体内容另当别论。景物也有时令色彩。一般而言,早春之景给人的感觉是充满生机,富有生命力,抒发喜悦、向上的情感;暮春之景衰败纷乱,抒发感伤、惋惜之情;秋冬给人凄凉萧瑟之感,抒发悲哀惆怅之情。③把握景与情之间的内在关系。景与情的内在关系有两种:一是情与景之间的一致性(相似性),即通常说的“哀景哀情,乐景乐情”;二是情与景之间的相反性,即通常说的“乐景哀情,哀景乐情”。(四)抓住典故,把握思想感情典中情也有两个层面:一是作者对典故中的人、事的情感态度,二是作者借此要寄寓的情感态度。古诗常见典故的含义红豆——爱情或相思梦蝶——做梦、梦幻鹊——传信的使者阳关——古关名,后指送别之曲商女——歌女,代指统治者不顾国家兴亡而醉生梦死投笔——弃文从武桑榆——暮年碧血——为正义事业而流的血黍离——国家昔盛今衰的伤感折腰——屈身事人采薇——隐居避世班马——惜别之情折桂——科举及第烂柯——离家年久高山流水——知音或高雅的乐曲表1新高考Ⅰ卷及全国乙卷历年古代诗歌阅读文本比对分析年份及选文作者题材体裁2023年新高考Ⅰ卷《答友人论学》林希逸(1193—1271),南宋理学家说理诗:是诗人对友人关于治学论述的答复。阐明了诗人自己对治学方法的态度和认识,强调了治学需“自参”“亲炼”的观点。宋诗2023年全国乙卷《破阵子》陆游(1125—1210),南宋文学家、史学家、爱国诗人即事抒情:叙写词人与友人共同饮酒、共享逸乐的情怀,寄寓了平和、闲适、喜悦的情感。宋词2022年新高考Ⅰ卷《醉落魄·人日南山约应提刑懋之》魏了翁(1178—1237),南宋理学大家写景抒情:描写了在古代劳动生活中形成的其乐融融、井然有序的人伦关系和社会秩序,阐明“会得为人,日日是人日”的道理。宋词2022年全国乙卷《白下驿饯唐少府》王勃(650—676),唐代诗人,“初唐四杰”之一赠友送别:诗人送别微贱之交,两人虽相知日短,但却一见如故。诗人变不舍与牵挂为劝勉,一扫颓意,使诗格变得昂扬。唐诗2021年新高考Ⅰ卷《寄江州白司马》杨巨源(约755—?),唐代诗人赠友送别:写诗人委婉劝告友人白居易不要因贬谪而消沉,身处湓浦江仍要豁达乐观。唐诗2021年全国乙卷《鹊桥仙·赠鹭鸶》辛弃疾(1140—1207),南宋豪放派词人写景抒情:写作者希望维护山水的清幽和谐以及物我浑融的愿望,流露出词人美好的生活情趣。宋词小学、初中、高中各种试卷真题知识归纳文案合同PPT等免费下载www.doc985.com从历年高考诗歌...

1、当您付费下载文档后,您只拥有了使用权限,并不意味着购买了版权,文档只能用于自身使用,不得用于其他商业用途(如 [转卖]进行直接盈利或[编辑后售卖]进行间接盈利)。
2、本站所有内容均由合作方或网友上传,本站不对文档的完整性、权威性及其观点立场正确性做任何保证或承诺!文档内容仅供研究参考,付费前请自行鉴别。
3、如文档内容存在违规,或者侵犯商业秘密、侵犯著作权等,请点击“违规举报”。

碎片内容

与本文档类似文档
高考语文复习 板块五 学案43 《滕王阁序》《黄冈竹楼记》.docx
高考语文复习 板块五 学案43 《滕王阁序》《黄冈竹楼记》.docx
免费
0下载
2024年高考语文一轮复习讲义(部编新高考版)板块8 第2部分 语言应用 课时73 精准变换句式——不改原意,变“式”到位.docx
2024年高考语文一轮复习讲义(部编新高考版)板块8 第2部分 语言应用 课时73 精准变换句式——不改原意,变“式”到位.docx
免费
25下载
2011年全国统一高考语文试卷(全国卷ⅱ)(含解析版).pdf
2011年全国统一高考语文试卷(全国卷ⅱ)(含解析版).pdf
免费
13下载
2024年高考语文一轮复习讲义(部编新高考版)板块5 第1部分 教材文言文复习 课时25 《齐桓晋文之事》.docx
2024年高考语文一轮复习讲义(部编新高考版)板块5 第1部分 教材文言文复习 课时25 《齐桓晋文之事》.docx
免费
21下载
2024年高考语文试卷(新课标Ⅱ卷)(解析卷) (6).docx
2024年高考语文试卷(新课标Ⅱ卷)(解析卷) (6).docx
免费
0下载
1995年宁夏高考语文真题及答案.doc
1995年宁夏高考语文真题及答案.doc
免费
1下载
2013年高考语文真题(广东自主命题).doc
2013年高考语文真题(广东自主命题).doc
免费
10下载
2010年北京市高考语文试卷(含解析版).doc
2010年北京市高考语文试卷(含解析版).doc
免费
19下载
2022年高考语文试卷(全国甲卷)(空白卷) (5).docx
2022年高考语文试卷(全国甲卷)(空白卷) (5).docx
免费
0下载
黄金卷01-备战2024年高考语文模拟卷(新高考I卷专用)(解析版).docx
黄金卷01-备战2024年高考语文模拟卷(新高考I卷专用)(解析版).docx
免费
0下载
25版:学案74 语言连贯之语句衔接——保持一致,代入恰当.pptx
25版:学案74 语言连贯之语句衔接——保持一致,代入恰当.pptx
免费
0下载
2024年新高考语文 板块5 第1部分 教材内文言文复习 课时27 《谏逐客书》《与妻书》《促织》.pptx
2024年新高考语文 板块5 第1部分 教材内文言文复习 课时27 《谏逐客书》《与妻书》《促织》.pptx
免费
0下载
2024版《微专题》·语文·新高考第51练.docx
2024版《微专题》·语文·新高考第51练.docx
免费
27下载
高考语文专题06 文言文阅读(人物传记类)- 十年(2014-2023)高考语文真题分项汇编 (全国通用)(学生卷).docx
高考语文专题06 文言文阅读(人物传记类)- 十年(2014-2023)高考语文真题分项汇编 (全国通用)(学生卷).docx
免费
0下载
2024年新高考语文资料重难点11 积累应用(上海一模卷精选强化)-2024年高考语文【热点·重点·难点】专练(上海专用)(原卷版).docx
2024年新高考语文资料重难点11 积累应用(上海一模卷精选强化)-2024年高考语文【热点·重点·难点】专练(上海专用)(原卷版).docx
免费
0下载
2021-2022学年上海市浦东新区高三(上)期末语文试卷(一模).doc
2021-2022学年上海市浦东新区高三(上)期末语文试卷(一模).doc
免费
0下载
2024年新高考语文资料秘籍02 文学类文本阅读解题秘籍(新高考专用)(解析版).docx
2024年新高考语文资料秘籍02 文学类文本阅读解题秘籍(新高考专用)(解析版).docx
免费
0下载
2010年江苏省高考语文试卷解析版   .pdf
2010年江苏省高考语文试卷解析版 .pdf
免费
14下载
2024年高考语文一轮复习讲义(部编新高考版)板块6 课时51 把握情感内涵——家国情怀,潜心体悟.docx
2024年高考语文一轮复习讲义(部编新高考版)板块6 课时51 把握情感内涵——家国情怀,潜心体悟.docx
免费
11下载
2024版《微专题》·语文·新高考第36练.docx
2024版《微专题》·语文·新高考第36练.docx
免费
3下载
我的小文库
实名认证
内容提供者

提供高质量免费文档试卷下载,如果满意请告诉您身边的人,如果不满意请告诉我们,您的意见对于我们很重要,是我们不断进步的动力

阅读排行

确认删除?
回到顶部
客服号
  • 客服QQ点击这里给我发消息
QQ群
  • QQ群点击这里加入QQ群
提交所需资料详情,我们来帮找资料