2025年新高考语文复习 板块五 微案1 识记文化常识——分类识记,辅以语境 (1).docx本文件免费下载 【共10页】

2025年新高考语文复习  板块五 微案1 识记文化常识——分类识记,辅以语境 (1).docx
2025年新高考语文复习  板块五 微案1 识记文化常识——分类识记,辅以语境 (1).docx
2025年新高考语文复习  板块五 微案1 识记文化常识——分类识记,辅以语境 (1).docx
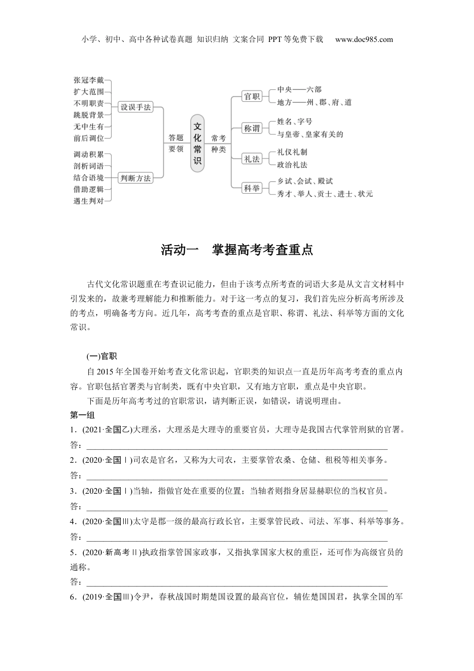
小学、初中、高中各种试卷真题知识归纳文案合同PPT等免费下载www.doc985.com微案1识记文化常识——分类识记,辅以语境复习任务1.积累并掌握常见的文化常识。2.了解高考文化常识题设误手法,熟练使用答题方法。考情微观年份卷别考查内容提问方式命题特点2023新高考Ⅱ卷金、刁斗下列对文(材料)中加点的词语及相关内容的解说,不正确的一项是(3分)①考查范围极其广泛,重点集中在官职、称谓、礼法、科举等方面。②以熟悉的古代文化常识为主,兼顾生僻的文化常识。但生僻只是表面上的,实则暗含了诸多“熟悉”因素,有的与教材密切相关,有的与选文内容密切相关。③设误点细小,多放在对象误用、范围扩大、职责混淆、时间颠倒等方面。④自2022年开始,不再单独考查古代文化常识;2023年全国新高考两套试卷中,只有两个选项与文化常识有关,这预示着文化常识开始逐渐退席。而古今异义、成语、文言句式和教材中词语已进入考查范围。2022新高考Ⅰ卷寡人、百乘、国门新高考Ⅱ卷衔枚、车驾2021新高考Ⅰ卷甲子、宗室、海内、庶务下列对文中加点词语的相关内容的解说,不正确的一项是(3分)新高考Ⅱ卷京口、遗民、部曲、传檄2020新高考Ⅰ卷辇下、东宫、殿下、追比新高考Ⅱ卷乡试、宦官、晏驾、执政小学、初中、高中各种试卷真题知识归纳文案合同PPT等免费下载www.doc985.com活动一掌握高考考查重点古代文化常识题重在考查识记能力,但由于该考点所考查的词语大多是从文言文材料中引发来的,故兼考理解能力和推断能力。对于这一考点的复习,我们首先应分析高考所涉及的考点,明确备考方向。近几年,高考考查的重点是官职、称谓、礼法、科举等方面的文化常识。(一)官职自2015年全国卷开始考查文化常识起,官职类的知识点一直是历年高考考查的重点内容。官职包括官署类与官制类,既有中央官职,又有地方官职,重点是中央官职。下面是历年高考考过的官职常识,请判断正误,如错误,请说明理由。第一组1.(2021·全乙国)大理丞,大理丞是大理寺的重要官员,大理寺是我国古代掌管刑狱的官署。答:________________________________________________________________________2.(2020·全国Ⅰ)司农是官名,又称为大司农,主要掌管农桑、仓储、租税等相关事务。答:________________________________________________________________________3.(2020·全国Ⅰ)当轴,指做官处在重要的位置;当轴者则指身居显赫职位的当权官员。答:________________________________________________________________________4.(2020·全国Ⅲ)太守是郡一级的最高行政长官,主要掌管民政、司法、军事、科举等事务。答:________________________________________________________________________5.(2020·新高考Ⅱ)执政指掌管国家政事,又指执掌国家大权的重臣,还可作为高级官员的通称。答:________________________________________________________________________6.(2019·全国Ⅲ)令尹,春秋战国时期楚国设置的最高官位,辅佐楚国国君,执掌全国的军小学、初中、高中各种试卷真题知识归纳文案合同PPT等免费下载www.doc985.com政大权。答:________________________________________________________________________7.(2016·全乙国)古代朝廷中分职设官,各有专司,所以可用“有司”来指称朝廷中的各级官员。答:________________________________________________________________________8.(2016·全乙国)首相指宰相中居于首位的人,与当今某些国家内阁或政府首脑的含义并不相同。答:________________________________________________________________________9.(2016·全丙国)教坊司是管理宫廷音乐的官署,专管雅乐以外的音乐、歌舞的教习等演出事务。答:________________________________________________________________________第二组1.(2016·全甲国)吏部是古代六部之一,掌管文官任免、考核、升降、调动等,长官为吏部尚书。答:________________________________________________________________________2.(2016·全丙国)礼部为六部之一,掌管礼仪、祭祀、土地、户籍等职事,部长官称为礼...

1、当您付费下载文档后,您只拥有了使用权限,并不意味着购买了版权,文档只能用于自身使用,不得用于其他商业用途(如 [转卖]进行直接盈利或[编辑后售卖]进行间接盈利)。
2、本站所有内容均由合作方或网友上传,本站不对文档的完整性、权威性及其观点立场正确性做任何保证或承诺!文档内容仅供研究参考,付费前请自行鉴别。
3、如文档内容存在违规,或者侵犯商业秘密、侵犯著作权等,请点击“违规举报”。

碎片内容

与本文档类似文档
2025年新高考语文复习  第26篇  《归园田居》(其一)(原卷版).docx
2025年新高考语文复习 第26篇 《归园田居》(其一)(原卷版).docx
免费
0下载
2025年新高考语文复习  板块一 学案5 分析文本特色(实用类)——关注“两体”,“篇”“类”结合 (1).docx
2025年新高考语文复习 板块一 学案5 分析文本特色(实用类)——关注“两体”,“篇”“类”结合 (1).docx
免费
0下载
2009年浙江省高考语文(原卷版).doc
2009年浙江省高考语文(原卷版).doc
免费
17下载
高中2024版《微专题》·语文·统考版第57练.docx
高中2024版《微专题》·语文·统考版第57练.docx
免费
0下载
2025年新高考语文复习  专题10:语言表达准确、鲜明、生动(原卷版)-【上好课】2025年高考语文一轮复习知识清单.docx
2025年新高考语文复习 专题10:语言表达准确、鲜明、生动(原卷版)-【上好课】2025年高考语文一轮复习知识清单.docx
免费
0下载
2025年新高考语文复习  第7篇《六国论》(解析版).docx
2025年新高考语文复习 第7篇《六国论》(解析版).docx
免费
0下载
2014年上海市松江区高考语文一模试卷.doc
2014年上海市松江区高考语文一模试卷.doc
免费
0下载
2020年高考语文试卷(新课标Ⅲ卷)(空白卷).docx
2020年高考语文试卷(新课标Ⅲ卷)(空白卷).docx
免费
0下载
【高考语文】备战2024年(新高考专用)易错题28 语言文字运用之标点符号题——不会结合语境分析标点符号(解析版).docx
【高考语文】备战2024年(新高考专用)易错题28 语言文字运用之标点符号题——不会结合语境分析标点符号(解析版).docx
免费
0下载
黄金卷02-备战2024年高考语文模拟卷(广东专用)(原卷版).docx
黄金卷02-备战2024年高考语文模拟卷(广东专用)(原卷版).docx
免费
0下载
高考语文专题20 语言文字运用(语用综合类)- 十年(2014-2023)高考语文真题分项汇编 (全国通用)(解析卷).docx
高考语文专题20 语言文字运用(语用综合类)- 十年(2014-2023)高考语文真题分项汇编 (全国通用)(解析卷).docx
免费
0下载
2024年新高考语文资料解密06 文学类文本阅读小说之环境分析(分层训练)(原卷版).docx
2024年新高考语文资料解密06 文学类文本阅读小说之环境分析(分层训练)(原卷版).docx
免费
0下载
2014年福建省高考语文试卷.doc
2014年福建省高考语文试卷.doc
免费
0下载
海南语文高考试题答案.doc
海南语文高考试题答案.doc
免费
0下载
卷2-备战2022年高考语文【名校地市好题必刷】全真模拟卷(新高考专用)·第一辑(解析版).docx
卷2-备战2022年高考语文【名校地市好题必刷】全真模拟卷(新高考专用)·第一辑(解析版).docx
免费
11下载
高中2024版考评特训卷·语文【新教材】专项练7.docx
高中2024版考评特训卷·语文【新教材】专项练7.docx
免费
0下载
2025年高考语文总复习 语文 第三部分 专题十二 选用、仿用、变换句式 课件(共84张PPT).ppt
2025年高考语文总复习 语文 第三部分 专题十二 选用、仿用、变换句式 课件(共84张PPT).ppt
免费
0下载
2007年高考语文真题(江苏自主命题).doc
2007年高考语文真题(江苏自主命题).doc
免费
6下载
6. 衡水中学高考积累与改错_高三语文(第2本)_210页.pdf
6. 衡水中学高考积累与改错_高三语文(第2本)_210页.pdf
免费
2下载
精品解析:2023届江苏省南京市师大附中高三一模适应性检测语文试题(解析版).docx
精品解析:2023届江苏省南京市师大附中高三一模适应性检测语文试题(解析版).docx
免费
0下载
我的小文库
实名认证
内容提供者

提供高质量免费文档试卷下载,如果满意请告诉您身边的人,如果不满意请告诉我们,您的意见对于我们很重要,是我们不断进步的动力

确认删除?
回到顶部
客服号
  • 客服QQ点击这里给我发消息
QQ群
  • QQ群点击这里加入QQ群