2021- 2022学年江苏省姜堰中学、如东中学、前黄中学三校高三联考化学试题(解析版).docx本文件免费下载 【共22页】

2021- 2022学年江苏省姜堰中学、如东中学、前黄中学三校高三联考化学试题(解析版).docx
2021- 2022学年江苏省姜堰中学、如东中学、前黄中学三校高三联考化学试题(解析版).docx
2021- 2022学年江苏省姜堰中学、如东中学、前黄中学三校高三联考化学试题(解析版).docx
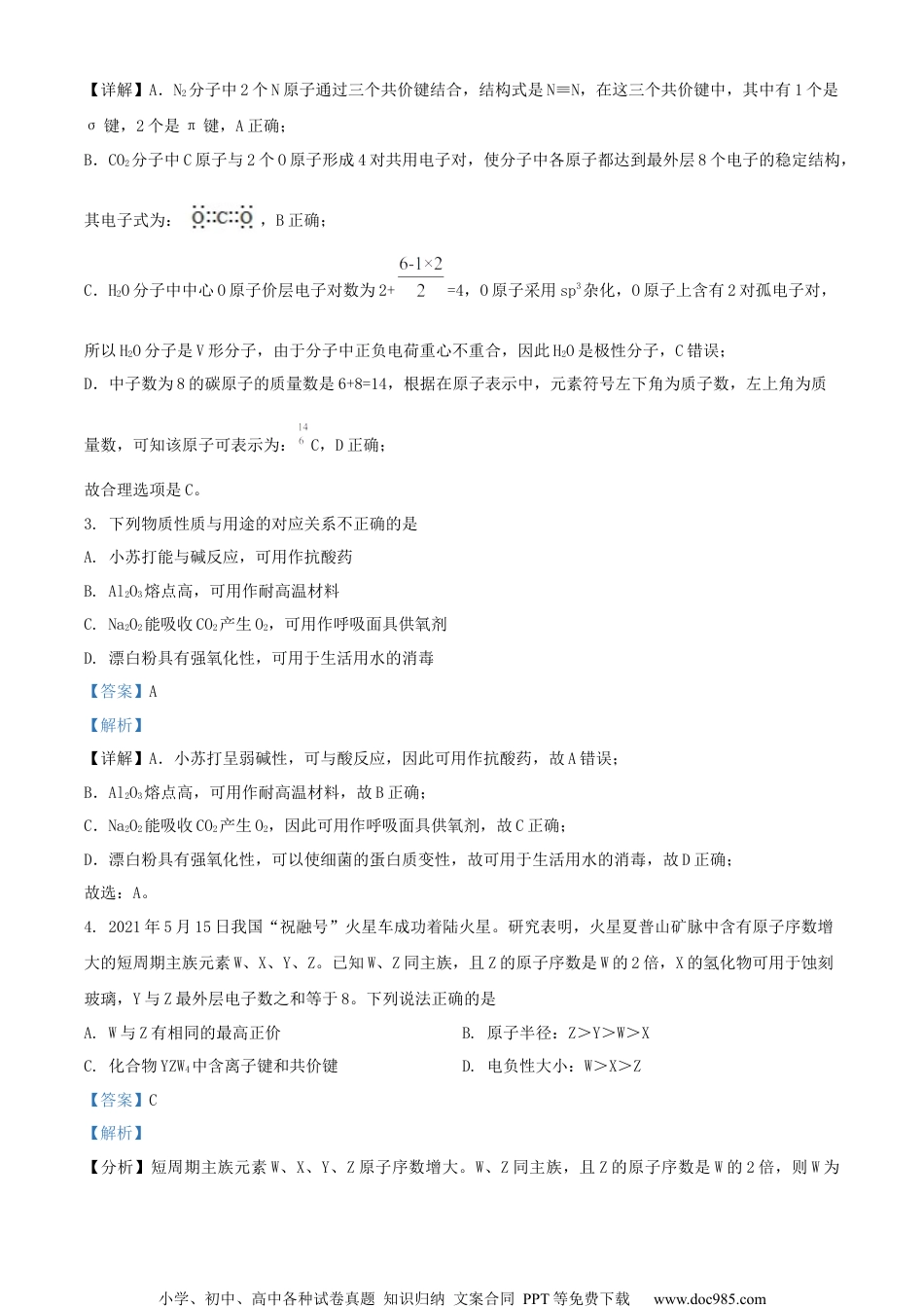
小学、初中、高中各种试卷真题知识归纳文案合同PPT等免费下载www.doc985.com2022届高三年级三校联考化学试卷本试卷分为选择题和非选择题两部分,共100分,考试时间75分钟。可能用到的相对原子质量:H-1N-14O-16S-32Cl-35.5Fe-56Cu-64一、单项选择题:共14题,每题3分,共42分。每题只有一个选项最符合题意。1.2021年4月29日,中国空间站核心舱“天和号”成功送入预定轨道,它与化学有着密切联系。下列说法错误的是A.中国空间站推进器的推进剂氙气(Xe)属于稀有气体B.“天和号”推进器的氮化硼陶瓷基材料属于新型无机非金属材料C.宇航服材料中的聚氯乙烯属于有机高分子材料D.空间站太阳能电池板的主要材料属于硅酸盐【答案】D【解析】【详解】A.氙气(Xe)属于稀有气体,故A正确;B.氮化硼陶瓷有耐高温、硬度大、耐磨损、密度小等优点,属于新型无机非金属材料,故B正确;C.聚氯乙烯属于有机高分子材料,故C正确;D.空间站太阳能电池板的主要材料是单质硅,属于氧化物,不属于硅酸盐,故D错误;故答案:D。2.三元催化器是汽车排气系统中重要的净化装置,可同时将碳氢化合物、一氧化碳和氮氧化物转化为无害物质,其工作原理如图。下列说法错误的是A.N2分子中有1个σ键和2个π键B.CO2的电子式为C.H2O是非极性分子D.中子数为8的碳原子可表示为C【答案】C【解析】小学、初中、高中各种试卷真题知识归纳文案合同PPT等免费下载www.doc985.com【详解】A.N2分子中2个N原子通过三个共价键结合,结构式是N≡N,在这三个共价键中,其中有1个是σ键,2个是π键,A正确;B.CO2分子中C原子与2个O原子形成4对共用电子对,使分子中各原子都达到最外层8个电子的稳定结构,其电子式为:,B正确;C.H2O分子中中心O原子价层电子对数为2+=4,O原子采用sp3杂化,O原子上含有2对孤电子对,所以H2O分子是V形分子,由于分子中正负电荷重心不重合,因此H2O是极性分子,C错误;D.中子数为8的碳原子的质量数是6+8=14,根据在原子表示中,元素符号左下角为质子数,左上角为质量数,可知该原子可表示为:C,D正确;故合理选项是C。3.下列物质性质与用途的对应关系不正确的是A.小苏打能与碱反应,可用作抗酸药B.Al2O3熔点高,可用作耐高温材料C.Na2O2能吸收CO2产生O2,可用作呼吸面具供氧剂D.漂白粉具有强氧化性,可用于生活用水的消毒【答案】A【解析】【详解】A.小苏打呈弱碱性,可与酸反应,因此可用作抗酸药,故A错误;B.Al2O3熔点高,可用作耐高温材料,故B正确;C.Na2O2能吸收CO2产生O2,因此可用作呼吸面具供氧剂,故C正确;D.漂白粉具有强氧化性,可以使细菌的蛋白质变性,故可用于生活用水的消毒,故D正确;故选:A。4.2021年5月15日我国“祝融号”火星车成功着陆火星。研究表明,火星夏普山矿脉中含有原子序数增大的短周期主族元素W、X、Y、Z。已知W、Z同主族,且Z的原子序数是W的2倍,X的氢化物可用于蚀刻玻璃,Y与Z最外层电子数之和等于8。下列说法正确的是A.W与Z有相同的最高正价B.原子半径:Z>Y>W>XC.化合物YZW4中含离子键和共价键D.电负性大小:W>X>Z【答案】C【解析】【分析】短周期主族元素W、X、Y、Z原子序数增大。W、Z同主族,且Z的原子序数是W的2倍,则W为小学、初中、高中各种试卷真题知识归纳文案合同PPT等免费下载www.doc985.comO,Z为S;X的氢化物可用于蚀刻玻璃,则X为F;Y与Z最外层电子数之和等于8,则Z为Mg。【详解】A.W无最高正价,A项错误;B.一般来说,电子层数越多,原子半径越大,当电子层数相同时,质子数越多,原子半径越小。所以原子半径:Y>Z>W>X,B项错误;C.中与之间是离子键,中S与O之间是共价键,C项正确;D.电负性是原子对键合电子的吸引能力。一般来说,同周期元素,从左到右,电负性逐渐增大,同主族元素,从上到下,电负性逐渐减小,故电负性:,D项错误;故选C。5.NH3、NH4Cl、NO、NO2、HNO3等是氮重要的化合物,NO2与N2O4能相互转化,热化学方程式为N2O4(g)2NO2(g)ΔH=+57kJ•mol-1。已知2NO2+2OH-=NO+NO+H2O。下列装置不能达到相应实验目的的是A.装置甲生成NO2B.装置乙收集NO2C.装置丙吸收NO2尾气D.装置丁使NO2充分转化为HNO3【答案】B【解析...

1、当您付费下载文档后,您只拥有了使用权限,并不意味着购买了版权,文档只能用于自身使用,不得用于其他商业用途(如 [转卖]进行直接盈利或[编辑后售卖]进行间接盈利)。
2、本站所有内容均由合作方或网友上传,本站不对文档的完整性、权威性及其观点立场正确性做任何保证或承诺!文档内容仅供研究参考,付费前请自行鉴别。
3、如文档内容存在违规,或者侵犯商业秘密、侵犯著作权等,请点击“违规举报”。

碎片内容

与本文档类似文档
浙江省台州市八校联盟2022-2023学年高一下学期期中联考化学试题(原卷版).pdf
浙江省台州市八校联盟2022-2023学年高一下学期期中联考化学试题(原卷版).pdf
免费
18下载
2014年安徽省高考化学试卷往年高考真题.doc
2014年安徽省高考化学试卷往年高考真题.doc
免费
0下载
2024年高考化学一轮复习讲义(新人教版)一轮复习71练目录.docx
2024年高考化学一轮复习讲义(新人教版)一轮复习71练目录.docx
免费
24下载
高考化学复习  考点三 离子方程式正误的判断(学生版).docx
高考化学复习 考点三 离子方程式正误的判断(学生版).docx
免费
0下载
2014年高考化学真题(天津自主命题)(原卷版).doc
2014年高考化学真题(天津自主命题)(原卷版).doc
免费
1下载
高考化学复习  信息必刷卷02(浙江专用)(解析版).docx
高考化学复习 信息必刷卷02(浙江专用)(解析版).docx
免费
0下载
高中2024版考评特训卷·化学【新教材】(含不定项)单元检测 4.docx
高中2024版考评特训卷·化学【新教材】(含不定项)单元检测 4.docx
免费
0下载
高考化学复习  大单元二 第四章 热点强化7 Na2CO3、NaHCO3含量测定的思维方法.docx
高考化学复习 大单元二 第四章 热点强化7 Na2CO3、NaHCO3含量测定的思维方法.docx
免费
0下载
2019 年普通高等学校招生全国统一考试 理科综合·化学(全国Ⅰ卷)往年高考真题.doc
2019 年普通高等学校招生全国统一考试 理科综合·化学(全国Ⅰ卷)往年高考真题.doc
免费
0下载
2025年新高考化学资料  专题12  物质结构与性质综合(题型突破)(讲义)(解析版).docx
2025年新高考化学资料 专题12 物质结构与性质综合(题型突破)(讲义)(解析版).docx
免费
0下载
2013年全国统一高考化学试卷(新课标ⅱ).doc
2013年全国统一高考化学试卷(新课标ⅱ).doc
免费
0下载
2022·微专题·小练习·化学【新高考】专练32.docx
2022·微专题·小练习·化学【新高考】专练32.docx
免费
21下载
高考化学易错类型03 离子反应(6大易错点)(原卷版).docx
高考化学易错类型03 离子反应(6大易错点)(原卷版).docx
免费
0下载
2021-2022学年江苏省盐城市阜宁县东沟中学高三下学期第四次综合训练化学试题(原卷版).docx
2021-2022学年江苏省盐城市阜宁县东沟中学高三下学期第四次综合训练化学试题(原卷版).docx
免费
0下载
专题01 STSE 传统文化 化学用语-五年(2019-2023)高考化学真题分项汇编(全国通用)(解析版).docx
专题01 STSE 传统文化 化学用语-五年(2019-2023)高考化学真题分项汇编(全国通用)(解析版).docx
免费
0下载
专题16 物质结构与性质综合题-五年(2019-2023)高考化学真题分项汇编(全国通用)(解析版).docx
专题16 物质结构与性质综合题-五年(2019-2023)高考化学真题分项汇编(全国通用)(解析版).docx
免费
0下载
2025年新高考化学资料  专题15  化学实验基础(讲义)(解析版).docx
2025年新高考化学资料 专题15 化学实验基础(讲义)(解析版).docx
免费
0下载
高考化学复习  主题二 元素及其化合物(测试)(原卷版).docx
高考化学复习 主题二 元素及其化合物(测试)(原卷版).docx
免费
0下载
2014年高考化学真题(新课标Ⅱ)(解析版).doc
2014年高考化学真题(新课标Ⅱ)(解析版).doc
免费
21下载
2013年普通高等学校招生全国统一考试(上海卷)化学试题精编版(解析版).doc
2013年普通高等学校招生全国统一考试(上海卷)化学试题精编版(解析版).doc
免费
2下载
我的小文库
实名认证
内容提供者

提供高质量免费文档试卷下载,如果满意请告诉您身边的人,如果不满意请告诉我们,您的意见对于我们很重要,是我们不断进步的动力

阅读排行

确认删除?
回到顶部
客服号
  • 客服QQ点击这里给我发消息
QQ群
  • QQ群点击这里加入QQ群
提交所需资料详情,我们来帮找资料