期中评估(素养检测)2024-2025学年人教版四年级上册数学.docx本文件免费下载 【共13页】

期中评估(素养检测)2024-2025学年人教版四年级上册数学.docx
期中评估(素养检测)2024-2025学年人教版四年级上册数学.docx
期中评估(素养检测)2024-2025学年人教版四年级上册数学.docx
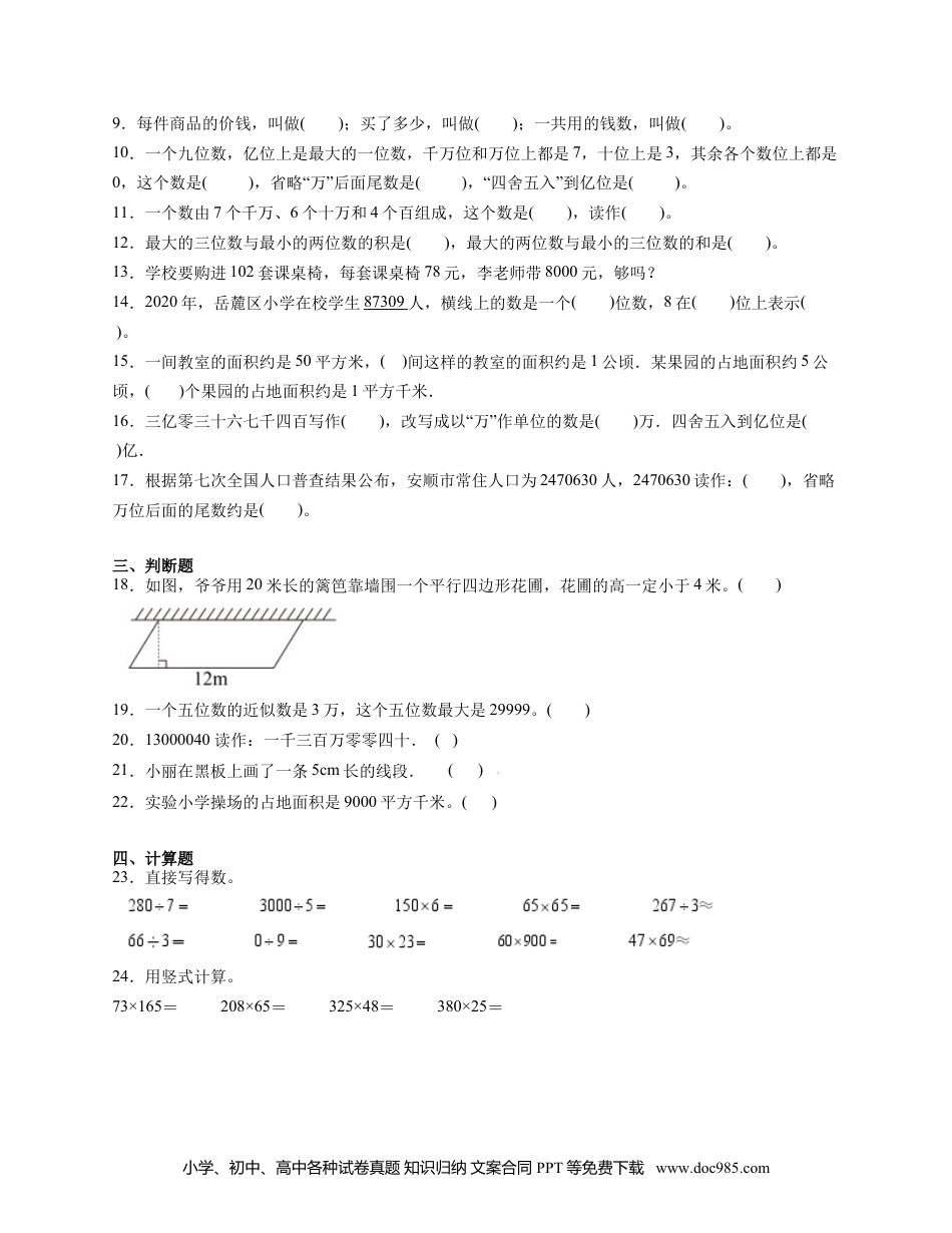
小学、初中、高中各种试卷真题知识归纳文案合同PPT等免费下载www.doc985.com期中素养质量检测卷(第1-5单元)-2024-2025学年数学四年级上册人教版一、选择题1.直线比射线()。A.长B.短C.不能比较2.下面各图中,既有直线、又有射线和线段的图形是()。A.B.C.D.3.你知道吗?全球每分钟约有140名婴儿出生,那么全球每时约有()名婴儿出生。A.840B.8400C.840004.下面三个数中,读数时一个零也不读的是()。A.380006B.2003100C.2506775.一个数省略最高位后面的尾数约是9000,这个数最小是()。A.8499B.9001C.8999D.85006.下面的图形,()是线段。A.B.C.D.二、填空题7.在括号里填上“>”“<”或“=”。746500()70万420公顷()42平方千米450×60()45×600865370()10063708.读出下面横线上的数.国家发展改革委安排中央投资3000000000元,用于灌区的续建配套节水改造工程;安排投资5294000000元,用于江河治理、海堤加固等项目;投资906000000元,用于更新改造中部四省大型排涝泵站.()、()、()小学、初中、高中各种试卷真题知识归纳文案合同PPT等免费下载www.doc985.com9.每件商品的价钱,叫做();买了多少,叫做();一共用的钱数,叫做()。10.一个九位数,亿位上是最大的一位数,千万位和万位上都是7,十位上是3,其余各个数位上都是0,这个数是(),省略“万”后面尾数是(),“四舍五入”到亿位是()。11.一个数由7个千万、6个十万和4个百组成,这个数是(),读作()。12.最大的三位数与最小的两位数的积是(),最大的两位数与最小的三位数的和是()。13.学校要购进102套课桌椅,每套课桌椅78元,李老师带8000元,够吗?14.2020年,岳麓区小学在校学生87309人,横线上的数是一个()位数,8在()位上表示()。15.一间教室的面积约是50平方米,()间这样的教室的面积约是1公顷.某果园的占地面积约5公顷,()个果园的占地面积约是1平方千米.16.三亿零三十六七千四百写作(),改写成以“万”作单位的数是()万.四舍五入到亿位是()亿.17.根据第七次全国人口普查结果公布,安顺市常住人口为2470630人,2470630读作:(),省略万位后面的尾数约是()。三、判断题18.如图,爷爷用20米长的篱笆靠墙围一个平行四边形花圃,花圃的高一定小于4米。()19.一个五位数的近似数是3万,这个五位数最大是29999。()20.13000040读作:一千三百万零零四十.()21.小丽在黑板上画了一条5cm长的线段.()22.实验小学操场的占地面积是9000平方千米。()四、计算题23.直接写得数。24.用竖式计算。73×165=208×65=325×48=380×25=小学、初中、高中各种试卷真题知识归纳文案合同PPT等免费下载www.doc985.com25.脱式计算。(480+120)×2525×24+370五、作图题26.下面是一个长方形游泳池的两条边,把剩余的两条边补充完整。明明在点A处,请给他设计一条能最快游上岸的路线。六、解答题27.已知一亿滴水大约重9000000克,我国大约有14亿人,如果每人节约一滴水,那么全国大约可以节约多少吨水?28.学校买来一些毽子,分给全校各班.如果每班16个,恰好分完;如果少给2个班,每个班多分1个,还剩10个.班级和毽子各多少个?29.下面是某体育用品商店一天销售三类球情况统计图。小学、初中、高中各种试卷真题知识归纳文案合同PPT等免费下载www.doc985.com98元108元298元(1)足球一天卖了多少钱?(2)篮球比排球一天多卖了多少钱?30.现在有112箱苹果,每箱苹果的质量相同,都是25千克。这些苹果一共多少千克?31.小明买了8支钢笔用了96元,照这样计算,买25支这样的钢笔,需用多少元?32.刘叔叔开车从李庄到张村去,去的时候每小时行了59千米,用了3小时,从李庄到张村有多远?小学、初中、高中各种试卷真题知识归纳文案合同PPT等免费下载www.doc985.com33.笑笑家离学校720米,她步行上学用了9分钟,她每分钟走多少米?她以同样的速度从家去少年宫,走了25分钟,她家到少年宫有多少米?34.张大伯把一车蔬菜从家送到菜市场,去时的速度是40千米/时,用了3小时送到。原路返回时只用了2小时。(1)从家送到菜市场有多远?(2)原路返回时的速度是多少?参考答案:...

1、当您付费下载文档后,您只拥有了使用权限,并不意味着购买了版权,文档只能用于自身使用,不得用于其他商业用途(如 [转卖]进行直接盈利或[编辑后售卖]进行间接盈利)。
2、本站所有内容均由合作方或网友上传,本站不对文档的完整性、权威性及其观点立场正确性做任何保证或承诺!文档内容仅供研究参考,付费前请自行鉴别。
3、如文档内容存在违规,或者侵犯商业秘密、侵犯著作权等,请点击“违规举报”。

碎片内容

与本文档类似文档
小学四年级数学下册第八单元达标测试卷.docx
小学四年级数学下册第八单元达标测试卷.docx
免费
1下载
四年级数学下册 第一单元培优拔高测评试题--人教版数学四年级下册(学生版).docx
四年级数学下册 第一单元培优拔高测评试题--人教版数学四年级下册(学生版).docx
免费
1下载
小学四年级下册数学奥数知识点讲解第13课《三角形的等积变形》试题附答案.doc
小学四年级下册数学奥数知识点讲解第13课《三角形的等积变形》试题附答案.doc
免费
1下载
小学数学 4年级上册 试卷期末评估检测题(A卷).docx
小学数学 4年级上册 试卷期末评估检测题(A卷).docx
免费
13下载
【课本】数学四年级上第09讲_统筹规划.docx
【课本】数学四年级上第09讲_统筹规划.docx
免费
1下载
精品解析:2021-2022学年江苏省连云港市东海县苏教版四年级上册期中测试数学试卷(原卷版).doc
精品解析:2021-2022学年江苏省连云港市东海县苏教版四年级上册期中测试数学试卷(原卷版).doc
免费
28下载
精品解析:2022-2023学年江苏省南京市鼓楼区苏教版四年级下册期末测试数学试卷(解析版).docx
精品解析:2022-2023学年江苏省南京市鼓楼区苏教版四年级下册期末测试数学试卷(解析版).docx
免费
23下载
精品解析:2021-2022学年江苏省徐州市丰县苏教版四年级上册期末考试数学试卷(原卷版).docx
精品解析:2021-2022学年江苏省徐州市丰县苏教版四年级上册期末考试数学试卷(原卷版).docx
免费
30下载
【学霸夺分密卷七】苏教版四年级数学下册期中精英百分卷(Word版 含答案).doc
【学霸夺分密卷七】苏教版四年级数学下册期中精英百分卷(Word版 含答案).doc
免费
1下载
四年级上册数学第五单元过关检测卷 .docx
四年级上册数学第五单元过关检测卷 .docx
免费
1下载
精品解析:2022-2023学年江苏省淮安市洪泽区淮安市黄集九年制学校苏教版四年级上册期中考试数学试卷(原卷版).docx
精品解析:2022-2023学年江苏省淮安市洪泽区淮安市黄集九年制学校苏教版四年级上册期中考试数学试卷(原卷版).docx
免费
6下载
四年级数学 上册口算题(笔算除法(一))2000题.pdf
四年级数学 上册口算题(笔算除法(一))2000题.pdf
免费
1下载
小学数学 4年级下册第八单元测试卷B.docx
小学数学 4年级下册第八单元测试卷B.docx
免费
3下载
2026  上册复习第01讲 大数的认识(学生版)四年级数学寒假精编复习讲义(人教版).docx
2026 上册复习第01讲 大数的认识(学生版)四年级数学寒假精编复习讲义(人教版).docx
免费
1下载
四年级数学上册典型例题系列之第五单元平行四边形和梯形(解析版).docx
四年级数学上册典型例题系列之第五单元平行四边形和梯形(解析版).docx
免费
1下载
全国地区2024-2025学年四年级下学期数学期中重难点思维提升卷++人教版.docx
全国地区2024-2025学年四年级下学期数学期中重难点思维提升卷++人教版.docx
免费
1下载
四年级数学上册课时练 沏茶问题.docx
四年级数学上册课时练 沏茶问题.docx
免费
31下载
四年级下册数学第4单元过关检测卷.docx
四年级下册数学第4单元过关检测卷.docx
免费
1下载
小学数学四年级下册第二单元达标测试卷.docx
小学数学四年级下册第二单元达标测试卷.docx
免费
1下载
小学数学苏教版 4年级下册(单元试卷+期中期末试卷+课时练)第四单元测试卷(一).doc
小学数学苏教版 4年级下册(单元试卷+期中期末试卷+课时练)第四单元测试卷(一).doc
免费
23下载
我的小文库
实名认证
内容提供者

提供高质量免费文档试卷下载,如果满意请告诉您身边的人,如果不满意请告诉我们,您的意见对于我们很重要,是我们不断进步的动力

相关文档

阅读排行

确认删除?
回到顶部
客服号
  • 客服QQ点击这里给我发消息
QQ群
  • QQ群点击这里加入QQ群
提交所需资料详情,我们来帮找资料