高考物理五年真题--专题17 力学实验 (原卷版).docx本文件免费下载 【共41页】

高考物理五年真题--专题17 力学实验 (原卷版).docx
高考物理五年真题--专题17 力学实验 (原卷版).docx
高考物理五年真题--专题17 力学实验 (原卷版).docx
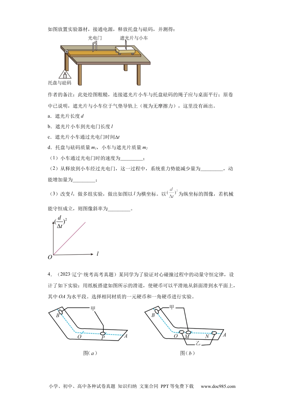
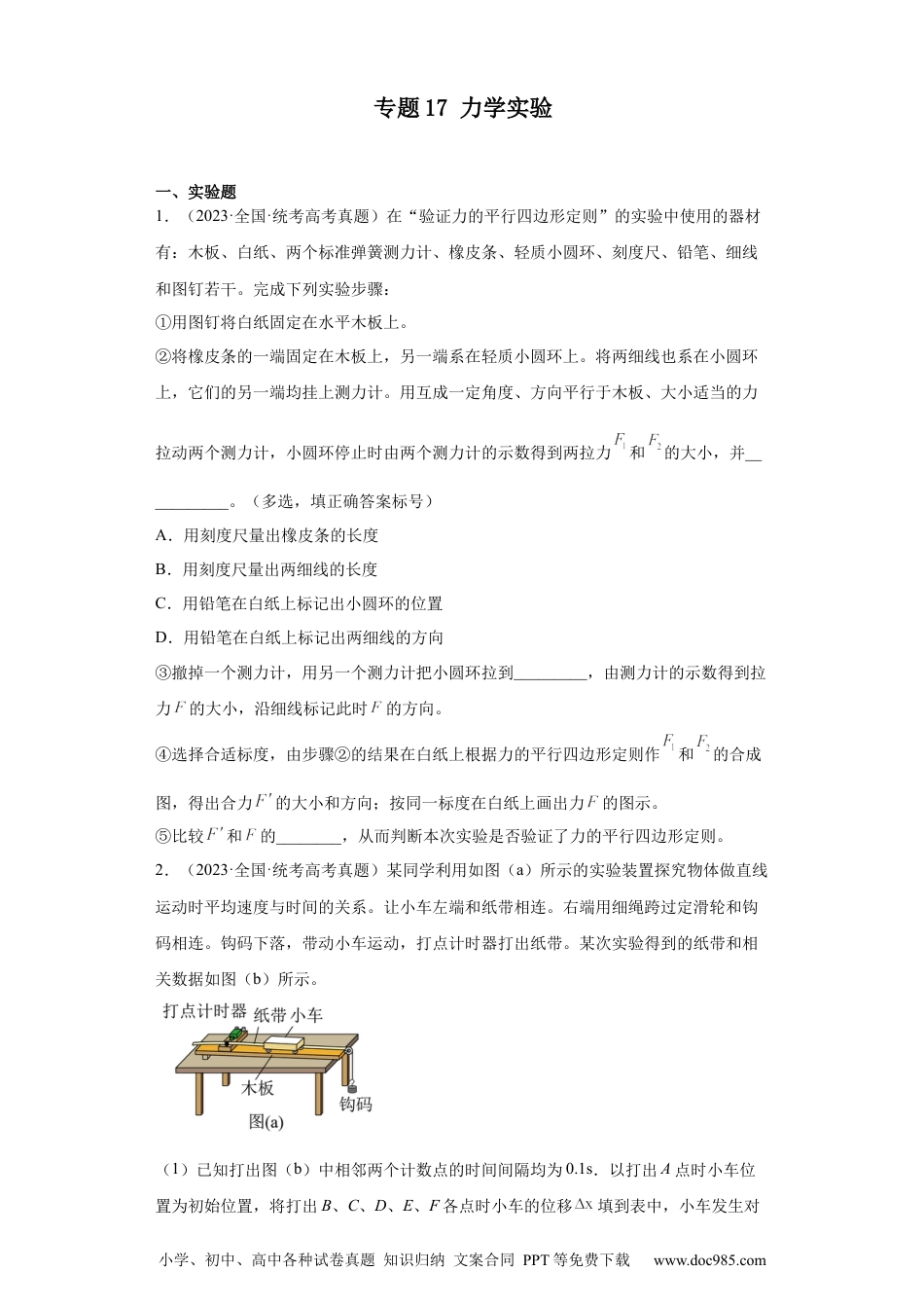
小学、初中、高中各种试卷真题知识归纳文案合同PPT等免费下载www.doc985.com专题17力学实验一、实验题1.(2023·全国·统考高考真题)在“验证力的平行四边形定则”的实验中使用的器材有:木板、白纸、两个标准弹簧测力计、橡皮条、轻质小圆环、刻度尺、铅笔、细线和图钉若干。完成下列实验步骤:①用图钉将白纸固定在水平木板上。②将橡皮条的一端固定在木板上,另一端系在轻质小圆环上。将两细线也系在小圆环上,它们的另一端均挂上测力计。用互成一定角度、方向平行于木板、大小适当的力拉动两个测力计,小圆环停止时由两个测力计的示数得到两拉力和的大小,并___________。(多选,填正确答案标号)A.用刻度尺量出橡皮条的长度B.用刻度尺量出两细线的长度C.用铅笔在白纸上标记出小圆环的位置D.用铅笔在白纸上标记出两细线的方向③撤掉一个测力计,用另一个测力计把小圆环拉到_________,由测力计的示数得到拉力的大小,沿细线标记此时的方向。④选择合适标度,由步骤②的结果在白纸上根据力的平行四边形定则作和的合成图,得出合力的大小和方向;按同一标度在白纸上画出力的图示。⑤比较和的________,从而判断本次实验是否验证了力的平行四边形定则。2.(2023·全国·统考高考真题)某同学利用如图(a)所示的实验装置探究物体做直线运动时平均速度与时间的关系。让小车左端和纸带相连。右端用细绳跨过定滑轮和钩码相连。钩码下落,带动小车运动,打点计时器打出纸带。某次实验得到的纸带和相关数据如图(b)所示。(1)已知打出图(b)中相邻两个计数点的时间间隔均为0.1s.以打出A点时小车位置为初始位置,将打出B、C、D、E、F各点时小车的位移填到表中,小车发生对小学、初中、高中各种试卷真题知识归纳文案合同PPT等免费下载www.doc985.com应位移和平均速度分别为和,表中________cm,________。位移区间ABACADAEAF6.6014.6034.9047.3066.073.087.394.6(2)根据表中数据得到小车平均速度随时间的变化关系,如图(c)所示。在答题卡上的图中补全实验点_____。(3)从实验结果可知,小车运动的图线可视为一条直线,此直线用方程表示,其中________,________cm/s。(结果均保留3位有效数字)(4)根据(3)中的直线方程可以判定小车做匀加速直线运动,得到打出A点时小车速度大小________,小车的加速度大小________。(结果用字母k、b表示)3.(2023·天津·统考高考真题)验证机械能守恒的实验小学、初中、高中各种试卷真题知识归纳文案合同PPT等免费下载www.doc985.com如图放置实验器材,接通电源,释放托盘与砝码,并测得:作者的备注:此处绘图粗糙,连接遮光片小车与托盘砝码的绳子应与桌面平行;原卷中已说明,遮光片与小车位于气垫导轨上(视为无摩擦力),这里没有画出。a.遮光片长度db.遮光片小车到光电门长度lc.遮光片小车通过光电门时间td.托盘与砝码质量m1,小车与遮光片质量m2(1)小车通过光电门时的速度为_________;(2)从释放到小车经过光电门,这一过程中,系统重力势能减少量为_________,动能增加量为_________;(3)改变l,做多组实验,做出如图以l为横坐标。以为纵坐标的图像,若机械能守恒成立,则图像斜率为_________。4.(2023·辽宁·统考高考真题)某同学为了验证对心碰撞过程中的动量守恒定律,设计了如下实验:用纸板搭建如图所示的滑道,使硬币可以平滑地从斜面滑到水平面上,其中OA为水平段。选择相同材质的一元硬币和一角硬币进行实验。小学、初中、高中各种试卷真题知识归纳文案合同PPT等免费下载www.doc985.com测量硬币的质量,得到一元和一角硬币的质量分别为和()。将硬币甲放置在斜面一某一位置,标记此位置为B。由静止释放甲,当甲停在水平面上某处时,测量甲从O点到停止处的滑行距离OP。将硬币乙放置在O处,左侧与O点重合,将甲放置于B点由静止释放。当两枚硬币发生碰撞后,分别测量甲乙从O点到停止处的滑行距离OM和ON。保持释放位置不变,重复实验若干次,得到OP、OM、ON的平均值分别为、、。(1)在本实验中,甲选用的是____(填“一元”或“一角”)硬币;(2)碰撞前,甲到O点时速度的大小可表示为_____(设硬...

1、当您付费下载文档后,您只拥有了使用权限,并不意味着购买了版权,文档只能用于自身使用,不得用于其他商业用途(如 [转卖]进行直接盈利或[编辑后售卖]进行间接盈利)。
2、本站所有内容均由合作方或网友上传,本站不对文档的完整性、权威性及其观点立场正确性做任何保证或承诺!文档内容仅供研究参考,付费前请自行鉴别。
3、如文档内容存在违规,或者侵犯商业秘密、侵犯著作权等,请点击“违规举报”。

碎片内容

与本文档类似文档
2007年江苏省高考物理试卷   .doc
2007年江苏省高考物理试卷 .doc
免费
27下载
2025年新高考物理资料  专题04 动力学瞬态、连接体、超失重、图像问题-(原卷版).docx
2025年新高考物理资料 专题04 动力学瞬态、连接体、超失重、图像问题-(原卷版).docx
免费
0下载
2025版《三维设计》一轮高中总复习 物理(提升版)第1讲 曲线运动 运动的合成与分解.docx
2025版《三维设计》一轮高中总复习 物理(提升版)第1讲 曲线运动 运动的合成与分解.docx
免费
0下载
2024年高考物理试卷(广西)(解析卷).docx
2024年高考物理试卷(广西)(解析卷).docx
免费
0下载
2024年新高考物理资料 第12章 专题强化24 电磁感应中的动力学和能量问题.docx
2024年新高考物理资料 第12章 专题强化24 电磁感应中的动力学和能量问题.docx
免费
0下载
2024年高考物理 一轮复习讲义(新人教版)2024年高考物理一轮复习(新人教版) 第6章 专题强化9 动力学和能量观点的综合应用.docx
2024年高考物理 一轮复习讲义(新人教版)2024年高考物理一轮复习(新人教版) 第6章 专题强化9 动力学和能量观点的综合应用.docx
免费
13下载
高考物理专题02 匀变速直线运动的规律(学生卷)-十年(2014-2023)高考物理真题分项汇编(全国通用).docx
高考物理专题02 匀变速直线运动的规律(学生卷)-十年(2014-2023)高考物理真题分项汇编(全国通用).docx
免费
0下载
2024年新高考物理资料 模块一 力与运动综合测试卷(原卷版).docx
2024年新高考物理资料 模块一 力与运动综合测试卷(原卷版).docx
免费
0下载
新课改高中物理 高考复习03 B重力、弹力、摩擦力 中档版学生版.docx
新课改高中物理 高考复习03 B重力、弹力、摩擦力 中档版学生版.docx
免费
10下载
高考物理复习  2025年高考物理实验抢分专练四:探究加速度与物体受力、物体质量的关系(含解析).docx
高考物理复习 2025年高考物理实验抢分专练四:探究加速度与物体受力、物体质量的关系(含解析).docx
免费
0下载
高考物理复习  热点1 受力分析和共点力平衡 .docx
高考物理复习 热点1 受力分析和共点力平衡 .docx
免费
0下载
2024版《大考卷》全程考评特训卷·物理【统考版】第七章 静电场.docx
2024版《大考卷》全程考评特训卷·物理【统考版】第七章 静电场.docx
免费
27下载
2023《微专题·小练习》·物理·L-5专题55测量电阻的几种方法.docx
2023《微专题·小练习》·物理·L-5专题55测量电阻的几种方法.docx
免费
26下载
新课改高中物理 高考复习06 B牛顿第二定律的基本应用 中档版教师版.docx
新课改高中物理 高考复习06 B牛顿第二定律的基本应用 中档版教师版.docx
免费
5下载
2024年高考物理试卷(浙江)(6月)(解析卷).docx
2024年高考物理试卷(浙江)(6月)(解析卷).docx
免费
0下载
2024年高考物理试卷(江苏)(空白卷) (2).docx
2024年高考物理试卷(江苏)(空白卷) (2).docx
免费
0下载
高考物理复习  第十五章 第2练 实验十九:用油膜法估测油酸分子的大小-实验二十:探究等温情况下一定质量气体压强与体积的关系.docx
高考物理复习 第十五章 第2练 实验十九:用油膜法估测油酸分子的大小-实验二十:探究等温情况下一定质量气体压强与体积的关系.docx
免费
0下载
高考物理复习  第12讲  实验:探究加速度与物体受力、物体质量的关系(练习)(解析版).docx
高考物理复习 第12讲 实验:探究加速度与物体受力、物体质量的关系(练习)(解析版).docx
免费
0下载
2011年天津市高考物理试卷   .pdf
2011年天津市高考物理试卷 .pdf
免费
18下载
高考物理复习  专题06 机械能守恒定律 能量守恒定律(讲义)(解析版).docx
高考物理复习 专题06 机械能守恒定律 能量守恒定律(讲义)(解析版).docx
免费
0下载
我的小文库
实名认证
内容提供者

提供高质量免费文档试卷下载,如果满意请告诉您身边的人,如果不满意请告诉我们,您的意见对于我们很重要,是我们不断进步的动力

阅读排行

确认删除?
回到顶部
客服号
  • 客服QQ点击这里给我发消息
QQ群
  • QQ群点击这里加入QQ群
提交所需资料详情,我们来帮找资料