专题21 基因工程-五年(2019-2023)高考生物真题分项汇编(全国通用)(原卷版) (1).docx本文件免费下载 【共53页】

专题21 基因工程-五年(2019-2023)高考生物真题分项汇编(全国通用)(原卷版) (1).docx
专题21 基因工程-五年(2019-2023)高考生物真题分项汇编(全国通用)(原卷版) (1).docx
专题21 基因工程-五年(2019-2023)高考生物真题分项汇编(全国通用)(原卷版) (1).docx
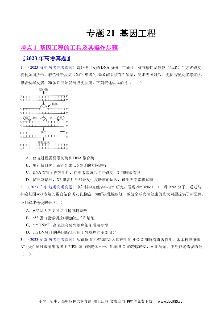
小学、初中、高中各种试卷真题知识归纳文案合同PPT等免费下载www.doc985.com专题21基因工程考点1基因工程的工具及其操作步骤〖2023年高考真题〗1.(2023·浙江·统考高考真题)紫外线引发的DNA损伤,可通过“核苷酸切除修复(NER)”方式修复,机制如图所示。着色性干皮症(XP)患者的NER酶系统存在缺陷,受阳光照射后,皮肤出现炎症等症状。患者幼年发病,20岁后开始发展成皮肤癌。下列叙述错误的是()A.修复过程需要限制酶和DNA聚合酶B.填补缺口时,新链合成以5’到3’的方向进行C.DNA有害损伤发生后,在细胞增殖后进行修复,对细胞最有利D.随年龄增长,XP患者几乎都会发生皮肤癌的原因,可用突变累积解释2.(2023·广东·统考高考真题)中外科学家经多年合作研究,发现circDNMT1(一种RNA分子)通过与抑癌基因p53表达的蛋白结合诱发乳腺癌,为解决乳腺癌这一威胁全球女性健康的重大问题提供了新思路。下列叙述错误的是()A.p53基因突变可能引起细胞癌变B.p53蛋白能够调控细胞的生长和增殖C.circDNMT1高表达会使乳腺癌细胞增殖变慢D.circDNMT1的基因编辑可用于乳腺癌的基础研究3.(2023·湖南·统考高考真题)盐碱胁迫下植物应激反应产生的H2O2对细胞有毒害作用。禾本科农作物AT1蛋白通过调节细胞膜上PIP2s蛋白磷酸化水平,影响H2O2的跨膜转运,如图所示。下列叙述错误的是()小学、初中、高中各种试卷真题知识归纳文案合同PPT等免费下载www.doc985.comA.细胞膜上PIP2s蛋白高磷酸化水平是其提高H2O2外排能力所必需的B.PIP2s蛋白磷酸化被抑制,促进H2O2外排,从而减轻其对细胞的毒害C.敲除AT1基因或降低其表达可提高禾本科农作物的耐盐碱能力D.从特殊物种中发掘逆境胁迫相关基因是改良农作物抗逆性的有效途径4.(2023·广东·统考高考真题)“DNA粗提取与鉴定”实验的基本过程是:裂解→分离→沉淀→鉴定。下列叙述错误的是()A.裂解:使细胞破裂释放出DNA等物质B.分离:可去除混合物中的多糖、蛋白质等C.沉淀:可反复多次以提高DNA的纯度D.鉴定:加入二苯胺试剂后即呈现蓝色5.(2023·天津·统考高考真题)根据下图,正确的是()A.子代动物遗传性状和受体动物完全一致B.过程1需要MII期去核卵母细胞C.过程2可以大幅改良动物性状D.过程2为过程3提供了量产方式,过程3为过程1、2提供了改良性状的方式6.(2023·湖北·统考高考真题)用氨苄青霉素抗性基因(AmpR)、四环素抗性基因(TetR)作为标记基因构建的质粒如图所示。用含有目的基因的DNA片段和用不同限制酶酶切后的质粒,构建基因表达载体(重组质粒),并转化到受体菌中。下列叙述错误的是()小学、初中、高中各种试卷真题知识归纳文案合同PPT等免费下载www.doc985.comA.若用HindⅢ酶切,目的基因转录的产物可能不同B.若用PvuⅠ酶切,在含Tet(四环素)培养基中的菌落,不一定含有目的基因C.若用SphⅠ酶切,可通过DNA凝胶电泳技术鉴定重组质粒构建成功与否D.若用SphⅠ酶切,携带目的基因的受体菌在含Amp(氨苄青霉素)和Tet的培养基中能形成菌落7.(2023·浙江·统考高考真题)某研究小组利用转基因技术,将绿色荧光蛋白基因(GFP)整合到野生型小鼠Gata3基因一端,如图甲所示。实验得到能正常表达两种蛋白质的杂合子雌雄小鼠各1只,交配以期获得Gata3-GFP基因纯合子小鼠。为了鉴定交配获得的4只新生小鼠的基因型,设计了引物1和引物2用于PCR扩增,PCR产物电泳结果如图乙所示。下列叙述正确的是()A.Gata3基因的启动子无法控制GFP基因的表达B.翻译时先合成Gata3蛋白,再合成GFP蛋白C.2号条带的小鼠是野生型,4号条带的小鼠是Gata3-GFP基因纯合子D.若用引物1和引物3进行PCR,能更好地区分杂合子和纯合子8.(2023·山西·统考高考真题)某同学拟用限制酶(酶1、酶2、酶3和酶4)、DNA连接酶为工具,将目的基因(两端含相应限制酶的识别序列和切割位点)和质粒进行切割、连接,以构建重组表达载体。限制酶的切割位点如图所示。下列重组表达载体构建方案合理且效率最高的是()A.质粒和目的基因都用酶3切割,用E.coliDNA连接酶连接B.质粒用酶3切割、目的基因用酶1切割,用T4DNA连接...

1、当您付费下载文档后,您只拥有了使用权限,并不意味着购买了版权,文档只能用于自身使用,不得用于其他商业用途(如 [转卖]进行直接盈利或[编辑后售卖]进行间接盈利)。
2、本站所有内容均由合作方或网友上传,本站不对文档的完整性、权威性及其观点立场正确性做任何保证或承诺!文档内容仅供研究参考,付费前请自行鉴别。
3、如文档内容存在违规,或者侵犯商业秘密、侵犯著作权等,请点击“违规举报”。

碎片内容

与本文档类似文档
2018年高考生物试卷(新课标Ⅰ)(空白卷) (6).docx
2018年高考生物试卷(新课标Ⅰ)(空白卷) (6).docx
免费
0下载
2022年高考生物试卷(福建)(空白卷).docx
2022年高考生物试卷(福建)(空白卷).docx
免费
0下载
精品解析:2023届上海市宝山区高三一模生物试题(解析版).docx
精品解析:2023届上海市宝山区高三一模生物试题(解析版).docx
免费
0下载
2012年上海高考生物真题及答案.doc
2012年上海高考生物真题及答案.doc
免费
0下载
2024年高考生物一轮复习讲义(新人教版)第4节 数列求和.doc
2024年高考生物一轮复习讲义(新人教版)第4节 数列求和.doc
免费
9下载
2024年高考生物一轮复习讲义(新人教版)2024年高考生物一轮复习(新人教版) 第8单元 微专题六 动物生命活动调节模型的构建和分析.docx
2024年高考生物一轮复习讲义(新人教版)2024年高考生物一轮复习(新人教版) 第8单元 微专题六 动物生命活动调节模型的构建和分析.docx
免费
16下载
2014年高考生物试卷(新课标Ⅱ)(空白卷) (22).docx
2014年高考生物试卷(新课标Ⅱ)(空白卷) (22).docx
免费
0下载
2023《大考卷》二轮专项分层特训卷•生物学【新教材】2023学业水平等级考试原创预测押题卷(二).docx
2023《大考卷》二轮专项分层特训卷•生物学【新教材】2023学业水平等级考试原创预测押题卷(二).docx
免费
10下载
2013年高考生物试卷(大纲版)(空白卷) (2).docx
2013年高考生物试卷(大纲版)(空白卷) (2).docx
免费
0下载
上海市长宁、金山、青浦区2017年高三第二学期期中(二模)学科质量检测生命科学试题及答案(word版).doc
上海市长宁、金山、青浦区2017年高三第二学期期中(二模)学科质量检测生命科学试题及答案(word版).doc
免费
0下载
2024年高考生物一轮复习讲义(新人教版)2024年高考数学一轮复习(新高考版) 第8章 §8.12 圆锥曲线中定点与定值问题.docx
2024年高考生物一轮复习讲义(新人教版)2024年高考数学一轮复习(新高考版) 第8章 §8.12 圆锥曲线中定点与定值问题.docx
免费
16下载
高中2023《微专题·小练习》·生物专练78 生态系统的能量流动分析和计算.docx
高中2023《微专题·小练习》·生物专练78 生态系统的能量流动分析和计算.docx
免费
0下载
2024年高考生物一轮复习讲义(新人教版)第31讲 人与环境.doc
2024年高考生物一轮复习讲义(新人教版)第31讲 人与环境.doc
免费
19下载
2015年高考生物试卷(海南)(空白卷).doc
2015年高考生物试卷(海南)(空白卷).doc
免费
0下载
高中2024版《微专题》·生物·统考版专练99.docx
高中2024版《微专题》·生物·统考版专练99.docx
免费
0下载
2010年上海市高中毕业统一学业考试生物试卷及答案.docx
2010年上海市高中毕业统一学业考试生物试卷及答案.docx
免费
10下载
2017年高考生物试卷(新课标Ⅰ)(空白卷) (7).docx
2017年高考生物试卷(新课标Ⅰ)(空白卷) (7).docx
免费
0下载
2021年浙江省高考生物【1月】(含解析版).doc
2021年浙江省高考生物【1月】(含解析版).doc
免费
20下载
高考生物复习  第13讲+植物生命活动的调节(专项训练,3大题型)(解析版).docx
高考生物复习 第13讲+植物生命活动的调节(专项训练,3大题型)(解析版).docx
免费
0下载
2018年高考生物试卷(浙江)【4月】(解析卷).docx
2018年高考生物试卷(浙江)【4月】(解析卷).docx
免费
0下载
我的小文库
实名认证
内容提供者

提供高质量免费文档试卷下载,如果满意请告诉您身边的人,如果不满意请告诉我们,您的意见对于我们很重要,是我们不断进步的动力

阅读排行

确认删除?
回到顶部
客服号
  • 客服QQ点击这里给我发消息
QQ群
  • QQ群点击这里加入QQ群
提交所需资料详情,我们来帮找资料