2024年高考生物试卷(浙江)(6月)(空白卷) (4).docx本文件免费下载 【共10页】

2024年高考生物试卷(浙江)(6月)(空白卷) (4).docx
2024年高考生物试卷(浙江)(6月)(空白卷) (4).docx
2024年高考生物试卷(浙江)(6月)(空白卷) (4).docx
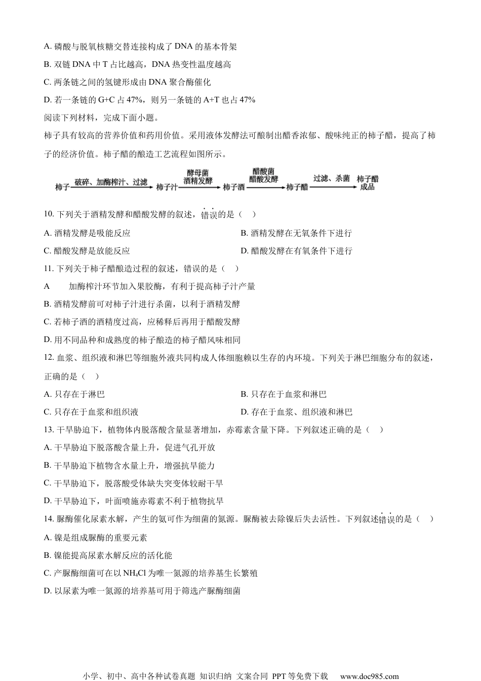
小学、初中、高中各种试卷真题知识归纳文案合同PPT等免费下载www.doc985.com2024年6月浙江省普通高校招生选考科目考试生物学本试题卷分选择题和非选择题两部分,共8页,满分100分,考试时间90分钟考生注意:1.答题前,请务必将自己的姓名、准考证号用黑色字迹的签字笔或钢笔分别填写在试题卷和答题纸规定的位置上。2.答题时,请按照答题纸上“注意事项”的要求,在答题纸相应的位置上规范作答,在本试题卷上的作答一律无效。3.非选择题的答案必须使用黑色字迹的签字笔或钢笔写在答题纸上相应区域内,作图时可先使用2B铅笔,确定后必须使用黑色字迹的签字笔或钢笔描黑。选择题部分一、选择题(本大题共20小题,每小题2分,共40分。每小题列出的四个备选项中只有一个是符合题目要求的,不选,多选、错选均不得分)1.生物多样性是人类赖以生存和发展的基础。下列叙述错误的是()A.在城市动物园饲养濒危动物属于生物多样性的就地保护B.在培育转基因生物时需考虑对生物多样性的影响C.酸雨、全球变暖等生态环境问题会威胁生物多样性D.通过立法、宣传教育,让人们树立起保护生物多样性的意识2.野生型果蝇的复眼为椭圆形,当果蝇X染色体上的16A片段发生重复时,形成棒状的复眼(棒眼),如图所示。棒眼果蝇X染色体的这种变化属于()A.基因突变B.基因重组C.染色体结构变异D.染色体数目变异3.在酵母菌、植物、昆虫等不同生物类群中,rDNA(编码核糖体RNA的基因)的碱基序列大部分是相同的。这一事实为“这些不同生物类群具有共同祖先”的观点提供了()A.化石证据B.比较解剖学证据C.胚胎学证据D.分子水平证据4.同一个体的肝细胞和上皮细胞都会表达一些组织特异性的蛋白质。下列叙述错误的是()A.肝细胞和上皮细胞没有相同的蛋白质B.肝细胞和上皮细胞所含遗传信息相同C.肝细胞的形成是细胞分裂、分化的结果小学、初中、高中各种试卷真题知识归纳文案合同PPT等免费下载www.doc985.comD.上皮细胞的形成与基因选择性表达有关5.在自然界中,群落演替是普遍现象。下列现象不属于群落演替的是()A.裸岩上出现了地衣B.草本群落中出现成片灌木C.灌木群落中长出大量乔木D.常绿阔叶林中樟树明显长高6.细胞是生物体结构和生命活动的基本单位,也是一个开放的系统。下列叙述正确的是()A.细胞可与周围环境交换物质,但不交换能量B.细胞可与周围环境交换能量,但不交换物质C.细胞可与周围环境交换物质,也可交换能量D.细胞不与周围环境交换能量,也不交换物质7.溶酶体内含有多种水解酶,是细胞内大分子物质水解的场所。机体休克时,相关细胞内的溶酶体膜稳定性下降,通透性增高,引发水解酶渗漏到胞质溶胶,造成细胞自溶与机体损伤。下列叙述错误的是()A.溶酶体内的水解酶由核糖体合成B.溶酶体水解产生的物质可被再利用C.水解酶释放到胞质溶胶会全部失活D.休克时可用药物稳定溶酶体膜8.黄鳝从胚胎期到产卵期都是雌性,产卵过后变为雄性。研究人员对洞庭湖周边某水域捕获的1178尾野生黄鳝进行年龄及性别的鉴定,结果如下表。生长期体长(cm)尾数雌性雄性尾数比例(%)尾数比例(%)Ⅰ龄≤30.065663396.581.2Ⅱ龄30.1~50.051232763.911622.7Ⅲ龄50.1~55.06233.3466.7Ⅳ龄≥55.1400.04100.0下列叙述正确的是()A.该黄鳝种群的年龄结构为衰退型B.种群中雄黄鳝的平均年龄大于雌性C.随年龄增长雄黄鳝数量逐渐增加D.该黄鳝种群的雌雄比例约为1∶19.下列关于双链DNA分子结构的叙述,正确的是()小学、初中、高中各种试卷真题知识归纳文案合同PPT等免费下载www.doc985.comA.磷酸与脱氧核糖交替连接构成了DNA的基本骨架B.双链DNA中T占比越高,DNA热变性温度越高C.两条链之间的氢键形成由DNA聚合酶催化D.若一条链的G+C占47%,则另一条链的A+T也占47%阅读下列材料,完成下面小题。柿子具有较高的营养价值和药用价值。采用液体发酵法可酿制出醋香浓郁、酸味纯正的柿子醋,提高了柿子的经济价值。柿子醋的酿造工艺流程如图所示。10.下列关于酒精发酵和醋酸发酵的叙述,错误的是()A.酒精发酵是吸能反应B.酒精发酵在无氧条件下进行C.醋酸发酵是放能反应D.醋酸发酵在有氧条件下进行11.下列关于柿子醋酿造过程...

1、当您付费下载文档后,您只拥有了使用权限,并不意味着购买了版权,文档只能用于自身使用,不得用于其他商业用途(如 [转卖]进行直接盈利或[编辑后售卖]进行间接盈利)。
2、本站所有内容均由合作方或网友上传,本站不对文档的完整性、权威性及其观点立场正确性做任何保证或承诺!文档内容仅供研究参考,付费前请自行鉴别。
3、如文档内容存在违规,或者侵犯商业秘密、侵犯著作权等,请点击“违规举报”。

碎片内容

与本文档类似文档
高考生物必背知识点:必修本重点总结 16面.docx
高考生物必背知识点:必修本重点总结 16面.docx
免费
24下载
2024年高考生物一轮复习讲义(新人教版)第9章 §9.1 随机抽样、统计图表.docx
2024年高考生物一轮复习讲义(新人教版)第9章 §9.1 随机抽样、统计图表.docx
免费
19下载
高中2023《微专题·小练习》·生物·新教材·XL-7专练80 植物生长调节剂的应用.docx
高中2023《微专题·小练习》·生物·新教材·XL-7专练80 植物生长调节剂的应用.docx
免费
0下载
高考生物复习  专题04   比较归纳型选择题(解析版).docx
高考生物复习 专题04 比较归纳型选择题(解析版).docx
免费
0下载
2024年高考生物一轮复习讲义(新人教版)第2章 §2.4 函数的对称性.docx
2024年高考生物一轮复习讲义(新人教版)第2章 §2.4 函数的对称性.docx
免费
15下载
2025届上海市青浦区高三一模生物试卷_【答案在文末】.docx
2025届上海市青浦区高三一模生物试卷_【答案在文末】.docx
免费
0下载
高中2024版考评特训卷·生物学【新教材】考点 32.docx
高中2024版考评特训卷·生物学【新教材】考点 32.docx
免费
0下载
专题12  变异、育种与进化-五年(2019-2023)高考生物真题分项汇编(全国通用)(原卷版).docx
专题12 变异、育种与进化-五年(2019-2023)高考生物真题分项汇编(全国通用)(原卷版).docx
免费
0下载
卷3-备战2022年高考生物【名校地市好题必刷】全真模拟卷(江苏专用)·第一辑(原卷版).docx
卷3-备战2022年高考生物【名校地市好题必刷】全真模拟卷(江苏专用)·第一辑(原卷版).docx
免费
3下载
2024年高考生物一轮复习讲义(新人教版)2024年高考数学一轮复习(新高考版) 第7章 必刷小题13 立体几何.docx
2024年高考生物一轮复习讲义(新人教版)2024年高考数学一轮复习(新高考版) 第7章 必刷小题13 立体几何.docx
免费
26下载
2000年陕西高考生物真题及答案.doc
2000年陕西高考生物真题及答案.doc
免费
7下载
2015年高考生物试卷(新课标Ⅰ)(空白卷) (9).docx
2015年高考生物试卷(新课标Ⅰ)(空白卷) (9).docx
免费
0下载
2024版《大考卷》全程考评特训卷·生物学【新教材】(河北省专用)考点 34.docx
2024版《大考卷》全程考评特训卷·生物学【新教材】(河北省专用)考点 34.docx
免费
17下载
高考生物复习  第九单元 课时练50 群落的主要类型及演替.docx
高考生物复习 第九单元 课时练50 群落的主要类型及演替.docx
免费
0下载
7.浙江省宁波市慈溪市2022-2023学年高二上学期2月期末生物试题.pdf
7.浙江省宁波市慈溪市2022-2023学年高二上学期2月期末生物试题.pdf
免费
13下载
2024年高考生物一轮复习讲义(新人教版)第5章 §5.2 平面向量基本定理及坐标表示 (1).docx
2024年高考生物一轮复习讲义(新人教版)第5章 §5.2 平面向量基本定理及坐标表示 (1).docx
免费
28下载
2022年高考生物试卷(全国乙卷)(空白卷).docx
2022年高考生物试卷(全国乙卷)(空白卷).docx
免费
0下载
2019年高考生物试卷(浙江)【4月】(空白卷) (1).docx
2019年高考生物试卷(浙江)【4月】(空白卷) (1).docx
免费
0下载
2022·微专题·小练习·生物【统考版】专练27.docx
2022·微专题·小练习·生物【统考版】专练27.docx
免费
27下载
2024年高考生物一轮复习讲义(新人教版)第8章 §8.7 抛物线.docx
2024年高考生物一轮复习讲义(新人教版)第8章 §8.7 抛物线.docx
免费
22下载
我的小文库
实名认证
内容提供者

提供高质量免费文档试卷下载,如果满意请告诉您身边的人,如果不满意请告诉我们,您的意见对于我们很重要,是我们不断进步的动力

阅读排行

确认删除?
回到顶部
客服号
  • 客服QQ点击这里给我发消息
QQ群
  • QQ群点击这里加入QQ群
提交所需资料详情,我们来帮找资料