2019年高考生物试卷(新课标Ⅱ)(空白卷) (9).docx本文件免费下载 【共6页】

2019年高考生物试卷(新课标Ⅱ)(空白卷) (9).docx
2019年高考生物试卷(新课标Ⅱ)(空白卷) (9).docx
2019年高考生物试卷(新课标Ⅱ)(空白卷) (9).docx
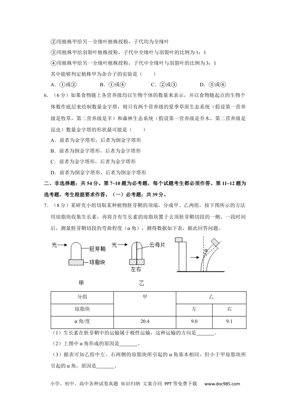
小学、初中、高中各种试卷真题知识归纳文案合同PPT等免费下载www.doc985.com2019年全国统一高考生物试卷(新课标Ⅱ)一、选择题:本题共6小题,每小题6分,共36分。在每小题给出的四个选项中,只有一项是符合题目要求的。1.(6分)在真核细胞的内质网和细胞核中能够合成的物质分别是()A.脂质、RNAB.氨基酸、蛋白质C.RNA、DNAD.DNA、蛋白质2.(6分)马铃薯块茎储藏不当会出现酸味,这种现象与马铃薯块茎细胞的无氧呼吸有关。下列叙述正确的是()A.马铃薯块茎细胞无氧呼吸的产物是乳酸和葡萄糖B.马铃薯块茎细胞无氧呼吸产生的乳酸是由丙酮酸转化而来C.马铃薯块茎细胞无氧呼吸产生丙酮酸的过程不能生成ATPD.马铃薯块茎储藏库中氧气浓度的升高会增加酸味的产生3.(6分)某种H+ATPase﹣是一种位于膜上的载体蛋白,具有ATP水解酶活性,能够利用水解ATP释放的能量逆浓度梯度跨膜转运H+.①将某植物气孔的保卫细胞悬浮在一定pH的溶液中(假设细胞内的pH高于细胞外),置于暗中一段时间后,溶液的pH不变。②再将含有保卫细胞的该溶液分成两组,一组照射蓝光后溶液的pH明显降低;另一组先在溶液中加入H+ATPase﹣的抑制剂(抑制ATP水解),再用蓝光照射,溶液的pH不变。根据上述实验结果,下列推测不合理的是()A.H+ATPase﹣位于保卫细胞质膜上,蓝光能够引起细胞内的H+转运到细胞外B.蓝光通过保卫细胞质膜上的H+ATPase﹣发挥作用导致H+逆浓度梯度跨膜运输C.H+ATPase﹣逆浓度梯度跨膜转运H+所需的能量可由蓝光直接提供D.溶液中的H+不能通过自由扩散的方式透过细胞质膜进入保卫细胞4.(6分)当人体失水过多时,不会发生的生理变化是()A.血浆渗透压升高B.产生渴感C.血液中的抗利尿激素含量升高D.肾小管对水的重吸收降低5.(6分)某种植物的羽裂叶和全缘叶是一对相对性状。某同学用全缘叶植株(植株甲)进行了下列四个实验。①让植株甲进行自花传粉,子代出现性状分离小学、初中、高中各种试卷真题知识归纳文案合同PPT等免费下载www.doc985.com②用植株甲给另一全缘叶植株授粉,子代均为全缘叶③用植株甲给羽裂叶植株授粉,子代中全缘叶与羽裂叶的比例为1:1④用植株甲给另一全缘叶植株授粉,子代中全缘叶与羽裂叶的比例为3:1其中能够判定植株甲为杂合子的实验是()A.①或②B.①或④C.②或③D.③或④6.(6分)如果食物链上各营养级均以生物个体的数量来表示,并以食物链起点的生物个体数作底层来绘制数量金字塔,则只有两个营养级的夏季草原生态系统(假设第一营养级是牧草,第二营养级是羊)和森林生态系统(假设第一营养级是乔木,第二营养级是昆虫)数量金字塔的形状最可能是()A.前者为金字塔形,后者为倒金字塔形B.前者为倒金字塔形,后者为金字塔形C.前者为金字塔形,后者为金字塔形D.前者为倒金字塔形,后者为倒金字塔形二、非选择题:共54分。第7~10题为必考题,每个试题考生都必须作答。第11~12题为选考题,考生根据要求作答。(一)必考题:共39分。7.(8分)某研究小组切取某种植物胚芽鞘的顶端,分成甲、乙两组,按下图所示的方法用琼脂块收集生长素,再将含有生长素的琼脂块置于去顶胚芽鞘切段的一侧,一段时间后,测量胚芽鞘切段的弯曲程度(α角),测得数据如下表,据此回答问题。分组甲乙琼脂块左右α角/度20.49.09.1(1)生长素在胚芽鞘中的运输属于极性运输,这种运输的方向是。(2)上图中α角形成的原因是。(3)据表可知乙组中左、右两侧的琼脂块所引起的α角基本相同,但小于甲琼脂块所引起的α角,原因是。小学、初中、高中各种试卷真题知识归纳文案合同PPT等免费下载www.doc985.com8.(8分)环境中的内分泌干扰物是与某种性激素分子结构类似的物质,对小鼠的内分泌功能会产生不良影响。回答下列问题。(1)通常,机体内性激素在血液中的浓度,与靶细胞受体结合并起作用后会。(2)与初级精母细胞相比,精细胞的染色体数目减半,原因是在减数分裂过程中。(3)小鼠睾丸分泌的激素通过体液发挥调节作用。与神经调节相比,体液调节的特点有(答出4点即可)。9.(11分)回答下列与生态系统相关的问题。(1)在森林生态系统中,生...

1、当您付费下载文档后,您只拥有了使用权限,并不意味着购买了版权,文档只能用于自身使用,不得用于其他商业用途(如 [转卖]进行直接盈利或[编辑后售卖]进行间接盈利)。
2、本站所有内容均由合作方或网友上传,本站不对文档的完整性、权威性及其观点立场正确性做任何保证或承诺!文档内容仅供研究参考,付费前请自行鉴别。
3、如文档内容存在违规,或者侵犯商业秘密、侵犯著作权等,请点击“违规举报”。

碎片内容

与本文档类似文档
2024年高考生物一轮复习讲义(新人教版)第3单元 解惑练3 光系统及电子传递链.docx
2024年高考生物一轮复习讲义(新人教版)第3单元 解惑练3 光系统及电子传递链.docx
免费
17下载
2014年高考生物试卷(新课标Ⅱ)(空白卷) (21).docx
2014年高考生物试卷(新课标Ⅱ)(空白卷) (21).docx
免费
0下载
2023《微专题·小练习》·生物·新教材·XL-7专练37 分离定律的分析及相关计算.docx
2023《微专题·小练习》·生物·新教材·XL-7专练37 分离定律的分析及相关计算.docx
免费
5下载
专题11  伴性遗传和人类遗传病- 五年(2019-2023)高考生物真题分项汇编(全国通用)(原卷版).docx
专题11 伴性遗传和人类遗传病- 五年(2019-2023)高考生物真题分项汇编(全国通用)(原卷版).docx
免费
0下载
2025版新高考版 生物考点清单+考法清单专题10   遗传的分子基础(讲解册PDF).pdf
2025版新高考版 生物考点清单+考法清单专题10 遗传的分子基础(讲解册PDF).pdf
免费
14下载
二轮专项分层特训卷··高三生物2020高考原创预测押题卷(六).doc
二轮专项分层特训卷··高三生物2020高考原创预测押题卷(六).doc
免费
23下载
2015年高考生物试卷(北京)(空白卷).doc
2015年高考生物试卷(北京)(空白卷).doc
免费
0下载
2012年高考生物试卷(大纲版)(空白卷) (2).docx
2012年高考生物试卷(大纲版)(空白卷) (2).docx
免费
0下载
高中2024版考评特训卷·生物学【新教材】单元清通关卷(六).docx
高中2024版考评特训卷·生物学【新教材】单元清通关卷(六).docx
免费
0下载
2024版《微专题》·生物·统考版专练49.docx
2024版《微专题》·生物·统考版专练49.docx
免费
17下载
2019年全国统一高考生物试卷(新课标Ⅱ)(解析版).docx
2019年全国统一高考生物试卷(新课标Ⅱ)(解析版).docx
免费
0下载
2018年高考生物真题(天津自主命题)(解析版).doc
2018年高考生物真题(天津自主命题)(解析版).doc
免费
22下载
2024高考试卷辽宁生物-答案-p.docx
2024高考试卷辽宁生物-答案-p.docx
免费
22下载
专题05 细胞呼吸与光合作用-五年(2019-2023)高考生物真题分项汇编(全国通用)(原卷版) (1).docx
专题05 细胞呼吸与光合作用-五年(2019-2023)高考生物真题分项汇编(全国通用)(原卷版) (1).docx
免费
0下载
2024版《大考卷》全程考评特训卷·生物学【新教材】考点 25.docx
2024版《大考卷》全程考评特训卷·生物学【新教材】考点 25.docx
免费
29下载
2010年高考真题 生物(山东卷)(原卷版).pdf
2010年高考真题 生物(山东卷)(原卷版).pdf
免费
7下载
2008年高考真题 生物(山东卷)(含解析版).doc
2008年高考真题 生物(山东卷)(含解析版).doc
免费
3下载
高中2023《微专题·小练习》·生物·新教材·XL-7专练38 两对相对性状的杂交实验.docx
高中2023《微专题·小练习》·生物·新教材·XL-7专练38 两对相对性状的杂交实验.docx
免费
0下载
2023《微专题·小练习》·生物·新教材·XL-7专练4 细胞中的糖类和脂质.docx
2023《微专题·小练习》·生物·新教材·XL-7专练4 细胞中的糖类和脂质.docx
免费
8下载
黑龙江省齐齐哈尔市八校联考2022-2023学年高一下学期期末生物试题.pdf
黑龙江省齐齐哈尔市八校联考2022-2023学年高一下学期期末生物试题.pdf
免费
6下载
我的小文库
实名认证
内容提供者

提供高质量免费文档试卷下载,如果满意请告诉您身边的人,如果不满意请告诉我们,您的意见对于我们很重要,是我们不断进步的动力

阅读排行

确认删除?
回到顶部
客服号
  • 客服QQ点击这里给我发消息
QQ群
  • QQ群点击这里加入QQ群