2023年高考生物试卷(湖南)(空白卷) (2).docx本文件免费下载 【共11页】

2023年高考生物试卷(湖南)(空白卷) (2).docx
2023年高考生物试卷(湖南)(空白卷) (2).docx
2023年高考生物试卷(湖南)(空白卷) (2).docx
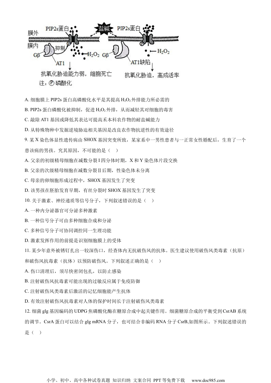
小学、初中、高中各种试卷真题知识归纳文案合同PPT等免费下载www.doc985.com2023年普通高中学业水平选择性考试(湖南卷)生物一、选择题:本题共12小题,在每小题给出的四个选项中,只有一项是符合题目要求的。1.南极雌帝企鹅产蛋后,由雄帝企鹅负责孵蛋,孵蛋期间不进食。下列叙述错误的是()A.帝企鹅蛋的卵清蛋白中N元素的质量分数高于C元素B.帝企鹅的核酸、多糖和蛋白质合成过程中都有水的产生C.帝企鹅蛋孵化过程中有mRNA和蛋白质种类的变化D.雄帝企鹅孵蛋期间主要靠消耗体内脂肪以供能2.关于细胞结构与功能,下列叙述错误的是()A.细胞骨架被破坏,将影响细胞运动、分裂和分化等生命活动B.核仁含有DNA、RNA和蛋白质等组分,与核糖体的形成有关C.线粒体内膜含有丰富的酶,是有氧呼吸生成CO2的场所D.内质网是一种膜性管道系统,是蛋白质的合成、加工场所和运输通道3.酗酒危害人类健康。乙醇在人体内先转化为乙醛,在乙醛脱氢酶2(ALDH2)作用下再转化为乙酸,最终转化成CO2和水。头孢类药物能抑制ALDH2的活性。ALDH2基因某突变导致ALDH2活性下降或丧失。在高加索人群中该突变的基因频率不足5%,而东亚人群中高达30%。下列叙述错误的是()A.相对于高加索人群,东亚人群饮酒后面临的风险更高B.患者在服用头孢类药物期间应避免摄入含酒精的药物或食物C.ALDH2基因突变人群对酒精耐受性下降,表明基因通过蛋白质控制生物性状D.饮酒前口服ALDH2酶制剂可催化乙醛转化成乙酸,从而预防酒精中毒4.“油菜花开陌野黄,清香扑鼻蜂蝶舞。”菜籽油是主要的食用油之一,秸秆和菜籽饼可作为肥料还田。下列叙述错误的是()A.油菜花通过物理、化学信息吸引蜂蝶B.蜜蜂、蝴蝶和油菜之间存在协同进化C.蜂蝶与油菜的种间关系属于互利共生D.秸秆和菜籽饼还田后可提高土壤物种丰富度5.食品保存有干制、腌制、低温保存和高温处理等多种方法。下列叙述错误的是()A.干制降低食品的含水量,使微生物不易生长和繁殖,食品保存时间延长B.腌制通过添加食盐、糖等制造高渗环境,从而抑制微生物的生长和繁殖C.低温保存可抑制微生物的生命活动,温度越低对食品保存越有利小学、初中、高中各种试卷真题知识归纳文案合同PPT等免费下载www.doc985.comD.高温处理可杀死食品中绝大部分微生物,并可破坏食品中的酶类6.甲状旁腺激素(PTH)和降钙素(CT)可通过调节骨细胞活动以维持血钙稳态,如图所示。下列叙述错误的是()A.CT可促进成骨细胞活动,降低血钙B.甲状旁腺功能亢进时,可引起骨质疏松C.破骨细胞活动异常增强,将引起CT分泌增加D.长时间的高血钙可导致甲状旁腺增生7.基因Bax和Bd-2分别促进和抑制细胞凋亡。研究人员利用siRNA干扰技术降低TRPM7基因表达,研究其对细胞凋亡的影响,结果如图所示。下列叙述错误的是()A.细胞衰老和细胞凋亡都受遗传信息的调控B.TRPM7基因可能通过抑制Bax基因的表达来抑制细胞凋亡C.TRPM7基因可能通过促进Bcl-2基因的表达来抑制细胞凋亡D.可通过特异性促进癌细胞中TRPM7基因的表达来治疗相关癌症8.盐碱胁迫下植物应激反应产生的H2O2对细胞有毒害作用。禾本科农作物AT1蛋白通过调节细胞膜上PIP2s蛋白磷酸化水平,影响H2O2的跨膜转运,如图所示。下列叙述错误的是()小学、初中、高中各种试卷真题知识归纳文案合同PPT等免费下载www.doc985.comA.细胞膜上PIP2s蛋白高磷酸化水平是其提高H2O2外排能力所必需的B.PIP2s蛋白磷酸化被抑制,促进H2O2外排,从而减轻其对细胞的毒害C.敲除AT1基因或降低其表达可提高禾本科农作物的耐盐碱能力D.从特殊物种中发掘逆境胁迫相关基因是改良农作物抗逆性的有效途径9.某X染色体显性遗传病由SHOX基因突变所致,某家系中一男性患者与一正常女性婚配后,生育了一个患该病的男孩。究其原因,不可能的是()A.父亲的初级精母细胞在减数分裂I四分体时期,X和Y染色体片段交换B.父亲的次级精母细胞在减数分裂Ⅱ后期,性染色体未分离C.母亲的卵细胞形成过程中,SHOX基因发生了突变D.该男孩在胚胎发育早期,有丝分裂时SHOX基因发生了突变10.关于激素、神经递质等信号分子,下列叙述错误的是()A.一种内分泌器官可分泌多种激素B.一种信号分子可由多种细...

1、当您付费下载文档后,您只拥有了使用权限,并不意味着购买了版权,文档只能用于自身使用,不得用于其他商业用途(如 [转卖]进行直接盈利或[编辑后售卖]进行间接盈利)。
2、本站所有内容均由合作方或网友上传,本站不对文档的完整性、权威性及其观点立场正确性做任何保证或承诺!文档内容仅供研究参考,付费前请自行鉴别。
3、如文档内容存在违规,或者侵犯商业秘密、侵犯著作权等,请点击“违规举报”。

碎片内容

与本文档类似文档
2023《微专题·小练习》·生物·新教材·XL-7专练20 探究酵母菌细胞呼吸的方式.docx
2023《微专题·小练习》·生物·新教材·XL-7专练20 探究酵母菌细胞呼吸的方式.docx
免费
3下载
高考生物复习  第十单元 第63课时 生物技术的安全性与伦理问题 (1).docx
高考生物复习 第十单元 第63课时 生物技术的安全性与伦理问题 (1).docx
免费
0下载
精品解析:江苏省盐城市、南京市2023一2024学年高三上学期期末调研测试生物试题(解析版).docx
精品解析:江苏省盐城市、南京市2023一2024学年高三上学期期末调研测试生物试题(解析版).docx
免费
0下载
高中2023《微专题·小练习》·生物·新教材·XL-7专练50 基因指导蛋白质的合成.docx
高中2023《微专题·小练习》·生物·新教材·XL-7专练50 基因指导蛋白质的合成.docx
免费
0下载
2018年高考真题 生物(山东卷)(原卷版).doc
2018年高考真题 生物(山东卷)(原卷版).doc
免费
10下载
专题13  内环境及其稳态- 五年(2019-2023)高考生物真题分项汇编(全国通用)(解析版) (1).docx
专题13 内环境及其稳态- 五年(2019-2023)高考生物真题分项汇编(全国通用)(解析版) (1).docx
免费
0下载
专题11  伴性遗传和人类遗传病- 五年(2019-2023)高考生物真题分项汇编(全国通用)(原卷版) (1).docx
专题11 伴性遗传和人类遗传病- 五年(2019-2023)高考生物真题分项汇编(全国通用)(原卷版) (1).docx
免费
0下载
2023年高考生物试卷(新课标)(空白卷) (8).docx
2023年高考生物试卷(新课标)(空白卷) (8).docx
免费
0下载
福建省厦门市2022-2023学年上高一上学期质量检测生物试题.pdf
福建省厦门市2022-2023学年上高一上学期质量检测生物试题.pdf
免费
17下载
2024年高考押题预测卷生物(浙江卷01)(参考答案).docx
2024年高考押题预测卷生物(浙江卷01)(参考答案).docx
免费
23下载
2024版《大考卷》全程考评特训卷·生物学【新教材】考点 13.docx
2024版《大考卷》全程考评特训卷·生物学【新教材】考点 13.docx
免费
13下载
2024年高考生物一轮复习讲义(新人教版)2024年高考数学一轮复习(新高考版) 第2章 §2.4 函数的对称性.docx
2024年高考生物一轮复习讲义(新人教版)2024年高考数学一轮复习(新高考版) 第2章 §2.4 函数的对称性.docx
免费
22下载
高中2024版《微专题》·生物学·新高考专练95.docx
高中2024版《微专题》·生物学·新高考专练95.docx
免费
0下载
高中2022·微专题·小练习·生物【统考版】专练17.docx
高中2022·微专题·小练习·生物【统考版】专练17.docx
免费
0下载
2017年高考生物试卷(上海)(空白卷) (1).docx
2017年高考生物试卷(上海)(空白卷) (1).docx
免费
0下载
高中2023《微专题·小练习》·生物·新教材·XL-7专练15 细胞的物质输入和输出综合练.docx
高中2023《微专题·小练习》·生物·新教材·XL-7专练15 细胞的物质输入和输出综合练.docx
免费
0下载
2023年高考生物试卷(新课标)(空白卷) (6).docx
2023年高考生物试卷(新课标)(空白卷) (6).docx
免费
0下载
2015年高考生物试卷(新课标Ⅱ)(空白卷) (29).docx
2015年高考生物试卷(新课标Ⅱ)(空白卷) (29).docx
免费
0下载
2019年全国统一高考生物试卷(新课标ⅰ)(原卷版).doc
2019年全国统一高考生物试卷(新课标ⅰ)(原卷版).doc
免费
18下载
2024年高考押题预测卷生物(天津卷01)(全解全析).docx
2024年高考押题预测卷生物(天津卷01)(全解全析).docx
免费
13下载
我的小文库
实名认证
内容提供者

提供高质量免费文档试卷下载,如果满意请告诉您身边的人,如果不满意请告诉我们,您的意见对于我们很重要,是我们不断进步的动力

阅读排行

确认删除?
回到顶部
客服号
  • 客服QQ点击这里给我发消息
QQ群
  • QQ群点击这里加入QQ群
提交所需资料详情,我们来帮找资料