【完美】五年级上册英语单元知识梳理-全册书 人教PEP.docx本文件免费下载 【共8页】

【完美】五年级上册英语单元知识梳理-全册书 人教PEP.docx
【完美】五年级上册英语单元知识梳理-全册书 人教PEP.docx
【完美】五年级上册英语单元知识梳理-全册书 人教PEP.docx
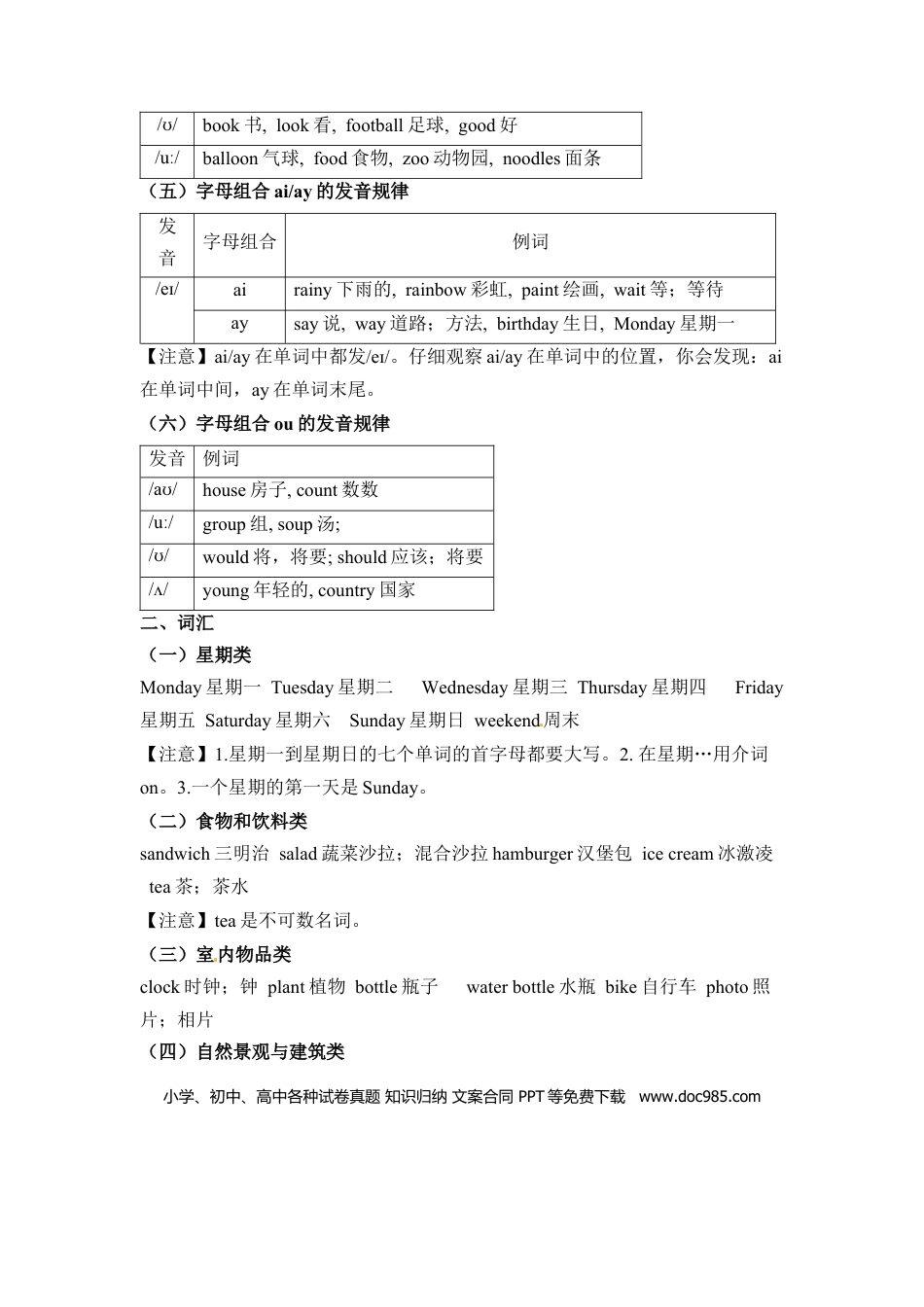
小学、初中、高中各种试卷真题知识归纳文案合同PPT等免费下载www.doc985.com五年级上册知识清单一、语音(一)字母y的发音规律⑴字母y在单词中处于非重读音节的词尾时,常发/i/。例词:many许多的,windy有风的,sunny晴朗的,baby婴儿,sorry对不起,family家庭,party聚会⑵字母y在单词中的位置不同,发音不一样。用法例词当字母y在单词开头时常发/j/yes是;是的young年轻的当字母y在单词末尾时,分两种情况。字母y在单词中处于重读音节的词尾时,发/aɪ/。by乘,my我的,fly放,July七月字母y在单词中处于非重读音节的词尾时,常发/i/。happy高兴的,candy糖果(二)字母组合ee,ea的发音规律字母组合发音例词-ee/ea/iː/feet脚beef牛肉read读eat吃ea/e/heavy重的,weather天气,bread面包,sweater毛衣,head头,breakfast早餐(三)字母组合ow的发音规律发音例词发音规律/aʊ/cow奶牛flower花1.字母组合ow若出现在三个字母组成的单词末尾,多发/aʊ/。如:how2.字母组合ow若出现在单词中间,多发/aʊ/。如:down3.字母组合ow若出现在多个字母组成的单词末尾,多发/əʊ/。如:yellow/əʊ/[来源:Zxxk.Com]snow雪window窗户(四)字母组合oo的发音规律发音例词小学、初中、高中各种试卷真题知识归纳文案合同PPT等免费下载www.doc985.com/ʊ/book书,look看,football足球,good好/uː/balloon气球,food食物,zoo动物园,noodles面条(五)字母组合ai/ay的发音规律发音字母组合例词/eɪ/airainy下雨的,rainbow彩虹,paint绘画,wait等;等待aysay说,way道路;方法,birthday生日,Monday星期一【注意】ai/ay在单词中都发/eɪ/。仔细观察ai/ay在单词中的位置,你会发现:ai在单词中间,ay在单词末尾。(六)字母组合ou的发音规律发音例词/aʊ/house房子,count数数/uː/group组,soup汤;/ʊ/would将,将要;should应该;将要/ʌ/young年轻的,country国家二、词汇(一)星期类Monday星期一Tuesday星期二Wednesday星期三Thursday星期四Friday星期五Saturday星期六Sunday星期日weekend周末【注意】1.星期一到星期日的七个单词的首字母都要大写。2.在星期…用介词on。3.一个星期的第一天是Sunday。(二)食物和饮料类sandwich三明治salad蔬菜沙拉;混合沙拉hamburger汉堡包icecream冰激凌tea茶;茶水【注意】tea是不可数名词。(三)室内物品类clock时钟;钟plant植物bottle瓶子waterbottle水瓶bike自行车photo照片;相片(四)自然景观与建筑类小学、初中、高中各种试卷真题知识归纳文案合同PPT等免费下载www.doc985.comforest森林;林区river河;江lake湖;湖泊mountain高山;山岳hill山丘;小山tree树;树木;乔木bridge桥building建筑物;房子;楼房village村庄;村镇house房屋;房子;住宅flower花;花朵naturepark自然公园(五)称呼类Ms(用于女子的姓氏或姓名前,不指明婚否)女士grandparent祖父;祖母;外祖父;外祖母【注意】Miss一般用于对未婚女子的称呼,也可以单独使用,作为对年轻女子的尊称,如:Goodmorning,Miss.Mrs用于对已婚女性的称呼,是Mistress的缩写,后面所跟的是丈夫的姓氏。当你不敢肯定某女子是否已婚的时候,可以用Ms来称呼她,这个称呼如今在美国日益盛行,Ms读成/miz/。(六)动作类speak会说;会讲(某种语言);用(某种语言)说话finish完成;做好wash洗watch看do做;干read看;读play踢;玩;参加(体育运动)drink喝;饮sing唱;唱歌dance跳舞draw画cook烹调;烹饪swim游泳learn学;学习;学会send邮寄;发送move搬家(七)活动类短语washmyclothes洗我的衣服watchTV看电视dohomework做作业readbooks看书playfootball踢足球playsports做体育运动singEnglishsongs唱英文歌曲playthepipa弹琵琶dokungfu练武术drawcartoons画漫画playbasketball打篮球playping-pong打乒乓球speakEnglish说英语goboating去划船(八)助动词类will(谈及将来)将要should(常用于纠正别人)应该;应当【注意】will/should后接动词原形。(九)描述人的外貌和性格特征的形容词old老的;年纪大的young年轻的;岁数不大的funny滑稽的;可笑的kind体贴的;慈祥的;宽容的strict要求严格的;严厉的p...

1、当您付费下载文档后,您只拥有了使用权限,并不意味着购买了版权,文档只能用于自身使用,不得用于其他商业用途(如 [转卖]进行直接盈利或[编辑后售卖]进行间接盈利)。
2、本站所有内容均由合作方或网友上传,本站不对文档的完整性、权威性及其观点立场正确性做任何保证或承诺!文档内容仅供研究参考,付费前请自行鉴别。
3、如文档内容存在违规,或者侵犯商业秘密、侵犯著作权等,请点击“违规举报”。

碎片内容

与本文档类似文档
【单元专项】人教PEP版五年级上册英语-Unit 2  My week 句型(含答案)(1).docx
【单元专项】人教PEP版五年级上册英语-Unit 2 My week 句型(含答案)(1).docx
免费
0下载
【完美】五年级下册英语单元知识梳理-Unit 5 Whose dog is it 人教PEP.doc
【完美】五年级下册英语单元知识梳理-Unit 5 Whose dog is it 人教PEP.doc
免费
0下载
小学英语5下知识点思维导图 Unit1 My day.pdf
小学英语5下知识点思维导图 Unit1 My day.pdf
免费
0下载
【单元专项】人教PEP 五年级上册英语 Unit 3 What would you like?词汇(含答案)(1).docx
【单元专项】人教PEP 五年级上册英语 Unit 3 What would you like?词汇(含答案)(1).docx
免费
0下载
【完美】五年级下册英语单元知识梳理-Unit 4 When is the art show 人教PEP.doc
【完美】五年级下册英语单元知识梳理-Unit 4 When is the art show 人教PEP.doc
免费
0下载
【词汇、句式、语法】五年级上册英语单元知识点归纳总结-Unit 6 In a nature park 人教PEP(1).doc
【词汇、句式、语法】五年级上册英语单元知识点归纳总结-Unit 6 In a nature park 人教PEP(1).doc
免费
0下载
五年级下册英语素材-期末复习Unit5_人教PEP.doc
五年级下册英语素材-期末复习Unit5_人教PEP.doc
免费
0下载
小学英语5上人教pep版知识点思维导图 Unit4 What can you do?.pdf
小学英语5上人教pep版知识点思维导图 Unit4 What can you do?.pdf
免费
0下载
五年级下册英语素材-复习总资料|人教(PEP).doc
五年级下册英语素材-复习总资料|人教(PEP).doc
免费
0下载
【单元专项】人教PEP版五年上册英语Unit6  In a nature park 词汇检测卷(含答案)(1).docx
【单元专项】人教PEP版五年上册英语Unit6 In a nature park 词汇检测卷(含答案)(1).docx
免费
0下载
【单元专项】人教PEP版五年级上册英语Unit5 There is a big bed 阅读检测卷(含答案)(1).docx
【单元专项】人教PEP版五年级上册英语Unit5 There is a big bed 阅读检测卷(含答案)(1).docx
免费
0下载
【期末易错题专攻】【提高卷】  五下英语句型转换 (含答案 人教pep)(1).docx
【期末易错题专攻】【提高卷】 五下英语句型转换 (含答案 人教pep)(1).docx
免费
0下载
五年级下册英语素材-各单元要点汇总  人教(PEP).docx
五年级下册英语素材-各单元要点汇总 人教(PEP).docx
免费
0下载
小学英语5上人教PEP单元知识点总结-Unit 3  What would you like.docx
小学英语5上人教PEP单元知识点总结-Unit 3 What would you like.docx
免费
0下载
【完美】五年级下册英语单元知识梳理-Unit 2  My favourite season 人教PEP.doc
【完美】五年级下册英语单元知识梳理-Unit 2 My favourite season 人教PEP.doc
免费
0下载
【完美】五年级上册英语单元知识梳理-全册书 人教PEP.docx
【完美】五年级上册英语单元知识梳理-全册书 人教PEP.docx
免费
0下载
【完美】五年级上册英语单元知识梳理-Unit 6  In a nature park 人教PEP(1).docx
【完美】五年级上册英语单元知识梳理-Unit 6 In a nature park 人教PEP(1).docx
免费
0下载
【单元专项】人教PEP版五年级上册英语-Unit 2  My week 语法(含答案)(1).docx
【单元专项】人教PEP版五年级上册英语-Unit 2 My week 语法(含答案)(1).docx
免费
0下载
五年级下册英语 知识点 归纳.docx
五年级下册英语 知识点 归纳.docx
免费
19下载
【单元专项】人教PEP版五年上册英语Unit6  In a nature park 句型检测卷(含答案)(1).docx
【单元专项】人教PEP版五年上册英语Unit6 In a nature park 句型检测卷(含答案)(1).docx
免费
0下载

发表评论取消回复

参与评论可获取积分奖励  
我的小文库
实名认证
内容提供者

提供高质量免费文档试卷下载,如果满意请告诉您身边的人,如果不满意请告诉我们,您的意见对于我们很重要,是我们不断进步的动力

阅读排行

确认删除?
回到顶部
客服号
  • 客服QQ点击这里给我发消息
QQ群
  • QQ群点击这里加入QQ群
提交所需资料详情,我们来帮找资料