六上数学【毕业总复习公式大全】.doc本文件免费下载 【共3页】

六上数学【毕业总复习公式大全】.doc
六上数学【毕业总复习公式大全】.doc
六上数学【毕业总复习公式大全】.doc
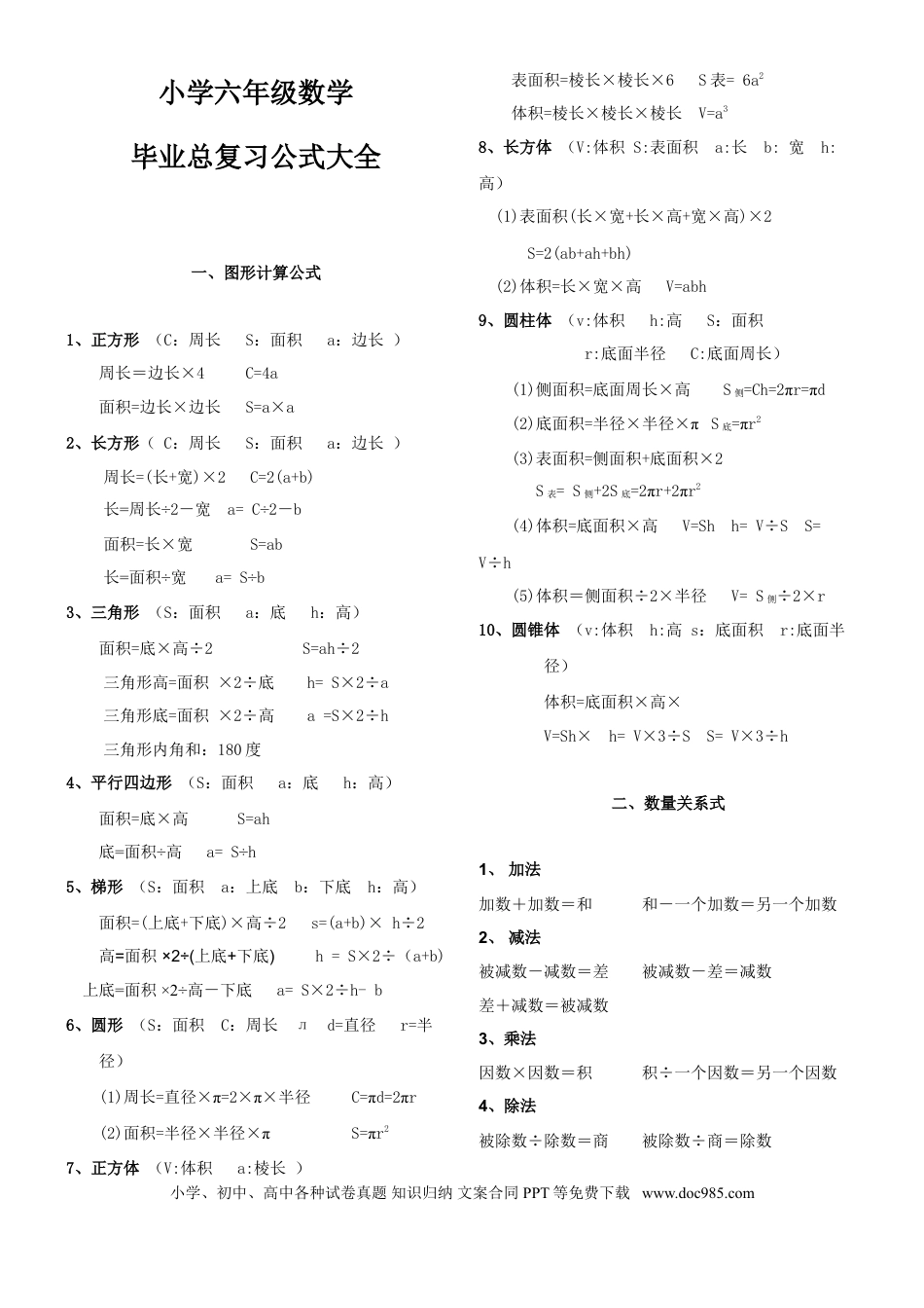
小学六年级数学毕业总复习公式大全一、图形计算公式1、正方形(C:周长S:面积a:边长)周长=边长×4C=4a面积=边长×边长S=a×a2、长方形(C:周长S:面积a:边长)周长=(长+宽)×2C=2(a+b)长=周长÷2-宽a=C÷2-b面积=长×宽S=ab长=面积÷宽a=S÷b3、三角形(S:面积a:底h:高)面积=底×高÷2S=ah÷2三角形高=面积×2÷底h=S×2÷a三角形底=面积×2÷高a=S×2÷h三角形内角和:180度4、平行四边形(S:面积a:底h:高)面积=底×高S=ah底=面积÷高a=S÷h5、梯形(S:面积a:上底b:下底h:高)面积=(上底+下底)×高÷2s=(a+b)×h÷2高=面积×2÷(上底+下底)h=S×2÷(a+b)上底=面积×2÷高-下底a=S×2÷h-b6、圆形(S:面积C:周长лd=直径r=半径)(1)周长=直径×π=2×π×半径C=πd=2πr(2)面积=半径×半径×πS=πr27、正方体(V:体积a:棱长)表面积=棱长×棱长×6S表=6a2体积=棱长×棱长×棱长V=a38、长方体(V:体积S:表面积a:长b:宽h:高)(1)表面积(长×宽+长×高+宽×高)×2S=2(ab+ah+bh)(2)体积=长×宽×高V=abh9、圆柱体(v:体积h:高S:面积r:底面半径C:底面周长)(1)侧面积=底面周长×高S侧=Ch=2πr=πd(2)底面积=半径×半径×πS底=πr2(3)表面积=侧面积+底面积×2S表=S侧+2S底=2πr+2πr2(4)体积=底面积×高V=Shh=V÷SS=V÷h(5)体积=侧面积÷2×半径V=S侧÷2×r10、圆锥体(v:体积h:高s:底面积r:底面半径)体积=底面积×高×V=Sh×h=V×3÷SS=V×3÷h二、数量关系式1、加法加数+加数=和和-一个加数=另一个加数2、减法被减数-减数=差被减数-差=减数差+减数=被减数3、乘法因数×因数=积积÷一个因数=另一个因数4、除法被除数÷除数=商被除数÷商=除数小学、初中、高中各种试卷真题知识归纳文案合同PPT等免费下载www.doc985.com商×除数=被除数5、份数每份数×份数=总数总数÷每份数=份数总数÷份数=每份数6、倍数1倍数×倍数=几倍数几倍数÷1倍数=倍数几倍数÷倍数=1倍数7、平均数问题:总数÷总份数=平均数8、和差问题:(和+差)÷2=大数(和-差)÷2=小数9、和倍问题:和÷(倍数+1)=1份数1份数×倍数=几份数10、差倍问题:差÷(倍数-1)=1份数1份数×倍数=几份数11、行程问题:速度×时间=路程路程÷速度=时间路程÷时间=速度12、相遇问题相遇路程=速度和×相遇时间相遇时间=相遇路程÷速度和速度和=相遇路程÷相遇时间13、追及问题追及距离=速度差×追及时间追及时间=追及距离÷速度差速度差=追及距离÷追及时间14、价钱问题:单价×数量=总价总价÷单价=数量总价÷数量=单价15、工作问题:工作效率×工作时间=工作总量工作总量÷工作效率=工作时间工作总量÷工作时间=工作效率16、工程问题:=工作效率1÷工作效率=工作时间17、年龄问题:年龄差永远不变18、植树问题:⑴两端都要植树棵数=全长÷棵距+1⑵一端植树及封闭线路上植树棵数=全长÷棵距⑶两端都不植树棵数=全长÷棵距-120、浓度问题溶质的重量+溶剂的重量=溶液的重量溶质的重量÷溶液的重量×100%=浓度溶液的重量×浓度=溶质的重量溶质的重量÷浓度=溶液的重量21、利润与折扣问题利润=售出价-成本利润率=利润÷成本×100%=(售出价÷成本-1)×100%涨跌金额=本金×涨跌百分比利息=本金×利率×时间税后利息=本金×利率×时间×(1-20%)22、百分率问题:部分量÷总量×100%=百分率三、常用单位换算1、长度单位:1公里=1千米1千米=1000米1米=10分米1分米=10厘米1厘米=10毫米2、面积单位:1平方千米=100公顷1公顷=10000平方米1平方米=100平方分米1平方分米=100平方厘米1平方厘米=100平方毫米小学、初中、高中各种试卷真题知识归纳文案合同PPT等免费下载www.doc985.com3、体积单位1立方米=1000立方分米1立方分米=1000立方厘米1立方厘米=1000立方毫米1升=1立方分米=1000毫升1毫升=1立方厘米4、重量单位1吨=1000千克1千克=1000克=1公斤=2市斤5、人民币单位1元=10角1角=10分1元=100分6、时间单位1世纪=100年1年=12月大月(31天)有:1\3\5\7\8\10\12月小月(30天)的有:4\6\9\11月平年2月28天,闰年2月29天平年全年365天,闰年全年366天1日=24小时1时=...

1、当您付费下载文档后,您只拥有了使用权限,并不意味着购买了版权,文档只能用于自身使用,不得用于其他商业用途(如 [转卖]进行直接盈利或[编辑后售卖]进行间接盈利)。
2、本站所有内容均由合作方或网友上传,本站不对文档的完整性、权威性及其观点立场正确性做任何保证或承诺!文档内容仅供研究参考,付费前请自行鉴别。
3、如文档内容存在违规,或者侵犯商业秘密、侵犯著作权等,请点击“违规举报”。

碎片内容

与本文档类似文档
小学数学1——6年级列式计算提升训练.docx
小学数学1——6年级列式计算提升训练.docx
免费
1下载
小学六年级数学下册第三单元检测卷(1).doc
小学六年级数学下册第三单元检测卷(1).doc
免费
1下载
小升初数学-数学(选拔卷02)(考试版A4) (2).docx
小升初数学-数学(选拔卷02)(考试版A4) (2).docx
免费
1下载
精品解析:2022年云南省文山州人教版小升初考试数学试卷(解析版).docx
精品解析:2022年云南省文山州人教版小升初考试数学试卷(解析版).docx
免费
1下载
小学数学5年级上册第六单元测试卷(一).doc
小学数学5年级上册第六单元测试卷(一).doc
免费
11下载
云南省曲靖市2023年小升初语文试卷(教师版).docx
云南省曲靖市2023年小升初语文试卷(教师版).docx
免费
2下载
第四单元:正比例解决实际问题专项练习-2022-2023学年六年级数学下册典型例题系列(解析版)人教版.docx
第四单元:正比例解决实际问题专项练习-2022-2023学年六年级数学下册典型例题系列(解析版)人教版.docx
免费
1下载
【详解】六年级数学(上)第08讲 复杂直线形计算仅答案.docx
【详解】六年级数学(上)第08讲 复杂直线形计算仅答案.docx
免费
1下载
第一单元+负数(B卷+能力提升练)-2022-2023年六年级下册数学单元AB卷(人教版)_new.docx
第一单元+负数(B卷+能力提升练)-2022-2023年六年级下册数学单元AB卷(人教版)_new.docx
免费
1下载
江苏省泰州市重点中学2023-2024学年小升初分班考数学押题卷(苏教版)_40468497.docx
江苏省泰州市重点中学2023-2024学年小升初分班考数学押题卷(苏教版)_40468497.docx
免费
1下载
2024年重庆市綦江中学小升初数学试卷 .pdf
2024年重庆市綦江中学小升初数学试卷 .pdf
免费
1下载
2024年浙江省杭州市西湖区小升初数学试卷含答案及解析.pdf
2024年浙江省杭州市西湖区小升初数学试卷含答案及解析.pdf
免费
1下载
【小升初专项训练】06 植树问题.doc
【小升初专项训练】06 植树问题.doc
免费
1下载
精品解析:贵州省黔东南州2021年人教版小升初考试数学试卷(解析版).docx
精品解析:贵州省黔东南州2021年人教版小升初考试数学试卷(解析版).docx
免费
1下载
数学小升初复习数的整除特征(基础篇).doc
数学小升初复习数的整除特征(基础篇).doc
免费
1下载
通用版数学六年级下册总复习专题:综合应用 含答案 4页 (1).doc
通用版数学六年级下册总复习专题:综合应用 含答案 4页 (1).doc
免费
1下载
2026  6年级数学寒假讲义(人教版)  上册复习第03讲 位置与方向(二)(学生版)六年级数学寒假精编复习讲义(人教版).docx
2026 6年级数学寒假讲义(人教版) 上册复习第03讲 位置与方向(二)(学生版)六年级数学寒假精编复习讲义(人教版).docx
免费
1下载
【课本】六年级(上)第14讲 工程问题综合提高.docx
【课本】六年级(上)第14讲 工程问题综合提高.docx
免费
1下载
第四单元+比例(B卷+能力提升练)-2022-2023年六年级下册数学单元AB卷(人教版)_new.docx
第四单元+比例(B卷+能力提升练)-2022-2023年六年级下册数学单元AB卷(人教版)_new.docx
免费
1下载
2018年山东德州五中小升初数学真题及答案.doc
2018年山东德州五中小升初数学真题及答案.doc
免费
1下载
我的小文库
实名认证
内容提供者

提供高质量免费文档试卷下载,如果满意请告诉您身边的人,如果不满意请告诉我们,您的意见对于我们很重要,是我们不断进步的动力

相关文档

阅读排行

确认删除?
回到顶部
客服号
  • 客服QQ点击这里给我发消息
QQ群
  • QQ群点击这里加入QQ群
提交所需资料详情,我们来帮找资料