高考化学复习 大单元一 第一章 热点强化1 与量有关的离子方程式的书写 (1).docx本文件免费下载 【共3页】

高考化学复习  大单元一 第一章 热点强化1 与量有关的离子方程式的书写 (1).docx
高考化学复习  大单元一 第一章 热点强化1 与量有关的离子方程式的书写 (1).docx
高考化学复习  大单元一 第一章 热点强化1 与量有关的离子方程式的书写 (1).docx
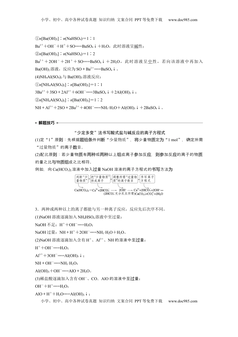
小学、初中、高中各种试卷真题知识归纳文案合同PPT等免费下载www.doc985.com小学、初中、高中各种试卷真题知识归纳文案合同PPT等免费下载www.doc985.com热点强化1与量有关的离子方程式的书写1.反应生成的离子又能与剩余(过量)的反应物继续反应。(1)CO2通入NaOH溶液中:①CO2少量:CO2+2OH-===CO+H2O;②CO2过量:CO2+OH-===HCO。(2)盐酸滴入Na2CO3溶液中:①盐酸少量:CO+H+===HCO;②盐酸过量:CO+2H+===CO2↑+H2O。(3)盐酸滴入NaAlO2溶液中:①盐酸少量:AlO+H++H2O===Al(OH)3↓;②盐酸过量:AlO+4H+===Al3++2H2O。(4)CO2通入NaAlO2溶液中:①CO2少量:2AlO+CO2+3H2O===2Al(OH)3↓+CO;②CO2过量:AlO+CO2+2H2O===Al(OH)3↓+HCO。(5)NaOH滴入AlCl3溶液中:①NaOH少量:Al3++3OH-===Al(OH)3↓;②NaOH过量:Al3++4OH-===AlO+2H2O。(6)Fe加入稀HNO3中:①Fe少量:Fe+NO+4H+===Fe3++NO↑+2H2O;②Fe过量:3Fe+2NO+8H+===3Fe2++2NO↑+4H2O。2.当一种反应物中有两种或两种以上组成离子参与反应时,因其组成比例不协调(一般为复盐或酸式盐),当一种组成离子恰好完全反应时,另一种组成离子不能恰好完全反应(有剩余或不足),因而跟用量有关。(1)Ca(HCO3)2溶液与NaOH溶液反应:①NaOH不足:Ca2++HCO+OH-===CaCO3↓+H2O;②NaOH过量:Ca2++2HCO+2OH-===CaCO3↓+2H2O+CO。(2)NaHCO3溶液与Ca(OH)2溶液反应:①NaHCO3不足:HCO+OH-+Ca2+===CaCO3↓+H2O;②NaHCO3过量:Ca2++2OH-+2HCO===CaCO3↓+CO+2H2O。(3)Ba(OH)2溶液与NaHSO4溶液反应:小学、初中、高中各种试卷真题知识归纳文案合同PPT等免费下载www.doc985.com小学、初中、高中各种试卷真题知识归纳文案合同PPT等免费下载www.doc985.com①n[Ba(OH)2]∶n(NaHSO4)=1∶1Ba2++OH-+H++SO===BaSO4↓+H2O,此时溶液呈碱性;②n[Ba(OH)2]∶n(NaHSO4)=1∶2Ba2++2OH-+2H++SO===BaSO4↓+2H2O,此时溶液呈中性,若向该溶液中再加入Ba(OH)2溶液,反应为SO+Ba2+===BaSO4↓。(4)NH4Al(SO4)2与Ba(OH)2溶液反应:①n[NH4Al(SO4)2]∶n[Ba(OH)2]=1∶13Ba2++3SO+2Al3++6OH-===3BaSO4↓+2Al(OH)3↓;②n[NH4Al(SO4)2]∶n[Ba(OH)2]=1∶2NH+Al3++2SO+2Ba2++4OH-===NH3·H2O+Al(OH)3↓+2BaSO4↓。“少定多变”法书写酸式盐与碱反应的离子方程式(1)定“1”原:先根据件判则题给条断“少量物质”,少量物定将质为“1mol”,确定所需“过量物质”的离子目。数(2)配比原:若少量物有或以上成离子加反,加反的离子的物则质两种两种组参应则参应质的量之比物成之比相符。与质组例如,向Ca(HCO3)2溶液中加入量过NaOH溶液的离子方程式的方法书写为3.两种或两种以上的离子都能与另一种离子反应,反应先后次序不同。(1)NaOH溶液逐滴加入NH4HSO4溶液中至过量:NaOH不足:H++OH-===H2O;NaOH过量:NH+H++2OH-===NH3·H2O+H2O。(2)NaOH溶液逐滴加入含有H+、Al3+、NH的溶液中至量过:H++OH-===H2O;Al3++3OH-===Al(OH)3↓;NH+OH-===NH3·H2O;Al(OH)3+OH-===AlO+2H2O。(3)稀盐酸逐滴加入含有OH-、CO、AlO的溶液中至量过:OH-+H+===H2O;AlO+H++H2O===Al(OH)3↓;小学、初中、高中各种试卷真题知识归纳文案合同PPT等免费下载www.doc985.com小学、初中、高中各种试卷真题知识归纳文案合同PPT等免费下载www.doc985.comCO+H+===HCO、HCO+H+===CO2↑+H2O;Al(OH)3+3H+===Al3++3H2O。(4)Cl2通入FeBr2溶液中至过量:少量Cl2:Cl2+2Fe2+===2Fe3++2Cl-;等物质的量Cl2:2Fe2++2Br-+2Cl2===2Fe3++Br2+4Cl-;过量Cl2:2Fe2++4Br-+3Cl2===2Fe3++2Br2+6Cl-。

1、当您付费下载文档后,您只拥有了使用权限,并不意味着购买了版权,文档只能用于自身使用,不得用于其他商业用途(如 [转卖]进行直接盈利或[编辑后售卖]进行间接盈利)。
2、本站所有内容均由合作方或网友上传,本站不对文档的完整性、权威性及其观点立场正确性做任何保证或承诺!文档内容仅供研究参考,付费前请自行鉴别。
3、如文档内容存在违规,或者侵犯商业秘密、侵犯著作权等,请点击“违规举报”。

碎片内容

与本文档类似文档
高考化学复习  大单元二 第六章 第27讲 常见物质(离子)的检验与推断 (1).docx
高考化学复习 大单元二 第六章 第27讲 常见物质(离子)的检验与推断 (1).docx
免费
0下载
高考化学复习  第一章 物质及其变化(测试)(解析版).docx
高考化学复习 第一章 物质及其变化(测试)(解析版).docx
免费
0下载
2008年上海高考化学真题(原卷版).doc
2008年上海高考化学真题(原卷版).doc
免费
0下载
高中2023《微专题·小练习》·化学·L-6专练54.docx
高中2023《微专题·小练习》·化学·L-6专练54.docx
免费
0下载
高考化学复习  知识清单30 化学实验的常用仪器和基本操作-【上好课】2025年高考化学一轮复习知识清单(新高考专用)(解析版).docx
高考化学复习 知识清单30 化学实验的常用仪器和基本操作-【上好课】2025年高考化学一轮复习知识清单(新高考专用)(解析版).docx
免费
0下载
2024年高考化学一轮复习讲义(新人教版)第9章 第54讲 盐类的水解.docx
2024年高考化学一轮复习讲义(新人教版)第9章 第54讲 盐类的水解.docx
免费
7下载
2022·微专题·小练习·化学【统考版】专练60.docx
2022·微专题·小练习·化学【统考版】专练60.docx
免费
23下载
2013年江苏省高考化学试卷   .doc
2013年江苏省高考化学试卷 .doc
免费
20下载
高考化学复习  大单元四 第十章 热点强化17 多池电化学装置.docx
高考化学复习 大单元四 第十章 热点强化17 多池电化学装置.docx
免费
0下载
【免费下载】湖南2015年高考化学真题(新课标Ⅰ)(原卷版).doc
【免费下载】湖南2015年高考化学真题(新课标Ⅰ)(原卷版).doc
免费
0下载
高考化学专题11 有机化合物-三年(2022-2024)高考化学真题分类汇编(全国通用)(教师卷).docx
高考化学专题11 有机化合物-三年(2022-2024)高考化学真题分类汇编(全国通用)(教师卷).docx
免费
0下载
2014年全国统一高考化学试卷(新课标ⅱ)(含解析版).pdf
2014年全国统一高考化学试卷(新课标ⅱ)(含解析版).pdf
免费
5下载
精品解析:上海市金山区2021-2022学年高三下学期质量监考(二模)化学试题(原卷版).docx
精品解析:上海市金山区2021-2022学年高三下学期质量监考(二模)化学试题(原卷版).docx
免费
0下载
高考化学复习  大单元三 第九章 热点强化15 原子分数坐标、投影图.docx
高考化学复习 大单元三 第九章 热点强化15 原子分数坐标、投影图.docx
免费
0下载
专题13 工艺流程综合题-五年(2019-2023)高考化学真题分项汇编(全国通用)(原卷版).docx
专题13 工艺流程综合题-五年(2019-2023)高考化学真题分项汇编(全国通用)(原卷版).docx
免费
0下载
2024年高考押题预测卷化学(山东卷01)(考试版A4).docx
2024年高考押题预测卷化学(山东卷01)(考试版A4).docx
免费
19下载
2014年高考化学真题(新课标Ⅰ)(解析版).doc
2014年高考化学真题(新课标Ⅰ)(解析版).doc
免费
27下载
高考化学复习  专题09 大题突破——化学反应原理综合(练习)(原卷版).docx
高考化学复习 专题09 大题突破——化学反应原理综合(练习)(原卷版).docx
免费
0下载
高考化学复习  专题六 选择题专攻3 沉淀溶解平衡、络合平衡图像的分析应用【淘宝店:红太阳资料库】.docx
高考化学复习 专题六 选择题专攻3 沉淀溶解平衡、络合平衡图像的分析应用【淘宝店:红太阳资料库】.docx
免费
0下载
高考化学复习  大单元四 第十一章 第49讲 化学反应的方向与调控 (1).docx
高考化学复习 大单元四 第十一章 第49讲 化学反应的方向与调控 (1).docx
免费
0下载
我的小文库
实名认证
内容提供者

提供高质量免费文档试卷下载,如果满意请告诉您身边的人,如果不满意请告诉我们,您的意见对于我们很重要,是我们不断进步的动力

阅读排行

确认删除?
回到顶部
客服号
  • 客服QQ点击这里给我发消息
QQ群
  • QQ群点击这里加入QQ群
提交所需资料详情,我们来帮找资料