高考物理复习 模板13 交变电流(两大题型)(原卷版).docx本文件免费下载 【共11页】

高考物理复习  模板13 交变电流(两大题型)(原卷版).docx
高考物理复习  模板13 交变电流(两大题型)(原卷版).docx
高考物理复习  模板13 交变电流(两大题型)(原卷版).docx
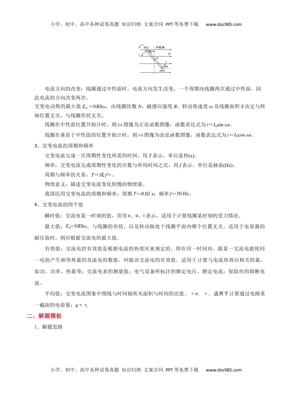
小学、初中、高中各种试卷真题知识归纳文案合同PPT等免费下载www.doc985.com小学、初中、高中各种试卷真题知识归纳文案合同PPT等免费下载www.doc985.com模板13交变电流(两大题型)题型01线圈在磁场中转动和四个值问题该题型中的高频考点为交变电流的四个值:瞬时值、最大值、有效值、平均值。命题形式一般会综合考查交变电流的产生、表述和四个值相关问题,对于线圈在中性面或垂直中性面位置开始计时交变电流的几个物理量的表达式要清楚。一、必备基础知识1、交变电流定义:大小和方向都随时间做周期性变化的电流,简称交流。产生条件:在匀强磁场中,矩形线圈绕垂直于磁场方向的轴匀速转动。中性面:线圈在磁场中转动的过程中,线圈平面与磁场垂直时所在的平面。2、正弦式交变电流瞬时值、峰值表达式的推导线圈平面从中性面开始转动,则经时间t,线圈转过一定角度θ=ωt,如下图所示,ab边的线速度跟磁感线方向的夹角θ=ωt,ab边转动的线速度的大小v=ωR=ωLad2,ab边产生的感应电动势eab=BLabvsinθ=12BSωsinωt,整一个线圈产生的电动势为e=eab=BSωsinωt。N匝线圈产生的总电动势为e=NBSωsinωt=Emsinωt。电流为i=eR+r=Imsinωt。本节导航:题型01线圈在磁场中转动和四个值问题题型02远距离输电问题小学、初中、高中各种试卷真题知识归纳文案合同PPT等免费下载www.doc985.com小学、初中、高中各种试卷真题知识归纳文案合同PPT等免费下载www.doc985.com电流方向的改变:线圈通过中性面时,电流方向发生改变,一个周期内线圈两次通过中性面,因此电流的方向改变两次。交变电动势的最大值Em=NBSω,由线圈匝数N,磁感应强度B,转动角速度ω及线圈面积S决定与转轴位置无关,与线圈形状无关。线圈在中性面位置开始计时,则i-t图像为正弦函数图像,函数表达式为i=Imsinωt。线圈在垂直于中性面的位置开始计时,则i-t图像为余弦函数图像,函数表达式为i=Imcosωt。3、交变电流的周期和频率交变电流完成一次周期性变化所需的时间,用T表示,单位是秒(s)。频率:交变电流完成周期性变化的次数与所用时间之比,用f表示,单位是赫兹(Hz)。周期与频率的关系:T=或f=。物理意义:描述交变电流变化快慢的物理量。我国民用交变电流的周期和频率:周期T=0.02s;频率f=50Hz。4、交变电流的四个值瞬时值:交流电某一时刻的值,常用e、u、i表示,适用于计算线圈某时刻的受力情况。最大值:Em=NBSω,与线圈的形状,以及转动轴处于线圈平面内哪个位置无关。适用于电容器的耐压值时,则应根据交流电的最大值。有效值:交流电的有效值是根据电流的热效应来规定的。即在同一时间内,跟某一交流电能使同一电阻产生相等热量的直流电的数值,叫做该交流电的有效值。适用于计算与电流热效应相关的量,如功、功率、热量等;交流电表的测量值;电气设备所标注的额定电压、额定电流;保险丝的熔断电流。平均值:交变电流图象中图线与时间轴所夹面积与时间的比值。=n,=。适用于计算通过电路某一截面的电荷量:q=·t。二、解题模板1、解题思路小学、初中、高中各种试卷真题知识归纳文案合同PPT等免费下载www.doc985.com小学、初中、高中各种试卷真题知识归纳文案合同PPT等免费下载www.doc985.com2、注意问题矩形线圈在匀强磁场中匀速转动,仅是产生交变电流的一种方式,不是唯一方式。任意形状的平面线圈在匀强磁场中绕平面内垂直于磁场的轴匀速转动均可产生正弦交流电。交变电流瞬时值表达式的书写:①确定正弦交变电流的峰值,根据已知图像读出或由公式e=Emsinωt,i=Imsinωt求出相应峰值;②明确线圈的初始位置,找出对应的函数关系式。如线圈在中性面位置开始计时,则i-t图像为正弦函数图像,函数表达式为i=Imsinωt,线圈在垂直于中性面的位置开始计时,则i-t图像为余弦函数图像,函数表达式为i=Imcosωt。3、解题方法有效值的求解方法:交变电流、恒定电流I直分别通过同一电阻R,在交流电的一个周期内产生的焦耳热分别为Q交、Q直,若Q交=Q直,则交变电流的有效值I=I直(直流有效值也可以这样算)。正余弦电流与非正余弦电流有效值的计算:①有效值是根据电流的热效应,要抓住“三同”...

1、当您付费下载文档后,您只拥有了使用权限,并不意味着购买了版权,文档只能用于自身使用,不得用于其他商业用途(如 [转卖]进行直接盈利或[编辑后售卖]进行间接盈利)。
2、本站所有内容均由合作方或网友上传,本站不对文档的完整性、权威性及其观点立场正确性做任何保证或承诺!文档内容仅供研究参考,付费前请自行鉴别。
3、如文档内容存在违规,或者侵犯商业秘密、侵犯著作权等,请点击“违规举报”。

碎片内容

与本文档类似文档
2024年新高考物理资料 押江苏卷8题 恒定电流 交变电流、电磁振荡(原卷版).docx
2024年新高考物理资料 押江苏卷8题 恒定电流 交变电流、电磁振荡(原卷版).docx
免费
0下载
2011年高考物理试卷(海南)(解析卷).doc
2011年高考物理试卷(海南)(解析卷).doc
免费
0下载
2020-2021学年上海市松江区高三(上)期末物理试卷(一模).doc
2020-2021学年上海市松江区高三(上)期末物理试卷(一模).doc
免费
0下载
2016年全国统一高考物理试卷(新课标ⅲ)(含解析版).pdf
2016年全国统一高考物理试卷(新课标ⅲ)(含解析版).pdf
免费
2下载
2022年高考物理试卷(湖南)(解析卷) (1).docx
2022年高考物理试卷(湖南)(解析卷) (1).docx
免费
0下载
2018年高考物理试卷(北京)(空白卷).doc
2018年高考物理试卷(北京)(空白卷).doc
免费
0下载
2013年浙江省高考物理(原卷版).doc
2013年浙江省高考物理(原卷版).doc
免费
3下载
2024年高考物理一轮复习(新人教版) 第12章 第1讲 电磁感应现象 楞次定律 实验:探究影响感应电流方向的因素.pptx
2024年高考物理一轮复习(新人教版) 第12章 第1讲 电磁感应现象 楞次定律 实验:探究影响感应电流方向的因素.pptx
免费
0下载
2024版《大考卷》全程考评特训卷·物理【新教材】(河北专版)考点53.docx
2024版《大考卷》全程考评特训卷·物理【新教材】(河北专版)考点53.docx
免费
18下载
上海市奉贤区2022年高三第一学期期末(一模)物理答案 (1).docx
上海市奉贤区2022年高三第一学期期末(一模)物理答案 (1).docx
免费
0下载
高考物理复习  考点33 静电能的性质(核心考点精讲精练)(原卷版).docx
高考物理复习 考点33 静电能的性质(核心考点精讲精练)(原卷版).docx
免费
0下载
精品解析:江苏省常州市联盟校2023-2024学年高三上学期10月调研物理试题(原卷版).docx
精品解析:江苏省常州市联盟校2023-2024学年高三上学期10月调研物理试题(原卷版).docx
免费
0下载
2025年新高考物理资料  第09讲  牛顿运动定律的理解及基本应用(练习)(解析版).docx
2025年新高考物理资料 第09讲 牛顿运动定律的理解及基本应用(练习)(解析版).docx
免费
0下载
2024年高考物理 一轮复习讲义(新人教版)专题强化14 电磁感应中的动力学、动量和能量问题.docx
2024年高考物理 一轮复习讲义(新人教版)专题强化14 电磁感应中的动力学、动量和能量问题.docx
免费
7下载
2022年上海高考物理真题(原卷版).docx
2022年上海高考物理真题(原卷版).docx
免费
0下载
二轮专项分层特训卷•高三物理选择题2 运动学综合问题考向1 运动学和动力学中的图象问题.doc
二轮专项分层特训卷•高三物理选择题2 运动学综合问题考向1 运动学和动力学中的图象问题.doc
免费
20下载
新课改高中物理 高考复习11 C变压器、远距离输电 提升版学生版.docx
新课改高中物理 高考复习11 C变压器、远距离输电 提升版学生版.docx
免费
21下载
2024年新高考物理资料 第二章  相互作用(测试)(解析版).docx
2024年新高考物理资料 第二章 相互作用(测试)(解析版).docx
免费
0下载
高考物理复习  热点14 电磁感应规律及应用 .docx
高考物理复习 热点14 电磁感应规律及应用 .docx
免费
0下载
2025年新高考物理资料  第65讲   热力学定律与能量守恒定律(练习)(解析版).docx
2025年新高考物理资料 第65讲 热力学定律与能量守恒定律(练习)(解析版).docx
免费
0下载
我的小文库
实名认证
内容提供者

提供高质量免费文档试卷下载,如果满意请告诉您身边的人,如果不满意请告诉我们,您的意见对于我们很重要,是我们不断进步的动力

阅读排行

确认删除?
回到顶部
客服号
  • 客服QQ点击这里给我发消息
QQ群
  • QQ群点击这里加入QQ群
提交所需资料详情,我们来帮找资料