高考物理复习 第十五章 第2课时 实验十九:用油膜法估测油酸分子的大小 实验二十:探究等温情况下一定质量气体压强与体积的关系.docx本文件免费下载 【共13页】

高考物理复习  第十五章 第2课时 实验十九:用油膜法估测油酸分子的大小 实验二十:探究等温情况下一定质量气体压强与体积的关系.docx
高考物理复习  第十五章 第2课时 实验十九:用油膜法估测油酸分子的大小 实验二十:探究等温情况下一定质量气体压强与体积的关系.docx
高考物理复习  第十五章 第2课时 实验十九:用油膜法估测油酸分子的大小 实验二十:探究等温情况下一定质量气体压强与体积的关系.docx
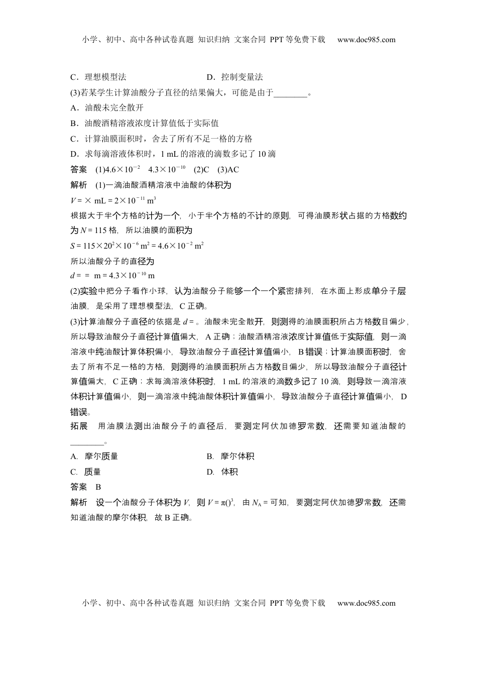
小学、初中、高中各种试卷真题知识归纳文案合同PPT等免费下载www.doc985.com小学、初中、高中各种试卷真题知识归纳文案合同PPT等免费下载www.doc985.com第2课时实验十九:用油膜法估测油酸分子的大小实验二十:探究等温情况下一定质量气体压强与体积的关系目标要求1.掌握用油膜法估测油酸分子大小的原理和方法。2.学会探究等温情况下一定质量气体压强与体积的关系的实验原理、操作方法及误差分析,学会用图像法处理实验数据。考点一实验:用油膜法估测油酸分子的大小1.实验原理实验采用使油酸在水面上形成一层单分子油膜的方法估测分子的大小。当把一滴用酒精稀释过的油酸酒精溶液滴在水面上时,油酸就在水面上散开,其中的酒精溶于水,并很快挥发,在水面上形成如图甲所示形状的一层纯油酸薄膜。如果算出一定体积的油酸在水面上形成的单分子油膜的面积,即可算出油酸分子的大小。用V表示一滴油酸酒精溶液中所含纯油酸的体积,用S表示单分子油膜的面积,用d表示油酸分子的直径,如图乙所示,则d=。2.实验器材盛水浅盘、注射器(或滴管)、容量瓶、坐标纸、玻璃板、爽身粉、量筒、彩笔等。3.实验过程(1)配制油酸酒精溶液,取纯油酸1mL,注入500mL的容量瓶中,然后向容量瓶内注入酒精,直到液面到达500mL刻度线为止。(2)用注射器(或滴管)将油酸酒精溶液一滴一滴地滴入量筒中,并记下量筒内增加一定体积Vn时的滴数n,算出每滴油酸酒精溶液的体积V0。(3)向浅盘里倒入约2cm深的水,并将爽身粉均匀地撒在水面上。(4)用注射器(或滴管)将一滴油酸酒精溶液滴在水面上。(5)待油酸薄膜的形状稳定后,将玻璃板放在浅盘上,并将油酸膜的形状用彩笔画在玻璃板上。小学、初中、高中各种试卷真题知识归纳文案合同PPT等免费下载www.doc985.com小学、初中、高中各种试卷真题知识归纳文案合同PPT等免费下载www.doc985.com(6)将画有油酸薄膜轮廓的玻璃板放在坐标纸上,算出油酸薄膜的面积S(求面积时以坐标纸上边长为1cm的正方形为单位计算轮廓内正方形的个数,不足半格的舍去,多于半格的算一个)。(7)根据油酸酒精溶液的配制比例,算出一滴油酸酒精溶液中纯油酸的体积V,并代入公式d=,算出油酸薄膜的厚度d。(8)重复以上实验步骤,多测几次油酸薄膜的厚度,并求平均值,即为油酸分子直径的大小。思考(1)若程中,撒入的爽身粉多,致油酸分子未形成分子,算实验过发现过导单层则计得到的油酸分子直径将__________(选填“偏大”“偏小”或“不变”)。(2)若中使用的油酸酒精溶液是久置的,算得到的油酸分子直实验经则计径将__________(选填“偏大”“偏小”或“不变”)。答案(1)若实验过程中发现,撒入的爽身粉过多,导致油酸分子未形成单分子层,则油膜面积的测量值偏小,根据d=算得到的油酸分子直偏大计径将;(2)若实验中使用的油酸酒精溶液是经久置的,在溶液中的油酸浓度会变大,实际计算时仍按原来的浓度计算,计算出的油膜体积比实际小,则计算得到的油酸分子直径将偏小。例1(2024·福建三明一中考开学)“用油膜法估测油酸分子的大小”的实验方法及步骤如下:①向1mL的油酸中加酒精,直至总量达到500mL;②用注射器吸取①中配制好的油酸酒精溶液,把它一滴一滴地滴入小量筒中,当滴入100滴时,测得其体积恰好是1mL;③先往边长为30~40cm的浅盘里倒入2cm深的水,然后将爽身粉均匀地撒在水面上;④用注射器往水面上滴一滴油酸酒精溶液,待油酸薄膜形状稳定后,将事先准备好的玻璃板放在浅盘上,并在玻璃板上描下油膜的形状;⑤将画有油膜轮廓的玻璃板放在坐标纸上,如图所示,小方格的边长为20mm,数出轮廓范围内小方格的个数N。根据以上信息,回答下列问题:(1)由图可知油膜面积为____________m2;计算出油酸分子直径为____________m。(结果保留两位有效数字)(2)在实验中,认为油酸分子在水面上形成的是单分子层,这体现的物理思想方法是________。A.等效替代法B.类比法小学、初中、高中各种试卷真题知识归纳文案合同PPT等免费下载www.doc985.com小学、初中、高中各种试卷真题知识归纳文案合同PPT等免费下载www.doc985.comC.理想模型法D.控制变量法(3)若某学生计算油酸分子直径的结果偏大,可...

1、当您付费下载文档后,您只拥有了使用权限,并不意味着购买了版权,文档只能用于自身使用,不得用于其他商业用途(如 [转卖]进行直接盈利或[编辑后售卖]进行间接盈利)。
2、本站所有内容均由合作方或网友上传,本站不对文档的完整性、权威性及其观点立场正确性做任何保证或承诺!文档内容仅供研究参考,付费前请自行鉴别。
3、如文档内容存在违规,或者侵犯商业秘密、侵犯著作权等,请点击“违规举报”。

碎片内容

与本文档类似文档
2007年江苏省高考物理试卷   .doc
2007年江苏省高考物理试卷 .doc
免费
27下载
2025年新高考物理资料  专题04 动力学瞬态、连接体、超失重、图像问题-(原卷版).docx
2025年新高考物理资料 专题04 动力学瞬态、连接体、超失重、图像问题-(原卷版).docx
免费
0下载
2025版《三维设计》一轮高中总复习 物理(提升版)第1讲 曲线运动 运动的合成与分解.docx
2025版《三维设计》一轮高中总复习 物理(提升版)第1讲 曲线运动 运动的合成与分解.docx
免费
0下载
2024年高考物理试卷(广西)(解析卷).docx
2024年高考物理试卷(广西)(解析卷).docx
免费
0下载
2024年新高考物理资料 第12章 专题强化24 电磁感应中的动力学和能量问题.docx
2024年新高考物理资料 第12章 专题强化24 电磁感应中的动力学和能量问题.docx
免费
0下载
2024年高考物理 一轮复习讲义(新人教版)2024年高考物理一轮复习(新人教版) 第6章 专题强化9 动力学和能量观点的综合应用.docx
2024年高考物理 一轮复习讲义(新人教版)2024年高考物理一轮复习(新人教版) 第6章 专题强化9 动力学和能量观点的综合应用.docx
免费
13下载
高考物理专题02 匀变速直线运动的规律(学生卷)-十年(2014-2023)高考物理真题分项汇编(全国通用).docx
高考物理专题02 匀变速直线运动的规律(学生卷)-十年(2014-2023)高考物理真题分项汇编(全国通用).docx
免费
0下载
2024年新高考物理资料 模块一 力与运动综合测试卷(原卷版).docx
2024年新高考物理资料 模块一 力与运动综合测试卷(原卷版).docx
免费
0下载
新课改高中物理 高考复习03 B重力、弹力、摩擦力 中档版学生版.docx
新课改高中物理 高考复习03 B重力、弹力、摩擦力 中档版学生版.docx
免费
10下载
高考物理复习  2025年高考物理实验抢分专练四:探究加速度与物体受力、物体质量的关系(含解析).docx
高考物理复习 2025年高考物理实验抢分专练四:探究加速度与物体受力、物体质量的关系(含解析).docx
免费
0下载
高考物理复习  热点1 受力分析和共点力平衡 .docx
高考物理复习 热点1 受力分析和共点力平衡 .docx
免费
0下载
2024版《大考卷》全程考评特训卷·物理【统考版】第七章 静电场.docx
2024版《大考卷》全程考评特训卷·物理【统考版】第七章 静电场.docx
免费
27下载
2023《微专题·小练习》·物理·L-5专题55测量电阻的几种方法.docx
2023《微专题·小练习》·物理·L-5专题55测量电阻的几种方法.docx
免费
26下载
新课改高中物理 高考复习06 B牛顿第二定律的基本应用 中档版教师版.docx
新课改高中物理 高考复习06 B牛顿第二定律的基本应用 中档版教师版.docx
免费
5下载
2024年高考物理试卷(浙江)(6月)(解析卷).docx
2024年高考物理试卷(浙江)(6月)(解析卷).docx
免费
0下载
2024年高考物理试卷(江苏)(空白卷) (2).docx
2024年高考物理试卷(江苏)(空白卷) (2).docx
免费
0下载
高考物理复习  第十五章 第2练 实验十九:用油膜法估测油酸分子的大小-实验二十:探究等温情况下一定质量气体压强与体积的关系.docx
高考物理复习 第十五章 第2练 实验十九:用油膜法估测油酸分子的大小-实验二十:探究等温情况下一定质量气体压强与体积的关系.docx
免费
0下载
高考物理复习  第12讲  实验:探究加速度与物体受力、物体质量的关系(练习)(解析版).docx
高考物理复习 第12讲 实验:探究加速度与物体受力、物体质量的关系(练习)(解析版).docx
免费
0下载
2011年天津市高考物理试卷   .pdf
2011年天津市高考物理试卷 .pdf
免费
18下载
高考物理复习  专题06 机械能守恒定律 能量守恒定律(讲义)(解析版).docx
高考物理复习 专题06 机械能守恒定律 能量守恒定律(讲义)(解析版).docx
免费
0下载
我的小文库
实名认证
内容提供者

提供高质量免费文档试卷下载,如果满意请告诉您身边的人,如果不满意请告诉我们,您的意见对于我们很重要,是我们不断进步的动力

阅读排行

确认删除?
回到顶部
客服号
  • 客服QQ点击这里给我发消息
QQ群
  • QQ群点击这里加入QQ群
提交所需资料详情,我们来帮找资料