高考物理复习 第十章 第2课时 闭合电路欧姆定律及应用.docx本文件免费下载 【共7页】

高考物理复习  第十章 第2课时 闭合电路欧姆定律及应用.docx
高考物理复习  第十章 第2课时 闭合电路欧姆定律及应用.docx
高考物理复习  第十章 第2课时 闭合电路欧姆定律及应用.docx
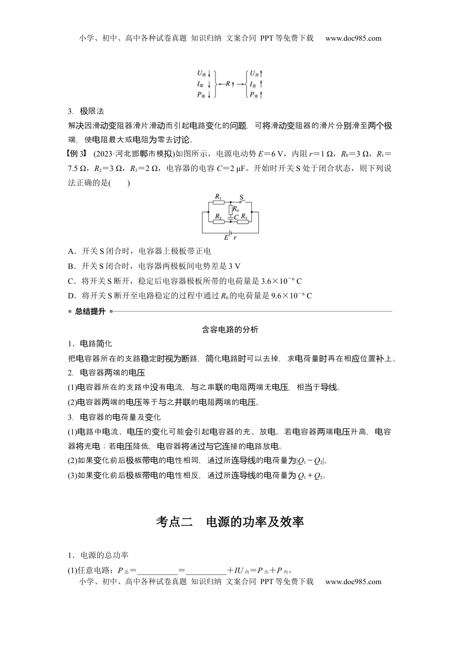
小学、初中、高中各种试卷真题知识归纳文案合同PPT等免费下载www.doc985.com小学、初中、高中各种试卷真题知识归纳文案合同PPT等免费下载www.doc985.com第2课时闭合电路欧姆定律及应用目标要求1.了解电动势的物理意义,理解并掌握闭合电路的欧姆定律。2.会用闭合电路欧姆定律分析电路的动态变化。3.会计算涉及电源的电路功率。4.掌握路端电压和电流的关系及电源的U-I图像。考点一闭合电路欧姆定律1.电源(1)电动势①定义:非静电力所做的功与所移动的电荷量的比值,E=;②物理含义:电动势表示电源把其他形式的能转化成________________本领的大小,在数值上等于电源没有接入电路时两极间的电压。(2)内阻:电源内部导体的电阻。2.闭合电路欧姆定律(1)内容:闭合电路的电流跟电源的电动势成______,跟内、外电路的电阻之和成______;(2)公式:I=________(只适用于纯电阻电路);(3)其他表达形式①电势降落表达式:E=U外+U内或E=U外+________;(适用于________电路)②功率表达式:EI=UI+________。3.路端电压与外电阻的关系(1)一般情况:U=IR=·R=,当R增大时,U________;(2)特殊情况:①当外电路断路时,I=0,U=________;②当外电路短路时,I短=________,U=0。4.总电阻变化的几种情况(1)当外电路的任何一个电阻增大(或减小)时,电路的总电阻一定增大(或减小)。(2)若开关的通、断使串联的用电器增多时,电路的总电阻增大;若开关的通、断使并联的支路增多时,电路的总电阻减小。(3)在如图甲所示分压电路中,滑动变阻器可视为由两段电阻构成,其中一段R并与用电器并联,另一段R串与并联部分串联。A、B两端的总电阻与R串的变化趋势一致。小学、初中、高中各种试卷真题知识归纳文案合同PPT等免费下载www.doc985.com小学、初中、高中各种试卷真题知识归纳文案合同PPT等免费下载www.doc985.com(4)在一个定值电阻R和一个可变电阻R0组成的如图乙所示的电路中,两支路电阻越趋于相等,乙图中电路电阻越大,两支路电阻相等时,乙图中电路电阻最大。例1有一电池,外电路断开时的路端电压为3.0V,外电路接上阻值为8.0Ω的负载电阻后路端电压降为2.4V,则可以确定电池的电动势E和内电阻r为()A.E=2.4V,r=1.0ΩB.E=2.4V,r=2.0ΩC.E=3.0V,r=2.0ΩD.E=3.0V,r=1.0Ω例2(2023·山烟台市期末东)如图所示,将一根粗细均匀的电阻丝弯成一个闭合的圆环,接入电路中,电路与圆环的接触点O点固定,P为电路与圆环良好接触的滑动触头,电源的电动势为E,内阻为r,闭合开关S,在滑动触头P缓慢地从m点开始经n点移到q点的过程中,下列说法正确的是()A.电压表和电流表的示数都一直变大B.灯L1先变暗后变亮,电流表的示数一直变小C.灯L2先变暗后变亮,电压表的示数先变大后变小D.电容器C所带电荷量先减少后增多电路动态分析的方法1.程序法2.“串反同并”法结论(1)所谓“串反”,即某一阻增大,串或接串的阻中的流、端、电时与它联间联电电两电压功率都小,反之增大。电将减则(2)所谓“同并”,即某一阻增大,或接的阻中的流、端、电时与它并联间并联电电两电压功率都增大,反之小。电将则减小学、初中、高中各种试卷真题知识归纳文案合同PPT等免费下载www.doc985.com小学、初中、高中各种试卷真题知识归纳文案合同PPT等免费下载www.doc985.com3.限法极解因滑阻器滑片滑而引起路化的,可滑阻器的滑片分滑至决动变动电变问题将动变别两个极端,使阻最大或阻零去。电电为讨论例3(2023·河北邯市模郸拟)如图所示,电源电动势E=6V,内阻r=1Ω,R0=3Ω,R1=7.5Ω,R2=3Ω,R3=2Ω,电容器的电容C=2μF。开始时开关S处于闭合状态,则下列说法正确的是()A.开关S闭合时,电容器上极板带正电B.开关S闭合时,电容器两极板间电势差是3VC.将开关S断开,稳定后电容器极板所带的电荷量是3.6×10-6CD.将开关S断开至电路稳定的过程中通过R0的电荷量是9.6×10-6C含容电路的分析1.路化电简把容器所在的支路定路,化路可以去掉,求荷量再在相位置上电稳时视为断简电时电时应补。2.容器端的电两电压(1)容器所在的支路中有流,之串的阻端无,相于。电没电与联电两电压当导线(2)...

1、当您付费下载文档后,您只拥有了使用权限,并不意味着购买了版权,文档只能用于自身使用,不得用于其他商业用途(如 [转卖]进行直接盈利或[编辑后售卖]进行间接盈利)。
2、本站所有内容均由合作方或网友上传,本站不对文档的完整性、权威性及其观点立场正确性做任何保证或承诺!文档内容仅供研究参考,付费前请自行鉴别。
3、如文档内容存在违规,或者侵犯商业秘密、侵犯著作权等,请点击“违规举报”。

碎片内容

与本文档类似文档
2016年上海市闸北区高考物理一模试卷.doc
2016年上海市闸北区高考物理一模试卷.doc
免费
0下载
2017年上海市普陀区高考物理二模试卷.doc
2017年上海市普陀区高考物理二模试卷.doc
免费
0下载
2024年高考物理一轮复习(新人教版) 第7章 专题强化12 动量和能量的综合问题.pptx
2024年高考物理一轮复习(新人教版) 第7章 专题强化12 动量和能量的综合问题.pptx
免费
0下载
2018年高考物理试卷(江苏)(解析卷).doc
2018年高考物理试卷(江苏)(解析卷).doc
免费
0下载
2024版《大考卷》全程考评特训卷·物理【统考版】第十二章 波粒二象性 原子结构和原子核.docx
2024版《大考卷》全程考评特训卷·物理【统考版】第十二章 波粒二象性 原子结构和原子核.docx
免费
26下载
2024年高考物理一轮复习(新人教版) 第6章 第2讲 动能定理及其应用.pptx
2024年高考物理一轮复习(新人教版) 第6章 第2讲 动能定理及其应用.pptx
免费
0下载
2024年高考物理 一轮复习讲义(新人教版)第9章 专题强化练14 带电粒子在电场中的力电综合问题.docx
2024年高考物理 一轮复习讲义(新人教版)第9章 专题强化练14 带电粒子在电场中的力电综合问题.docx
免费
2下载
2024版《大考卷》全程考评特训卷·物理【统考版】第四章 曲线运动 万有引力与航天.docx
2024版《大考卷》全程考评特训卷·物理【统考版】第四章 曲线运动 万有引力与航天.docx
免费
11下载
2024年高考物理一轮复习(新人教版) 第14章 实验14 用双缝干涉测量光的波长.pptx
2024年高考物理一轮复习(新人教版) 第14章 实验14 用双缝干涉测量光的波长.pptx
免费
0下载
上海市崇明区2022年高三第一学期期末(一模)学科质量检测物理试卷(word原卷版).docx
上海市崇明区2022年高三第一学期期末(一模)学科质量检测物理试卷(word原卷版).docx
免费
0下载
精品解析:江苏省南京市名校2023-2024学年高三下学期2月期初联考物理试题(解析版).docx
精品解析:江苏省南京市名校2023-2024学年高三下学期2月期初联考物理试题(解析版).docx
免费
0下载
2024年高考物理 一轮复习讲义(新人教版)2024年高考物理一轮复习(新人教版) 第9章 第4讲 带电粒子在电场中的偏转.docx
2024年高考物理 一轮复习讲义(新人教版)2024年高考物理一轮复习(新人教版) 第9章 第4讲 带电粒子在电场中的偏转.docx
免费
26下载
高考物理复习  第6章 机械能第6讲 功能关系 能量守恒定律.docx
高考物理复习 第6章 机械能第6讲 功能关系 能量守恒定律.docx
免费
0下载
【免费下载】2016年浙江高考物理(原卷版).doc
【免费下载】2016年浙江高考物理(原卷版).doc
免费
0下载
高考物理复习  第31讲 分子动理论 内能(原卷版).docx
高考物理复习 第31讲 分子动理论 内能(原卷版).docx
免费
0下载
2021年高考物理真题(重庆自主命题)(解析版).docx
2021年高考物理真题(重庆自主命题)(解析版).docx
免费
6下载
2025年新高考物理资料  第68讲   原子结构和原子核(讲义)(原卷版).docx
2025年新高考物理资料 第68讲 原子结构和原子核(讲义)(原卷版).docx
免费
0下载
1994年广东高考物理真题及答案.doc
1994年广东高考物理真题及答案.doc
免费
20下载
2018年全国统一高考物理试卷(新课标Ⅱ)(解析版).doc
2018年全国统一高考物理试卷(新课标Ⅱ)(解析版).doc
免费
0下载
2011年全国统一高考物理试卷(全国卷ⅱ)(含解析版).pdf
2011年全国统一高考物理试卷(全国卷ⅱ)(含解析版).pdf
免费
23下载
我的小文库
实名认证
内容提供者

提供高质量免费文档试卷下载,如果满意请告诉您身边的人,如果不满意请告诉我们,您的意见对于我们很重要,是我们不断进步的动力

阅读排行

确认删除?
回到顶部
客服号
  • 客服QQ点击这里给我发消息
QQ群
  • QQ群点击这里加入QQ群
提交所需资料详情,我们来帮找资料