高中生物必修2 期末冲刺卷3-【冲刺期末】高一生物下学期期末拔高冲刺卷(2019人教版)(原卷版).docx本文件免费下载 【共12页】

高中生物必修2 期末冲刺卷3-【冲刺期末】高一生物下学期期末拔高冲刺卷(2019人教版)(原卷版).docx
高中生物必修2 期末冲刺卷3-【冲刺期末】高一生物下学期期末拔高冲刺卷(2019人教版)(原卷版).docx
高中生物必修2 期末冲刺卷3-【冲刺期末】高一生物下学期期末拔高冲刺卷(2019人教版)(原卷版).docx
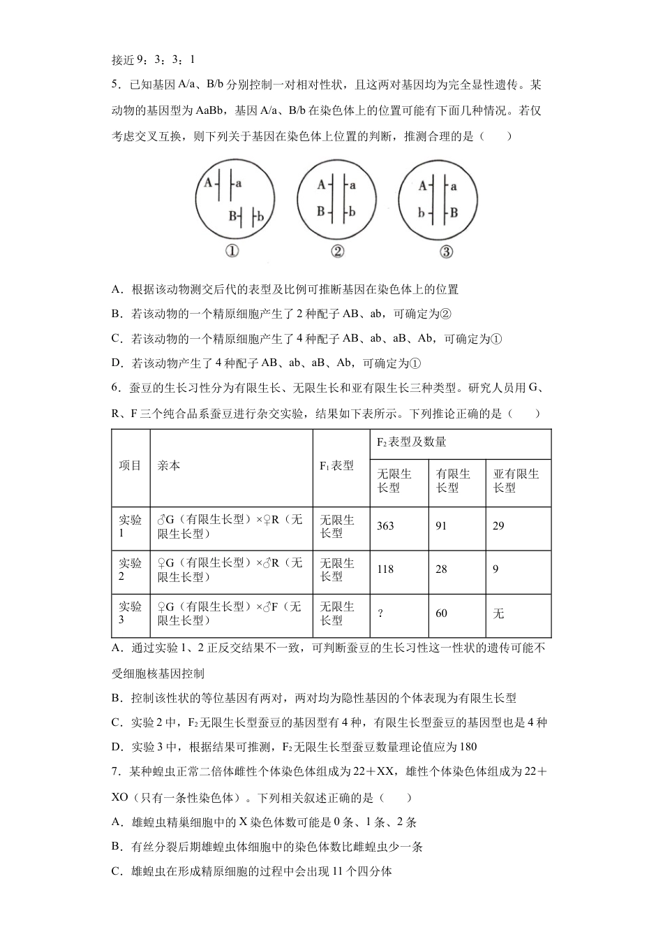
期末冲刺卷3一、单项选择题:本大题共20小题,每小题2分,在每小题列出的四个选项中,只有一项最符合题意。1.水稻的非糯性(A)对糯性(a)为显性,高秆(B)对矮秆(b)为显性,且两对性状独立遗传。现有两株水稻杂交得到F1,F1随机交配得到F2,F2中高秆非糯性:高秆糯性:矮秆非糯性:矮秆糯性=21:7:27:9。那么亲本的杂交组合不可能是()A.AABb×aabbB.AaBb×aabbC.AAbb×aaBbD.AaBb×Aabb2.某科研小组利用三种植物两对等位基因均杂合(AaBb)的个体进行随机交配,来研究两对相对性状的遗传,实验结果分别是甲组:4:2:2:1,乙组:5:3:3:1,丙组:6:3:2:1。下列推断错误的是A.三组实验中两对相对性状的遗传均遵循基因的自由组合定律B.甲植物中任意一对基因显性纯合时可使胚胎致死C.乙组可能是含有两个显性基因的雄配子和雌配子致死D.丙组可能是其中某一对基因显性纯合时胚胎致死3.某植物有缺刻叶品系甲和乙,让它们分别与一纯合的正常叶植株丙(AABBCC)杂交得F1,F1自交得F2,杂交结果如下表所示,据此推测正确的是()杂交组合甲×丙乙×丙F1全为正常叶植株全为正常叶植株F2正常叶植株36株,缺刻叶植株28株正常叶植株27株,缺刻叶植株37株A.品系甲、乙均为纯合子,其控制叶形的基因型均有多种B.控制叶形的三对等位基因均遵循分离定律,但不遵循自由组合定律C.上述F2中的杂合子植株自交均会发生性状分离D.上述两个F1杂交,理论上后代正常叶植株中杂合子的比例为17/184.豌豆子叶的颜色有黄色(Y)和绿色(y),种皮的颜色有褐色(H)和白色(h)。现用两株基因型为YYhh和yyHH的个体作为亲代,杂交得到F1,让F1在自然状态下生长,得到F2。经过数学统计后得出数据,分析其中的规律,下列相关的说法正确的是()A.无论正交还是反交,亲代所结种子的子叶细胞和种皮细胞的基因型均为YyHhB.统计F2代所结的所有种子中,子叶黄色和绿色的比例为5:3C.若仅统计F1子叶为黄色个体所结的种子,其中种皮褐色和白色的比例为5:1D.如果这两对性状遵循自由组合定律,统计F1所结的种子,会出现四种性状,比例接近9:3:3:15.已知基因A/a、B/b分别控制一对相对性状,且这两对基因均为完全显性遗传。某动物的基因型为AaBb,基因A/a、B/b在染色体上的位置可能有下面几种情况。若仅考虑交叉互换,则下列关于基因在染色体上位置的判断,推测合理的是()A.根据该动物测交后代的表型及比例可推断基因在染色体上的位置B.若该动物的一个精原细胞产生了2种配子AB、ab,可确定为②C.若该动物的一个精原细胞产生了4种配子AB、ab、aB、Ab,可确定为①D.若该动物产生了4种配子AB、ab、aB、Ab,可确定为①6.蚕豆的生长习性分为有限生长、无限生长和亚有限生长三种类型。研究人员用G、R、F三个纯合品系蚕豆进行杂交实验,结果如下表所示。下列推论正确的是()项目亲本F1表型F2表型及数量无限生长型有限生长型亚有限生长型实验1♂G(有限生长型)×♀R(无限生长型)无限生长型3639129实验2♀G(有限生长型)×♂R(无限生长型)无限生长型118289实验3♀G(有限生长型)×♂F(无限生长型)无限生长型?60无A.通过实验1、2正反交结果不一致,可判断蚕豆的生长习性这一性状的遗传可能不受细胞核基因控制B.控制该性状的等位基因有两对,两对均为隐性基因的个体表现为有限生长型C.实验2中,F2无限生长型蚕豆的基因型有4种,有限生长型蚕豆的基因型也是4种D.实验3中,根据结果可推测,F2无限生长型蚕豆数量理论值应为1807.某种蝗虫正常二倍体雌性个体染色体组成为22+XX,雄性个体染色体组成为22+XO(只有一条性染色体)。下列相关叙述正确的是()A.雄蝗虫精巢细胞中的X染色体数可能是0条、1条、2条B.有丝分裂后期雄蝗虫体细胞中的染色体数比雌蝗虫少一条C.雄蝗虫在形成精原细胞的过程中会出现11个四分体D.蝗虫的基因组测序应测定13条染色体上的DNA序列8.某二倍体雄性动物体细胞内有2N条染色体,其生殖器官内精原细胞A进行有丝分裂,精原细胞B进行减数分裂。有关叙述正确的是()A.精原细胞A处在分裂中期时细胞内所有染色体的着丝粒整齐排列在细胞板上B.精原细...

1、当您付费下载文档后,您只拥有了使用权限,并不意味着购买了版权,文档只能用于自身使用,不得用于其他商业用途(如 [转卖]进行直接盈利或[编辑后售卖]进行间接盈利)。
2、本站所有内容均由合作方或网友上传,本站不对文档的完整性、权威性及其观点立场正确性做任何保证或承诺!文档内容仅供研究参考,付费前请自行鉴别。
3、如文档内容存在违规,或者侵犯商业秘密、侵犯著作权等,请点击“违规举报”。

碎片内容

与本文档类似文档
高中 生物·必修1课后分层检测(单选)课后分层检测案5.docx
高中 生物·必修1课后分层检测(单选)课后分层检测案5.docx
免费
0下载
高一生物3.2 细胞器之间的分工合作- 高一生物上学期课后培优分级练(2019人教版必修1)(解析版).docx
高一生物3.2 细胞器之间的分工合作- 高一生物上学期课后培优分级练(2019人教版必修1)(解析版).docx
免费
23下载
高中生物必修1 6.3 细胞的衰老和死亡 练习(1)(原卷版).docx
高中生物必修1 6.3 细胞的衰老和死亡 练习(1)(原卷版).docx
免费
0下载
2.4 蛋白质是生命活动的主要承担者- 2022-2023学年高一生物上学期课后培优分级练(2019人教版必修1)(解析版).docx
2.4 蛋白质是生命活动的主要承担者- 2022-2023学年高一生物上学期课后培优分级练(2019人教版必修1)(解析版).docx
免费
0下载
辽宁省大连市旅顺口区高一上学期期中考试生物试卷.doc
辽宁省大连市旅顺口区高一上学期期中考试生物试卷.doc
免费
0下载
高中生物必修1 3.2 细胞器之间的分工合作-2022-2023学年高一生物上学期课后培优分级练(2019人教版必修1)(原卷版).docx
高中生物必修1 3.2 细胞器之间的分工合作-2022-2023学年高一生物上学期课后培优分级练(2019人教版必修1)(原卷版).docx
免费
0下载
高一生物5.3 细胞呼吸的原理和应用 练习【新教材】人教版(2019)高中生物必修一.docx
高一生物5.3 细胞呼吸的原理和应用 练习【新教材】人教版(2019)高中生物必修一.docx
免费
24下载
3.1  细胞膜的结构和功能-高一生物课后培优练(人教版2019必修1)(原卷版).doc
3.1 细胞膜的结构和功能-高一生物课后培优练(人教版2019必修1)(原卷版).doc
免费
0下载
高一生物【新教材精创】1.1.2 孟德尔的豌豆杂交实验(一) 练习(1)(解析版).docx
高一生物【新教材精创】1.1.2 孟德尔的豌豆杂交实验(一) 练习(1)(解析版).docx
免费
6下载
高一生物4.2  主动运输与胞吞、胞吐-高一生物课后培优练(人教版2019必修1)(解析版).doc
高一生物4.2 主动运输与胞吞、胞吐-高一生物课后培优练(人教版2019必修1)(解析版).doc
免费
24下载
高中生物必修2 2月份检测卷02(提升练)(考试范围:第1章)(解析版).docx
高中生物必修2 2月份检测卷02(提升练)(考试范围:第1章)(解析版).docx
免费
0下载
高中 生物·必修2课后分层检测案(word)课后分层检测案21.doc
高中 生物·必修2课后分层检测案(word)课后分层检测案21.doc
免费
0下载
1.1 细胞是生命活动的基本单位-2022-2023学年高一生物上学期课后培优分级练(2019人教版必修1)(原卷版).docx
1.1 细胞是生命活动的基本单位-2022-2023学年高一生物上学期课后培优分级练(2019人教版必修1)(原卷版).docx
免费
0下载
高中生物必修1 5.4.2 光合作用与能量转化 练习(1)(原卷版).docx
高中生物必修1 5.4.2 光合作用与能量转化 练习(1)(原卷版).docx
免费
0下载
高一生物第6章 细胞的生命历程B卷(解析版).doc
高一生物第6章 细胞的生命历程B卷(解析版).doc
免费
19下载
高中生物必修1 6.3 细胞的衰老和死亡-2022-2023学年高一生物上学期课后培优分级练(2019人教版必修1)(解析版).docx
高中生物必修1 6.3 细胞的衰老和死亡-2022-2023学年高一生物上学期课后培优分级练(2019人教版必修1)(解析版).docx
免费
0下载
高一生物第5章  细胞的能量供应和利用(B卷·能力提升练)(原卷版) .docx
高一生物第5章 细胞的能量供应和利用(B卷·能力提升练)(原卷版) .docx
免费
18下载
高一生物第一次月考卷 -高一生物上学期课后培优分级练(2019人教版必修1)(解析版).docx
高一生物第一次月考卷 -高一生物上学期课后培优分级练(2019人教版必修1)(解析版).docx
免费
16下载
高中生物必修1 5.1.1 酶的作用和本质-2022-2023学年高一生物上学期课后培优分级练(2019人教版必修1)(解析版).docx
高中生物必修1 5.1.1 酶的作用和本质-2022-2023学年高一生物上学期课后培优分级练(2019人教版必修1)(解析版).docx
免费
0下载
高一生物【新教材精创】3.4 基因通常是有遗传效应的DNA片段 练习(2)(原卷版).docx
高一生物【新教材精创】3.4 基因通常是有遗传效应的DNA片段 练习(2)(原卷版).docx
免费
18下载
我的小文库
实名认证
内容提供者

提供高质量免费文档试卷下载,如果满意请告诉您身边的人,如果不满意请告诉我们,您的意见对于我们很重要,是我们不断进步的动力

相关文档

阅读排行

确认删除?
回到顶部
客服号
  • 客服QQ点击这里给我发消息
QQ群
  • QQ群点击这里加入QQ群
提交所需资料详情,我们来帮找资料