高中历史必修下 第九单元 综合测试卷(原卷版).docx本文件免费下载 【共7页】

高中历史必修下  第九单元 综合测试卷(原卷版).docx
高中历史必修下  第九单元 综合测试卷(原卷版).docx
高中历史必修下  第九单元 综合测试卷(原卷版).docx
第九单元当代世界发展的特点与主要趋势(范围:中外历史纲要下册第九单元时间:90分钟满分:100分)(第I卷选择题共50分)一、单选题(每题2分,共50分)1.冷战结束后,一些实力较强大国或国家集团,极力争取“极”的地位,出现一种“多元争极”的态势。这一“态势”反映出()A.新国际格局尚未定型B.国际力量出现了平衡C.美国力量遭到了削弱D.世界多极化基本形成2.美国学者享廷顿在《孤独的超级大国》中说:“当前我们处于一种奇特的混合格局,即一个超级大国与若干大国并存的单极+多极的世界格局中。”对此理解正确的是()A.世界新秩序已经形成B.世界政治多极化趋势加强C.世界有多个权力中心D.美国是世界上唯一的超级大国3.世界格局的多极化是一种共同利益不断增多,相互依存不断深化,从而合作不断加强的新模式。它有利于抑制、减少或避免对抗和冲突。由此可以得出的结论是()A.和平与合作已成为时代发展的主题B.维护和平的需要必然导致多极格局形成C.多极化的发展将最终消除战争威胁D.推动多极化是维护世界和平的重要渠道4.2008年11月,美国国家情报理事会发表的《2025年的全球趋势》坦承:“今后15~90年里,对于国际制度的演变,美国将发挥比任何其他国际行为者更大的影响,但在一个多极世界上,它将拥有的力量要比数十年来所曾拥有的要小。”这一观点的提出主要基于当时()A.“一超多强”局面的形成B.霸权主义影响力减弱C.多极政治格局已经形成D.国际关系实现民主化5.1976年,美、英、法等西方国家组成七国集团,协调经济政策以解决世界经济难题,俄罗斯加入后成为八国集团。1990年,八国集团国家和中国、巴西、印度等组成二十国集团,寻求合作以促进国际金融稳定和经济持续增长。从这一历程可看出()A.多极化趋势冲击世界经济旧秩序B.亚非拉国家主导世界经济的发展C.区域经济集团逐步从封闭走向开放D.经济全球化的障碍已经完全消除6.下图漫画原载于2003年瑞典报纸,名为《布什:准备起飞》,图中UN代表联合国。该漫画表明()A.两极格局加剧美国和苏联的对抗B.新世纪世界多极化趋势日益加强C.联合国在战争中发挥了巨大作用D.美国推行了单边主义的外交政策7.21世纪初,首次将巴西、俄罗斯、印度和中国并称为“金砖四国”。2005年,高盛集团又提出“新钻十一国”,包括埃及、韩国、墨西哥、尼日利亚等11国。2007年,日本学者门仓贵史提出“展望五国”概念,即越南、印度尼西亚、南非、土耳其和阿根廷。这些新概念的不断出现表明()A.西方资本主义世界陷入危机B.亚洲国家在世界格局中的崛起C.新兴国家呈群体性崛起态势D.国际格局中心转移到第三世界8.罗纳德·芬德利在《强权与富足》中指出:“一战、二战、冷战表明,要保持世界经济整体持续发展,避免冲突、世界不分裂成不同的竞争阵营、避免过度扩张、国际恐怖主义和核扩散等非常关键。”这说明,战后以来国际自由贸易机制的建立()A.有效消除了战争根源B.满足了世界各国的国家利益C.保证了全球共同发展D.有益人类命运共同体的构建9.20世纪90年代以来,经济全球化趋势大大加强。在现代化进程中出现了一系列重大问题,如资源与环境问题、战争与和平问题等。这些问题如果不能得到很好的解决,将威胁到全人类的生存和发展。这说明()A.全球化发展具有两重性B.资源、环境、战争已威胁人类生存C.人类已形成了共同利益D.经济全球化趋势进一步加强10.二战后,埃及、肯尼亚、坦桑尼亚等国虽使用英语或法语,但都规定以本土语言为官方语言;新加坡、韩国等有着儒家文化背景的国家,重视发扬宽容和谐、吃苦耐劳和社会为先等精神,同时也注意吸收西方文化精华。这些现象说明,二战后()A.第三世界发展壮大B.经济全球化推动文化交流C.各国发展道路一致D.全球化和多样性的协调统一11.马克思、恩格斯所认为“随着贸易自由的实现和世界市场的建立……各国人民之间的民族隔绝和对立日益消失了”,在世界日益成为一个整体时“代替那存在着阶级和阶级对立的旧社会的将是这样一个联合体,在那里,每个人的自由发展是一切人的自由发展的条件”。据此可知经济全球化()A.消除了世界各地区间的民族差异B....

1、当您付费下载文档后,您只拥有了使用权限,并不意味着购买了版权,文档只能用于自身使用,不得用于其他商业用途(如 [转卖]进行直接盈利或[编辑后售卖]进行间接盈利)。
2、本站所有内容均由合作方或网友上传,本站不对文档的完整性、权威性及其观点立场正确性做任何保证或承诺!文档内容仅供研究参考,付费前请自行鉴别。
3、如文档内容存在违规,或者侵犯商业秘密、侵犯著作权等,请点击“违规举报”。

碎片内容

与本文档类似文档
高中 2023二轮专项分层特训卷·历史【新教材】辽宁专版高频考点7.docx
高中 2023二轮专项分层特训卷·历史【新教材】辽宁专版高频考点7.docx
免费
0下载
高中历史必修下  第九单元 当代世界发展的特点与主要趋势 单元测试卷(含答案解析)-2022-2023学年高一历史下学期 单元练(中外历史纲要下册).docx
高中历史必修下 第九单元 当代世界发展的特点与主要趋势 单元测试卷(含答案解析)-2022-2023学年高一历史下学期 单元练(中外历史纲要下册).docx
免费
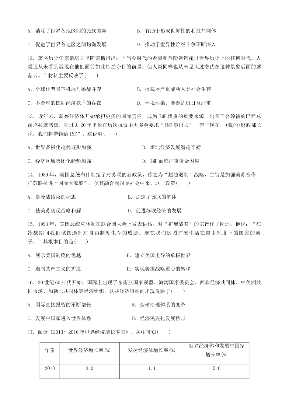
0下载
高中历史必修下  第一单元 古代文明的产生与发展单元测试(含答案解析)-2022-2023学年高一历史下学期课后诊断性课时练+单元练(中外历史纲要下册).docx
高中历史必修下 第一单元 古代文明的产生与发展单元测试(含答案解析)-2022-2023学年高一历史下学期课后诊断性课时练+单元练(中外历史纲要下册).docx
免费
0下载
高中 2023二轮专项分层特训卷·历史【新教材】辽宁专版高频考点21.docx
高中 2023二轮专项分层特训卷·历史【新教材】辽宁专版高频考点21.docx
免费
0下载
高一历史同步精品讲义(中外历史纲要上)第07课 隋唐制度的变化与创新(学生版)-2023历史同步精品讲义(中外历史纲要上).docx
高一历史同步精品讲义(中外历史纲要上)第07课 隋唐制度的变化与创新(学生版)-2023历史同步精品讲义(中外历史纲要上).docx
免费
11下载
第三单元 走向整体的世界单元测试(含答案解析)-2022-2023学年高一历史下学期课后诊断性课时练+单元练(中外历史纲要下册).docx
第三单元 走向整体的世界单元测试(含答案解析)-2022-2023学年高一历史下学期课后诊断性课时练+单元练(中外历史纲要下册).docx
免费
0下载
高中 2023二轮专项分层特训卷•历史【统考版】社会热点 7.docx
高中 2023二轮专项分层特训卷•历史【统考版】社会热点 7.docx
免费
0下载
新教材人教版历史精品解析:天津市和平区2021-2022学年高一下学期高中学业水平合格考模拟历史试题(解析版).docx
新教材人教版历史精品解析:天津市和平区2021-2022学年高一下学期高中学业水平合格考模拟历史试题(解析版).docx
免费
0下载
高一9月月考历史试题 Word版含答案.docx
高一9月月考历史试题 Word版含答案.docx
免费
30下载
高中 历史•必修·中外历史纲要(上)课时作业WORD课时作业(一).docx
高中 历史•必修·中外历史纲要(上)课时作业WORD课时作业(一).docx
免费
0下载
高中历史必修下  第四单元 综合测试卷(原卷版).docx
高中历史必修下 第四单元 综合测试卷(原卷版).docx
免费
0下载
高中历史必修下  第06课 全球航路的开辟(解析版).docx
高中历史必修下 第06课 全球航路的开辟(解析版).docx
免费
0下载
高中一年级历史第16课 两次鸦片战争 同步训练作业(word版 含答案).docx
高中一年级历史第16课 两次鸦片战争 同步训练作业(word版 含答案).docx
免费
27下载
高一历史同步精品讲义(中外历史纲要下)第11课  马克思主义的诞生与传播(学生版).docx
高一历史同步精品讲义(中外历史纲要下)第11课 马克思主义的诞生与传播(学生版).docx
免费
13下载
高中历史必修上 高一历史期末模拟卷01(考试版A3)【测试范围:中外历史纲要上全册】.docx
高中历史必修上 高一历史期末模拟卷01(考试版A3)【测试范围:中外历史纲要上全册】.docx
免费
0下载
高中一年级历史第四单元 明清中国版图的奠定与面临的挑战(能力提升)-2020-2021学年中外历史纲要上册《单元测试定心卷》(原卷版).docx
高中一年级历史第四单元 明清中国版图的奠定与面临的挑战(能力提升)-2020-2021学年中外历史纲要上册《单元测试定心卷》(原卷版).docx
免费
7下载
高中历史必修下  第06课 全球航路的开辟(解析版) (1).docx
高中历史必修下 第06课 全球航路的开辟(解析版) (1).docx
免费
0下载
高中一年级历史【新教材精创】第16课 亚非拉民族民主运动的高涨 练习(2)(解析版).docx
高中一年级历史【新教材精创】第16课 亚非拉民族民主运动的高涨 练习(2)(解析版).docx
免费
20下载
高中一年级历史2.高一下学期期中考试历史试题(解析版).docx
高中一年级历史2.高一下学期期中考试历史试题(解析版).docx
免费
19下载
新教材人教版历史精品解析:2022年广西壮族自治区学业水平考试押题预测卷 (一)历史试题(原卷版).docx
新教材人教版历史精品解析:2022年广西壮族自治区学业水平考试押题预测卷 (一)历史试题(原卷版).docx
免费
0下载
我的小文库
实名认证
内容提供者

提供高质量免费文档试卷下载,如果满意请告诉您身边的人,如果不满意请告诉我们,您的意见对于我们很重要,是我们不断进步的动力

相关文档

阅读排行

确认删除?
回到顶部
客服号
  • 客服QQ点击这里给我发消息
QQ群
  • QQ群点击这里加入QQ群
提交所需资料详情,我们来帮找资料