高中历史必修上 期中考试模拟卷(二)(原卷版)-2022-2023学年高一历史上学期期中期末考点大串讲(中外历史纲要上)(1).docx本文件免费下载 【共8页】

高中历史必修上 期中考试模拟卷(二)(原卷版)-2022-2023学年高一历史上学期期中期末考点大串讲(中外历史纲要上)(1).docx
高中历史必修上 期中考试模拟卷(二)(原卷版)-2022-2023学年高一历史上学期期中期末考点大串讲(中外历史纲要上)(1).docx
高中历史必修上 期中考试模拟卷(二)(原卷版)-2022-2023学年高一历史上学期期中期末考点大串讲(中外历史纲要上)(1).docx
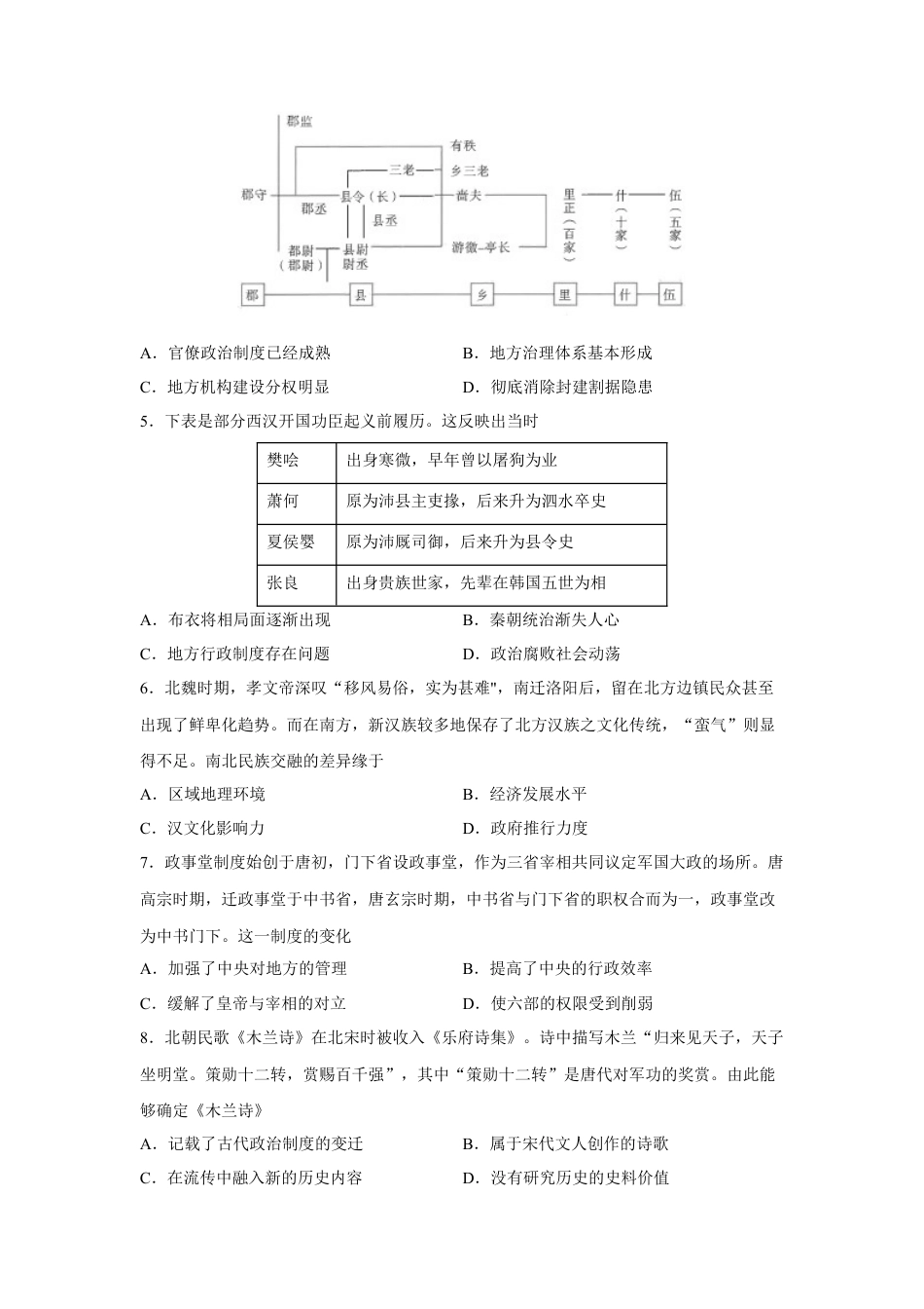
2022-2023学年高一历史上学期期中考试模拟卷(二)本试卷共19题。全卷满分100分。考试用时90分钟。考试范围:中外历史纲要(上)第1单元-第4单元题型题量:共19题1-15题为客观题16-19题为主观题注意事项:1.答卷前,考生务必将自己的姓名、考生号等填写在答题卡和试卷指定位置上。2.回答选择题时,选出每小题答案后,用铅笔把答题卡对应题目的答案标号涂黑。如需改动,用橡皮擦干净后,再选涂其他答案标号。回答非选择题时,将答案写在答题卡上写在本试卷上无效。3.考试结束后15将本试卷和答题卡一并交回。一、选择题:本题共15小题,每小题3分,共45分。在每小题给出的四个选项中,只有一项是符合题目要求的。1.三星堆遗址新发现的六个坑中出土了大量的青铜器、象牙和祭祀用的丝绸。而对新发现坑中的73份碳屑样品进行碳14年代检测,初步判定其中4号坑年代最有可能在公元前1199年至公元前1017年。三星堆遗址的新发现A.反映出当时中外之间的交流频繁B.体现出社会等级分化初步显现C.说明考古发掘就能还原真实历史D.丰富了对中华早期文明的认知2.《诗经·北山》中有这样的记载:“普天之下,莫非王土;率土之滨,莫非王臣。”《诗经·大田》中有这样的记载:“有渰(yǎn:云兴起的样子)萋萋,兴雨祈祈,雨我公田,遂及我私。”上述材料所反映内容变化的根本原因在于A.井田制的崩溃和私田的大量开垦B.土地私有制的确定与推动C.生产工具的进步与生产力的发展D.政府推行了重农抑商政策3.春秋战国时期儒、道、墨、法等几派显学相互辨难,阐述义理的中心都集中在“内圣外王”的主题上“内圣”是指人的内在道德修养,即“修身”;“外王是指参与社会政治管理,即“治国”。这表明春秋战国时期A.诸子百家立场一致B.中国文化出现大一统趋势C.中国文化形成了关注现实政治和人伦的特征D.中国文化摆脱了神学影响4.下图为秦汉郡县乡里组织图。据图可知,秦汉时期A.官僚政治制度已经成熟B.地方治理体系基本形成C.地方机构建设分权明显D.彻底消除封建割据隐患5.下表是部分西汉开国功臣起义前履历。这反映出当时樊哙出身寒微,早年曾以屠狗为业萧何原为沛县主吏掾,后来升为泗水卒史夏侯婴原为沛厩司御,后来升为县令史张良出身贵族世家,先辈在韩国五世为相A.布衣将相局面逐渐出现B.秦朝统治渐失人心C.地方行政制度存在问题D.政治腐败社会动荡6.北魏时期,孝文帝深叹“移风易俗,实为甚难",南迁洛阳后,留在北方边镇民众甚至出现了鲜卑化趋势。而在南方,新汉族较多地保存了北方汉族之文化传统,“蛮气”则显得不足。南北民族交融的差异缘于A.区域地理环境B.经济发展水平C.汉文化影响力D.政府推行力度7.政事堂制度始创于唐初,门下省设政事堂,作为三省宰相共同议定军国大政的场所。唐高宗时期,迁政事堂于中书省,唐玄宗时期,中书省与门下省的职权合而为一,政事堂改为中书门下。这一制度的变化A.加强了中央对地方的管理B.提高了中央的行政效率C.缓解了皇帝与宰相的对立D.使六部的权限受到削弱8.北朝民歌《木兰诗》在北宋时被收入《乐府诗集》。诗中描写木兰“归来见天子,天子坐明堂。策勋十二转,赏赐百千强”,其中“策勋十二转”是唐代对军功的奖赏。由此能够确定《木兰诗》A.记载了古代政治制度的变迁B.属于宋代文人创作的诗歌C.在流传中融入新的历史内容D.没有研究历史的史料价值9.钱穆在《中国历代政治得失》中写道:(北宋)金兵内侵,只中央汴京一失,全国瓦解,更难抵抗。唐代安史之乱,其军力并不比金人弱;唐两京俱失,州郡到处可以各自为战,还是有办法。作者意在论证A.唐代藩镇制度的进步作用B.都城的区位选择意义重大C.唐宋的地方治理互有得失D.宋朝强干弱枝的消极影响10.北宋时,在与辽、夏等边境地区设置的贸易场所——榷场里面,书画交易只是偶然出现,并未形成气候。到了南宋时期,宋金边境的榷场遂成为书画文物由北向南回流的渠道,且兴盛起来。据此可知A.两宋时期中国文化呈现多元化特征B.书画回流蕴含宋人对故国依恋之情C.南宋时期南方的书画创作手法很高D.南宋时期南方成为全国的经济重心11.宋元丰年间,政府颁...

1、当您付费下载文档后,您只拥有了使用权限,并不意味着购买了版权,文档只能用于自身使用,不得用于其他商业用途(如 [转卖]进行直接盈利或[编辑后售卖]进行间接盈利)。
2、本站所有内容均由合作方或网友上传,本站不对文档的完整性、权威性及其观点立场正确性做任何保证或承诺!文档内容仅供研究参考,付费前请自行鉴别。
3、如文档内容存在违规,或者侵犯商业秘密、侵犯著作权等,请点击“违规举报”。

碎片内容

与本文档类似文档
高中一年级历史第22课 世界多极化和经济全球化(含答案解析)-2022-2023学年高一历史下学期课后诊断性课时练+单元练(中外历史纲要下册).docx
高中一年级历史第22课 世界多极化和经济全球化(含答案解析)-2022-2023学年高一历史下学期课后诊断性课时练+单元练(中外历史纲要下册).docx
免费
27下载
高中历史必修上 第10课 辽夏金元的统治 课时优化训练-2022-2023学年高一统编版(2019)历史(word版含答案).docx
高中历史必修上 第10课 辽夏金元的统治 课时优化训练-2022-2023学年高一统编版(2019)历史(word版含答案).docx
免费
0下载
高一历史同步精品讲义(中外历史纲要下)第6课  全球航路的开辟(学生版).doc
高一历史同步精品讲义(中外历史纲要下)第6课 全球航路的开辟(学生版).doc
免费
4下载
高中历史必修上 高一历史期末模拟卷01(答题卡)A4版.docx
高中历史必修上 高一历史期末模拟卷01(答题卡)A4版.docx
免费
0下载
高中 历史•必修·中外历史纲要(上)课时作业WORD课时作业(十一).docx
高中 历史•必修·中外历史纲要(上)课时作业WORD课时作业(十一).docx
免费
0下载
高一历史同步精品讲义(中外历史纲要下)第5课  古代非洲与美洲(学生版).docx
高一历史同步精品讲义(中外历史纲要下)第5课 古代非洲与美洲(学生版).docx
免费
22下载
高一历史同步精品讲义(中外历史纲要上)第14课 清朝前中期的鼎盛与危机(教师版).docx
高一历史同步精品讲义(中外历史纲要上)第14课 清朝前中期的鼎盛与危机(教师版).docx
免费
13下载
第12课 辽宋夏金元的文化 同步训练-2022-2023学年高一统编版必修中外历史纲要(上)(word版含答案).docx
第12课 辽宋夏金元的文化 同步训练-2022-2023学年高一统编版必修中外历史纲要(上)(word版含答案).docx
免费
0下载
高中历史必修上 期末卷01(解析版)高一历史上学期期末复习精准训练卷(中外历史纲要上).docx
高中历史必修上 期末卷01(解析版)高一历史上学期期末复习精准训练卷(中外历史纲要上).docx
免费
0下载
高中历史必修上 第5课 三国两晋南北朝的政权更迭与民族交融 同步练习-2022-2023学年高中历史统编版(2019)必修中外历史纲要上册.docx
高中历史必修上 第5课 三国两晋南北朝的政权更迭与民族交融 同步练习-2022-2023学年高中历史统编版(2019)必修中外历史纲要上册.docx
免费
0下载
高中一年级历史【新教材精创】第12课 资本主义世界殖民体系的形成 练习(1)(原卷版).docx
高中一年级历史【新教材精创】第12课 资本主义世界殖民体系的形成 练习(1)(原卷版).docx
免费
11下载
高一历史同步精品讲义(中外历史纲要下)第1课  文明的产生与早期发展(教师版).docx
高一历史同步精品讲义(中外历史纲要下)第1课 文明的产生与早期发展(教师版).docx
免费
29下载
高中 2023二轮专项分层特训卷•历史【统考版】社会热点 3.docx
高中 2023二轮专项分层特训卷•历史【统考版】社会热点 3.docx
免费
0下载
高中一年级历史第17课  国家出路的探索与列强侵略的加剧 同步练习-2022-2023学年高中历史统编版(2019)必修中外历史纲要上册.docx
高中一年级历史第17课 国家出路的探索与列强侵略的加剧 同步练习-2022-2023学年高中历史统编版(2019)必修中外历史纲要上册.docx
免费
8下载
高中历史必修下  【必修中外史纲要(下)】高一(下)期末模拟试卷历史试题03(原卷版).doc.doc
高中历史必修下 【必修中外史纲要(下)】高一(下)期末模拟试卷历史试题03(原卷版).doc.doc
免费
0下载
高中一年级历史第28课 中国特色社会主义道路的开辟与发展 同步训练作业(Word版,含答案).docx
高中一年级历史第28课 中国特色社会主义道路的开辟与发展 同步训练作业(Word版,含答案).docx
免费
29下载
高中一年级历史第01课 文明的产生与早期发展(原卷版) (1).docx
高中一年级历史第01课 文明的产生与早期发展(原卷版) (1).docx
免费
2下载
高中历史必修上 2022-2023学年高一历史上学期期末考前必刷卷(统编版)02(考试版)A4.docx
高中历史必修上 2022-2023学年高一历史上学期期末考前必刷卷(统编版)02(考试版)A4.docx
免费
0下载
高中历史必修上 第15课 明至清中叶的经济与文化 同步训练 (word版含答案).docx
高中历史必修上 第15课 明至清中叶的经济与文化 同步训练 (word版含答案).docx
免费
0下载
高中一年级历史【新教材精创】第03课 中古时期的欧洲 练习(2)(解析版).docx
高中一年级历史【新教材精创】第03课 中古时期的欧洲 练习(2)(解析版).docx
免费
17下载
我的小文库
实名认证
内容提供者

提供高质量免费文档试卷下载,如果满意请告诉您身边的人,如果不满意请告诉我们,您的意见对于我们很重要,是我们不断进步的动力

相关文档

阅读排行

确认删除?
回到顶部
客服号
  • 客服QQ点击这里给我发消息
QQ群
  • QQ群点击这里加入QQ群
提交所需资料详情,我们来帮找资料