高中化学必修2第8章第一节自然资源的开发利用课时训练2022-2023学年高一下学期化学人教版(2019)必修第二册.docx本文件免费下载 【共14页】

高中化学必修2第8章第一节自然资源的开发利用课时训练2022-2023学年高一下学期化学人教版(2019)必修第二册.docx
高中化学必修2第8章第一节自然资源的开发利用课时训练2022-2023学年高一下学期化学人教版(2019)必修第二册.docx
高中化学必修2第8章第一节自然资源的开发利用课时训练2022-2023学年高一下学期化学人教版(2019)必修第二册.docx
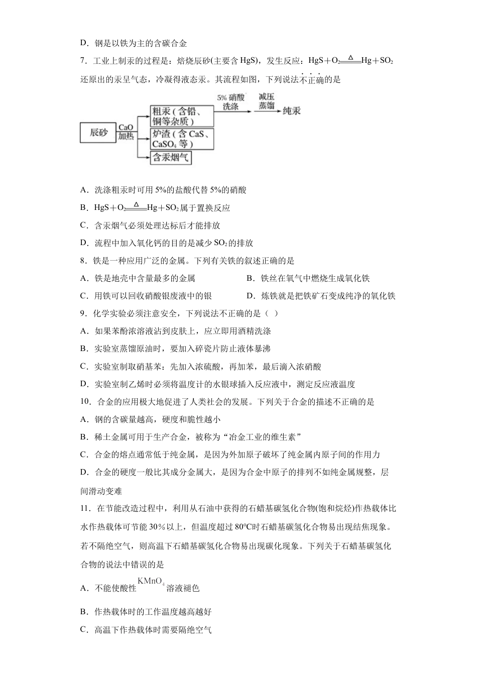
第一节自然资源的开发利用--课时训练2022-2023学年高一下学期化学人教版(2019)必修第二册学校:___________姓名:___________班级:___________考号:___________一、单选题1.化学与生活密切相关,下列说法错误的是A.Na2CO3用于制胃酸中和剂B.FeSO4用于制补铁剂C.硬铝合金用于制造飞机和宇宙飞船D.14C用于测定文物年代2.抗击新冠肺炎疫情以来,“一次性口罩”成为人们防护的必需品,用于生产下列这款口罩的材料中不属于有机物的是A.AB.BC.CD.D3.下列说法不正确的是A.汽油是石油经常压蒸馏获得的一个馏分,是C5~C11的烷烃环烷烃的混合物B.芳香烃的获取主要来自煤的干馏和对石油分馏产品的催化重整C.石油裂解的主要目的是为了得到更多的汽油D.石蜡、润滑油等可以通过石油的减压分馏得到4.大量获得乙烯和丙烯的工业方法是A.煤的干馏B.石油分馏C.重油裂解D.重油裂化5.下列金属的冶炼方法中,可以得到相应金属的是A.焙烧HgS固体B.KCl固体和焦炭共热C.电解饱和NaCl溶液D.加热Al2O3固体6.我国是世界文明古国,在古代有很多化工工艺发明较早,如造纸、制火药、烧瓷器、青铜器、冶铁、炼钢等。下列说法错误的是A.造纸与烧瓷器的过程均发生了化学变化B.黑火药点燃的化学方程式为2KNO3+S+3CK2S+N2+3CO2↑C.青铜器的熔点比纯铜的高D.钢是以铁为主的含碳合金7.工业上制汞的过程是:焙烧辰砂(主要含HgS),发生反应:HgS+O2Hg+SO2还原出的汞呈气态,冷凝得液态汞。其流程如图,下列说法不正确的是A.洗涤粗汞时可用5%的盐酸代替5%的硝酸B.HgS+O2Hg+SO2属于置换反应C.含汞烟气必须处理达标后才能排放D.流程中加入氧化钙的目的是减少SO2的排放8.铁是一种应用广泛的金属。下列有关铁的叙述正确的是A.铁是地壳中含量最多的金属B.铁丝在氧气中燃烧生成氧化铁C.用铁可以回收硝酸银废液中的银D.炼铁就是把铁矿石变成纯净的氧化铁9.化学实验必须注意安全,下列说法不正确的是()A.如果苯酚浓溶液沾到皮肤上,应立即用酒精洗涤B.实验室蒸馏原油时,要加入碎瓷片防止液体暴沸C.实验室制取硝基苯:先加入浓硫酸,再加苯,最后滴入浓硝酸D.实验室制乙烯时必须将温度计的水银球插入反应液中,测定反应液温度10.合金的应用极大地促进了人类社会的发展。下列关于合金的描述不正确的是A.钢的含碳量越高,硬度和脆性越小B.稀土金属可用于生产合金,被称为“冶金工业的维生素”C.合金的熔点通常低于纯金属,是因为外加原子破坏了纯金属内原子间的作用力D.合金的硬度一般比其成分金属大,是因为合金中原子的排列不如纯金属规整,层间滑动变难11.在节能改造过程中,利用从石油中获得的石蜡基碳氢化合物(饱和烷烃)作热载体比水作热载体可节能30%以上,但温度超过80℃时石蜡基碳氢化合物易出现结焦现象。若不隔绝空气,则高温下石蜡基碳氢化合物易出现碳化现象。下列关于石蜡基碳氢化合物的说法中错误的是A.不能使酸性溶液褪色B.作热载体时的工作温度越高越好C.高温下作热载体时需要隔绝空气D.经过裂解、裂化可获得甲烷、乙烯等化工原料12.硼酸(H3BO3)是一种重要的化工原料,广泛应用于玻璃、医药、肥料等工艺。一种以硼镁矿(含Mg2B2O5·H2O、SiO2及少量Fe2O3、Al2O3)为原料生产硼酸及轻质氧化镁的工艺流程如图:已知:H3BO3的解离反应:H3BO3+H2OH++[B(OH)4]-,Ka=5.81×10-10。下列说法不正确的是A.“溶浸"硼镁矿粉过程中产生的气体经“吸收”转变为(NH4)2CO3B.“滤渣1”的主要成分有SiO2、Fe(OH)3、Al(OH)3C.在“过滤2”前,将溶液pH调节至3.5,目的是转化得到硼酸,促进硼酸析出D.母液可经浓缩处理后可用于“溶浸”环节处循环使用二、填空题13.人类文明进步与金属材料的发展关系十分密切,金属在生活生产中有着非常广泛的应用。请回答下列问题:(1)根据如图金属应用实例推断,金属具有的物理性质有_____(至少答两点)。(2)生铁和钢都是铁的合金,二者性能不同的原因是____。(3)厨房中的下列物品所使用的主要材料属于金属材料的是____。A.陶瓷碗B.不锈钢炊具C.橡胶手套D.铜质水龙头(4)微型化录音录像的高性能带中磁粉主要材料之一是化学组成相...

1、当您付费下载文档后,您只拥有了使用权限,并不意味着购买了版权,文档只能用于自身使用,不得用于其他商业用途(如 [转卖]进行直接盈利或[编辑后售卖]进行间接盈利)。
2、本站所有内容均由合作方或网友上传,本站不对文档的完整性、权威性及其观点立场正确性做任何保证或承诺!文档内容仅供研究参考,付费前请自行鉴别。
3、如文档内容存在违规,或者侵犯商业秘密、侵犯著作权等,请点击“违规举报”。

碎片内容

与本文档类似文档
高中化学必修一【新教材精创】4.2.1 元素性质的周期性变化规律练习(1)(解析版).docx
高中化学必修一【新教材精创】4.2.1 元素性质的周期性变化规律练习(1)(解析版).docx
免费
0下载
人教版高中化学必修二【人教版】【新教材化学同步01】8.3 环境保护和绿色化学(原卷版) (1).docx
人教版高中化学必修二【人教版】【新教材化学同步01】8.3 环境保护和绿色化学(原卷版) (1).docx
免费
0下载
2024年高中化学新教材同步选择性必修第三册  第4章 实验活动3 糖类的性质.docx
2024年高中化学新教材同步选择性必修第三册 第4章 实验活动3 糖类的性质.docx
免费
12下载
高中化学必修1 专题1.3.3 氧化还原反应的应用(备作业)-【上好化学课】2020-2021学年高一上学期必修第一册同步备课系列(人教版2019)(解析版).docx
高中化学必修1 专题1.3.3 氧化还原反应的应用(备作业)-【上好化学课】2020-2021学年高一上学期必修第一册同步备课系列(人教版2019)(解析版).docx
免费
0下载
第二章 第一节  第2课时 钠的重要氧化物  测试题2022-2023学年上学期高一化学人教版(2019)必修第一册.docx
第二章 第一节 第2课时 钠的重要氧化物 测试题2022-2023学年上学期高一化学人教版(2019)必修第一册.docx
免费
0下载
高中化学必修2【新教材精创】5.2.1 氮气与氮的固定 一氧化氮和二氧化氮 练习(1)(解析版).docx
高中化学必修2【新教材精创】5.2.1 氮气与氮的固定 一氧化氮和二氧化氮 练习(1)(解析版).docx
免费
0下载
第一章第三节氧化还原反应小题训练上学期高一化学人教版(2019)必修第一册 .docx
第一章第三节氧化还原反应小题训练上学期高一化学人教版(2019)必修第一册 .docx
免费
2下载
高一化学【新教材精创】7.3.2 乙酸 练习(1)(原卷版).docx
高一化学【新教材精创】7.3.2 乙酸 练习(1)(原卷版).docx
免费
6下载
新教材高中化学选择性必修三 同步补充习题阶段重点突破练(五).doc
新教材高中化学选择性必修三 同步补充习题阶段重点突破练(五).doc
免费
18下载
新教材高中化学必修一 同步讲义(学生版)章末检测试卷(三).docx
新教材高中化学必修一 同步讲义(学生版)章末检测试卷(三).docx
免费
16下载
人教版高中化学选修一第三章 总结(原卷板).docx
人教版高中化学选修一第三章 总结(原卷板).docx
免费
0下载
高中 2023二轮专项分层特训卷•化学【新教材】练 26.docx
高中 2023二轮专项分层特训卷•化学【新教材】练 26.docx
免费
0下载
高中化学必修1 第二章 第二节  第1课时 氯气的性质  测试题2022-2023学年上学期高一化学人教版(2019)必修第一册.docx
高中化学必修1 第二章 第二节 第1课时 氯气的性质 测试题2022-2023学年上学期高一化学人教版(2019)必修第一册.docx
免费
0下载
高中化学选修第一册同步试题2.3 化学反应的方向(精练)(解析版).docx
高中化学选修第一册同步试题2.3 化学反应的方向(精练)(解析版).docx
免费
29下载
2024年高中化学新教材同步必修第二册  模块综合试卷(二).docx
2024年高中化学新教材同步必修第二册 模块综合试卷(二).docx
免费
18下载
2024年高中化学新教材同步必修第二册  第7章 第4节 第1课时 糖类.docx
2024年高中化学新教材同步必修第二册 第7章 第4节 第1课时 糖类.docx
免费
24下载
新教材高中化学必修二 同步讲义(学生版)新教材高中化学必修二 同步讲义(学生版)第6章 第2节 第1课时 化学反应的速率 (1).docx
新教材高中化学必修二 同步讲义(学生版)新教材高中化学必修二 同步讲义(学生版)第6章 第2节 第1课时 化学反应的速率 (1).docx
免费
26下载
高中化学必修2第七章第二节乙烯与有机高分子材料课时训练三2022-2023学年高一下学期人教版(2019)化学必修第二册.docx
高中化学必修2第七章第二节乙烯与有机高分子材料课时训练三2022-2023学年高一下学期人教版(2019)化学必修第二册.docx
免费
0下载
新教材高中化学必修二 补充练习第一课时 有机化合物中碳原子的成键特点 烷烃的结构.docx
新教材高中化学必修二 补充练习第一课时 有机化合物中碳原子的成键特点 烷烃的结构.docx
免费
24下载
高中化学试卷必修二专项02 化学反应中能量变化关系的判断及计算-2019-2020学年高一化学期末复习专项提升卷(人教版2019必修第二册)(解析版).docx
高中化学试卷必修二专项02 化学反应中能量变化关系的判断及计算-2019-2020学年高一化学期末复习专项提升卷(人教版2019必修第二册)(解析版).docx
免费
0下载
我的小文库
实名认证
内容提供者

提供高质量免费文档试卷下载,如果满意请告诉您身边的人,如果不满意请告诉我们,您的意见对于我们很重要,是我们不断进步的动力

相关文档

阅读排行

确认删除?
回到顶部
客服号
  • 客服QQ点击这里给我发消息
QQ群
  • QQ群点击这里加入QQ群
提交所需资料详情,我们来帮找资料