高中化学必修2【新教材精创】第六章 章末测试(1)(解析版).docx本文件免费下载 【共10页】

高中化学必修2【新教材精创】第六章 章末测试(1)(解析版).docx
高中化学必修2【新教材精创】第六章 章末测试(1)(解析版).docx
高中化学必修2【新教材精创】第六章 章末测试(1)(解析版).docx
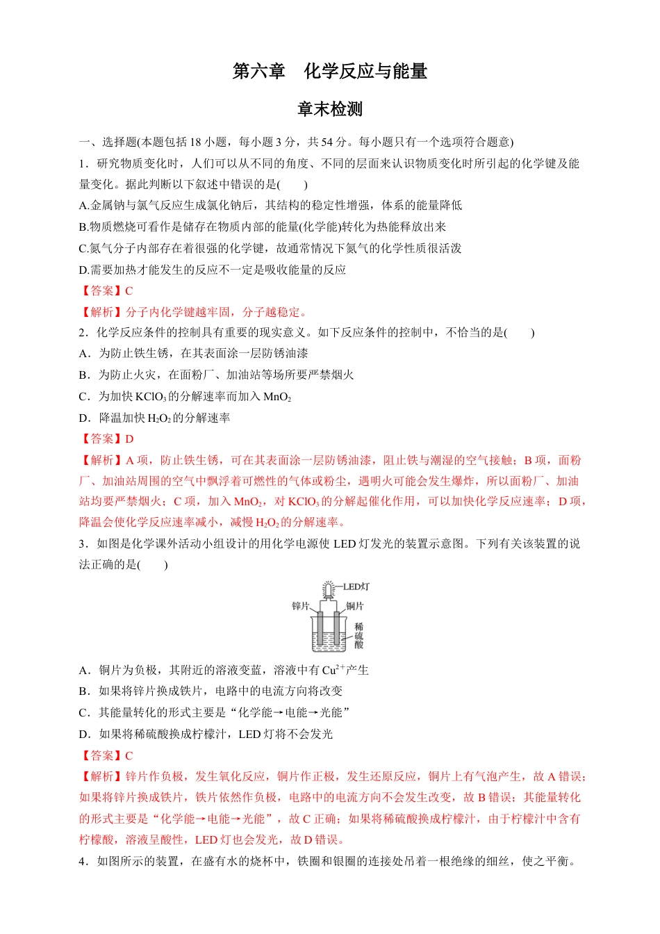
第六章化学反应与能量章末检测一、选择题(本题包括18小题,每小题3分,共54分。每小题只有一个选项符合题意)1.研究物质变化时,人们可以从不同的角度、不同的层面来认识物质变化时所引起的化学键及能量变化。据此判断以下叙述中错误的是()A.金属钠与氯气反应生成氯化钠后,其结构的稳定性增强,体系的能量降低B.物质燃烧可看作是储存在物质内部的能量(化学能)转化为热能释放出来C.氮气分子内部存在着很强的化学键,故通常情况下氮气的化学性质很活泼D.需要加热才能发生的反应不一定是吸收能量的反应【答案】C【解析】分子内化学键越牢固,分子越稳定。2.化学反应条件的控制具有重要的现实意义。如下反应条件的控制中,不恰当的是()A.为防止铁生锈,在其表面涂一层防锈油漆B.为防止火灾,在面粉厂、加油站等场所要严禁烟火C.为加快KClO3的分解速率而加入MnO2D.降温加快H2O2的分解速率【答案】D【解析】A项,防止铁生锈,可在其表面涂一层防锈油漆,阻止铁与潮湿的空气接触;B项,面粉厂、加油站周围的空气中飘浮着可燃性的气体或粉尘,遇明火可能会发生爆炸,所以面粉厂、加油站均要严禁烟火;C项,加入MnO2,对KClO3的分解起催化作用,可以加快化学反应速率;D项,降温会使化学反应速率减小,减慢H2O2的分解速率。3.如图是化学课外活动小组设计的用化学电源使LED灯发光的装置示意图。下列有关该装置的说法正确的是()A.铜片为负极,其附近的溶液变蓝,溶液中有Cu2+产生B.如果将锌片换成铁片,电路中的电流方向将改变C.其能量转化的形式主要是“化学能→电能→光能”D.如果将稀硫酸换成柠檬汁,LED灯将不会发光【答案】C【解析】锌片作负极,发生氧化反应,铜片作正极,发生还原反应,铜片上有气泡产生,故A错误;如果将锌片换成铁片,铁片依然作负极,电路中的电流方向不会发生改变,故B错误;其能量转化的形式主要是“化学能→电能→光能”,故C正确;如果将稀硫酸换成柠檬汁,由于柠檬汁中含有柠檬酸,溶液呈酸性,LED灯也会发光,故D错误。4.如图所示的装置,在盛有水的烧杯中,铁圈和银圈的连接处吊着一根绝缘的细丝,使之平衡。小心地往烧杯中央滴入CuSO4溶液。片刻后可观察到的现象是(指悬吊的金属圈)()A.铁圈和银圈左右摇摆不定B.保持平衡状态不变C.铁圈向下倾斜D.银圈向下倾斜【答案】D【解析】加入CuSO4溶液后,构成Fe—Ag原电池,Fe失电子作负极,质量减轻,Cu2+在正极银圈上得电子,生成金属铜沉积在上面使其质量增加。5.等质量的两份锌粉a、b,分别加入两支相同的试管中,然后加入等体积等物质的量浓度且均过量的稀硫酸,同时向a中加入少量CuSO4溶液,则产生氢气的体积(V)与时间(t)的关系用图像表示如图,其中正确的是()【答案】D【解析】a和b中,均有反应Zn+2H+===Zn2++H2↑,Zn的质量相等,都是H2SO4过量。但a中还发生Zn+Cu2+===Zn2++Cu,消耗了一部分Zn,故生成H2的体积小,生成的Cu和剩余的Zn在稀硫酸中形成了原电池,故生成H2的速率大。6.已知汽车尾气无害化处理反应为2NO(g)+2CO(g)N2(g)+2CO2(g)。下列说法不正确的是()A.升高温度可使该反应的逆反应速率降低B.使用高效催化剂可有效提高正反应速率C.反应达到平衡后,NO的反应速率保持恒定D.单位时间内消耗CO和CO2的物质的量相等时,反应达到平衡【答案】A【解析】升温,正、逆反应速率均增大,A项错误;催化剂可同等程度地提高v正、v逆,B项正确;平衡状态的标志之一是“等”——正、逆反应速率相等且保持不变,C项正确;单位时间内消耗CO(代表v正)和CO2(代表v逆)的物质的量相等,再根据反应速率之比等于化学计量数之比,实质反映了同一物质的v正=v逆,说明反应达到平衡,D项正确。7.下列有关化学反应速率和限度的说法中,不正确的是()A.实验室用H2O2分解制O2,加入MnO2后,反应速率明显加快B.在金属钠与足量水反应中,增加水的量能加快反应速率C.2SO2+O22SO3反应中,SO2不能全部转化为SO3D.实验室用碳酸钙和盐酸反应制取CO2,用碳酸钙粉末比用块状碳酸钙反应要快【答案】B【解析】A项,添加催化剂,加快反应速率;B项,水的量的多少不影响钠与水的反应速率;C项,...

1、当您付费下载文档后,您只拥有了使用权限,并不意味着购买了版权,文档只能用于自身使用,不得用于其他商业用途(如 [转卖]进行直接盈利或[编辑后售卖]进行间接盈利)。
2、本站所有内容均由合作方或网友上传,本站不对文档的完整性、权威性及其观点立场正确性做任何保证或承诺!文档内容仅供研究参考,付费前请自行鉴别。
3、如文档内容存在违规,或者侵犯商业秘密、侵犯著作权等,请点击“违规举报”。

碎片内容

与本文档类似文档
高中 2023二轮专项分层特训卷•化学【新教材】不定项练 22.docx
高中 2023二轮专项分层特训卷•化学【新教材】不定项练 22.docx
免费
0下载
2023人教化学必修第一册(含不定项)章末质量检测卷(二).docx
2023人教化学必修第一册(含不定项)章末质量检测卷(二).docx
免费
0下载
化学(人教版2019A卷)-(全解全析)(范围:选择性必修2).docx
化学(人教版2019A卷)-(全解全析)(范围:选择性必修2).docx
免费
3下载
第一章 物质及其变化测试卷2022-2023学年上学期高一化学人教版(2019)必修第一册.docx
第一章 物质及其变化测试卷2022-2023学年上学期高一化学人教版(2019)必修第一册.docx
免费
0下载
高中化学必修2【新教材精创】6.2.2 化学反应的限度和化学反应条件的控制 练习(2)(解析版).docx
高中化学必修2【新教材精创】6.2.2 化学反应的限度和化学反应条件的控制 练习(2)(解析版).docx
免费
0下载
高一化学【新教材精创】2.3.1 物质的量的单位---摩尔练习(1)(解析版).docx
高一化学【新教材精创】2.3.1 物质的量的单位---摩尔练习(1)(解析版).docx
免费
9下载
人教版高中化学必修二6.2.2 化学反应的限度和化学反应条件的控制 练习(2)(原卷版).docx
人教版高中化学必修二6.2.2 化学反应的限度和化学反应条件的控制 练习(2)(原卷版).docx
免费
0下载
第12讲 化学电池(学生版)-高一化学同步精品讲义(人教版2019必修第二册).docx
第12讲 化学电池(学生版)-高一化学同步精品讲义(人教版2019必修第二册).docx
免费
16下载
第一节 物质的分类及转化(二)-高一化学必修第一册课时同步练(新人教)(原卷版).doc
第一节 物质的分类及转化(二)-高一化学必修第一册课时同步练(新人教)(原卷版).doc
免费
7下载
高中化学试卷必修二精品解析:山东省德州市2019-2020学年高一下学期期末考试化学试题(原卷版).doc
高中化学试卷必修二精品解析:山东省德州市2019-2020学年高一下学期期末考试化学试题(原卷版).doc
免费
0下载
专题2.2.2 氯水成分的探究(备作业)-【上好化学课】2020-2021学年高一上学期必修第一册同步备课系列(人教版2019)(解析版).doc
专题2.2.2 氯水成分的探究(备作业)-【上好化学课】2020-2021学年高一上学期必修第一册同步备课系列(人教版2019)(解析版).doc
免费
19下载
2023人教化学必修第一册1.2.1.docx
2023人教化学必修第一册1.2.1.docx
免费
0下载
2023人教化学必修第一册2.3.3.docx
2023人教化学必修第一册2.3.3.docx
免费
0下载
2024年高中化学新教材同步 选择性必修第一册 第3章 第4节 研究与实践 了解水处理过程中的化学原理(教师用书独具).docx
2024年高中化学新教材同步 选择性必修第一册 第3章 第4节 研究与实践 了解水处理过程中的化学原理(教师用书独具).docx
免费
5下载
高中化学必修1 专题2.1.1 钠及其氧化物(备作业)-【上好化学课】2020-2021学年高一上学期必修第一册同步备课系列(人教版2019)(解析版).doc
高中化学必修1 专题2.1.1 钠及其氧化物(备作业)-【上好化学课】2020-2021学年高一上学期必修第一册同步备课系列(人教版2019)(解析版).doc
免费
0下载
2024年高中化学新教材同步 选择性必修第一册 第4章 第1节 第1课时 原电池的工作原理.docx
2024年高中化学新教材同步 选择性必修第一册 第4章 第1节 第1课时 原电池的工作原理.docx
免费
22下载
高中化学试卷必修一精品解析:北京101中学2019-2020学年高一上学期期末考试化学试题(解析版).doc
高中化学试卷必修一精品解析:北京101中学2019-2020学年高一上学期期末考试化学试题(解析版).doc
免费
0下载
高中化学试卷必修一2.2.1 氯气的性质 练习(解析版).docx
高中化学试卷必修一2.2.1 氯气的性质 练习(解析版).docx
免费
0下载
高中化学必修1 第一章第3节氧化还原反应课时训练2022-2023学年高一上学期化学人教版(2019)必修第一册.docx
高中化学必修1 第一章第3节氧化还原反应课时训练2022-2023学年高一上学期化学人教版(2019)必修第一册.docx
免费
0下载
【新教材精创】2.2.2 氯气的实验室制法  氯离子的检验练习(2)(原卷版).docx
【新教材精创】2.2.2 氯气的实验室制法 氯离子的检验练习(2)(原卷版).docx
免费
0下载
我的小文库
实名认证
内容提供者

提供高质量免费文档试卷下载,如果满意请告诉您身边的人,如果不满意请告诉我们,您的意见对于我们很重要,是我们不断进步的动力

相关文档

阅读排行

确认删除?
回到顶部
客服号
  • 客服QQ点击这里给我发消息
QQ群
  • QQ群点击这里加入QQ群
提交所需资料详情,我们来帮找资料