高中化学必修2期中综合检测卷03【综合检测】-高一化学下学期期中专项复习(人教版2019必修第二册)(原卷版).doc本文件免费下载 【共7页】

高中化学必修2期中综合检测卷03【综合检测】-高一化学下学期期中专项复习(人教版2019必修第二册)(原卷版).doc
高中化学必修2期中综合检测卷03【综合检测】-高一化学下学期期中专项复习(人教版2019必修第二册)(原卷版).doc
高中化学必修2期中综合检测卷03【综合检测】-高一化学下学期期中专项复习(人教版2019必修第二册)(原卷版).doc
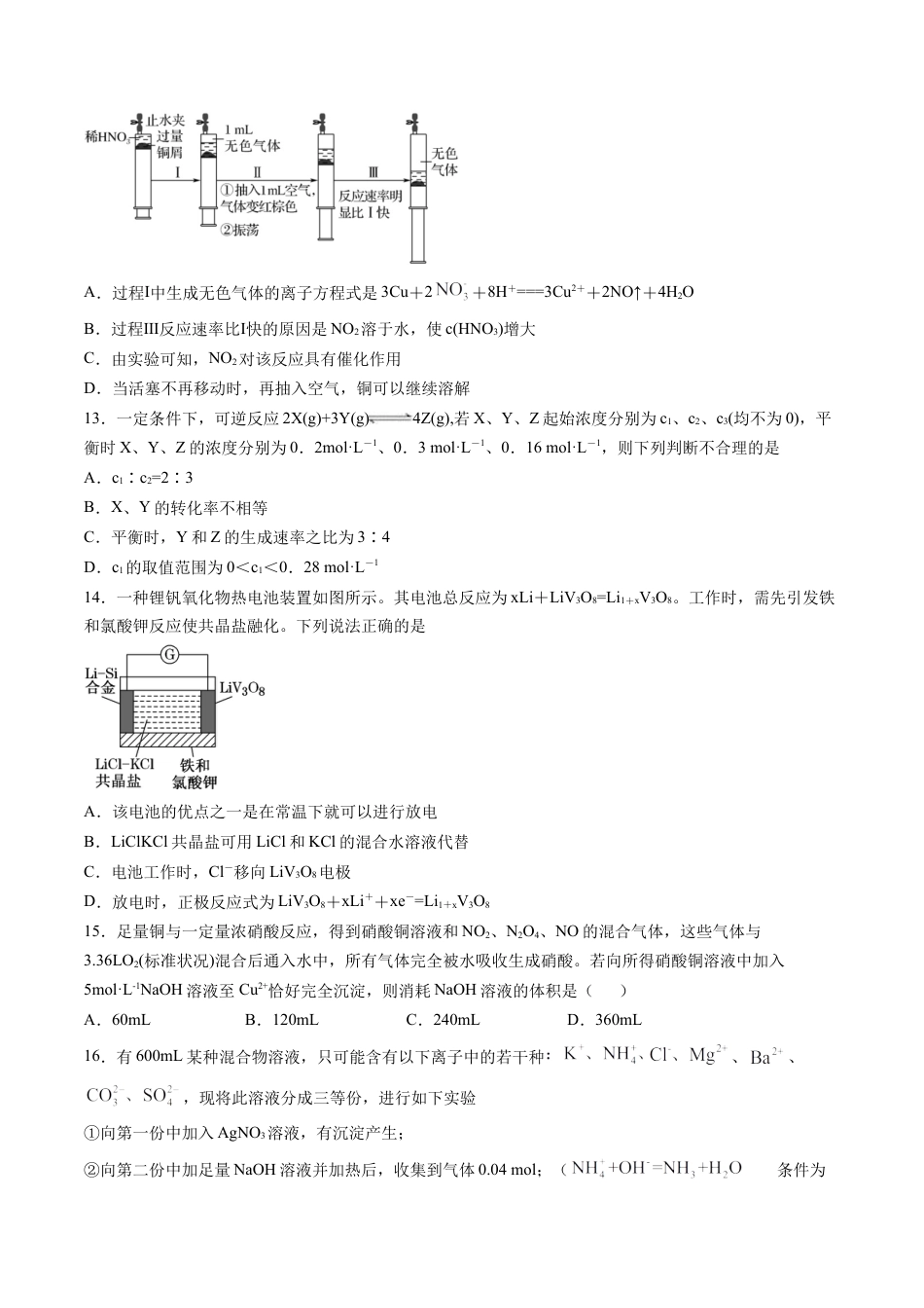
高一化学下学期期中专项复习综合检测卷03一.选择题(每小题3分,共48分,每题只有一个正确选项)1.下列关于无机非金属材料的说法中,不正确的是A.高纯硅可用于制造半导体材料B.氧化铝陶瓷属于新型无机非金属材料,它是生物陶瓷C.氮化硅陶瓷属于新型无机非金属材料,可用于制造陶瓷发动机的受热面D.二氧化硅制成的光导纤维,由于导电能力强而被用于制造光缆2.化学在生产和日常生活中有着重要的应用。下列说法正确是A.普通玻璃的主要成分是二氧化硅B.向煤中加入适量石灰石,使煤燃烧产生的SO2最终生成CaSO3,可减少对大气的污染C.汽车的排气管上装有“催化转化器”,使有毒的CO和NO反应生成N2和CO2D.大量燃烧化石燃料排放的废气中含CO2、SO2,从而使雨水的pH=5.6形成酸雨3.下列对浓硫酸的叙述正确的是A.浓硫酸和铜片加热既表现出酸性,又表现出氧化性B.浓硫酸具有强氧化性,SO2、H2、具有还原性,故浓硫酸不能干燥SO2、H2C.常温下,浓硫酸与铁、铝不反应,所以铁质、铝质容器能盛放浓硫酸D.浓硫酸与亚硫酸钠反应制取SO2时,浓硫酸表现出强氧化性4.下列叙述不正确的是A.NH3易液化,液氨常用作制冷剂B.稀HNO3和活泼金属反应时主要得到氢气C.铵盐受热易分解,因此贮存铵态氮肥时要密封保存,并放在阴凉通风处D.利用氨气极易溶于水,氨气可以做喷泉实验5.对溶液中的离子进行鉴定,下列实验所得结论不合理的是A.向溶液中加入盐酸,产生使澄清石灰水变浑浊的无色气体,则溶液中可能含有B.向溶液中加入稀硝酸后,再加入溶液有白色沉淀生成,则溶液中一定含有C.加入溶液有白色沉淀产生,再加盐酸,沉淀不溶解,原溶液中一定含有D.向溶液中加入溶液,加热后产生使湿润的红色石蕊试纸变蓝的气体,则可推该溶液中一定含有6.下列离子方程式正确的是A.实验室用氯化铵和熟石灰制氨:+OH-NH3↑+H2OB.向氨水中加盐酸:NH3·H2O+H+=+H2OC.铜与稀硝酸反应:3Cu+8H++2=3Cu2++2NO2↑+4H2OD.将SO2通入到BaCl2溶液中:SO2+H2O+Ba2+=BaSO3↓+2H+7.反应3A(g)+B(g)═2C(g)在三种不同的条件下进行反应,在同一时间内,测得的反应速率用不同的物质表示为:①vA═1mol/(L•min),②vC═0.5mol/(L•min),③vB═0.5mol/(L•min),三种情况下该反应速率大小的关系正确的是()A.②>③>①B.①>②>③C.③>①>②D.②>①>③8.有M、N、P、E四种金属,已知:①M+N2+=N+M2+;②M、P用导线连接后放入硫酸氢钠溶液中,M表面有大量气泡产生;③N、E用导线连接后放入E的硫酸盐溶液中,电极反应为E2++2e-=E、N-2e-=N2+。则四种金属的还原性由强到弱的顺序是A.P、M、N、EB.E、N、M、PC.P、N、M、ED.E、P、M、N9.下列实验现象或图像信息不能充分说明相应的化学反应是放热反应的是A.图1:温度计的水银柱不断上升B.图2:反应物总能量大于生成物总能量C.图3:反应开始后,甲处液面低于乙处液面D.图4:反应开始后,针筒活塞向右移动10.无色的混合气体甲,可能含NO、CO2、NO2、NH3、O2、N2中的几种,将100mL甲气体经过如图实验的处理,结果得到酸性溶液,而几乎无气体剩余,则甲气体的组成为A.NH3、NO、O2B.NH3、NO、CO2C.NH3、NO2、CO2D.NO、CO2、N211.铝与稀硫酸反应的速率较慢,下列措施不能加快反应速率的是A.在溶液中滴加少量硫酸铜溶液B.适当增大硫酸的浓度C.对反应溶液进行加热D.增大外界压强12.一定温度下,探究铜与稀HNO3反应,过程如图,下列说法不正确的是A.过程Ⅰ中生成无色气体的离子方程式是3Cu+2+8H+===3Cu2++2NO↑+4H2OB.过程Ⅲ反应速率比Ⅰ快的原因是NO2溶于水,使c(HNO3)增大C.由实验可知,NO2对该反应具有催化作用D.当活塞不再移动时,再抽入空气,铜可以继续溶解13.一定条件下,可逆反应2X(g)+3Y(g)4Z(g),若X、Y、Z起始浓度分别为c1、c2、c3(均不为0),平衡时X、Y、Z的浓度分别为0.2mol·L-1、0.3mol·L-1、0.16mol·L-1,则下列判断不合理的是A.c1∶c2=2∶3B.X、Y的转化率不相等C.平衡时,Y和Z的生成速率之比为3∶4D.c1的取值范围为0<c1<0.28mol·L-114.一种锂钒氧化物热电池装置如图所示。其电池总反应为xL...

1、当您付费下载文档后,您只拥有了使用权限,并不意味着购买了版权,文档只能用于自身使用,不得用于其他商业用途(如 [转卖]进行直接盈利或[编辑后售卖]进行间接盈利)。
2、本站所有内容均由合作方或网友上传,本站不对文档的完整性、权威性及其观点立场正确性做任何保证或承诺!文档内容仅供研究参考,付费前请自行鉴别。
3、如文档内容存在违规,或者侵犯商业秘密、侵犯著作权等,请点击“违规举报”。

碎片内容

与本文档类似文档
第八章 第一节 自然资源的开发利用  课时作业一   2022-2023学年高一下学期化学人教版(2019)必修第二册.docx
第八章 第一节 自然资源的开发利用 课时作业一 2022-2023学年高一下学期化学人教版(2019)必修第二册.docx
免费
0下载
高中化学必修1 第三章第二节金属材料      测试题一2022-2023学年上学期高一化学人教版(2019)必修第一册.docx
高中化学必修1 第三章第二节金属材料 测试题一2022-2023学年上学期高一化学人教版(2019)必修第一册.docx
免费
0下载
第五章 单元过关检测.doc
第五章 单元过关检测.doc
免费
22下载
人教版高中化学选修一第一章检测 -2020-2021学年上学期高二化学同步精品课堂(新教材人教版选择性必修1)(原卷版).docx
人教版高中化学选修一第一章检测 -2020-2021学年上学期高二化学同步精品课堂(新教材人教版选择性必修1)(原卷版).docx
免费
0下载
高中化学试卷必修二精品解析:辽宁省锦州市2019-2020学年高一下学期期末考试化学试题(解析版).doc
高中化学试卷必修二精品解析:辽宁省锦州市2019-2020学年高一下学期期末考试化学试题(解析版).doc
免费
0下载
高中化学必修1 专题2.1.1 钠及其氧化物(备作业)-【上好化学课】2020-2021学年高一上学期必修第一册同步备课系列(人教版2019)(原卷版).doc
高中化学必修1 专题2.1.1 钠及其氧化物(备作业)-【上好化学课】2020-2021学年高一上学期必修第一册同步备课系列(人教版2019)(原卷版).doc
免费
0下载
2024年高中化学新教材同步选择性必修第二册  第2章 第1节 第2课时 键参数——键能、键长与键角.docx
2024年高中化学新教材同步选择性必修第二册 第2章 第1节 第2课时 键参数——键能、键长与键角.docx
免费
15下载
高中化学必修2专题02 氮及其化合物【专项训练】-高一化学下学期期中专项复习(人教版2019必修第二册)(原卷版).doc
高中化学必修2专题02 氮及其化合物【专项训练】-高一化学下学期期中专项复习(人教版2019必修第二册)(原卷版).doc
免费
0下载
2024年高中化学新教材同步 必修第一册 第3章 第1节 第1课时 铁的单质、氧化物和氢氧化物.docx
2024年高中化学新教材同步 必修第一册 第3章 第1节 第1课时 铁的单质、氧化物和氢氧化物.docx
免费
14下载
高中化学必修1 2.1  电解质的电离   练习(解析版).docx
高中化学必修1 2.1 电解质的电离 练习(解析版).docx
免费
0下载
第四章物质结构元素周期律第三节化学键测试卷2022-2023学年上学期高一化学人教版(2019)必修第一册.docx
第四章物质结构元素周期律第三节化学键测试卷2022-2023学年上学期高一化学人教版(2019)必修第一册.docx
免费
0下载
高中化学必修1 专题2.2.1 氯气的性质(备作业)-【上好化学课】2020-2021学年高一上学期必修第一册同步备课系列(人教版2019)(原卷版).doc
高中化学必修1 专题2.2.1 氯气的性质(备作业)-【上好化学课】2020-2021学年高一上学期必修第一册同步备课系列(人教版2019)(原卷版).doc
免费
0下载
高中化学试卷必修一2.1  电解质的电离   练习(解析版).docx
高中化学试卷必修一2.1 电解质的电离 练习(解析版).docx
免费
0下载
高中化学必修1 第一章 第二节 离子反应  课时训练二   2022-2023学年高一上学期化学人教版(2019)必修第一册 .docx
高中化学必修1 第一章 第二节 离子反应 课时训练二 2022-2023学年高一上学期化学人教版(2019)必修第一册 .docx
免费
0下载
高一化学期末模拟卷(二)(原卷版).doc
高一化学期末模拟卷(二)(原卷版).doc
免费
16下载
2023人教化学必修第一册(含不定项)2.2.2.docx
2023人教化学必修第一册(含不定项)2.2.2.docx
免费
0下载
第二章 第一节  第2课时 钠的重要氧化物  测试题2022-2023学年上学期高一化学人教版(2019)必修第一册.docx
第二章 第一节 第2课时 钠的重要氧化物 测试题2022-2023学年上学期高一化学人教版(2019)必修第一册.docx
免费
0下载
第03讲 氧化还原反应的基本概念-【学生版】新高一化学暑假衔接(人教版).docx
第03讲 氧化还原反应的基本概念-【学生版】新高一化学暑假衔接(人教版).docx
免费
0下载
第二章章末检测(解析版).docx
第二章章末检测(解析版).docx
免费
0下载
高中化学必修第一册同步试题第二章 章末归纳总结(解析版).docx
高中化学必修第一册同步试题第二章 章末归纳总结(解析版).docx
免费
3下载
我的小文库
实名认证
内容提供者

提供高质量免费文档试卷下载,如果满意请告诉您身边的人,如果不满意请告诉我们,您的意见对于我们很重要,是我们不断进步的动力

相关文档

阅读排行

确认删除?
回到顶部
客服号
  • 客服QQ点击这里给我发消息
QQ群
  • QQ群点击这里加入QQ群
提交所需资料详情,我们来帮找资料