高中化学必修1 期末模拟卷(一)(解析版).doc本文件免费下载 【共12页】

高中化学必修1 期末模拟卷(一)(解析版).doc
高中化学必修1 期末模拟卷(一)(解析版).doc
高中化学必修1 期末模拟卷(一)(解析版).doc
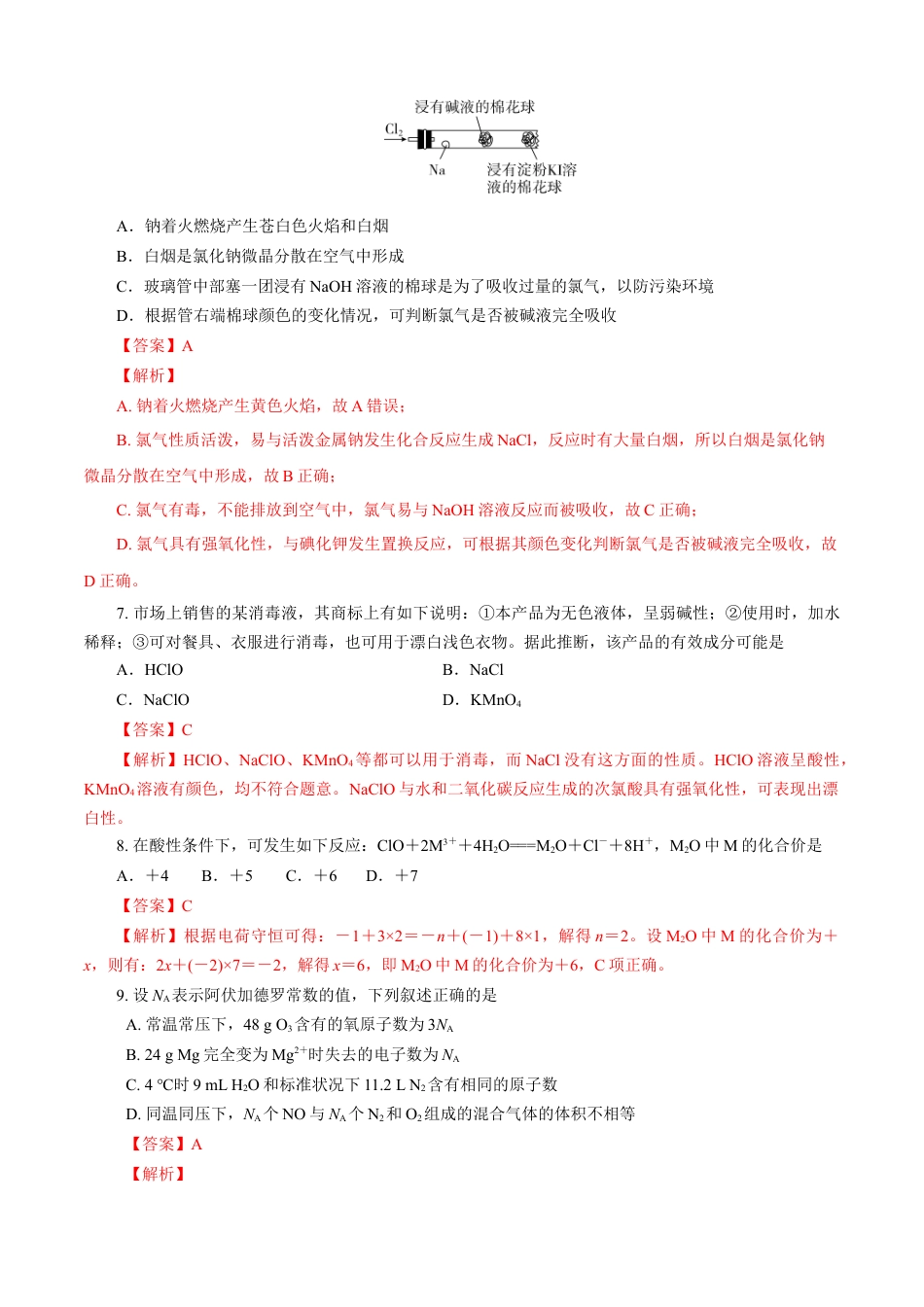
高一化学必修第一册同步单元AB卷(新教材人教版)高一化学上学期期末模拟卷(一)说明:本试卷分选择题非选择题,满分100分,考试时间90分钟。可能用到的相对原子质量:H1C12N14O16Na23Mg24Al27S32Cl35.5Fe56一、选择题:本题共20个小题,每小题2分。共40分,在每小题给出的四个选项中,只有一项是符合题目要求的。1.下列有关物质分类的叙述正确的是A.CaCl2、NaOH、HCl、HD四种物质都属于化合物B.硫酸、纯碱、醋酸钠和生石灰分别属于酸、碱、盐和氧化物C.溶液、浊液、胶体都属于混合物D.CO2、CO等非金属氧化物均属于酸性氧化物【答案】C【解析】H和D互为同位素,则HD是由同种元素构成的单质,不是化合物,A项错误;纯碱是碳酸钠,属于盐,B项错误;溶液、胶体、浊液都是由分散质和分散剂组成的分散系,都属于混合物,C项正确;CO不能和碱反应生成盐和水,故其不属于酸性氧化物,D项错误。2.下列物质间的转化需要通过氧化还原反应才能实现的是A.CO2→NaHCO3B.Fe(OH)2→Fe(OH)3C.CaCO3→Na2CO3D.CuO→Cu(NO3)2【答案】B【解析】Fe(OH)2中铁元素为+2价,Fe(OH)3中铁元素为+3价,有元素化合价的变化,故Fe(OH)2→Fe(OH)3一定是通过氧化还原反应实现的。3.下列反应的离子方程式书写正确的是A.用稀硫酸清洗铁锈(Fe2O3):Fe2O3+6H+===2Fe3++3H2OB.铝片与硝酸汞溶液反应:Al+Hg2+===Al3++HgC.硫酸铜溶液和氢氧化钡溶液混合:Ba2++SO===BaSO4↓D.碳酸氢钙溶液与盐酸反应:Ca(HCO3)2+2H+===Ca2++2H2O+2CO2↑【答案】A【解析】用稀硫酸清洗铁锈(Fe2O3),离子方程式为Fe2O3+6H+===2Fe3++3H2O,故A项正确;铝片与硝酸汞溶液反应,离子方程式为2Al+3Hg2+===2Al3++3Hg,故B项错误;硫酸铜溶液和氢氧化钡溶液混合,离子方程式为Cu2++2OH-+Ba2++SO===BaSO4↓+Cu(OH)2↓,故C项错误;碳酸氢钙溶液与盐酸反应,离子方程式为HCO+H+===H2O+CO2↑,故D项错误。4.某运载火箭的主要燃料是偏二甲肼(用R表示)和四氧化二氮,在火箭发射时,二者剧烈反应产生大量气体并释放出大量的热,该反应的化学方程式为R+2N2O4===3N2↑+4H2O↑+2CO2↑,则下列叙述错误的是A.此反应是氧化还原反应B.反应瞬间产生大量高温气体,推动火箭飞行C.在反应中N2O4作还原剂D.R的分子式为C2H8N2【答案】C【解析】A.N元素在反应物中以化合态存在,反应生成氮气,N元素化合价变化,反应是氧化还原反应,故A正确;B.偏二甲肼和四氧化二氮剧烈反应产生大量气体并释放出大量的热,瞬间产生大量高温气体,推动火箭飞行,故B正确;C.N2O4中N元素化合价降低,N2O4是氧化剂,偏二甲肼中所含元素化合价一定有升高,故偏二甲肼作还原剂,故C错误;D.根据原子守恒可知,偏二甲肼的分子式为C2H8N2,故D正确;5.下列说法正确的是A.78gNa2O2固体中阴、阳离子总数为4NAB.7.8gNa2O2与水反应,转移0.2NA电子B.Na2O2与CO2反应:2Na2O2+2CO2===2Na2CO3+O2,则Na2O2与SO2反应:2Na2O2+2SO2===2Na2SO3+O2D.将Na2O2投入到紫色石蕊试液中,溶液先变蓝后褪色【答案】D【解析】每个Na2O2中含有2个Na+、1个O,故78g即1molNa2O2固体中阴、阳离子总数为3NA,A错误;,故7.8g即0.1molNa2O2与水反应转移0.1NA电子,B错误;Na2O2具有氧化性,Na2O2+SO2===Na2SO4,C错误;由于2Na2O2+2H2O===4NaOH+O2↑,溶液显碱性,故紫色石蕊试液变蓝,又由于Na2O2的强氧化性而将溶液漂白,最终溶液变成无色,D正确。6.某兴趣小组设计“氯气与金属钠反应”的装置。实验操作:先给钠预热,到钠熔融成圆球时,停止加热,通入氯气,即可见钠着火燃烧,并产生大量白烟。以下叙述错误的是A.钠着火燃烧产生苍白色火焰和白烟B.白烟是氯化钠微晶分散在空气中形成C.玻璃管中部塞一团浸有NaOH溶液的棉球是为了吸收过量的氯气,以防污染环境D.根据管右端棉球颜色的变化情况,可判断氯气是否被碱液完全吸收【答案】A【解析】A.钠着火燃烧产生黄色火焰,故A错误;B.氯气性质活泼,易与活泼金属钠发生化合反应生成NaCl,反应时有大量白烟,所以白烟是氯化钠微晶分散在空气中形成,故B正确;C.氯气有毒,不能排放到空气中,氯气易与NaO...

1、当您付费下载文档后,您只拥有了使用权限,并不意味着购买了版权,文档只能用于自身使用,不得用于其他商业用途(如 [转卖]进行直接盈利或[编辑后售卖]进行间接盈利)。
2、本站所有内容均由合作方或网友上传,本站不对文档的完整性、权威性及其观点立场正确性做任何保证或承诺!文档内容仅供研究参考,付费前请自行鉴别。
3、如文档内容存在违规,或者侵犯商业秘密、侵犯著作权等,请点击“违规举报”。

碎片内容

与本文档类似文档
高中化学必修一2.1  电解质的电离   练习(原卷版).docx
高中化学必修一2.1 电解质的电离 练习(原卷版).docx
免费
0下载
高中化学必修2模拟卷05-高一化学下学期高频考题期末测试卷(人教2019必修第一册)(参考答案).docx
高中化学必修2模拟卷05-高一化学下学期高频考题期末测试卷(人教2019必修第一册)(参考答案).docx
免费
0下载
高中化学选修第一册同步试题2.2 化学平衡(精讲)(解析版).docx
高中化学选修第一册同步试题2.2 化学平衡(精讲)(解析版).docx
免费
22下载
4.3 金属的腐蚀与防护 基础练习 【新教材】人教版(2019)高中化学选择性必修一.doc
4.3 金属的腐蚀与防护 基础练习 【新教材】人教版(2019)高中化学选择性必修一.doc
免费
0下载
【新教材精创】2.2.1 氯气的性质练习(2)(原卷版).docx
【新教材精创】2.2.1 氯气的性质练习(2)(原卷版).docx
免费
0下载
高中化学必修1 测试卷02-2022-2023学年高一化学上学期期中测试卷(原卷版).docx
高中化学必修1 测试卷02-2022-2023学年高一化学上学期期中测试卷(原卷版).docx
免费
0下载
2023化学·选择性必修一·鲁科版第3章.docx
2023化学·选择性必修一·鲁科版第3章.docx
免费
0下载
高中化学必修2【原创】必修第二册第七单元有机化合物达标检测卷 (A) 教师版.doc
高中化学必修2【原创】必修第二册第七单元有机化合物达标检测卷 (A) 教师版.doc
免费
0下载
人教版高中化学选修一第四章 检测 (解析版).docx
人教版高中化学选修一第四章 检测 (解析版).docx
免费
0下载
第八章第一节自然资源的开发与利用跟踪训练下学期高一化学人教版(2019)必修第二册(1).docx
第八章第一节自然资源的开发与利用跟踪训练下学期高一化学人教版(2019)必修第二册(1).docx
免费
6下载
新教材高中化学必修二 同步讲义(学生版)新教材高中化学必修二 同步讲义(学生版)第5章 微专题二 硝酸与金属反应的相关计算.docx
新教材高中化学必修二 同步讲义(学生版)新教材高中化学必修二 同步讲义(学生版)第5章 微专题二 硝酸与金属反应的相关计算.docx
免费
7下载
人教版高中化学选修一2.4 化学反应的调控(练习)(原卷版).docx
人教版高中化学选修一2.4 化学反应的调控(练习)(原卷版).docx
免费
0下载
人教版高中化学必修二7.2.2 烃 有机高分子材料 练习(2)(原卷版).docx
人教版高中化学必修二7.2.2 烃 有机高分子材料 练习(2)(原卷版).docx
免费
0下载
第六章第二节化学反应的速率与限度课时训练三2022-2023学年高一下学期人教版(2019)化学必修第二册.docx
第六章第二节化学反应的速率与限度课时训练三2022-2023学年高一下学期人教版(2019)化学必修第二册.docx
免费
0下载
高中化学试卷必修二2020-2021学年高一化学下学期期末测试卷(人教版2019必修第二册)01(全解全析).doc
高中化学试卷必修二2020-2021学年高一化学下学期期末测试卷(人教版2019必修第二册)01(全解全析).doc
免费
0下载
高中化学必修1 第二章第二节氯及其化合物第1课时氯气的性质 测试题2022-2023学年上学期高一化学人教版(2019)必修第一册.docx
高中化学必修1 第二章第二节氯及其化合物第1课时氯气的性质 测试题2022-2023学年上学期高一化学人教版(2019)必修第一册.docx
免费
0下载
高中化学必修1 专题4.1.2 元素周期表(备作业)-【上好化学课】2020-2021学年高一上学期必修第一册同步备课系列(人教版2019)(解析版).doc
高中化学必修1 专题4.1.2 元素周期表(备作业)-【上好化学课】2020-2021学年高一上学期必修第一册同步备课系列(人教版2019)(解析版).doc
免费
0下载
人教版高中化学必修二模拟卷02-2019-2020年高一化学高频考题期末组合模拟卷(人教2019必修第二册)(原卷版).docx
人教版高中化学必修二模拟卷02-2019-2020年高一化学高频考题期末组合模拟卷(人教2019必修第二册)(原卷版).docx
免费
0下载
2.2 化学平衡 第五课时 等效平衡 基础练习 【新教材】人教版(2019)高中化学选择性必修一.doc
2.2 化学平衡 第五课时 等效平衡 基础练习 【新教材】人教版(2019)高中化学选择性必修一.doc
免费
0下载
2024年高中化学新教材同步 选择性必修第一册 第3章 第4节 第2课时 沉淀溶解平衡的应用.docx
2024年高中化学新教材同步 选择性必修第一册 第3章 第4节 第2课时 沉淀溶解平衡的应用.docx
免费
15下载
我的小文库
实名认证
内容提供者

提供高质量免费文档试卷下载,如果满意请告诉您身边的人,如果不满意请告诉我们,您的意见对于我们很重要,是我们不断进步的动力

相关文档

阅读排行

确认删除?
回到顶部
客服号
  • 客服QQ点击这里给我发消息
QQ群
  • QQ群点击这里加入QQ群
提交所需资料详情,我们来帮找资料