高中化学必修1 精品解析:湖南省长沙市第一中学高一上学期期中考试化学试题(原卷版).doc本文件免费下载 【共6页】

高中化学必修1 精品解析:湖南省长沙市第一中学高一上学期期中考试化学试题(原卷版).doc
高中化学必修1 精品解析:湖南省长沙市第一中学高一上学期期中考试化学试题(原卷版).doc
高中化学必修1 精品解析:湖南省长沙市第一中学高一上学期期中考试化学试题(原卷版).doc
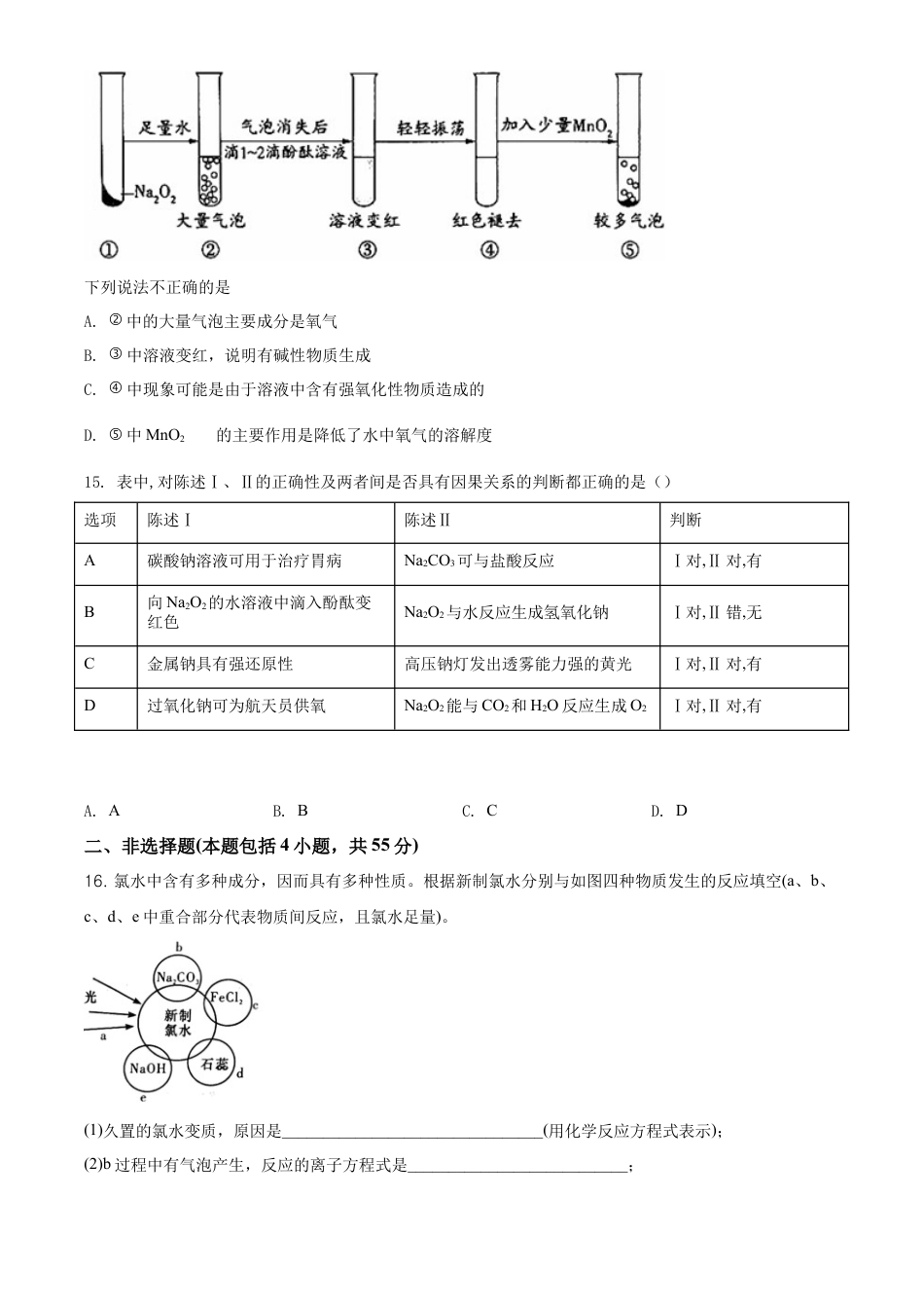
长沙市一中第一学期高一期中考试化学试卷可能用到的相对原子质量:H~1C~12N~14O~16Na~23Si~28Cl~35.5K~39Ag~108一、选择题(本题包括15小题,每小题只有一个选项符合题意,每小题3分,共45分)1.在预防新冠肺炎中,化学消毒剂发挥了重要作用,以下不是利用氧化性来消毒的是A.84消毒液B.75%酒精C.臭氧D.H2O22.用焰色试验检验时的操作有:①蘸取待测液;②置于酒精灯火焰上灼烧;③透过蓝色钴玻璃观察;④用稀盐酸洗净铂丝。正确的操作顺序为A.①②③④B.④②①②③C.④①②D.①③②④3.某化工厂发生了氯气泄漏,以下自救得当的是()A.喷射氢氧化钠溶液将泄露的氯气吸收B.向地势低的地方撤离C.观察风向,顺风撤离D.用湿毛巾或蘸有肥皂水的毛巾捂住口鼻撤退4.军事上,常利用焰色反应的原理制作()A.燃烧弹B.信号弹C.照明弹D.烟幕弹5.按照物质的树状分类和交叉分类,HClO应属于()①稳定性强的物质②氢化物③氧化物④含氧酸⑤弱酸⑥强氧化性酸⑦一元酸⑧化合物⑨混合物A.①②③④⑤⑥⑦⑧B.②④⑤⑨C.④⑤⑥⑦⑧D.②④⑤⑥⑦6.在实验室中用浓盐酸与MnO2共热制取Cl2。下列收集Cl2的装置正确的是()A.B.C.D.7.能正确表示下列化学反应的离子方程式的是()A.氯气与水反应:Cl2+H2O=2H++Cl-+ClO-B.钠与盐酸反应:2Na+2H+=2Na++H2↑C.澄清的石灰水与稀盐酸反应:Ca(OH)2+2H+=Ca2++2H2OD.铜片插入硝酸银溶液中:Cu+Ag+=Cu2++Ag8.下列说法正确的是()①Na2O、Fe2O3、Na2O2属于碱性氧化物,CO2、SiO2都能和碱溶液发生反应,属于酸性氧化物;②碳酸钠、硫酸钡、氯化铵都属于电解质;③氯水、Fe(OH)3胶体、冰水混合物都属于混合物;④醋酸、烧碱、纯碱和生石灰分别属于酸、碱、盐和氧化物;⑤焰色试验属于物理变化;⑥盐酸、氯化钠固体、石墨均可以导电A.①③⑤B.②④⑤C.④⑤⑥D.②③④9.下列几种物质的保存方法不正确的是()A.漂白粉可以在敞口容器中长期存放B.氯水保存在棕色瓶里并放在冷暗处C.金属钠保存在煤油中D.过氧化钠要密封保存10.一种名为“钴酞菁”的分子(直径为)恢复磁性后,其结构和性质与人体内的血红素及植物内的叶绿素非常相似。下列关于“钴酞菁”分子的说法不正确的是()A.“钴酞菁”分子在水中所形成的分散系属于胶体B.“钴酞菁”分子不能透过滤纸,能透过半透膜C.“钴酞菁”分子在水中形成的分散系能产生丁达尔效应D.在分散系中,“钴酞菁”分子直径比Na+的直径大11.下列各组离子在选项条件下一定能大量共存的是()A.无色溶液:Na+、Fe3+、Cl-、B.遇石蕊变红的溶液:Na+、、S2-、C.遇酚酞变红的溶液:、K+、、D.无色溶液:K+、Al3+、、12.已知某反应中反应物与生成物有:KIO3、Na2SO3、H2SO4、I2、K2SO4、H2O和未知物X。Na2SO3是其中的反应物之一。下列说法不正确的是()A.该未知物X为Na2SO4B.该反应的氧化剂是KIO3C.由反应可知还原性强弱顺序为:Na2SO3>I2D.该反应中,发生氧化反应的过程是KIO3→I213.在离子型氧化还原反应aR2++4H++O2=mR3++2H2O中,a的值为()A.1B.4C.2D.任意值14.某实验小组通过下图所示实验探究Na2O2与水的反应:下列说法不正确的是A.②中的大量气泡主要成分是氧气B.③中溶液变红,说明有碱性物质生成C.④中现象可能是由于溶液中含有强氧化性物质造成的D.⑤中MnO2的主要作用是降低了水中氧气的溶解度15.表中,对陈述Ⅰ、Ⅱ的正确性及两者间是否具有因果关系的判断都正确的是()选项陈述Ⅰ陈述Ⅱ判断A碳酸钠溶液可用于治疗胃病Na2CO3可与盐酸反应Ⅰ对,Ⅱ对,有B向Na2O2的水溶液中滴入酚酞变红色Na2O2与水反应生成氢氧化钠Ⅰ对,Ⅱ错,无C金属钠具有强还原性高压钠灯发出透雾能力强的黄光Ⅰ对,Ⅱ对,有D过氧化钠可为航天员供氧Na2O2能与CO2和H2O反应生成O2Ⅰ对,Ⅱ对,有A.AB.BC.CD.D二、非选择题(本题包括4小题,共55分)16.氯水中含有多种成分,因而具有多种性质。根据新制氯水分别与如图四种物质发生的反应填空(a、b、c、d、e中重合部分代表物质间反应,且氯水足量)。(1)久置的氯水变质,原因是________________________________(用化学反应方程式表示);(2)b过程中有气泡产生,反应的离子方程式是___________________________;(3)e过程中所发生的主要反应的化学方程式...

1、当您付费下载文档后,您只拥有了使用权限,并不意味着购买了版权,文档只能用于自身使用,不得用于其他商业用途(如 [转卖]进行直接盈利或[编辑后售卖]进行间接盈利)。
2、本站所有内容均由合作方或网友上传,本站不对文档的完整性、权威性及其观点立场正确性做任何保证或承诺!文档内容仅供研究参考,付费前请自行鉴别。
3、如文档内容存在违规,或者侵犯商业秘密、侵犯著作权等,请点击“违规举报”。

碎片内容

与本文档类似文档
高中化学必修一2.1  电解质的电离   练习(原卷版).docx
高中化学必修一2.1 电解质的电离 练习(原卷版).docx
免费
0下载
高中化学必修2模拟卷05-高一化学下学期高频考题期末测试卷(人教2019必修第一册)(参考答案).docx
高中化学必修2模拟卷05-高一化学下学期高频考题期末测试卷(人教2019必修第一册)(参考答案).docx
免费
0下载
高中化学选修第一册同步试题2.2 化学平衡(精讲)(解析版).docx
高中化学选修第一册同步试题2.2 化学平衡(精讲)(解析版).docx
免费
22下载
4.3 金属的腐蚀与防护 基础练习 【新教材】人教版(2019)高中化学选择性必修一.doc
4.3 金属的腐蚀与防护 基础练习 【新教材】人教版(2019)高中化学选择性必修一.doc
免费
0下载
【新教材精创】2.2.1 氯气的性质练习(2)(原卷版).docx
【新教材精创】2.2.1 氯气的性质练习(2)(原卷版).docx
免费
0下载
高中化学必修1 测试卷02-2022-2023学年高一化学上学期期中测试卷(原卷版).docx
高中化学必修1 测试卷02-2022-2023学年高一化学上学期期中测试卷(原卷版).docx
免费
0下载
2023化学·选择性必修一·鲁科版第3章.docx
2023化学·选择性必修一·鲁科版第3章.docx
免费
0下载
高中化学必修2【原创】必修第二册第七单元有机化合物达标检测卷 (A) 教师版.doc
高中化学必修2【原创】必修第二册第七单元有机化合物达标检测卷 (A) 教师版.doc
免费
0下载
人教版高中化学选修一第四章 检测 (解析版).docx
人教版高中化学选修一第四章 检测 (解析版).docx
免费
0下载
第八章第一节自然资源的开发与利用跟踪训练下学期高一化学人教版(2019)必修第二册(1).docx
第八章第一节自然资源的开发与利用跟踪训练下学期高一化学人教版(2019)必修第二册(1).docx
免费
6下载
新教材高中化学必修二 同步讲义(学生版)新教材高中化学必修二 同步讲义(学生版)第5章 微专题二 硝酸与金属反应的相关计算.docx
新教材高中化学必修二 同步讲义(学生版)新教材高中化学必修二 同步讲义(学生版)第5章 微专题二 硝酸与金属反应的相关计算.docx
免费
7下载
人教版高中化学选修一2.4 化学反应的调控(练习)(原卷版).docx
人教版高中化学选修一2.4 化学反应的调控(练习)(原卷版).docx
免费
0下载
人教版高中化学必修二7.2.2 烃 有机高分子材料 练习(2)(原卷版).docx
人教版高中化学必修二7.2.2 烃 有机高分子材料 练习(2)(原卷版).docx
免费
0下载
第六章第二节化学反应的速率与限度课时训练三2022-2023学年高一下学期人教版(2019)化学必修第二册.docx
第六章第二节化学反应的速率与限度课时训练三2022-2023学年高一下学期人教版(2019)化学必修第二册.docx
免费
0下载
高中化学试卷必修二2020-2021学年高一化学下学期期末测试卷(人教版2019必修第二册)01(全解全析).doc
高中化学试卷必修二2020-2021学年高一化学下学期期末测试卷(人教版2019必修第二册)01(全解全析).doc
免费
0下载
高中化学必修1 第二章第二节氯及其化合物第1课时氯气的性质 测试题2022-2023学年上学期高一化学人教版(2019)必修第一册.docx
高中化学必修1 第二章第二节氯及其化合物第1课时氯气的性质 测试题2022-2023学年上学期高一化学人教版(2019)必修第一册.docx
免费
0下载
高中化学必修1 专题4.1.2 元素周期表(备作业)-【上好化学课】2020-2021学年高一上学期必修第一册同步备课系列(人教版2019)(解析版).doc
高中化学必修1 专题4.1.2 元素周期表(备作业)-【上好化学课】2020-2021学年高一上学期必修第一册同步备课系列(人教版2019)(解析版).doc
免费
0下载
人教版高中化学必修二模拟卷02-2019-2020年高一化学高频考题期末组合模拟卷(人教2019必修第二册)(原卷版).docx
人教版高中化学必修二模拟卷02-2019-2020年高一化学高频考题期末组合模拟卷(人教2019必修第二册)(原卷版).docx
免费
0下载
2.2 化学平衡 第五课时 等效平衡 基础练习 【新教材】人教版(2019)高中化学选择性必修一.doc
2.2 化学平衡 第五课时 等效平衡 基础练习 【新教材】人教版(2019)高中化学选择性必修一.doc
免费
0下载
2024年高中化学新教材同步 选择性必修第一册 第3章 第4节 第2课时 沉淀溶解平衡的应用.docx
2024年高中化学新教材同步 选择性必修第一册 第3章 第4节 第2课时 沉淀溶解平衡的应用.docx
免费
15下载
我的小文库
实名认证
内容提供者

提供高质量免费文档试卷下载,如果满意请告诉您身边的人,如果不满意请告诉我们,您的意见对于我们很重要,是我们不断进步的动力

相关文档

阅读排行

确认删除?
回到顶部
客服号
  • 客服QQ点击这里给我发消息
QQ群
  • QQ群点击这里加入QQ群
提交所需资料详情,我们来帮找资料