高中化学必修1 精品解析:湖南省长沙市一中高一上学期期末考试化学试题(原卷版).doc本文件免费下载 【共8页】

高中化学必修1 精品解析:湖南省长沙市一中高一上学期期末考试化学试题(原卷版).doc
高中化学必修1 精品解析:湖南省长沙市一中高一上学期期末考试化学试题(原卷版).doc
高中化学必修1 精品解析:湖南省长沙市一中高一上学期期末考试化学试题(原卷版).doc
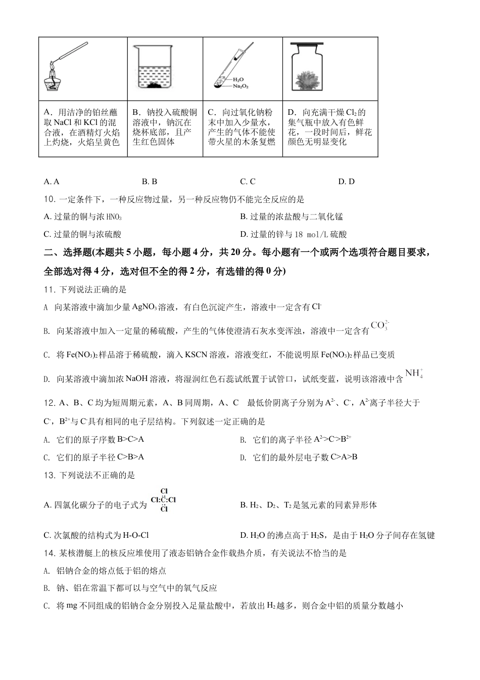
湖南省长沙市一中高一第一学期期末考试化学试卷时量:75分钟满分:100分。可能用到的相对原子质量:H-1C-12N-14O-16Na-23Al-27C1-35.5Fe-56一、选择题(本题共10小题,每小题2分,共20分。每小题只有一个选有符合题目要求)1.下列关于实验事故或药品的处理方法中,正确的是A.少量浓硫酸沾在皮肤上,立即用大量氢氧化钠溶液冲洗B.大量氯气泄漏时,用肥皂水浸湿毛巾捂住嘴和鼻,顺风向地势低处逃离C.不慎酒出的酒精在桌上着火时,应立即用大量水扑灭D.可以将未用完的钠、钾、白磷放回原试剂瓶2.下列实验装置正确的是A.加热分解碳酸氢钠B.吸收氨气C.转移溶液D.制取氯气3.用NA表示阿伏加德罗常数的值。下列说法正确的是A.标准状况下,2.24LH2O中含有的原子数目为0.3NAB.常温常压下,4.6gNO2与N2O4混合物中含有的氧原子数目为0.2NAC.0.15mol·L-1K2CO3溶液中含有的钾离子数目为0.3NAD.过氧化钠与水反应时,每生成1mol氧气转移电子数为NA4.下列反应的离子方程式书写正确的是A.氢氧化钡溶液与硫酸铜溶液反应:B.向氢氧化钠溶液中逐滴加入几滴FeCl3饱和溶液:(胶体)C.向氯化铝溶液中滴加足量氨水:D.氯化铁溶液与碘化钾溶液反应:5.下列水溶液中的各组离子因为发生氧化还原反应而不能大量共存的是A.Na+、Ba2+、Cl-、B.Ca2+、、Cl-、K+C.、K+、Fe2+、H+D.H+、Cl-、Na+、6.向下列溶液中通入足量CO2气体,最终不会产生沉淀的是()①饱和Na2CO3溶液、②澄清石灰水、③BaCl2溶液、④氨水与NaCl构成的混合液(二者均饱和)A.①②③④B.②③C.①④D.③④7.为除去括号内的杂质,所选用的试剂不正确的是A.Cl2(HCl),通过饱和食盐水B.SO2(CO2),通过酸性高锰酸钾溶液C.NO(NO2),通入水中D.NaOH溶液[Ca(OH)2],加入适量Na2CO3溶液,过滤8.下列叙述内容和结论均正确并且有因果关系的是选项内容结论A向Na2CO3溶液中滴加足量稀盐酸有气泡产生,说明非金属性:Cl>CB浓硫酸具有强氧化性和吸水性浓硫酸可干燥H2和H2S,不可干燥SO2和NH3CSO2是酸性氧化物SO2可使含有酚酞的NaOH溶液褪色D铵盐受热易分解NH4Cl和NH4HCO3均可用作氮肥和制取氨气A.AB.BC.CD.D9.下列实验操作对应的现象符合事实的是A.用洁净的铂丝蘸取NaCl和KCl的混合液,在酒精灯火焰上灼烧,火焰呈黄色B.钠投入硫酸铜溶液中,钠沉在烧杯底部,且产生红色固体C.向过氧化钠粉末中加入少量水,产生的气体不能使带火星的木条复燃D.向充满干燥Cl2的集气瓶中放入有色鲜花,一段时间后,鲜花颜色无明显变化A.AB.BC.CD.D10.一定条件下,一种反应物过量,另一种反应物仍不能完全反应的是A.过量的铜与浓HNO3B.过量的浓盐酸与二氧化锰C.过量的铜与浓硫酸D.过量的锌与18mol/L硫酸二、选择题(本题共5小题,每小题4分,共20分。每小题有一个或两个选项符合题目要求,全部选对得4分,选对但不全的得2分,有选错的得0分)11.下列说法正确的是A.向某溶液中滴加少量AgNO3溶液,有白色沉淀产生,溶液中一定含有Cl-B.向某溶液中加入一定量的稀硫酸,产生的气体使澄清石灰水变浑浊,溶液中一定含有C.将Fe(NO3)2样品溶于稀硫酸,滴入KSCN溶液,溶液变红,不能说明原Fe(NO3)2样品已变质D.向某溶液中滴加浓NaOH溶液,将湿润红色石蕊试纸置于试管口,试纸变蓝,说明该溶液中含12.A、B、C均为短周期元素,A、B同周期,A、C的最低价阴离子分别为A2-、C-,A2-离子半径大于C-,B2+与C-具有相同的电子层结构。下列叙述一定正确的是A.它们的原子序数B>C>AB.它们的离子半径A2->C->B2+C.它们的原子半径C>B>AD.它们的最外层电子数C>A>B13.下列说法不正确的是A.四氯化碳分子的电子式为B.H2、D2、T2是氢元素的同素异形体C.次氯酸的结构式为H-O-ClD.H2O的沸点高于H2S,是由于H2O分子间存在氢键14.某核潜艇上的核反应堆使用了液态铝钠合金作载热介质,有关说法不恰当的是A.铝钠合金的熔点低于铝的熔点B.钠、铝在常温下都可以与空气中的氧气反应C.将mg不同组成的铝钠合金分别投入足量盐酸中,若放出H2越多,则合金中铝的质量分数越小D.将含0.1mol钠和0.2mol铝的合金投入到足量的水中,充分反应,产生氢气4.48L(标准状况)15.一种广泛用于锂离子电池的物质结构如图所示。X、Y、Z、W为原子序数...

1、当您付费下载文档后,您只拥有了使用权限,并不意味着购买了版权,文档只能用于自身使用,不得用于其他商业用途(如 [转卖]进行直接盈利或[编辑后售卖]进行间接盈利)。
2、本站所有内容均由合作方或网友上传,本站不对文档的完整性、权威性及其观点立场正确性做任何保证或承诺!文档内容仅供研究参考,付费前请自行鉴别。
3、如文档内容存在违规,或者侵犯商业秘密、侵犯著作权等,请点击“违规举报”。

碎片内容

与本文档类似文档
高中化学必修一2.1  电解质的电离   练习(原卷版).docx
高中化学必修一2.1 电解质的电离 练习(原卷版).docx
免费
0下载
高中化学必修2模拟卷05-高一化学下学期高频考题期末测试卷(人教2019必修第一册)(参考答案).docx
高中化学必修2模拟卷05-高一化学下学期高频考题期末测试卷(人教2019必修第一册)(参考答案).docx
免费
0下载
高中化学选修第一册同步试题2.2 化学平衡(精讲)(解析版).docx
高中化学选修第一册同步试题2.2 化学平衡(精讲)(解析版).docx
免费
22下载
4.3 金属的腐蚀与防护 基础练习 【新教材】人教版(2019)高中化学选择性必修一.doc
4.3 金属的腐蚀与防护 基础练习 【新教材】人教版(2019)高中化学选择性必修一.doc
免费
0下载
【新教材精创】2.2.1 氯气的性质练习(2)(原卷版).docx
【新教材精创】2.2.1 氯气的性质练习(2)(原卷版).docx
免费
0下载
高中化学必修1 测试卷02-2022-2023学年高一化学上学期期中测试卷(原卷版).docx
高中化学必修1 测试卷02-2022-2023学年高一化学上学期期中测试卷(原卷版).docx
免费
0下载
2023化学·选择性必修一·鲁科版第3章.docx
2023化学·选择性必修一·鲁科版第3章.docx
免费
0下载
高中化学必修2【原创】必修第二册第七单元有机化合物达标检测卷 (A) 教师版.doc
高中化学必修2【原创】必修第二册第七单元有机化合物达标检测卷 (A) 教师版.doc
免费
0下载
人教版高中化学选修一第四章 检测 (解析版).docx
人教版高中化学选修一第四章 检测 (解析版).docx
免费
0下载
第八章第一节自然资源的开发与利用跟踪训练下学期高一化学人教版(2019)必修第二册(1).docx
第八章第一节自然资源的开发与利用跟踪训练下学期高一化学人教版(2019)必修第二册(1).docx
免费
6下载
新教材高中化学必修二 同步讲义(学生版)新教材高中化学必修二 同步讲义(学生版)第5章 微专题二 硝酸与金属反应的相关计算.docx
新教材高中化学必修二 同步讲义(学生版)新教材高中化学必修二 同步讲义(学生版)第5章 微专题二 硝酸与金属反应的相关计算.docx
免费
7下载
人教版高中化学选修一2.4 化学反应的调控(练习)(原卷版).docx
人教版高中化学选修一2.4 化学反应的调控(练习)(原卷版).docx
免费
0下载
人教版高中化学必修二7.2.2 烃 有机高分子材料 练习(2)(原卷版).docx
人教版高中化学必修二7.2.2 烃 有机高分子材料 练习(2)(原卷版).docx
免费
0下载
第六章第二节化学反应的速率与限度课时训练三2022-2023学年高一下学期人教版(2019)化学必修第二册.docx
第六章第二节化学反应的速率与限度课时训练三2022-2023学年高一下学期人教版(2019)化学必修第二册.docx
免费
0下载
高中化学试卷必修二2020-2021学年高一化学下学期期末测试卷(人教版2019必修第二册)01(全解全析).doc
高中化学试卷必修二2020-2021学年高一化学下学期期末测试卷(人教版2019必修第二册)01(全解全析).doc
免费
0下载
高中化学必修1 第二章第二节氯及其化合物第1课时氯气的性质 测试题2022-2023学年上学期高一化学人教版(2019)必修第一册.docx
高中化学必修1 第二章第二节氯及其化合物第1课时氯气的性质 测试题2022-2023学年上学期高一化学人教版(2019)必修第一册.docx
免费
0下载
高中化学必修1 专题4.1.2 元素周期表(备作业)-【上好化学课】2020-2021学年高一上学期必修第一册同步备课系列(人教版2019)(解析版).doc
高中化学必修1 专题4.1.2 元素周期表(备作业)-【上好化学课】2020-2021学年高一上学期必修第一册同步备课系列(人教版2019)(解析版).doc
免费
0下载
人教版高中化学必修二模拟卷02-2019-2020年高一化学高频考题期末组合模拟卷(人教2019必修第二册)(原卷版).docx
人教版高中化学必修二模拟卷02-2019-2020年高一化学高频考题期末组合模拟卷(人教2019必修第二册)(原卷版).docx
免费
0下载
2.2 化学平衡 第五课时 等效平衡 基础练习 【新教材】人教版(2019)高中化学选择性必修一.doc
2.2 化学平衡 第五课时 等效平衡 基础练习 【新教材】人教版(2019)高中化学选择性必修一.doc
免费
0下载
2024年高中化学新教材同步 选择性必修第一册 第3章 第4节 第2课时 沉淀溶解平衡的应用.docx
2024年高中化学新教材同步 选择性必修第一册 第3章 第4节 第2课时 沉淀溶解平衡的应用.docx
免费
15下载
我的小文库
实名认证
内容提供者

提供高质量免费文档试卷下载,如果满意请告诉您身边的人,如果不满意请告诉我们,您的意见对于我们很重要,是我们不断进步的动力

相关文档

阅读排行

确认删除?
回到顶部
客服号
  • 客服QQ点击这里给我发消息
QQ群
  • QQ群点击这里加入QQ群
提交所需资料详情,我们来帮找资料