高中化学必修1 专题3.2.1合金(备作业)-【上好化学课】2020-2021学年高一上学期必修第一册同步备课系列(人教版2019)(原卷版).docx本文件免费下载 【共5页】

高中化学必修1 专题3.2.1合金(备作业)-【上好化学课】2020-2021学年高一上学期必修第一册同步备课系列(人教版2019)(原卷版).docx
高中化学必修1 专题3.2.1合金(备作业)-【上好化学课】2020-2021学年高一上学期必修第一册同步备课系列(人教版2019)(原卷版).docx
高中化学必修1 专题3.2.1合金(备作业)-【上好化学课】2020-2021学年高一上学期必修第一册同步备课系列(人教版2019)(原卷版).docx
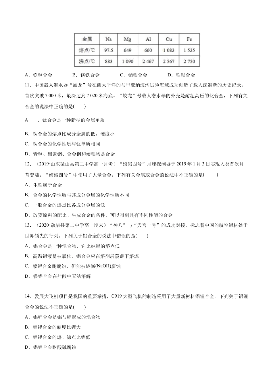
第三章铁金属材料第二节金属材料第1课时合金1.高铁、移动支付、共享单车、网购,被称为中国“新四大发明”。用于高铁和共享单车制造业的重要金属材料是()A.NaK﹣合金B.CuSn﹣合金C.SnPb﹣合金D.MgAl﹣合金2.下列有关铁及铁合金的说法正确的是()A.生铁是铁碳合金,而钢则为纯铁B.生铁的硬度比纯铁的硬度小C.减少生铁中的碳、硅、锰等元素可得到钢D.铁的应用,经历了“铁—普通钢—不锈钢等特种钢”的演变过程3.下列有关金属及其合金的说法错误的是()A.目前我国流通的硬币是由合金材料制成的B.低碳钢硬而脆,处理后弹性好,可用于制器械、弹簧、刀具等C.镁在空气中燃烧发出耀眼的白光,可用于制作照明弹D.日用铝制品表面覆盖着氧化膜,对内部金属起保护作用4.(2020·深圳市龙岗区科城实验学校高一月考)下列关于铝的叙述中,不正确的是()A.铝是地壳里含量最多的金属元素B.铝是一种比较活泼的金属C.在常温下,铝不能与氧气反应D.在化学反应中,铝易失去电子,是还原剂5.合金相对于纯金属制成的金属材料来说优点是①合金的硬度一般比它的各成分金属的大②一般合金的熔点比它的各成分金属的更低③改变原料的配比,改变生成合金的条件,可得到具有不同性能的合金④合金比纯金属的导电性更强⑤合金比纯金属的应用范围更广泛A.①②③⑤B.②③④C.①②④D.①④⑤6.(2020·辽河油田第二高级中学高一期末)下列材料中所涉及的合金不属于新型合金的是()A.飞机窝扇用的是耐高温的合金材料B.蛟龙号载人舱是用钛合金制的C.不锈钢盆D.新能源汽车储氢材料7.下列说法不正确的是()A.我国最早使用的合金是由铜锌合金制成的青铜器B.储氢合金是一类能大量吸收H2,并与H2结合成金属氢化物的材料C.一般汽车配件中的发动机使用的是密度小、强度大且耐腐蚀的铝合金材料D.钛合金,形状记忆合金,耐热合金以及储氢合金都属于新型合金8.与纯金属相比,合金具有很多优点,常用于建造桥梁、房屋的合金是()A.硬铝B.钛合金C.钢D.镁合金9.(2020·鲁甸县第二中学高一期末)汞合金是目前使用较广泛的补牙材料,汞合金除含有汞外,还含有锌、锡铜等金属。下列有关汞合金说法不正确的是()A.汞合金是一种具有金属特性的物质B.汞合金的强度和硬度比锡大C.汞合金的熔点比汞低D.汞合金的毒性远低于汞的毒性10.制取合金常用的方法是将两种或多种金属(也可为金属和非金属)加热到某一温度使其全部熔化,再冷却成为合金。试据下表数据判断(其他条件均满足),下列合金不宜采用上述方法制取的是()A.铁铜合金B.镁铁合金C.钠铝合金D.铁铝合金11.中国载人潜水器“蛟龙”号在西太平洋的马里亚纳海沟试验海域成功创造了载人深潜新的历史纪录,首次突破7000米,最深达到7020米海底。“蛟龙”号载人潜水器的外壳是耐超高压的钛合金,下列有关合金的说法中正确的是()A.钛合金是一种新型的金属单质B.钛合金的熔点比成分金属的低,硬度小C.钛合金的化学性质与钛单质相同D.青铜、碳素钢、合金钢和硬铝均是合金12.(2019·山东微山县第二中学高一月考)“嫦娥四号”月球探测器于2019年1月3日实现人类首次月背登陆。“嫦娥四号”中使用了大量合金。下列有关金属或合金的说法中不正确的是()A.生铁属于合金B.合金的化学性质与其成分金属的化学性质不同C.一般合金的熔点比各成分金属的低D.改变原料的配比、生成合金的条件,可以得到具有不同性能的合金13.(2020·勐腊县第二中学高一期末)“神八”与“天宫一号”的成功对接,标志着中国的航空铝材处于世界领先的行列。下列关于铝合金的说法中错误的是()A.铝合金是一种混合物,它比纯铝的熔点低B.高温铝液易被氧化,铝合金应在熔剂层覆盖下熔炼C.镁铝合金耐腐蚀,但能被烧碱(NaOH)腐蚀D.镁铝合金在盐酸中无法溶解14.发展大飞机项目是我国的重要举措,C919大型飞机的制造采用了大量新材料铝锂合金。下列关于铝锂合金的说法不正确的是()A.铝锂合金是铝与锂形成的混合物B.铝锂合金的硬度比锂大C.铝锂合金的熔、沸点比铝低D.铝锂合金耐酸碱腐蚀15.(2020·北京高一期末)合金的应用促进了人类社会的发展。下列不...

1、当您付费下载文档后,您只拥有了使用权限,并不意味着购买了版权,文档只能用于自身使用,不得用于其他商业用途(如 [转卖]进行直接盈利或[编辑后售卖]进行间接盈利)。
2、本站所有内容均由合作方或网友上传,本站不对文档的完整性、权威性及其观点立场正确性做任何保证或承诺!文档内容仅供研究参考,付费前请自行鉴别。
3、如文档内容存在违规,或者侵犯商业秘密、侵犯著作权等,请点击“违规举报”。

碎片内容

与本文档类似文档
7.3 乙醇与乙酸(第二课时 乙酸)-2021-2022学年高一化学同步课时练+单元测试(人教版2019必修第二册)(原卷版).docx
7.3 乙醇与乙酸(第二课时 乙酸)-2021-2022学年高一化学同步课时练+单元测试(人教版2019必修第二册)(原卷版).docx
免费
5下载
期中综合检测卷02【综合检测】-高一化学下学期期中专项复习(人教版2019必修第二册)(解析版).doc
期中综合检测卷02【综合检测】-高一化学下学期期中专项复习(人教版2019必修第二册)(解析版).doc
免费
6下载
高中化学试卷必修二专项03 原电池原理的综合判断-2019-2020学年高一化学期末复习专项提升卷(人教版2019必修第二册)(解析版).docx
高中化学试卷必修二专项03 原电池原理的综合判断-2019-2020学年高一化学期末复习专项提升卷(人教版2019必修第二册)(解析版).docx
免费
0下载
高中化学必修1 【新教材精创】第三章 章末检测(2)(原卷版).docx
高中化学必修1 【新教材精创】第三章 章末检测(2)(原卷版).docx
免费
0下载
高中化学必修1 第04章 物质结构 元素周期律(A卷基础强化篇)(解析版).doc
高中化学必修1 第04章 物质结构 元素周期律(A卷基础强化篇)(解析版).doc
免费
0下载
高中化学必修1 第二章第1节钠及其化合物-课时作业2022-2023学年上学期高一化学人教版(2019)必修第一册.docx
高中化学必修1 第二章第1节钠及其化合物-课时作业2022-2023学年上学期高一化学人教版(2019)必修第一册.docx
免费
0下载
高中化学必修1 第一章 物质及其变化   测试题2022-2023学年高一上学期化学人教版(2019)必修第一册.docx
高中化学必修1 第一章 物质及其变化 测试题2022-2023学年高一上学期化学人教版(2019)必修第一册.docx
免费
0下载
高中化学选择性必修三 同步习题第3章 提升课4 限定条件下同分异构体的书写与判断.docx
高中化学选择性必修三 同步习题第3章 提升课4 限定条件下同分异构体的书写与判断.docx
免费
28下载
5.2氮及其化合物  课时训练   2022-2023学年高一下学期化学人教版(2019)必修第二册.docx
5.2氮及其化合物 课时训练 2022-2023学年高一下学期化学人教版(2019)必修第二册.docx
免费
0下载
人教版高中化学必修二5.1.1 硫和二氧化硫 练习(1)(解析版) (1).docx
人教版高中化学必修二5.1.1 硫和二氧化硫 练习(1)(解析版) (1).docx
免费
0下载
【原创】必修第二册第六单元化学反应与能量达标检测卷 (B) 学生版.doc
【原创】必修第二册第六单元化学反应与能量达标检测卷 (B) 学生版.doc
免费
7下载
高中化学必修1 第四章第2节元素周期律课时作业2022-2023学年上学期高一化学人教版(2019)必修第一册.docx
高中化学必修1 第四章第2节元素周期律课时作业2022-2023学年上学期高一化学人教版(2019)必修第一册.docx
免费
0下载
高中化学必修1 第三章 金属材料课时训练 2022-2023学年高一上学期化学人教版(2019)必修第一册.docx
高中化学必修1 第三章 金属材料课时训练 2022-2023学年高一上学期化学人教版(2019)必修第一册.docx
免费
0下载
高一化学【新教材精创】4.1.1 原子结构  元素周期表  核素练习(2)(原卷版).docx
高一化学【新教材精创】4.1.1 原子结构 元素周期表 核素练习(2)(原卷版).docx
免费
20下载
高中化学选择性必修三 同步习题第3章 第1节 卤代烃.docx
高中化学选择性必修三 同步习题第3章 第1节 卤代烃.docx
免费
15下载
第八章 第一节 自然资源的开发利用  课时作业一   高一下学期化学人教版(2019)必修第二册(1).docx
第八章 第一节 自然资源的开发利用 课时作业一 高一下学期化学人教版(2019)必修第二册(1).docx
免费
1下载
高中化学试卷必修二【新教材精创】7.2.1 乙烯 练习(1)(原卷版).docx
高中化学试卷必修二【新教材精创】7.2.1 乙烯 练习(1)(原卷版).docx
免费
0下载
高中化学试卷必修一精品解析:北京市中国人民大学附属中学2019-2020学年高一上学期期中考试化学试题(解析版).doc
高中化学试卷必修一精品解析:北京市中国人民大学附属中学2019-2020学年高一上学期期中考试化学试题(解析版).doc
免费
0下载
第七章第四节基本营养物质同步训练2022-2023学年下学期高一化学人教版(2019)必修第二册.docx
第七章第四节基本营养物质同步训练2022-2023学年下学期高一化学人教版(2019)必修第二册.docx
免费
0下载
人教版高中化学必修二专项02 化学反应中能量变化关系的判断及计算-2019-2020学年高一化学期末复习专项提升卷(人教版2019必修第二册)(解析版).docx
人教版高中化学必修二专项02 化学反应中能量变化关系的判断及计算-2019-2020学年高一化学期末复习专项提升卷(人教版2019必修第二册)(解析版).docx
免费
0下载
我的小文库
实名认证
内容提供者

提供高质量免费文档试卷下载,如果满意请告诉您身边的人,如果不满意请告诉我们,您的意见对于我们很重要,是我们不断进步的动力

相关文档

阅读排行

确认删除?
回到顶部
客服号
  • 客服QQ点击这里给我发消息
QQ群
  • QQ群点击这里加入QQ群
提交所需资料详情,我们来帮找资料