第一次月考卷- 2022-2023学年高一生物上学期课后培优分级练(2019人教版必修1)(原卷版).docx本文件免费下载 【共9页】

第一次月考卷- 2022-2023学年高一生物上学期课后培优分级练(2019人教版必修1)(原卷版).docx
第一次月考卷- 2022-2023学年高一生物上学期课后培优分级练(2019人教版必修1)(原卷版).docx
第一次月考卷- 2022-2023学年高一生物上学期课后培优分级练(2019人教版必修1)(原卷版).docx
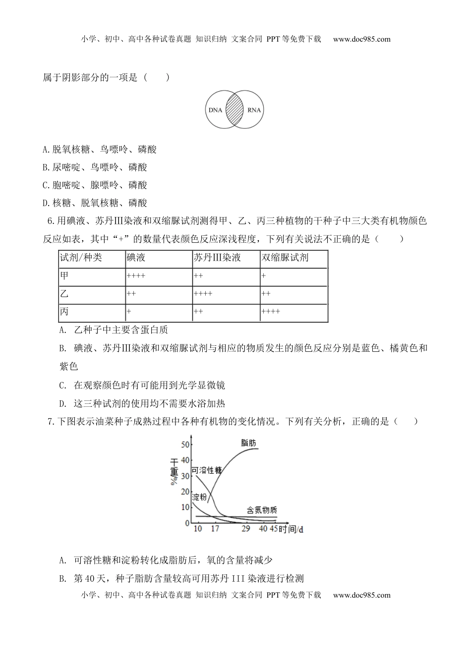
小学、初中、高中各种试卷真题知识归纳文案合同PPT等免费下载www.doc985.com小学、初中、高中各种试卷真题知识归纳文案合同PPT等免费下载www.doc985.com月考测试卷一范围:必修一第1、2两章一、选择题(每题2分,共40分)1.细胞学说之于生物学就像原子论之于化学一样,对于生物学的发展具有重大的意义。下列关于细胞学说的说法,错误的是()A.细胞学说认为细胞是生命活动的基本单位B.细胞学说认为新细胞可以从老细胞中产生C.细胞学说的建立运用了不完全归纳法这一科学方法D.细胞学说揭示了动植物的统一性和差异性2.下面所说的四种情况,从生命系统的结构层次来分析,各自对应的是()①池塘中的一个衣藻②池塘中的所有生物③池塘中的所有衣藻④池塘A.个体、种群、群落、生态系统B.个体、群落、种群、生态系统C.细胞、种群、群落、生态系统D.细胞、种群、个体、生态系统3.观察细胞结构时,下列说法正确的是()A.低倍镜下物像清晰,换高倍镜后视野变暗,可以调节细准焦螺旋使视野变亮B.用光学显微镜观察神经细胞,可直接使用高倍显微镜C.视野中有异物,转动目镜发现异物不动,移动装片时也不动,则异物可能在物镜上D.制作口腔上皮细胞装片时为防止产生气泡,首先在载玻片上滴加1~2滴清水,然后再盖上盖玻片4.下列有关细胞中元素和化合物的叙述正确的是()A.人、动物和植物所含的化学元素种类差异很大B.组成生物体的大量元素有K、Ca、Mg、Zn等C.微量元素在生物体内含量很少,意味着它们不重要D.通常情况下,细胞中含量最多的有机物和化合物分别是蛋白质和水5.如图表示DNA和RNA在化学组成上的区别,图中阴影部分表示两者共有的化学组成,则下列小学、初中、高中各种试卷真题知识归纳文案合同PPT等免费下载www.doc985.com小学、初中、高中各种试卷真题知识归纳文案合同PPT等免费下载www.doc985.com属于阴影部分的一项是()A.脱氧核糖、鸟嘌呤、磷酸B.尿嘧啶、鸟嘌呤、磷酸C.胞嘧啶、腺嘌呤、磷酸D.核糖、脱氧核糖、磷酸6.用碘液、苏丹Ⅲ染液和双缩脲试剂测得甲、乙、丙三种植物的干种子中三大类有机物颜色反应如表,其中“+”的数量代表颜色反应深浅程度,下列有关说法不正确的是()试剂/种类碘液苏丹Ⅲ染液双缩脲试剂甲+++++++乙++++++++丙+++++++A.乙种子中主要含蛋白质B.碘液、苏丹Ⅲ染液和双缩脲试剂与相应的物质发生的颜色反应分别是蓝色、橘黄色和紫色C.在观察颜色时有可能用到光学显微镜D.这三种试剂的使用均不需要水浴加热7.下图表示油菜种子成熟过程中各种有机物的变化情况。下列有关分析,正确的是()A.可溶性糖和淀粉转化成脂肪后,氧的含量将减少B.第40天,种子脂肪含量较高可用苏丹III染液进行检测小学、初中、高中各种试卷真题知识归纳文案合同PPT等免费下载www.doc985.com小学、初中、高中各种试卷真题知识归纳文案合同PPT等免费下载www.doc985.comC.可推测,在油菜种子萌发过程中脂肪能转化成可溶性糖D.将成熟油菜种子磨成匀浆并加入双缩脲试剂不会出现紫色反应8.每年3月22日是“世界水日”。水污染、水资源短缺等问题日趋严重。研究表明,全世界80%的疾病是由水污染引起的。下列有关人体内水的叙述,不正确的是()A.人体肝细胞中的水有自由水和结合水两种形式B.水是活细胞中含量最多的化合物C.冬季植物体内结合水含量相对减少,抗寒能力提高D.水在生物体内的化学反应中可充当反应物9.如图表示土壤中甲、乙两种元素浓度变化与某植物生长速率的关系,下列分析中正确的是()A.该植物生长对甲元素的需要大于乙元素B.在B浓度下施含乙元素的肥料最有利于该植物生长C.当该植物生长速率最大时对甲、乙元素的需要量相近D.持续保持甲、乙元素供应量相等将导致该植物生长不正常10.科学工作者研究了钙和硼对某种植物花粉粒萌发和花粉管生长的影响,结果如图所示。下列结论错误的是()A.适宜浓度的钙有利于花粉管的生长,适宜浓度的硼有利于花粉粒的萌发B.钙和硼对花粉粒萌发、花粉管生长的影响不同C.钙在一定浓度范围内几乎不影响花粉管生长速率D.硼在一定浓度范围内几乎不影响花粉管的生长速率11.“绵绵的春雨,是她润醒了小草,润绿了杨树,润开了报春花。”此过程中,对细胞...

1、当您付费下载文档后,您只拥有了使用权限,并不意味着购买了版权,文档只能用于自身使用,不得用于其他商业用途(如 [转卖]进行直接盈利或[编辑后售卖]进行间接盈利)。
2、本站所有内容均由合作方或网友上传,本站不对文档的完整性、权威性及其观点立场正确性做任何保证或承诺!文档内容仅供研究参考,付费前请自行鉴别。
3、如文档内容存在违规,或者侵犯商业秘密、侵犯著作权等,请点击“违规举报”。

碎片内容

与本文档类似文档
高中 生物·必修1课后分层检测(单选)课后分层检测案5.docx
高中 生物·必修1课后分层检测(单选)课后分层检测案5.docx
免费
0下载
高一生物3.2 细胞器之间的分工合作- 高一生物上学期课后培优分级练(2019人教版必修1)(解析版).docx
高一生物3.2 细胞器之间的分工合作- 高一生物上学期课后培优分级练(2019人教版必修1)(解析版).docx
免费
23下载
高中生物必修1 6.3 细胞的衰老和死亡 练习(1)(原卷版).docx
高中生物必修1 6.3 细胞的衰老和死亡 练习(1)(原卷版).docx
免费
0下载
2.4 蛋白质是生命活动的主要承担者- 2022-2023学年高一生物上学期课后培优分级练(2019人教版必修1)(解析版).docx
2.4 蛋白质是生命活动的主要承担者- 2022-2023学年高一生物上学期课后培优分级练(2019人教版必修1)(解析版).docx
免费
0下载
辽宁省大连市旅顺口区高一上学期期中考试生物试卷.doc
辽宁省大连市旅顺口区高一上学期期中考试生物试卷.doc
免费
0下载
高中生物必修1 3.2 细胞器之间的分工合作-2022-2023学年高一生物上学期课后培优分级练(2019人教版必修1)(原卷版).docx
高中生物必修1 3.2 细胞器之间的分工合作-2022-2023学年高一生物上学期课后培优分级练(2019人教版必修1)(原卷版).docx
免费
0下载
高一生物5.3 细胞呼吸的原理和应用 练习【新教材】人教版(2019)高中生物必修一.docx
高一生物5.3 细胞呼吸的原理和应用 练习【新教材】人教版(2019)高中生物必修一.docx
免费
24下载
3.1  细胞膜的结构和功能-高一生物课后培优练(人教版2019必修1)(原卷版).doc
3.1 细胞膜的结构和功能-高一生物课后培优练(人教版2019必修1)(原卷版).doc
免费
0下载
高一生物【新教材精创】1.1.2 孟德尔的豌豆杂交实验(一) 练习(1)(解析版).docx
高一生物【新教材精创】1.1.2 孟德尔的豌豆杂交实验(一) 练习(1)(解析版).docx
免费
6下载
高一生物4.2  主动运输与胞吞、胞吐-高一生物课后培优练(人教版2019必修1)(解析版).doc
高一生物4.2 主动运输与胞吞、胞吐-高一生物课后培优练(人教版2019必修1)(解析版).doc
免费
24下载
高中生物必修2 2月份检测卷02(提升练)(考试范围:第1章)(解析版).docx
高中生物必修2 2月份检测卷02(提升练)(考试范围:第1章)(解析版).docx
免费
0下载
高中 生物·必修2课后分层检测案(word)课后分层检测案21.doc
高中 生物·必修2课后分层检测案(word)课后分层检测案21.doc
免费
0下载
1.1 细胞是生命活动的基本单位-2022-2023学年高一生物上学期课后培优分级练(2019人教版必修1)(原卷版).docx
1.1 细胞是生命活动的基本单位-2022-2023学年高一生物上学期课后培优分级练(2019人教版必修1)(原卷版).docx
免费
0下载
高中生物必修1 5.4.2 光合作用与能量转化 练习(1)(原卷版).docx
高中生物必修1 5.4.2 光合作用与能量转化 练习(1)(原卷版).docx
免费
0下载
高一生物第6章 细胞的生命历程B卷(解析版).doc
高一生物第6章 细胞的生命历程B卷(解析版).doc
免费
19下载
高中生物必修1 6.3 细胞的衰老和死亡-2022-2023学年高一生物上学期课后培优分级练(2019人教版必修1)(解析版).docx
高中生物必修1 6.3 细胞的衰老和死亡-2022-2023学年高一生物上学期课后培优分级练(2019人教版必修1)(解析版).docx
免费
0下载
高一生物第5章  细胞的能量供应和利用(B卷·能力提升练)(原卷版) .docx
高一生物第5章 细胞的能量供应和利用(B卷·能力提升练)(原卷版) .docx
免费
18下载
高一生物第一次月考卷 -高一生物上学期课后培优分级练(2019人教版必修1)(解析版).docx
高一生物第一次月考卷 -高一生物上学期课后培优分级练(2019人教版必修1)(解析版).docx
免费
16下载
高中生物必修1 5.1.1 酶的作用和本质-2022-2023学年高一生物上学期课后培优分级练(2019人教版必修1)(解析版).docx
高中生物必修1 5.1.1 酶的作用和本质-2022-2023学年高一生物上学期课后培优分级练(2019人教版必修1)(解析版).docx
免费
0下载
高一生物【新教材精创】3.4 基因通常是有遗传效应的DNA片段 练习(2)(原卷版).docx
高一生物【新教材精创】3.4 基因通常是有遗传效应的DNA片段 练习(2)(原卷版).docx
免费
18下载
我的小文库
实名认证
内容提供者

提供高质量免费文档试卷下载,如果满意请告诉您身边的人,如果不满意请告诉我们,您的意见对于我们很重要,是我们不断进步的动力

相关文档

阅读排行

确认删除?
回到顶部
客服号
  • 客服QQ点击这里给我发消息
QQ群
  • QQ群点击这里加入QQ群
提交所需资料详情,我们来帮找资料