3.1 细胞膜的结构和功能-高一生物课后培优练(人教版2019必修1)(原卷版).doc本文件免费下载 【共4页】

3.1  细胞膜的结构和功能-高一生物课后培优练(人教版2019必修1)(原卷版).doc
3.1  细胞膜的结构和功能-高一生物课后培优练(人教版2019必修1)(原卷版).doc
3.1  细胞膜的结构和功能-高一生物课后培优练(人教版2019必修1)(原卷版).doc
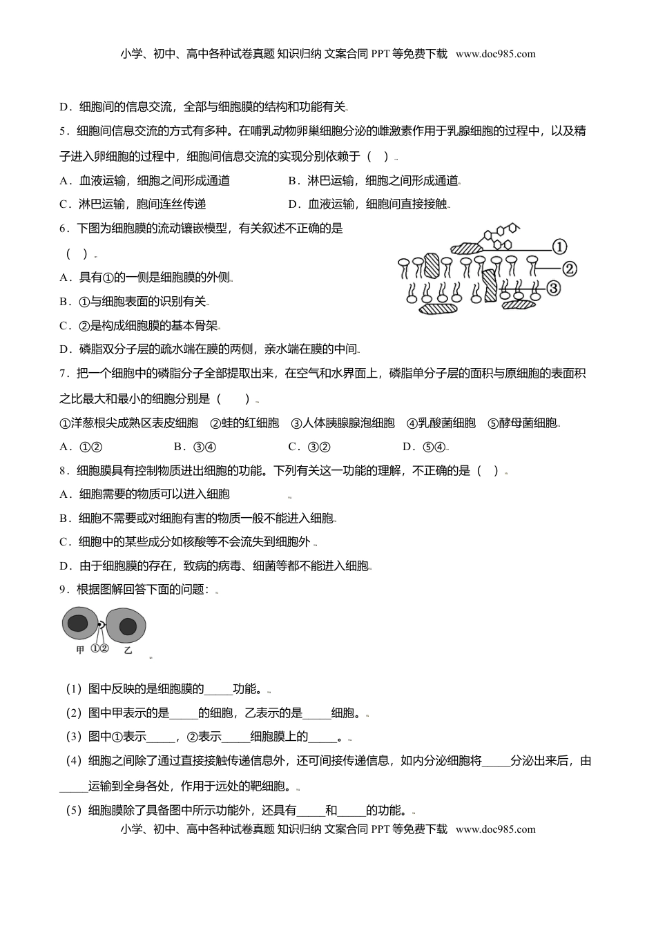
小学、初中、高中各种试卷真题知识归纳文案合同PPT等免费下载www.doc985.com姓名:班级3.1细胞膜的结构和功能本课重点(1)细胞膜的结构;(2)细胞膜的功能。本课难点细胞膜的流动镶嵌模型。1.下列关于细胞膜的叙述,错误的是()A.细胞膜主要由脂质和蛋白质组成B.不同功能的细胞,其细胞膜上蛋白质的种类和数量相同C.组成细胞膜的脂质中,磷脂最丰富D.细胞膜保障了细胞内部环境的相对稳定2“”.下列过程不能体现细胞膜的信息交流功能的是()A.精子与卵细胞结合B.高等植物细胞之间通过胞间连丝相互连接C.水稻选择吸收Si4+而较少吸收Ca2+D.异种花粉传播到雌蕊上无法萌发3.下图为细胞膜流动镶嵌模型,下列叙述错误的是()A.③是磷脂双分子层,构成了细胞膜的基本支架B.①是糖蛋白,参与细胞间的识别、信息传递C.适当提高温度将加快②和③的运动速度D.细胞膜的选择透过性与②无关,与③有关4.下列有关细胞膜的叙述中,正确的是()A—.提取出的鸡成熟红细胞的磷脂分子在空气水界面上的面积是红细胞表面积的两倍B.细胞膜主要由脂质和蛋白质组成,组成膜的磷脂分子和蛋白质分子都是可以运动的C.用台盼蓝染色,活的动物细胞不被染成蓝色是由于活细胞的细胞膜具有选择透过性小学、初中、高中各种试卷真题知识归纳文案合同PPT等免费下载www.doc985.com小学、初中、高中各种试卷真题知识归纳文案合同PPT等免费下载www.doc985.comD.细胞间的信息交流,全部与细胞膜的结构和功能有关5.细胞间信息交流的方式有多种。在哺乳动物卵巢细胞分泌的雌激素作用于乳腺细胞的过程中,以及精子进入卵细胞的过程中,细胞间信息交流的实现分别依赖于()A.血液运输,细胞之间形成通道B.淋巴运输,细胞之间形成通道C.淋巴运输,胞间连丝传递D.血液运输,细胞间直接接触6.下图为细胞膜的流动镶嵌模型,有关叙述不正确的是()A.具有①的一侧是细胞膜的外侧B.①与细胞表面的识别有关C.②是构成细胞膜的基本骨架D.磷脂双分子层的疏水端在膜的两侧,亲水端在膜的中间7.把一个细胞中的磷脂分子全部提取出来,在空气和水界面上,磷脂单分子层的面积与原细胞的表面积之比最大和最小的细胞分别是()①洋葱根尖成熟区表皮细胞②蛙的红细胞③人体胰腺腺泡细胞④乳酸菌细胞⑤酵母菌细胞A.①②B.③④C.③②D.⑤④8.细胞膜具有控制物质进出细胞的功能。下列有关这一功能的理解,不正确的是()A.细胞需要的物质可以进入细胞B.细胞不需要或对细胞有害的物质一般不能进入细胞C.细胞中的某些成分如核酸等不会流失到细胞外D.由于细胞膜的存在,致病的病毒、细菌等都不能进入细胞9.根据图解回答下面的问题:(1)图中反映的是细胞膜的_____功能。(2)图中甲表示的是_____的细胞,乙表示的是_____细胞。(3)图中①表示_____,②表示_____细胞膜上的_____。(4)细胞之间除了通过直接接触传递信息外,还可间接传递信息,如内分泌细胞将_____分泌出来后,由_____运输到全身各处,作用于远处的靶细胞。(5)细胞膜除了具备图中所示功能外,还具有_____和_____的功能。小学、初中、高中各种试卷真题知识归纳文案合同PPT等免费下载www.doc985.com小学、初中、高中各种试卷真题知识归纳文案合同PPT等免费下载www.doc985.com10.下图为细胞膜结构模型示意图。请回答问题([]填序号,序号和文字都对才给分)。(1)图中的细胞膜结构模型名称为___________,[]___________构成了膜的基本支架。(2)图中____侧(填A或B)代表细胞膜的外侧,因为该侧有与细胞识别有关的[]_______。(3)协助离子进入细胞的是图中的[]_______,该过程体现了细胞膜具有的功能特点是______________。(4)膜功能的复杂程度主要取决于膜成分中____________________________。小学、初中、高中各种试卷真题知识归纳文案合同PPT等免费下载www.doc985.com小学、初中、高中各种试卷真题知识归纳文案合同PPT等免费下载www.doc985.com小学、初中、高中各种试卷真题知识归纳文案合同PPT等免费下载www.doc985.com

1、当您付费下载文档后,您只拥有了使用权限,并不意味着购买了版权,文档只能用于自身使用,不得用于其他商业用途(如 [转卖]进行直接盈利或[编辑后售卖]进行间接盈利)。
2、本站所有内容均由合作方或网友上传,本站不对文档的完整性、权威性及其观点立场正确性做任何保证或承诺!文档内容仅供研究参考,付费前请自行鉴别。
3、如文档内容存在违规,或者侵犯商业秘密、侵犯著作权等,请点击“违规举报”。

碎片内容

与本文档类似文档
高中 生物·必修1课后分层检测(单选)课后分层检测案5.docx
高中 生物·必修1课后分层检测(单选)课后分层检测案5.docx
免费
0下载
高一生物3.2 细胞器之间的分工合作- 高一生物上学期课后培优分级练(2019人教版必修1)(解析版).docx
高一生物3.2 细胞器之间的分工合作- 高一生物上学期课后培优分级练(2019人教版必修1)(解析版).docx
免费
23下载
高中生物必修1 6.3 细胞的衰老和死亡 练习(1)(原卷版).docx
高中生物必修1 6.3 细胞的衰老和死亡 练习(1)(原卷版).docx
免费
0下载
2.4 蛋白质是生命活动的主要承担者- 2022-2023学年高一生物上学期课后培优分级练(2019人教版必修1)(解析版).docx
2.4 蛋白质是生命活动的主要承担者- 2022-2023学年高一生物上学期课后培优分级练(2019人教版必修1)(解析版).docx
免费
0下载
辽宁省大连市旅顺口区高一上学期期中考试生物试卷.doc
辽宁省大连市旅顺口区高一上学期期中考试生物试卷.doc
免费
0下载
高中生物必修1 3.2 细胞器之间的分工合作-2022-2023学年高一生物上学期课后培优分级练(2019人教版必修1)(原卷版).docx
高中生物必修1 3.2 细胞器之间的分工合作-2022-2023学年高一生物上学期课后培优分级练(2019人教版必修1)(原卷版).docx
免费
0下载
高一生物5.3 细胞呼吸的原理和应用 练习【新教材】人教版(2019)高中生物必修一.docx
高一生物5.3 细胞呼吸的原理和应用 练习【新教材】人教版(2019)高中生物必修一.docx
免费
24下载
3.1  细胞膜的结构和功能-高一生物课后培优练(人教版2019必修1)(原卷版).doc
3.1 细胞膜的结构和功能-高一生物课后培优练(人教版2019必修1)(原卷版).doc
免费
0下载
高一生物【新教材精创】1.1.2 孟德尔的豌豆杂交实验(一) 练习(1)(解析版).docx
高一生物【新教材精创】1.1.2 孟德尔的豌豆杂交实验(一) 练习(1)(解析版).docx
免费
6下载
高一生物4.2  主动运输与胞吞、胞吐-高一生物课后培优练(人教版2019必修1)(解析版).doc
高一生物4.2 主动运输与胞吞、胞吐-高一生物课后培优练(人教版2019必修1)(解析版).doc
免费
24下载
高中生物必修2 2月份检测卷02(提升练)(考试范围:第1章)(解析版).docx
高中生物必修2 2月份检测卷02(提升练)(考试范围:第1章)(解析版).docx
免费
0下载
高中 生物·必修2课后分层检测案(word)课后分层检测案21.doc
高中 生物·必修2课后分层检测案(word)课后分层检测案21.doc
免费
0下载
1.1 细胞是生命活动的基本单位-2022-2023学年高一生物上学期课后培优分级练(2019人教版必修1)(原卷版).docx
1.1 细胞是生命活动的基本单位-2022-2023学年高一生物上学期课后培优分级练(2019人教版必修1)(原卷版).docx
免费
0下载
高中生物必修1 5.4.2 光合作用与能量转化 练习(1)(原卷版).docx
高中生物必修1 5.4.2 光合作用与能量转化 练习(1)(原卷版).docx
免费
0下载
高一生物第6章 细胞的生命历程B卷(解析版).doc
高一生物第6章 细胞的生命历程B卷(解析版).doc
免费
19下载
高中生物必修1 6.3 细胞的衰老和死亡-2022-2023学年高一生物上学期课后培优分级练(2019人教版必修1)(解析版).docx
高中生物必修1 6.3 细胞的衰老和死亡-2022-2023学年高一生物上学期课后培优分级练(2019人教版必修1)(解析版).docx
免费
0下载
高一生物第5章  细胞的能量供应和利用(B卷·能力提升练)(原卷版) .docx
高一生物第5章 细胞的能量供应和利用(B卷·能力提升练)(原卷版) .docx
免费
18下载
高一生物第一次月考卷 -高一生物上学期课后培优分级练(2019人教版必修1)(解析版).docx
高一生物第一次月考卷 -高一生物上学期课后培优分级练(2019人教版必修1)(解析版).docx
免费
16下载
高中生物必修1 5.1.1 酶的作用和本质-2022-2023学年高一生物上学期课后培优分级练(2019人教版必修1)(解析版).docx
高中生物必修1 5.1.1 酶的作用和本质-2022-2023学年高一生物上学期课后培优分级练(2019人教版必修1)(解析版).docx
免费
0下载
高一生物【新教材精创】3.4 基因通常是有遗传效应的DNA片段 练习(2)(原卷版).docx
高一生物【新教材精创】3.4 基因通常是有遗传效应的DNA片段 练习(2)(原卷版).docx
免费
18下载
我的小文库
实名认证
内容提供者

提供高质量免费文档试卷下载,如果满意请告诉您身边的人,如果不满意请告诉我们,您的意见对于我们很重要,是我们不断进步的动力

相关文档

阅读排行

确认删除?
回到顶部
客服号
  • 客服QQ点击这里给我发消息
QQ群
  • QQ群点击这里加入QQ群
提交所需资料详情,我们来帮找资料