第1课 从食物采集到食物生产(作业)-高二历史同步备课系列(选择性必修2国经济与社会生活) (1).docx本文件免费下载 【共8页】

第1课 从食物采集到食物生产(作业)-高二历史同步备课系列(选择性必修2国经济与社会生活) (1).docx
第1课 从食物采集到食物生产(作业)-高二历史同步备课系列(选择性必修2国经济与社会生活) (1).docx
第1课 从食物采集到食物生产(作业)-高二历史同步备课系列(选择性必修2国经济与社会生活) (1).docx
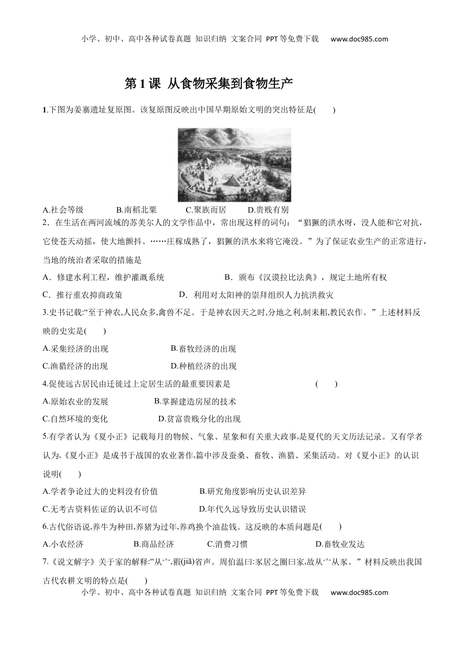
小学、初中、高中各种试卷真题知识归纳文案合同PPT等免费下载www.doc985.com小学、初中、高中各种试卷真题知识归纳文案合同PPT等免费下载www.doc985.com第1课从食物采集到食物生产1.下图为姜寨遗址复原图。该复原图反映出中国早期原始文明的突出特征是()A.社会等级B.南稻北粟C.聚族而居D.贵贱有别2.在生活在两河流域的苏美尔人的文学作品中,常出现这样的词句:“猖獗的洪水呀,没人能和它对抗,它使苍天动摇,使大地颤抖。……庄稼成熟了,猖獗的洪水来将它淹没。”为了保证农业生产的正常进行,当地的统治者采取的措施是A.修建水利工程,维护灌溉系统B.颁布《汉谟拉比法典》,规定土地所有权C.推行重农抑商政策D.利用对太阳神的崇拜组织人力抗洪救灾3.史书记载:“至于神农,人民众多,禽兽不足。于是神农因天之时,分地之利,制耒耜,教民农作。”上述材料反映的史实是()A.采集经济的出现B.畜牧经济的出现C.渔猎经济的出现D.种植经济的出现4.促使远古居民由迁徙过上定居生活的最重要因素是()A.原始农业的发展B.掌握建造房屋的技术C.自然环境的变化D.贫富贵贱分化的出现5.有学者认为《夏小正》记载每月的物候、气象、星象和有关重大政事,是夏代的天文历法记录。又有学者认为,《夏小正》是成书于战国的农业著作,篇中涉及蚕桑、畜牧、渔猎、采集活动。对《夏小正》的认识说明()A.学者争论过大的史料没有价值B.研究角度影响历史认识差异C.无考古资料佐证的认识不可信D.年代久远导致历史认识错误6.古代俗语说,养牛为种田,养猪为过年,养鸡换个油盐钱。这反映的本质问题是()A.小农经济B.商品经济C.消费习惯D.畜牧业发达7.《说文解字》关于家的解释:“从宀,豭(jiā)省声。周伯温曰:豕居之圈曰家,故从宀从豕。”材料反映出我国古代农耕文明的特点是()小学、初中、高中各种试卷真题知识归纳文案合同PPT等免费下载www.doc985.com小学、初中、高中各种试卷真题知识归纳文案合同PPT等免费下载www.doc985.comA.种植业为主,家畜饲养业为辅B.以家庭为单位,“男耕女织”C.精耕细作的农业生产模式D.以农业为主,畜牧业为辅8.有人认为,潮汕方言当中,男人意为“打捕”,女人意为“煮娘”。这可能反映了古代潮汕地区()A.男女分工明确,以家庭为生产单位B.纯粹的海洋渔猎文明,不存在农业生产C.男女平等,排斥男耕女织的生产模式D.女性居于家庭主导地位,男性地位不高9.下面是古代中国不同时期的农业生产工具和生产技术,它们的使用反映了古代中国农业经济的特点是()A.重农抑商B.南稻北粟C.精耕细作D.男耕女织10.在《吉尔伽美什》史诗中有关于洪水的记载,在埃及有《尼罗河颂》,在中国有“大禹治水”的传说,这说明()A.人类早期的文明大多产生于大河流域B.早期文明往往因为洪水泛滥而被毁灭C.大河与文明的产生及其形态密切相关D.大河灌溉农业是人类文明产生的基础11.阿兹特克村社的土地为公共所有,各家的父亲分得土地,终身耕种,死后交回村社;贵族的土地为私人所有,由土地所在地的村社农民耕种。这表明阿兹特克人()A.家庭的主人掌握一部分土地B.土地所有制分为公有和私有C.贵族的土地由村社统一管理D.贵族会经常吞并村社的土地12.梭伦改革时规定除了橄榄油,禁止雅典城邦出口食品。此外,他还统一了雅典的度量衡,并鼓励外来工匠移民雅典。这些改革措施()A.限制了奴隶主贵族的利益B.有利于平民获得民主权利C.扩大了雅典民主政治范围D.有利于雅典城邦经济发展13.古代世界各文明中,最早栽培出玉米、甘薯等高产农作物的是()A.中美洲的玛雅文明B.古代西亚文明C.南美洲的印加文明D.古代东亚文明14.关于大汶口文化的墓葬研究发现,早期墓葬以单人墓为主,也有较多的反映氏族成员间牢固血缘关系的同性合墓,葬具少,有微小差别。晚期墓葬里,随葬品的数量差距很大。出现这种现象的根本原因是()A.贫富分化的加剧B.出现了私有财产小学、初中、高中各种试卷真题知识归纳文案合同PPT等免费下载www.doc985.com小学、初中、高中各种试卷真题知识归纳文案合同PPT等免费下载www.doc985.comC.等级观念逐渐产生D.社会生产力的发展15.某学者在其所著的历史论文中先后呈现了如下材料:“茫茫禹迹,画为九州”“夏有乱政,而作《禹刑》”“鲧作城...

1、当您付费下载文档后,您只拥有了使用权限,并不意味着购买了版权,文档只能用于自身使用,不得用于其他商业用途(如 [转卖]进行直接盈利或[编辑后售卖]进行间接盈利)。
2、本站所有内容均由合作方或网友上传,本站不对文档的完整性、权威性及其观点立场正确性做任何保证或承诺!文档内容仅供研究参考,付费前请自行鉴别。
3、如文档内容存在违规,或者侵犯商业秘密、侵犯著作权等,请点击“违规举报”。

碎片内容

与本文档类似文档
高中二年级历史2022-2023学年部编版选择性必修3高中历史第五单元战争与文化交锋单元测评(word版含答案).docx
高中二年级历史2022-2023学年部编版选择性必修3高中历史第五单元战争与文化交锋单元测评(word版含答案).docx
免费
19下载
高中历史选修1 第一单元 政治制度(基础过关)高二历史单元测试定心卷(选择性必修一国家制度与社会治理)(解析版).docx
高中历史选修1 第一单元 政治制度(基础过关)高二历史单元测试定心卷(选择性必修一国家制度与社会治理)(解析版).docx
免费
0下载
高中历史选修1 高二上学期期末(实验班)历史试题(解析版).docx
高中历史选修1 高二上学期期末(实验班)历史试题(解析版).docx
免费
0下载
高中历史选修3 第一单元  食物生产与社会生活(能力提升)-高二历史单元测试定心卷(选择性必修2经济与社会生活)(原卷版).docx
高中历史选修3 第一单元 食物生产与社会生活(能力提升)-高二历史单元测试定心卷(选择性必修2经济与社会生活)(原卷版).docx
免费
0下载
高中历史选修1 2022-2023学年高二历史上学期期中考前必刷卷(统编版)03(全解全析).docx
高中历史选修1 2022-2023学年高二历史上学期期中考前必刷卷(统编版)03(全解全析).docx
免费
0下载
高二历史上学期期末测试卷03(选择性必修1、2)(原卷版) (1).docx
高二历史上学期期末测试卷03(选择性必修1、2)(原卷版) (1).docx
免费
0下载
高中历史选修3 期末真题重组卷(三)(15+4模式)(原卷版).docx
高中历史选修3 期末真题重组卷(三)(15+4模式)(原卷版).docx
免费
0下载
高中二年级历史统编版教材选择性必修三第三单元第8课现代社会的移民和多元文化限时训练答案.docx
高中二年级历史统编版教材选择性必修三第三单元第8课现代社会的移民和多元文化限时训练答案.docx
免费
26下载
高中历史选修1 第四单元 民族关系与国家关系(能力提升)-高二历史单元测试定心卷(选择性必修一国家制度与社会治理)(解析版).docx
高中历史选修1 第四单元 民族关系与国家关系(能力提升)-高二历史单元测试定心卷(选择性必修一国家制度与社会治理)(解析版).docx
免费
0下载
高中历史选修1 第07卷  期中检测卷(第1-10课)【学业水平合格卷】(原卷版).docx
高中历史选修1 第07卷 期中检测卷(第1-10课)【学业水平合格卷】(原卷版).docx
免费
0下载
第四单元 村落、城镇与居住环境 测试--2021-2022学年高中历史统编版(2019)选择性必修二经济与社会生活(word版含答案).docx
第四单元 村落、城镇与居住环境 测试--2021-2022学年高中历史统编版(2019)选择性必修二经济与社会生活(word版含答案).docx
免费
0下载
高中历史选修1 第四单元 民族关系与国家关系(基础过关)-高二历史单元测试定心卷(选择性必修一国家制度与社会治理)(解析版).docx
高中历史选修1 第四单元 民族关系与国家关系(基础过关)-高二历史单元测试定心卷(选择性必修一国家制度与社会治理)(解析版).docx
免费
0下载
高中历史选修3 第14课 历史上的疫病与医学成就(作业)-高二历史同步备课系列(选择性必修2国经济与社会生活).docx
高中历史选修3 第14课 历史上的疫病与医学成就(作业)-高二历史同步备课系列(选择性必修2国经济与社会生活).docx
免费
0下载
高中历史选修2 第三单元  商业贸易与日常生活(B卷•能力提升卷)(解析版)-【单元测试】2022-2023学年高二历史分层训练AB卷(选择性必修2).docx
高中历史选修2 第三单元 商业贸易与日常生活(B卷•能力提升卷)(解析版)-【单元测试】2022-2023学年高二历史分层训练AB卷(选择性必修2).docx
免费
0下载
高中历史选修2 高一历史期末模拟卷02(答题卡)A4版.docx
高中历史选修2 高一历史期末模拟卷02(答题卡)A4版.docx
免费
0下载
高中历史选修2 高二下学期期中考试历史试题(原卷版) (2).docx
高中历史选修2 高二下学期期中考试历史试题(原卷版) (2).docx
免费
0下载
高中历史选修3 期末真题重组卷(二)(16+3模式)(原卷版).docx
高中历史选修3 期末真题重组卷(二)(16+3模式)(原卷版).docx
免费
0下载
高中历史选修1 期末真题重组卷(二)(16+3模式)(解析版).docx
高中历史选修1 期末真题重组卷(二)(16+3模式)(解析版).docx
免费
0下载
第一单元  食物生产与社会生活(能力提升)-高二历史单元测试定心卷(选择性必修2经济与社会生活)(原卷版).docx
第一单元 食物生产与社会生活(能力提升)-高二历史单元测试定心卷(选择性必修2经济与社会生活)(原卷版).docx
免费
26下载
高中历史选修1 第10课 当代中国的法治与精神文明建设(原卷版) .docx
高中历史选修1 第10课 当代中国的法治与精神文明建设(原卷版) .docx
免费
0下载
我的小文库
实名认证
内容提供者

提供高质量免费文档试卷下载,如果满意请告诉您身边的人,如果不满意请告诉我们,您的意见对于我们很重要,是我们不断进步的动力

相关文档

阅读排行

确认删除?
回到顶部
客服号
  • 客服QQ点击这里给我发消息
QQ群
  • QQ群点击这里加入QQ群
提交所需资料详情,我们来帮找资料