第二章 第二节 第1课时 氯气的性质 测试题2022-2023学年上学期高一化学人教版(2019)必修第一册.docx本文件免费下载 【共9页】

第二章 第二节  第1课时 氯气的性质  测试题2022-2023学年上学期高一化学人教版(2019)必修第一册.docx
第二章 第二节  第1课时 氯气的性质  测试题2022-2023学年上学期高一化学人教版(2019)必修第一册.docx
第二章 第二节  第1课时 氯气的性质  测试题2022-2023学年上学期高一化学人教版(2019)必修第一册.docx
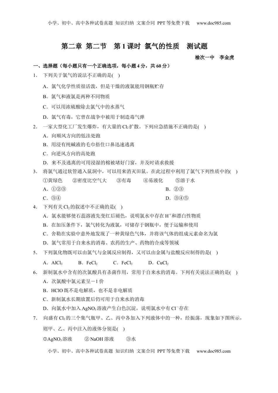
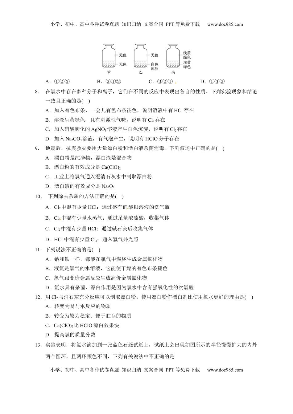
小学、初中、高中各种试卷真题知识归纳文案合同PPT等免费下载www.doc985.com小学、初中、高中各种试卷真题知识归纳文案合同PPT等免费下载www.doc985.com第二章第二节第1课时氯气的性质测试题榆次一中李金虎一、选择题(每小题只有一个正确选项,每小题4分,共60分)1.下列关于氯气的说法不正确的是()A.氯气化学性质很活泼,但是干燥的液氯能用钢瓶贮存B.氯气和液氯是两种不同物质C.可以用浓硫酸除去氯气中的水蒸气D.氯气有毒,它曾在战争中被用于制造毒气弹2.一家大型化工厂发生爆炸,有大量的Cl2扩散。下列应急措施不正确的是()A.向顺风方向的低洼处跑B.用浸有纯碱液的毛巾捂住口鼻迅速逃离C.向逆风方向的高处跑D.来不及逃离的可用浸湿的棉被堵好门窗,并及时请求救援3.将氯气通过软管通入鼠洞中,可以用来消灭田鼠。在此过程中利用了氯气下列性质中的()①黄绿色②密度比空气大③有毒④易液化⑤溶于水A.①②③B.②③C.③④D.③④⑤4.下列有关Cl2的叙述中不正确的是()A.氯水能够使石蕊溶液先变红后褪色,说明氯水中存在H+和漂白性物质B.在加压条件下,氯气转化为液氯,可储存于钢瓶中,便于运输和使用C.舍勒在实验中意外地发现了一种黄绿色气体,并将该气体的组成元素命名为氯D.氯气常用于自来水的消毒、农药的生产、药物的合成等领域5.下列氯化物既可以由氯气与金属反应制得,又可以由金属与盐酸反应制得的是()A.AlCl3B.FeCl2C.FeCl3D.CuCl26.新制氯水中含有的次氯酸具有杀菌作用,常用于自来水的消毒。下列有关说法正确的是()A.次氯酸中氯元素呈-1价B.HClO既不是电解质,也不是非电解质C.新制氯水长期放置后仍可用于自来水的消毒D.向氯水中加入AgNO3溶液产生白色沉淀,说明氯水中有Cl-存在7.向盛有Cl2的三个集气瓶甲、乙、丙中各加入下列液体中的一种,经振荡,现象如下图所示,则甲、乙、丙中注入的液体分别是()①AgNO3溶液②NaOH溶液③水小学、初中、高中各种试卷真题知识归纳文案合同PPT等免费下载www.doc985.com小学、初中、高中各种试卷真题知识归纳文案合同PPT等免费下载www.doc985.comA.①②③B.②①③C.③②①D.①③②8.在氯水中存在多种分子和离子,它们在不同的反应中表现出各自的性质。下列实验现象和结论一致且正确的是()A.加入有色布条,一会儿有色布条褪色,说明溶液中有HCl存在B.溶液呈黄绿色,且有刺激性气味,说明有Cl2存在C.加入硝酸酸化的AgNO3溶液产生白色沉淀,说明有Cl2存在D.加入Na2CO3溶液,有气泡产生,说明有HClO分子存在9.地震后,抗震救灾要用大量漂白粉和漂白液杀菌消毒。下列叙述中正确的是()A.漂白粉是纯净物,漂白液是混合物B.漂白粉的有效成分是Ca(ClO)2C.工业上将氯气通入澄清石灰水中制取漂白粉D.漂白液的有效成分是Na2O210.下列除去杂质的方法正确的是()A.Cl2中混有少量HCl:通过盛有硝酸银溶液的洗气瓶B.Cl2中混有少量水蒸气:通过足量浓硫酸,收集气体C.Cl2中混有少量HCl:通过碱石灰后收集气体D.HCl中混有少量Cl2:通入氢气并光照11.下列说法不正确的是()A.钠和铁一样,都能在氯气中燃烧生成金属氯化物B.液氯是氯气的水溶液,它能使干燥的有色布条褪色C.氯气跟变价金属反应生成高价金属氯化物D.氯水具有杀菌、漂白作用是因为氯水中含有强氧化性的次氯酸12.用Cl2与消石灰充分反应可以制取漂白粉。使用漂白粉作漂白剂比使用氯水更好的理由是()A.转变为易与水反应的物质B.转变为较为稳定、便于贮存的物质C.Ca(ClO)2比HClO漂白效果快D.提高氯的质量分数13.实验表明:将氯水滴加到一张蓝色石蕊试纸上,试纸上会出现如图所示的半径慢慢扩大的内外两个圆环,且两环颜色不同,下列有关说法中不正确的是小学、初中、高中各种试卷真题知识归纳文案合同PPT等免费下载www.doc985.com小学、初中、高中各种试卷真题知识归纳文案合同PPT等免费下载www.doc985.comA.此实验表明氯水具有酸性、漂白性B.内环呈白色外环呈红色或浅红色C.内外环上颜色的差异表明此变化过程中,中和反应比氧化还原反应快D.氯水中形成次氯酸的反应中还原产物是HClO14.如图所示,若关闭Ⅰ阀,打开Ⅱ阀,让...

1、当您付费下载文档后,您只拥有了使用权限,并不意味着购买了版权,文档只能用于自身使用,不得用于其他商业用途(如 [转卖]进行直接盈利或[编辑后售卖]进行间接盈利)。
2、本站所有内容均由合作方或网友上传,本站不对文档的完整性、权威性及其观点立场正确性做任何保证或承诺!文档内容仅供研究参考,付费前请自行鉴别。
3、如文档内容存在违规,或者侵犯商业秘密、侵犯著作权等,请点击“违规举报”。

碎片内容

与本文档类似文档
第二章海水中的重要元素第二节氯及其化合物高一上学期化学人教版(2019)必修第一册.docx
第二章海水中的重要元素第二节氯及其化合物高一上学期化学人教版(2019)必修第一册.docx
免费
29下载
高一化学【新教材精创】第四章 章末测试(1)(原卷版).docx
高一化学【新教材精创】第四章 章末测试(1)(原卷版).docx
免费
29下载
高中化学试卷必修二【新教材精创】5.1.2 硫酸 练习(2)(原卷版).docx
高中化学试卷必修二【新教材精创】5.1.2 硫酸 练习(2)(原卷版).docx
免费
0下载
高中化学必修一专题2.3.4 配制一定物质的量浓度的溶液(备作业)2020-2021学年高一上学期必修第一册同步备课系列(人教版2019)(解析版).docx
高中化学必修一专题2.3.4 配制一定物质的量浓度的溶液(备作业)2020-2021学年高一上学期必修第一册同步备课系列(人教版2019)(解析版).docx
免费
1下载
高中化学必修一【新教材精创】4.2.2 元素周期表和元素周期律的应用练习(2)(解析版).docx
高中化学必修一【新教材精创】4.2.2 元素周期表和元素周期律的应用练习(2)(解析版).docx
免费
0下载
人教版高中化学必修二7.4 基本营养物质 练习(1)(解析版) (1).docx
人教版高中化学必修二7.4 基本营养物质 练习(1)(解析版) (1).docx
免费
0下载
2024年高中化学新教材同步必修第二册  第5章 阶段重点突破练(一).docx
2024年高中化学新教材同步必修第二册 第5章 阶段重点突破练(一).docx
免费
8下载
高中化学选择性必修二 同步练习第二课时 过渡晶体与混合型晶体.docx
高中化学选择性必修二 同步练习第二课时 过渡晶体与混合型晶体.docx
免费
1下载
2024年高中化学新教材同步选择性必修第三册  第3章 提升课5 有机物的推断与合成路线解题突破.docx
2024年高中化学新教材同步选择性必修第三册 第3章 提升课5 有机物的推断与合成路线解题突破.docx
免费
7下载
新教材高中化学必修二 同步讲义(学生版)新教材高中化学必修二 同步讲义(学生版)第5章 第2节 第4课时 硝酸 酸雨及防治.docx
新教材高中化学必修二 同步讲义(学生版)新教材高中化学必修二 同步讲义(学生版)第5章 第2节 第4课时 硝酸 酸雨及防治.docx
免费
2下载
第一节 钠及其化合物(一)-2020-2021学年高一化学必修第一册课时同步练(新人教)(解析版).doc
第一节 钠及其化合物(一)-2020-2021学年高一化学必修第一册课时同步练(新人教)(解析版).doc
免费
0下载
高中化学必修27.1认识有机化合物  课时训练   2022-2023学年高一下学期化学人教版(2019)必修第二册.docx
高中化学必修27.1认识有机化合物 课时训练 2022-2023学年高一下学期化学人教版(2019)必修第二册.docx
免费
0下载
高中化学必修2专题01 硫及其化合物【专项训练】-高一化学下学期期中专项复习(人教版2019必修第二册)(原卷版).doc
高中化学必修2专题01 硫及其化合物【专项训练】-高一化学下学期期中专项复习(人教版2019必修第二册)(原卷版).doc
免费
0下载
【新教材精创】第三章 章末检测(1)(原卷版).docx
【新教材精创】第三章 章末检测(1)(原卷版).docx
免费
0下载
【新教材精创】第五章 章末测试(2)(原卷版).docx
【新教材精创】第五章 章末测试(2)(原卷版).docx
免费
1下载
第五章第一节硫酸硫酸根离子的检验高一下学期化学人教版(2019)必修第二册.docx
第五章第一节硫酸硫酸根离子的检验高一下学期化学人教版(2019)必修第二册.docx
免费
12下载
高一化学【新教材精创】7.3.2 乙酸 官能团与有机化合物的分类 练习(2)(解析版).docx
高一化学【新教材精创】7.3.2 乙酸 官能团与有机化合物的分类 练习(2)(解析版).docx
免费
4下载
高中 2023二轮专项分层特训卷•化学【新教材】河北专版练 7.docx
高中 2023二轮专项分层特训卷•化学【新教材】河北专版练 7.docx
免费
0下载
2024年高中化学新教材同步选择性必修第三册  第3章 体系构建 体验高考.docx
2024年高中化学新教材同步选择性必修第三册 第3章 体系构建 体验高考.docx
免费
18下载
高中化学必修第一册同步试题2.1.2 钠的几种化合物(精练)(原卷版).docx
高中化学必修第一册同步试题2.1.2 钠的几种化合物(精练)(原卷版).docx
免费
25下载
我的小文库
实名认证
内容提供者

提供高质量免费文档试卷下载,如果满意请告诉您身边的人,如果不满意请告诉我们,您的意见对于我们很重要,是我们不断进步的动力

相关文档

阅读排行

确认删除?
回到顶部
客服号
  • 客服QQ点击这里给我发消息
QQ群
  • QQ群点击这里加入QQ群
提交所需资料详情,我们来帮找资料