第三章 第一节 第1课时 铁的单质、氧化物、氢氧化物 测试题2022-2023学年上学期高一化学人教版(2019)必修第一册.docx本文件免费下载 【共9页】

第三章 第一节  第1课时 铁的单质、氧化物、氢氧化物  测试题2022-2023学年上学期高一化学人教版(2019)必修第一册.docx
第三章 第一节  第1课时 铁的单质、氧化物、氢氧化物  测试题2022-2023学年上学期高一化学人教版(2019)必修第一册.docx
第三章 第一节  第1课时 铁的单质、氧化物、氢氧化物  测试题2022-2023学年上学期高一化学人教版(2019)必修第一册.docx
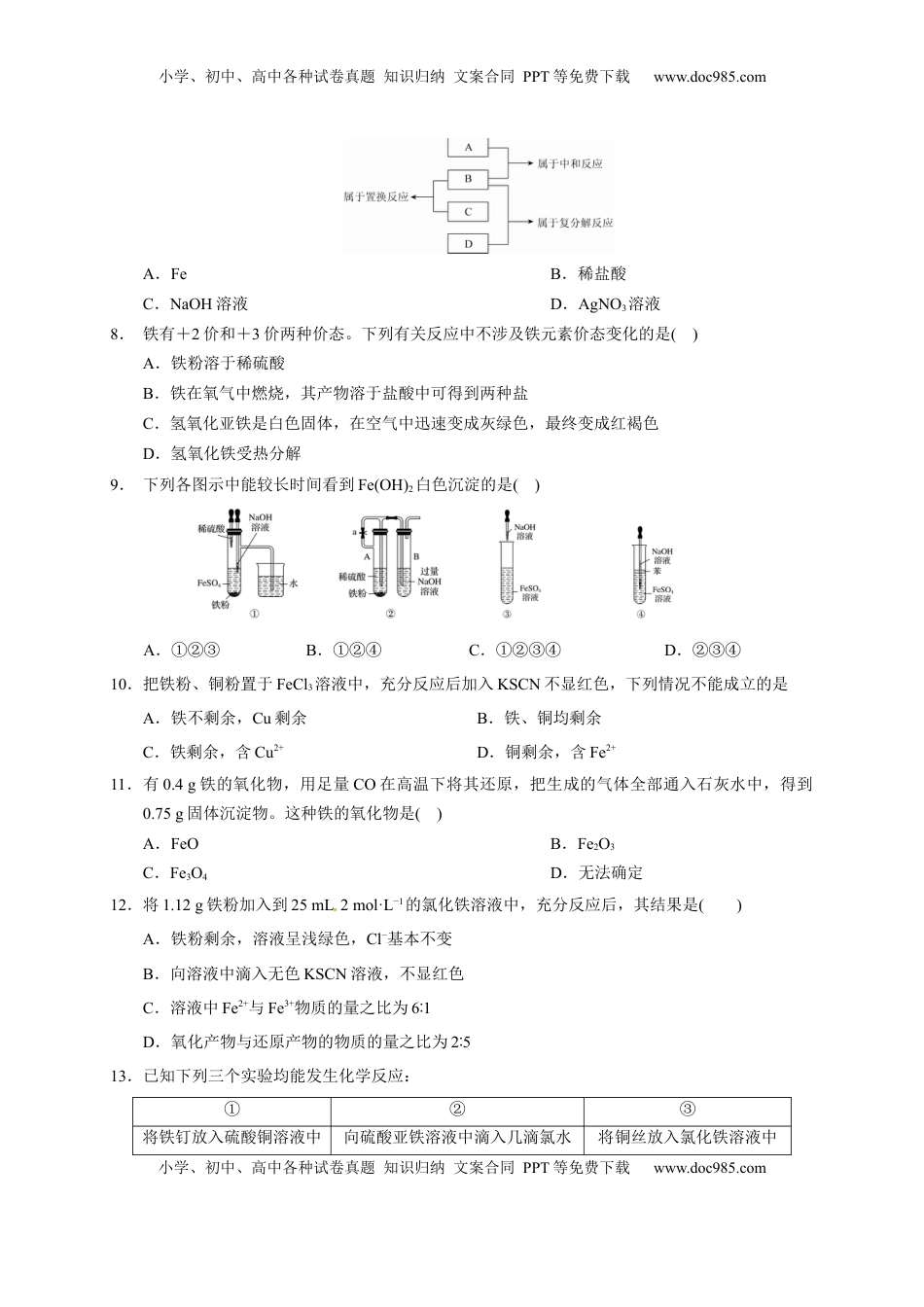
小学、初中、高中各种试卷真题知识归纳文案合同PPT等免费下载www.doc985.com小学、初中、高中各种试卷真题知识归纳文案合同PPT等免费下载www.doc985.com第三章第一节第1课时铁的单质、氧化物、氢氧化物测试题榆次一中李金虎一、选择题(每小题只有一个正确选项,每小题4分,共60分)1.指南针是我国的四大发明之一,制造指南针的磁性物质是()A.FeOB.Fe2O3C.Fe3O4D.Fe2.下列说法不正确的是()A.铁与纯氧气和水蒸气反应都能生成四氧化三铁B.铁在高温下与水蒸气的反应是置换反应C.铁与盐酸反应生成氯化铁和氢气D.铁与盐酸或水蒸气反应,都作还原剂3.下列有关铁及其化合物的说法中正确的是()A.Fe3O4的颜色为红棕色B.铁丝可在空气中燃烧生成Fe3O4C.FeCl2可通过置换反应或复分解反应制得D.铁的氧化物均为黑色,不溶于水4.“秦砖汉瓦”是我国传统建筑文化的一个缩影。同是由黏土烧制的砖瓦,有的是黑色的,有的却是红色的。你猜测其中的原因可能是()A.土壤中含有铁粉、二氧化锰等B.黑砖瓦是煅烧过程中附着了炭黑,红砖则是添加了红色耐高温染料C.土壤中含有的铜元素经过不同工艺煅烧,分别生成了黑色CuO和红色CuD.土壤中含有的铁元素经过不同工艺煅烧,分别生成了黑色Fe3O4或FeO和红色Fe2O35.制印刷电路时常用氯化铁溶液作为“腐蚀液”,发生的反应为:2FeCl3+Cu===2FeCl2+CuCl2。向盛有氯化铁溶液的烧杯中同时加入铁粉和铜粉,反应结束后,下列结果不可能出现的是烧杯中()A.有铁无铜B.有铜无铁C.铁、铜都有D.铁、铜都无6.将Na2O2投入到FeCl2溶液中,可观察到的现象是()①有气泡产生②生成白色沉淀③生成红褐色沉淀④无变化A.①③B.①②C.①②③D.④7.现有A、B、C、D四种物质,它们是Fe、稀盐酸、NaOH溶液、AgNO3溶液四种物质中的一种,它们的反应关系及反应类型如图所示,则物质B为()小学、初中、高中各种试卷真题知识归纳文案合同PPT等免费下载www.doc985.com小学、初中、高中各种试卷真题知识归纳文案合同PPT等免费下载www.doc985.comA.FeB.稀盐酸C.NaOH溶液D.AgNO3溶液8.铁有+2价和+3价两种价态。下列有关反应中不涉及铁元素价态变化的是()A.铁粉溶于稀硫酸B.铁在氧气中燃烧,其产物溶于盐酸中可得到两种盐C.氢氧化亚铁是白色固体,在空气中迅速变成灰绿色,最终变成红褐色D.氢氧化铁受热分解9.下列各图示中能较长时间看到Fe(OH)2白色沉淀的是()A.①②③B.①②④C.①②③④D.②③④10.把铁粉、铜粉置于FeCl3溶液中,充分反应后加入KSCN不显红色,下列情况不能成立的是A.铁不剩余,Cu剩余B.铁、铜均剩余C.铁剩余,含Cu2+D.铜剩余,含Fe2+11.有0.4g铁的氧化物,用足量CO在高温下将其还原,把生成的气体全部通入石灰水中,得到0.75g固体沉淀物。这种铁的氧化物是()A.FeOB.Fe2O3C.Fe3O4D.无法确定12.将1.12g铁粉加入到25mL2mol·L−1的氯化铁溶液中,充分反应后,其结果是()A.铁粉剩余,溶液呈浅绿色,Cl−基本不变B.向溶液中滴入无色KSCN溶液,不显红色C.溶液中Fe2+与Fe3+物质的量之比为6∶1D.氧化产物与还原产物的物质的量之比为2∶513.已知下列三个实验均能发生化学反应:①②③将铁钉放入硫酸铜溶液中向硫酸亚铁溶液中滴入几滴氯水将铜丝放入氯化铁溶液中小学、初中、高中各种试卷真题知识归纳文案合同PPT等免费下载www.doc985.com小学、初中、高中各种试卷真题知识归纳文案合同PPT等免费下载www.doc985.com下列判断正确的是()A.实验①中铁钉只做还原剂B.实验②中Fe2+既显氧化性又显还原性C.实验③中发生的是置换反应D.上述实验证明氧化性:Fe3+>Fe2+>Cu2+14.有一块铁的“氧化物”样品,用140mL5.0mol·L-1盐酸恰好将之完全溶解,所得溶液还能吸收0.025molCl2,恰好使其中的Fe2+全部转变为Fe3+,则该样品可能的化学式为()A.Fe2O3B.Fe3O4C.Fe4O5D.Fe5O715.如图所示装置,可用来制取和观察Fe(OH)2在空气中被氧化时的颜色变化,实验时提供的试剂有铁屑及6.00mol·L-1的硫酸,NaOH溶液,下列说法错误的是()A.B中盛有一定量的NaOH溶液,A中应预先加入的试剂是铁屑B.实验开始时应先将活塞E关闭C.生成Fe(OH)2...

1、当您付费下载文档后,您只拥有了使用权限,并不意味着购买了版权,文档只能用于自身使用,不得用于其他商业用途(如 [转卖]进行直接盈利或[编辑后售卖]进行间接盈利)。
2、本站所有内容均由合作方或网友上传,本站不对文档的完整性、权威性及其观点立场正确性做任何保证或承诺!文档内容仅供研究参考,付费前请自行鉴别。
3、如文档内容存在违规,或者侵犯商业秘密、侵犯著作权等,请点击“违规举报”。

碎片内容

与本文档类似文档
高中化学试卷必修二【原创】(新教材)2020-2021学年下学期高一第一次月考卷 化学(A卷)学生版.doc
高中化学试卷必修二【原创】(新教材)2020-2021学年下学期高一第一次月考卷 化学(A卷)学生版.doc
免费
0下载
高中化学选择性必修二 (学生版)第3章 体系构建 体验高考.docx
高中化学选择性必修二 (学生版)第3章 体系构建 体验高考.docx
免费
18下载
2024年高中化学新教材同步 选择性必修第一册 章末检测试卷(三).docx
2024年高中化学新教材同步 选择性必修第一册 章末检测试卷(三).docx
免费
13下载
新教材高中化学必修一 同步讲义(学生版)第3章 第3节 第2课时 影响盐类水解的主要因素及盐的水解常数的应用 (1).docx
新教材高中化学必修一 同步讲义(学生版)第3章 第3节 第2课时 影响盐类水解的主要因素及盐的水解常数的应用 (1).docx
免费
30下载
第七章 第三节  乙醇与乙酸  课时训练一   2022-2023学年高一下学期化学人教版(2019)必修第二册.docx
第七章 第三节 乙醇与乙酸 课时训练一 2022-2023学年高一下学期化学人教版(2019)必修第二册.docx
免费
0下载
7.1 认识有机化合物(第二课时 烷烃的性质)-2021-2022学年高一化学同步课时练+单元测试(人教版2019必修第二册)(原卷版).docx
7.1 认识有机化合物(第二课时 烷烃的性质)-2021-2022学年高一化学同步课时练+单元测试(人教版2019必修第二册)(原卷版).docx
免费
13下载
人教版高中化学必修二5.1.3 硫酸根离子的检验 不同价态含硫物质的转化 练习(2)(原卷版) (1).docx
人教版高中化学必修二5.1.3 硫酸根离子的检验 不同价态含硫物质的转化 练习(2)(原卷版) (1).docx
免费
0下载
人教版高中化学必修二第七章 章末测试(2)(原卷版).docx
人教版高中化学必修二第七章 章末测试(2)(原卷版).docx
免费
0下载
高中化学必修一第二章 章末测试(解析版).docx
高中化学必修一第二章 章末测试(解析版).docx
免费
0下载
第八章 第二节 化学品的合理使用  课时训练三   高一下学期化学人教版(2019)必修第二册.docx
第八章 第二节 化学品的合理使用 课时训练三 高一下学期化学人教版(2019)必修第二册.docx
免费
22下载
新教材高中化学必修一 同步讲义(学生版)第3章 第4节 第3课时 Ksp的计算.docx
新教材高中化学必修一 同步讲义(学生版)第3章 第4节 第3课时 Ksp的计算.docx
免费
24下载
专题3.1.2 铁的氧化物和氢氧化物(备作业)-【上好化学课】2020-2021学年高一上学期必修第一册同步备课系列(人教版2019)(原卷版).doc
专题3.1.2 铁的氧化物和氢氧化物(备作业)-【上好化学课】2020-2021学年高一上学期必修第一册同步备课系列(人教版2019)(原卷版).doc
免费
13下载
高一化学【新教材精创】6.2.1 化学反应速率 练习(1)(解析版).docx
高一化学【新教材精创】6.2.1 化学反应速率 练习(1)(解析版).docx
免费
13下载
人教版高中化学必修二7.3.2 乙酸 官能团与有机化合物的分类 练习(2)(解析版) (1).docx
人教版高中化学必修二7.3.2 乙酸 官能团与有机化合物的分类 练习(2)(解析版) (1).docx
免费
0下载
第二章 海水中的重要元素——钠和氯测试卷. 上学期高一化学人教版(2019)必修第一册.docx
第二章 海水中的重要元素——钠和氯测试卷. 上学期高一化学人教版(2019)必修第一册.docx
免费
19下载
第一节 原子结构与元素周期表(二)-高一化学必修第一册课时同步练(新人教)(解析版).doc
第一节 原子结构与元素周期表(二)-高一化学必修第一册课时同步练(新人教)(解析版).doc
免费
20下载
高中化学选择性必修二 同步练习第一课时 金属键与金属晶体 离子晶体.docx
高中化学选择性必修二 同步练习第一课时 金属键与金属晶体 离子晶体.docx
免费
6下载
高一化学【新教材精创】7.1.1 有机化合物中碳原子的成键特点 烷烃的结构 练习(2)(原卷版).docx
高一化学【新教材精创】7.1.1 有机化合物中碳原子的成键特点 烷烃的结构 练习(2)(原卷版).docx
免费
28下载
新教材高中化学必修二 同步讲义(学生版)新教材高中化学必修二 同步讲义(学生版)第5章 第1节 第3课时 不同价态含硫物质的转化 (1).docx
新教材高中化学必修二 同步讲义(学生版)新教材高中化学必修二 同步讲义(学生版)第5章 第1节 第3课时 不同价态含硫物质的转化 (1).docx
免费
16下载
高中化学选修第一册同步试题实验活动2  强酸与强碱的中和滴定(精讲)(原卷版).docx
高中化学选修第一册同步试题实验活动2 强酸与强碱的中和滴定(精讲)(原卷版).docx
免费
19下载
我的小文库
实名认证
内容提供者

提供高质量免费文档试卷下载,如果满意请告诉您身边的人,如果不满意请告诉我们,您的意见对于我们很重要,是我们不断进步的动力

相关文档
确认删除?
回到顶部
客服号
  • 客服QQ点击这里给我发消息
QQ群
  • QQ群点击这里加入QQ群