第8章第一节自然资源的开发利用课时训练2022-2023学年高一下学期化学人教版(2019)必修第二册.docx本文件免费下载 【共15页】

第8章第一节自然资源的开发利用课时训练2022-2023学年高一下学期化学人教版(2019)必修第二册.docx
第8章第一节自然资源的开发利用课时训练2022-2023学年高一下学期化学人教版(2019)必修第二册.docx
第8章第一节自然资源的开发利用课时训练2022-2023学年高一下学期化学人教版(2019)必修第二册.docx
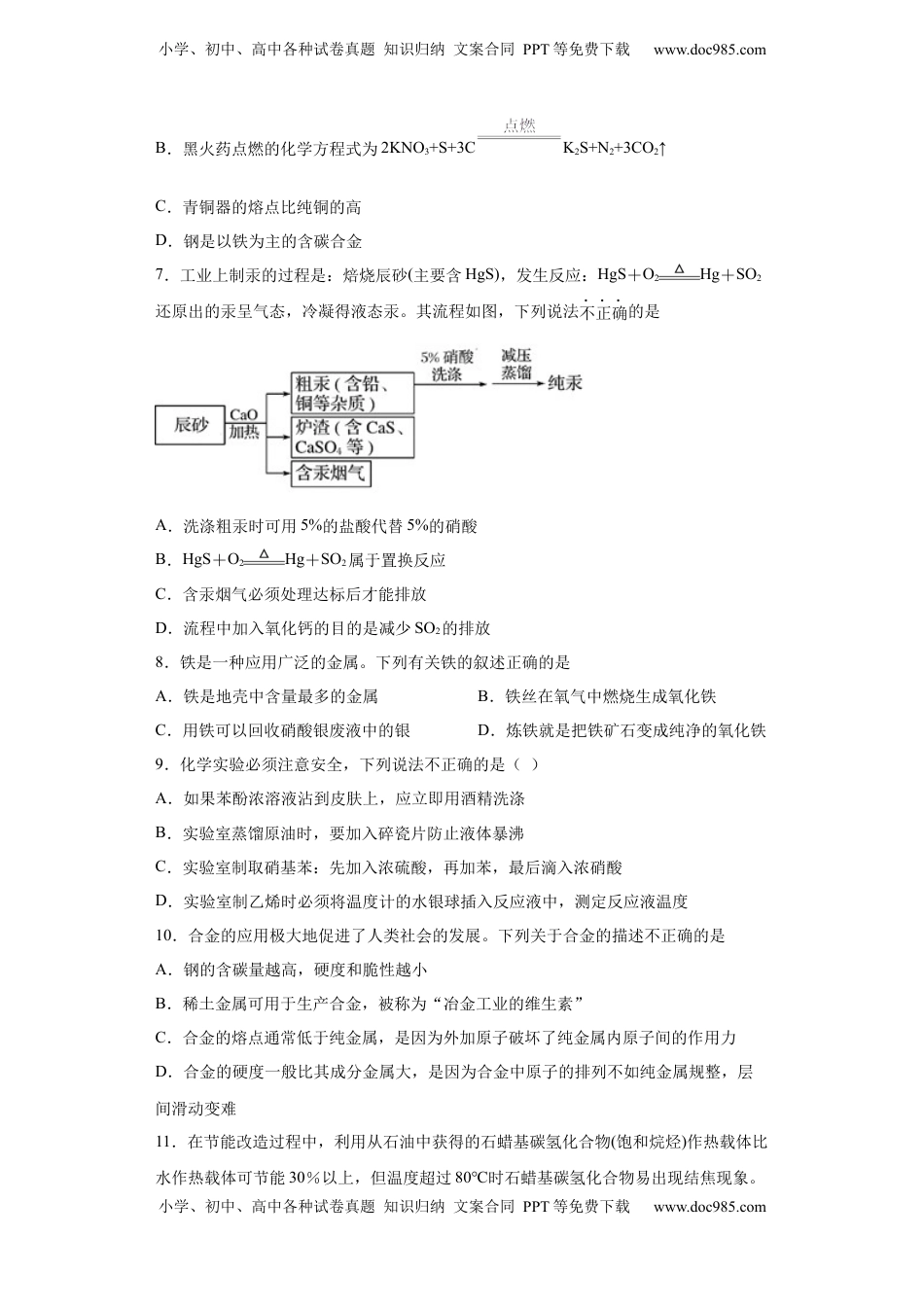
小学、初中、高中各种试卷真题知识归纳文案合同PPT等免费下载www.doc985.com小学、初中、高中各种试卷真题知识归纳文案合同PPT等免费下载www.doc985.com第一节自然资源的开发利用--课时训练2022-2023学年高一下学期化学人教版(2019)必修第二册学校:___________姓名:___________班级:___________考号:___________一、单选题1.化学与生活密切相关,下列说法错误的是A.Na2CO3用于制胃酸中和剂B.FeSO4用于制补铁剂C.硬铝合金用于制造飞机和宇宙飞船D.14C用于测定文物年代2.抗击新冠肺炎疫情以来,“一次性口罩”成为人们防护的必需品,用于生产下列这款口罩的材料中不属于有机物的是A.AB.BC.CD.D3.下列说法不正确的是A.汽油是石油经常压蒸馏获得的一个馏分,是C5~C11的烷烃环烷烃的混合物B.芳香烃的获取主要来自煤的干馏和对石油分馏产品的催化重整C.石油裂解的主要目的是为了得到更多的汽油D.石蜡、润滑油等可以通过石油的减压分馏得到4.大量获得乙烯和丙烯的工业方法是A.煤的干馏B.石油分馏C.重油裂解D.重油裂化5.下列金属的冶炼方法中,可以得到相应金属的是A.焙烧HgS固体B.KCl固体和焦炭共热C.电解饱和NaCl溶液D.加热Al2O3固体6.我国是世界文明古国,在古代有很多化工工艺发明较早,如造纸、制火药、烧瓷器、青铜器、冶铁、炼钢等。下列说法错误的是A.造纸与烧瓷器的过程均发生了化学变化小学、初中、高中各种试卷真题知识归纳文案合同PPT等免费下载www.doc985.com小学、初中、高中各种试卷真题知识归纳文案合同PPT等免费下载www.doc985.comB.黑火药点燃的化学方程式为2KNO3+S+3CK2S+N2+3CO2↑C.青铜器的熔点比纯铜的高D.钢是以铁为主的含碳合金7.工业上制汞的过程是:焙烧辰砂(主要含HgS),发生反应:HgS+O2Hg+SO2还原出的汞呈气态,冷凝得液态汞。其流程如图,下列说法不正确的是A.洗涤粗汞时可用5%的盐酸代替5%的硝酸B.HgS+O2Hg+SO2属于置换反应C.含汞烟气必须处理达标后才能排放D.流程中加入氧化钙的目的是减少SO2的排放8.铁是一种应用广泛的金属。下列有关铁的叙述正确的是A.铁是地壳中含量最多的金属B.铁丝在氧气中燃烧生成氧化铁C.用铁可以回收硝酸银废液中的银D.炼铁就是把铁矿石变成纯净的氧化铁9.化学实验必须注意安全,下列说法不正确的是()A.如果苯酚浓溶液沾到皮肤上,应立即用酒精洗涤B.实验室蒸馏原油时,要加入碎瓷片防止液体暴沸C.实验室制取硝基苯:先加入浓硫酸,再加苯,最后滴入浓硝酸D.实验室制乙烯时必须将温度计的水银球插入反应液中,测定反应液温度10.合金的应用极大地促进了人类社会的发展。下列关于合金的描述不正确的是A.钢的含碳量越高,硬度和脆性越小B.稀土金属可用于生产合金,被称为“冶金工业的维生素”C.合金的熔点通常低于纯金属,是因为外加原子破坏了纯金属内原子间的作用力D.合金的硬度一般比其成分金属大,是因为合金中原子的排列不如纯金属规整,层间滑动变难11.在节能改造过程中,利用从石油中获得的石蜡基碳氢化合物(饱和烷烃)作热载体比水作热载体可节能30%以上,但温度超过80℃时石蜡基碳氢化合物易出现结焦现象。小学、初中、高中各种试卷真题知识归纳文案合同PPT等免费下载www.doc985.com小学、初中、高中各种试卷真题知识归纳文案合同PPT等免费下载www.doc985.com若不隔绝空气,则高温下石蜡基碳氢化合物易出现碳化现象。下列关于石蜡基碳氢化合物的说法中错误的是A.不能使酸性溶液褪色B.作热载体时的工作温度越高越好C.高温下作热载体时需要隔绝空气D.经过裂解、裂化可获得甲烷、乙烯等化工原料12.硼酸(H3BO3)是一种重要的化工原料,广泛应用于玻璃、医药、肥料等工艺。一种以硼镁矿(含Mg2B2O5·H2O、SiO2及少量Fe2O3、Al2O3)为原料生产硼酸及轻质氧化镁的工艺流程如图:已知:H3BO3的解离反应:H3BO3+H2OH++[B(OH)4]-,Ka=5.81×10-10。下列说法不正确的是A.“溶浸"硼镁矿粉过程中产生的气体经“吸收”转变为(NH4)2CO3B.“滤渣1”的主要成分有SiO2、Fe(OH)3、Al(OH)3C.在“过滤2”前,将溶液pH调节至3.5,目的是转化得到硼酸,促进硼酸析出D.母液可...

1、当您付费下载文档后,您只拥有了使用权限,并不意味着购买了版权,文档只能用于自身使用,不得用于其他商业用途(如 [转卖]进行直接盈利或[编辑后售卖]进行间接盈利)。
2、本站所有内容均由合作方或网友上传,本站不对文档的完整性、权威性及其观点立场正确性做任何保证或承诺!文档内容仅供研究参考,付费前请自行鉴别。
3、如文档内容存在违规,或者侵犯商业秘密、侵犯著作权等,请点击“违规举报”。

碎片内容

与本文档类似文档
7.3 乙醇与乙酸(第二课时 乙酸)-2021-2022学年高一化学同步课时练+单元测试(人教版2019必修第二册)(原卷版).docx
7.3 乙醇与乙酸(第二课时 乙酸)-2021-2022学年高一化学同步课时练+单元测试(人教版2019必修第二册)(原卷版).docx
免费
5下载
期中综合检测卷02【综合检测】-高一化学下学期期中专项复习(人教版2019必修第二册)(解析版).doc
期中综合检测卷02【综合检测】-高一化学下学期期中专项复习(人教版2019必修第二册)(解析版).doc
免费
6下载
高中化学试卷必修二专项03 原电池原理的综合判断-2019-2020学年高一化学期末复习专项提升卷(人教版2019必修第二册)(解析版).docx
高中化学试卷必修二专项03 原电池原理的综合判断-2019-2020学年高一化学期末复习专项提升卷(人教版2019必修第二册)(解析版).docx
免费
0下载
高中化学必修1 【新教材精创】第三章 章末检测(2)(原卷版).docx
高中化学必修1 【新教材精创】第三章 章末检测(2)(原卷版).docx
免费
0下载
高中化学必修1 第04章 物质结构 元素周期律(A卷基础强化篇)(解析版).doc
高中化学必修1 第04章 物质结构 元素周期律(A卷基础强化篇)(解析版).doc
免费
0下载
高中化学必修1 第二章第1节钠及其化合物-课时作业2022-2023学年上学期高一化学人教版(2019)必修第一册.docx
高中化学必修1 第二章第1节钠及其化合物-课时作业2022-2023学年上学期高一化学人教版(2019)必修第一册.docx
免费
0下载
高中化学必修1 第一章 物质及其变化   测试题2022-2023学年高一上学期化学人教版(2019)必修第一册.docx
高中化学必修1 第一章 物质及其变化 测试题2022-2023学年高一上学期化学人教版(2019)必修第一册.docx
免费
0下载
高中化学选择性必修三 同步习题第3章 提升课4 限定条件下同分异构体的书写与判断.docx
高中化学选择性必修三 同步习题第3章 提升课4 限定条件下同分异构体的书写与判断.docx
免费
28下载
5.2氮及其化合物  课时训练   2022-2023学年高一下学期化学人教版(2019)必修第二册.docx
5.2氮及其化合物 课时训练 2022-2023学年高一下学期化学人教版(2019)必修第二册.docx
免费
0下载
人教版高中化学必修二5.1.1 硫和二氧化硫 练习(1)(解析版) (1).docx
人教版高中化学必修二5.1.1 硫和二氧化硫 练习(1)(解析版) (1).docx
免费
0下载
【原创】必修第二册第六单元化学反应与能量达标检测卷 (B) 学生版.doc
【原创】必修第二册第六单元化学反应与能量达标检测卷 (B) 学生版.doc
免费
7下载
高中化学必修1 第四章第2节元素周期律课时作业2022-2023学年上学期高一化学人教版(2019)必修第一册.docx
高中化学必修1 第四章第2节元素周期律课时作业2022-2023学年上学期高一化学人教版(2019)必修第一册.docx
免费
0下载
高中化学必修1 第三章 金属材料课时训练 2022-2023学年高一上学期化学人教版(2019)必修第一册.docx
高中化学必修1 第三章 金属材料课时训练 2022-2023学年高一上学期化学人教版(2019)必修第一册.docx
免费
0下载
高一化学【新教材精创】4.1.1 原子结构  元素周期表  核素练习(2)(原卷版).docx
高一化学【新教材精创】4.1.1 原子结构 元素周期表 核素练习(2)(原卷版).docx
免费
20下载
高中化学选择性必修三 同步习题第3章 第1节 卤代烃.docx
高中化学选择性必修三 同步习题第3章 第1节 卤代烃.docx
免费
15下载
第八章 第一节 自然资源的开发利用  课时作业一   高一下学期化学人教版(2019)必修第二册(1).docx
第八章 第一节 自然资源的开发利用 课时作业一 高一下学期化学人教版(2019)必修第二册(1).docx
免费
1下载
高中化学试卷必修二【新教材精创】7.2.1 乙烯 练习(1)(原卷版).docx
高中化学试卷必修二【新教材精创】7.2.1 乙烯 练习(1)(原卷版).docx
免费
0下载
高中化学试卷必修一精品解析:北京市中国人民大学附属中学2019-2020学年高一上学期期中考试化学试题(解析版).doc
高中化学试卷必修一精品解析:北京市中国人民大学附属中学2019-2020学年高一上学期期中考试化学试题(解析版).doc
免费
0下载
第七章第四节基本营养物质同步训练2022-2023学年下学期高一化学人教版(2019)必修第二册.docx
第七章第四节基本营养物质同步训练2022-2023学年下学期高一化学人教版(2019)必修第二册.docx
免费
0下载
人教版高中化学必修二专项02 化学反应中能量变化关系的判断及计算-2019-2020学年高一化学期末复习专项提升卷(人教版2019必修第二册)(解析版).docx
人教版高中化学必修二专项02 化学反应中能量变化关系的判断及计算-2019-2020学年高一化学期末复习专项提升卷(人教版2019必修第二册)(解析版).docx
免费
0下载
我的小文库
实名认证
内容提供者

提供高质量免费文档试卷下载,如果满意请告诉您身边的人,如果不满意请告诉我们,您的意见对于我们很重要,是我们不断进步的动力

相关文档

阅读排行

确认删除?
回到顶部
客服号
  • 客服QQ点击这里给我发消息
QQ群
  • QQ群点击这里加入QQ群
提交所需资料详情,我们来帮找资料