小升初数学模拟试卷(10)-加油站-人教新课标(带解析) (1).docx本文件免费下载 【共7页】

小升初数学模拟试卷(10)-加油站-人教新课标(带解析) (1).docx
小升初数学模拟试卷(10)-加油站-人教新课标(带解析) (1).docx
小升初数学模拟试卷(10)-加油站-人教新课标(带解析) (1).docx
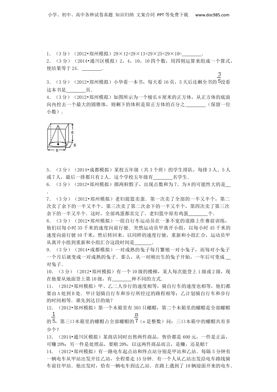
小学、初中、高中各种试卷真题知识归纳文案合同PPT等免费下载www.doc985.com1.(3分)(2012•郑州模拟)29×12+29×13+29×25+29×10=.2.(3分)(2014•通川区模拟)2,4,10,10四个数,用四则运算来组成一个算式,使结果等于24..3.(3分)(2012•郑州模拟)小华看一本书,每天看16页,5天后还剩全书的没看这本书是页.4.(3分)(2012•郑州模拟)如图所示为一个棱长6厘米的正方体,从正方体的底面向内挖去一个最大的圆锥体,则剩下的体积是原正方体的百分之(保留一位小数).5.(3分)(2014•成都模拟)某校五年级(共3个班)的学生排队,每排3人、5人或7人,最后一排都只有2人.这个学校五年级有名学生.6.(3分)(2012•郑州模拟)掷两粒骰子,出现点数和为7、为8的可能性大的是.7.(3分)(2012•郑州模拟)老妇提篮卖蛋.第一次卖了全部的一半又半个,第二次卖了余下的一半又半个,第三次卖了第二次余下的一半又半个,第四次卖了第三次余下的一半又半个.这时,全部鸡蛋都卖完了.老妇篮中原有鸡蛋个.8.(3分)(2012•郑州模拟)一组自行车运动员在一条不宽的道路上作赛前训练,他们以每小时35千米的速度向前行驶.突然运动员甲离开小组,以每小时45千米的速度向前行驶10千米,然后转回来,以同样的速度行驶,重新和小组汇合,运动员甲从离开小组到重新和小组汇合这段时间是.9.(3分)(2014•成都模拟)一对成熟的兔子每月繁殖一对小兔子,而每对小兔子一个月后就变成一对成熟的兔子.那么,从一对刚出生的兔子开始,一年后可变成对兔子.10.(3分)(2012•郑州模拟)有一个10级的楼梯,某人每次能登上1级或2级,现在他要从地面登上第10级,有种不同的方式.11.(2012•郑州模拟)甲、乙二人步行的速度相等,骑自行车的速度也相等,他们都要由A处到B处.甲计划骑自行车和步行所经过的路程相等;乙计划骑自行车和步行的时间相等.谁先到达目的地?12.(2012•郑州模拟)第一个木箱里有303只螺帽,第二个木箱里的螺帽是全部螺帽的,第三口木箱里的螺帽占全部螺帽的(n是整数)问:三口木箱中的螺帽共有多少个?13.(2014•通川区模拟)某商店同时出售两件商品,售价都是600元,一件是正品,可赚20%;另一件是处理品,要赔20%,以这两件商品而言,是赚,还是赔?14.(2012•郑州模拟)有一路电车起点站和终点站分别是甲站和乙站.每隔5分钟有一辆电车从甲站出发开往乙站,全程要走15分钟.有一个人从乙站出发沿电车路线骑车前往甲站.他出发时,恰有一辆电车到达乙站.在路上遇到了10辆迎面开来的电车.小学、初中、高中各种试卷真题知识归纳文案合同PPT等免费下载www.doc985.com当到达甲站时,恰又有一辆电车从甲站开出,问他从乙站到甲站用了多少分钟?小学、初中、高中各种试卷真题知识归纳文案合同PPT等免费下载www.doc985.com参考答案1.1740.【解析】试题分析:此题可利用乘法分配律的逆运算进行简算,把相同的因数29提取出来,乘以括号内的(12+13+25+10)即可.解:29×(12+13+25+10),=29×60,=1740.故答案为:1740.点评:此题考查学生对乘法分配律的熟练掌握情况,以及整数运算的能力.2.(2+4÷10)×10.【解析】试题分析:要使结果是24,先确定最后一步用乘法计算,则前面的数必须是2.4,所以由2+0.4即可得到,而0.4由4÷10可得,由此即可得出答案.解:(2+4÷10)×10,=(2+0.4)×10,=2.4×10,=24;故答案为:(2+4÷10)×10.点评:解答此题的关键是,运用逆推和凑数的方法,进行一步一步的推导,即可得出答案.3.200.【解析】试题分析:把这本书的总页数看作单“1”,根据”每天看的页数×看的天数=看的页数”计算出5天看的页数;5天后还剩全书的,即看了总页数的1﹣=;进而根据“对应数÷对应分率=单位“1”量”进行解答即可.解:(16×5)÷(1﹣),=80÷,=200(页);答:这本书是200页;故答案为:200.点评:解答此题的关键是先判断出单位“1”,进而根据“对应数÷对应分率=单位“1”量”进行解答即可.4.七十三点八.【解析】试题分析:挖去的圆柱的底面直径就是正方体的棱长,从而可以先求出此圆锥的体...

1、当您付费下载文档后,您只拥有了使用权限,并不意味着购买了版权,文档只能用于自身使用,不得用于其他商业用途(如 [转卖]进行直接盈利或[编辑后售卖]进行间接盈利)。
2、本站所有内容均由合作方或网友上传,本站不对文档的完整性、权威性及其观点立场正确性做任何保证或承诺!文档内容仅供研究参考,付费前请自行鉴别。
3、如文档内容存在违规,或者侵犯商业秘密、侵犯著作权等,请点击“违规举报”。

碎片内容

与本文档类似文档
【精品】小学学科网微课堂-小升初数学知识精讲(整数).pptx
【精品】小学学科网微课堂-小升初数学知识精讲(整数).pptx
免费
0下载
小学六年级数学下册第三单元达标测试卷.docx
小学六年级数学下册第三单元达标测试卷.docx
免费
0下载
小学西师六年级数学下册成都重点中学小升初数学模拟试卷及答案].doc
小学西师六年级数学下册成都重点中学小升初数学模拟试卷及答案].doc
免费
12下载
精品解析:2021-2022学年江苏省南京市江宁区秣陵中心小学苏教版六年级下册期中测试数学试卷(解析版).docx
精品解析:2021-2022学年江苏省南京市江宁区秣陵中心小学苏教版六年级下册期中测试数学试卷(解析版).docx
免费
23下载
精品解析:2021-2022学年江苏省淮安市淮安小学苏教版六年级上册期中测试数学试卷(解析版).docx
精品解析:2021-2022学年江苏省淮安市淮安小学苏教版六年级上册期中测试数学试卷(解析版).docx
免费
16下载
江西省上饶市铅山县2021年小升初数学试卷(教师版).docx
江西省上饶市铅山县2021年小升初数学试卷(教师版).docx
免费
0下载
精品解析:山东省枣庄市峄城区2022年青岛版小升初考试数学试卷(解析版).docx
精品解析:山东省枣庄市峄城区2022年青岛版小升初考试数学试卷(解析版).docx
免费
0下载
【专项讲义】2022年小学六年级下册小升初数学专题复习(1)整数四则混合运算(知识归纳+例题精析+拔高训练).docx
【专项讲义】2022年小学六年级下册小升初数学专题复习(1)整数四则混合运算(知识归纳+例题精析+拔高训练).docx
免费
0下载
小学六年级数学上册【精品】第6单元第3课时 求百分率的应用题(同步讲练测)1.docx
小学六年级数学上册【精品】第6单元第3课时 求百分率的应用题(同步讲练测)1.docx
免费
0下载
【基础&提升】小学数学六年级上册7.4长方体和正方体的整理与复习(含答案)苏教版.doc
【基础&提升】小学数学六年级上册7.4长方体和正方体的整理与复习(含答案)苏教版.doc
免费
0下载
精品解析:2021-2022学年江苏省苏州市苏州工业园区新城花园小学苏教版六年级下册期末测试数学试卷(解析版).docx
精品解析:2021-2022学年江苏省苏州市苏州工业园区新城花园小学苏教版六年级下册期末测试数学试卷(解析版).docx
免费
2下载
人教版数学六年级下册期中测试卷6(附答案).docx
人教版数学六年级下册期中测试卷6(附答案).docx
免费
0下载
宁夏银川市重点中学2023-2024学年小升初分班考数学押题卷(人教版).docx
宁夏银川市重点中学2023-2024学年小升初分班考数学押题卷(人教版).docx
免费
0下载
第四单元+比例(A卷+知识通关练)-2022-2023年六年级下册数学单元AB卷(人教版)_new.docx
第四单元+比例(A卷+知识通关练)-2022-2023年六年级下册数学单元AB卷(人教版)_new.docx
免费
0下载
六年级下册数学小学课时练2.5 练习三(1).docx
六年级下册数学小学课时练2.5 练习三(1).docx
免费
28下载
【小升初专项训练】13 奇偶性问题.doc
【小升初专项训练】13 奇偶性问题.doc
免费
0下载
小学六年级数学下册4.6比例尺(1).doc
小学六年级数学下册4.6比例尺(1).doc
免费
0下载
六年级下册数学第二单元检测卷(1).doc
六年级下册数学第二单元检测卷(1).doc
免费
0下载
数学 六年级春季班第8讲:方程与一元一次方程-教师版.docx
数学 六年级春季班第8讲:方程与一元一次方程-教师版.docx
免费
26下载
2020小升初数学学业水平检测应试技巧卷(一)(含答案).doc
2020小升初数学学业水平检测应试技巧卷(一)(含答案).doc
免费
0下载
我的小文库
实名认证
内容提供者

提供高质量免费文档试卷下载,如果满意请告诉您身边的人,如果不满意请告诉我们,您的意见对于我们很重要,是我们不断进步的动力

相关文档

阅读排行

确认删除?
回到顶部
客服号
  • 客服QQ点击这里给我发消息
QQ群
  • QQ群点击这里加入QQ群
提交所需资料详情,我们来帮找资料