2024-2025学年 期中数学终极押题卷-六年级数学下学期(人教版).docx本文件免费下载 【共28页】

2024-2025学年  期中数学终极押题卷-六年级数学下学期(人教版).docx
2024-2025学年  期中数学终极押题卷-六年级数学下学期(人教版).docx
2024-2025学年  期中数学终极押题卷-六年级数学下学期(人教版).docx
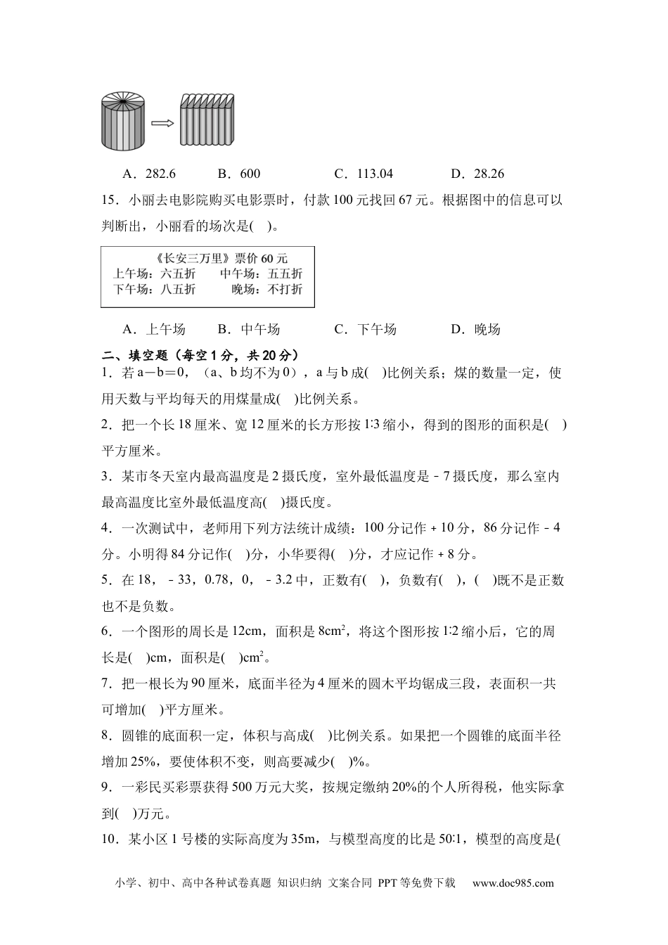
小学、初中、高中各种试卷真题知识归纳文案合同PPT等免费下载www.doc985.com六年级数学考前终极押题卷等第卷首语:光逝,眼时飞转半期的生活学学习已经去。勤好的,一定过奋学你到了很多新的英知,在是展示的候了,好好表,一定行!学语识现你时现你一、选择题(每小题1分,共15分)1.下面各比中,能和∶组成比例的是()。A.65∶B.650∶C.∶D.0.90.6∶2.如图,三角形a边上的高为b,c边上的高为d。根据这些信息,下面式子中不成立的是()。A.B.C.D.3.下面最有可能是圆柱的平面展开图的是()。A.B.C.D.4.世界上最早的灯塔建于公元270年,塔分三层,每层都高27米,底座呈正方体,中间呈正八棱柱,上部呈圆锥。上部的体积是底座的体积的()。学校班级学号姓名………………………………………………密………………………………………封……………………………线……………………………………小学、初中、高中各种试卷真题知识归纳文案合同PPT等免费下载www.doc985.comA.B.C.D.5.将圆柱的侧面展开,不可能得到的是()。A.平行四边形B.长方形C.正方形D.扇形6.下列温度中,适合表示冰箱冷冻室温度的是()。A.0℃B.﹣15℃C.﹣100℃D.3℃7.比例53∶=159∶的内项3增加6,要使比例成立,外项9应增加()。A.6B.18C.27D.128.规定10吨记为0吨,11吨记为﹢1吨,则下列说法错误的是()。A.8吨记为﹣8吨B.15吨记为﹢5吨C.6吨记为﹣4吨D.﹢3吨表示重量为13吨9.六(1)班女生进行仰卧起坐测试,规定做到25个算合格。小红做了29个,老师记作﹢4,小青做了16个,老师会记作()。A.﹢16B.﹢6C.﹣6D.﹣910.下面相关联的量中,成反比例关系的是()。A.一本书的总页数一定,未读的页数与已读的页数。B.如果xy=5,x与y。C.梯形的上底和下底不变,梯形的面积和高。D.圆的面积固定,它的半径和圆周率。11.某公司去年全年营业额共850万元,如果按营业额的3%上缴营业税,那么税后剩余营业额是多少万元?下面算式中正确的是()。A.850×3%B.850÷3%C.850×(1-3%)D.850×(1+3%)12.一个圆柱和一个圆锥体积和底面积都相等,已知圆柱的高是6厘米,则圆锥的高是()。A.2厘米B.3厘米C.6厘米D.18厘米13.一个圆柱体的底面半径是3厘米,高是18.84厘米,它的侧面展开图是()。A.正方形B.长方形C.圆形D.扇形14.如图所示,把一个高10cm的圆柱切分成若干等份,拼成一个近似的长方体后,表面积增加了60cm2,圆柱的体积是()cm3。小学、初中、高中各种试卷真题知识归纳文案合同PPT等免费下载www.doc985.comA.282.6B.600C.113.04D.28.2615.小丽去电影院购买电影票时,付款100元找回67元。根据图中的信息可以判断出,小丽看的场次是()。A.上午场B.中午场C.下午场D.晚场二、填空题(每空1分,共20分)1.若a-b=0,(a、b均不为0),a与b成()比例关系;煤的数量一定,使用天数与平均每天的用煤量成()比例关系。2.把一个长18厘米、宽12厘米的长方形按13∶缩小,得到的图形的面积是()平方厘米。3.某市冬天室内最高温度是2摄氏度,室外最低温度是﹣7摄氏度,那么室内最高温度比室外最低温度高()摄氏度。4.一次测试中,老师用下列方法统计成绩:100分记作﹢10分,86分记作﹣4分。小明得84分记作()分,小华要得()分,才应记作﹢8分。5.在18,﹣33,0.78,0,﹣3.2中,正数有(),负数有(),()既不是正数也不是负数。6.一个图形的周长是12cm,面积是8cm2,将这个图形按12∶缩小后,它的周长是()cm,面积是()cm2。7.把一根长为90厘米,底面半径为4厘米的圆木平均锯成三段,表面积一共可增加()平方厘米。8.圆锥的底面积一定,体积与高成()比例关系。如果把一个圆锥的底面半径增加25%,要使体积不变,则高要减少()%。9.一彩民买彩票获得500万元大奖,按规定缴纳20%的个人所得税,他实际拿到()万元。10.某小区1号楼的实际高度为35m,与模型高度的比是501∶,模型的高度是(小学、初中、高中各种试卷真题知识归纳文案合同PPT等免费下载www.doc985.com)cm。11.一辆公共汽车从起点站开出经停靠站载客数量记录如下表。起点站A站B站C站D站E站…人数(﹢表示上车,﹣表...

1、当您付费下载文档后,您只拥有了使用权限,并不意味着购买了版权,文档只能用于自身使用,不得用于其他商业用途(如 [转卖]进行直接盈利或[编辑后售卖]进行间接盈利)。
2、本站所有内容均由合作方或网友上传,本站不对文档的完整性、权威性及其观点立场正确性做任何保证或承诺!文档内容仅供研究参考,付费前请自行鉴别。
3、如文档内容存在违规,或者侵犯商业秘密、侵犯著作权等,请点击“违规举报”。

碎片内容

与本文档类似文档
2021-2022学年六年级数学下册典型例题系列之第三单元:圆柱表面积的三种增减变化方式专项练习(原卷版)人教版.docx
2021-2022学年六年级数学下册典型例题系列之第三单元:圆柱表面积的三种增减变化方式专项练习(原卷版)人教版.docx
免费
0下载
小升初数学-数学(选拔卷01)(答题卡).docx
小升初数学-数学(选拔卷01)(答题卡).docx
免费
0下载
数学(湖南长沙卷)-【最后一卷】2023年小升初考前冲刺预测卷(考试版)A4.docx
数学(湖南长沙卷)-【最后一卷】2023年小升初考前冲刺预测卷(考试版)A4.docx
免费
0下载
【学霸夺分密卷一】苏教版六年级数学下册期中核心考点卷(Word版 含答案).doc
【学霸夺分密卷一】苏教版六年级数学下册期中核心考点卷(Word版 含答案).doc
免费
0下载
河南省洛阳市涧西区2020年小升初数学试卷(学生版).docx
河南省洛阳市涧西区2020年小升初数学试卷(学生版).docx
免费
0下载
【精品】小升初数学攻克难点真题解析-统计与概率全国通用.doc
【精品】小升初数学攻克难点真题解析-统计与概率全国通用.doc
免费
0下载
第三单元:圆柱表面积的实际应用专项练习-2022-2023学年六年级数学下册典型例题系列(解析版)人教版.docx
第三单元:圆柱表面积的实际应用专项练习-2022-2023学年六年级数学下册典型例题系列(解析版)人教版.docx
免费
0下载
1.3 最大公因数和最小公倍数(小考复习精编专项练习)人教版六年级数学小升初复习系列:第一章 数的认识(含知识点与答案).docx
1.3 最大公因数和最小公倍数(小考复习精编专项练习)人教版六年级数学小升初复习系列:第一章 数的认识(含知识点与答案).docx
免费
0下载
六年级数学上册典型例题系列之第六单元百分数的应用题其二:百分数与比应用题的结合(解析版)_1.docx
六年级数学上册典型例题系列之第六单元百分数的应用题其二:百分数与比应用题的结合(解析版)_1.docx
免费
0下载
【精品】小升初数学全真模拟卷10(原卷).doc
【精品】小升初数学全真模拟卷10(原卷).doc
免费
0下载
小学数学六年级上册6.2 用百分数解决问题(一).doc
小学数学六年级上册6.2 用百分数解决问题(一).doc
免费
0下载
山东省日照市莒县2020年小升初数学试卷(教师版).docx
山东省日照市莒县2020年小升初数学试卷(教师版).docx
免费
0下载
数学 六年级寒假班-第1讲:有理数-教师版.docx
数学 六年级寒假班-第1讲:有理数-教师版.docx
免费
24下载
2020年福建省厦门市小升初数学考试真题及答案.doc
2020年福建省厦门市小升初数学考试真题及答案.doc
免费
0下载
数学 六年级秋季班-第15讲:圆的周长和弧长.docx
数学 六年级秋季班-第15讲:圆的周长和弧长.docx
免费
17下载
小学小升初考试-常考应用题汇总解析.pdf
小学小升初考试-常考应用题汇总解析.pdf
免费
0下载
小学苏教版六年级数学下册单元及期中期末试卷聊城文轩中学小升初数学试题.doc
小学苏教版六年级数学下册单元及期中期末试卷聊城文轩中学小升初数学试题.doc
免费
17下载
小学数学六年级下册六年级小升初真题卷(二).docx
小学数学六年级下册六年级小升初真题卷(二).docx
免费
0下载
【专项复习】2024年小升初数学专题复习(26)算术中的规律(知识归纳+典例精析+拔高训练).docx
【专项复习】2024年小升初数学专题复习(26)算术中的规律(知识归纳+典例精析+拔高训练).docx
免费
0下载
精品解析:2021-2022学年江苏省徐州市丰县苏教版六年级上册期末测试数学试卷(原卷版).docx
精品解析:2021-2022学年江苏省徐州市丰县苏教版六年级上册期末测试数学试卷(原卷版).docx
免费
17下载
我的小文库
实名认证
内容提供者

提供高质量免费文档试卷下载,如果满意请告诉您身边的人,如果不满意请告诉我们,您的意见对于我们很重要,是我们不断进步的动力

相关文档

阅读排行

确认删除?
回到顶部
客服号
  • 客服QQ点击这里给我发消息
QQ群
  • QQ群点击这里加入QQ群
提交所需资料详情,我们来帮找资料