18、小升初数学考试试卷1_.doc本文件免费下载 【共2页】

18、小升初数学考试试卷1_.doc
18、小升初数学考试试卷1_.doc
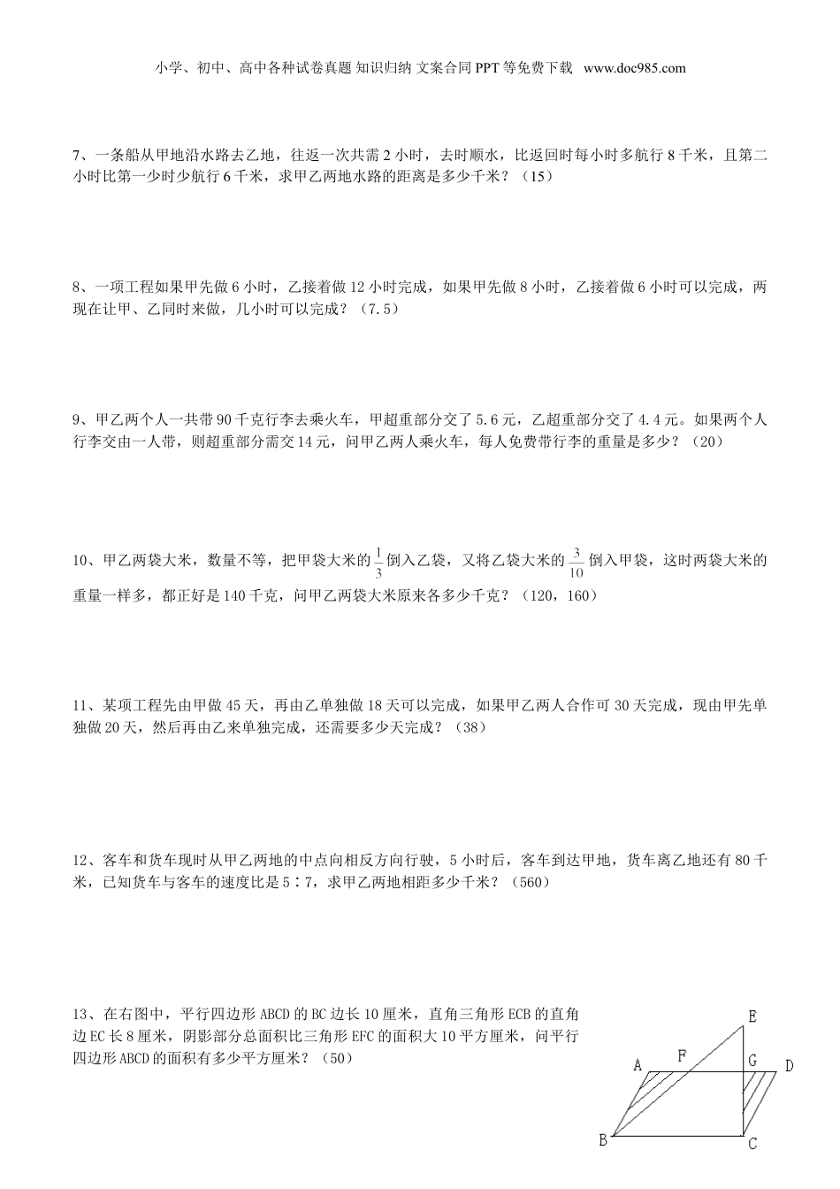
小学、初中、高中各种试卷真题知识归纳文案合同PPT等免费下载www.doc985.com小升初数学测试(一)1、有一批货物,年初出售可获利2000元,然后将本利一起存入银行,银行利息为10%,若年末出售,可获利2620元,但要支付120元仓库管理费,问这批货物是年初还是年末出售为好?通过计算说明理由。(3000)2、有一个战士打靶,靶上共有10环,每个环之间距离都是1分米,并且十坏中心的圆半径也是1分米,问一环面积是十环的多少倍?(19)3、一工程,甲队干需要30天,甲、乙两队合干15天后,甲队另有任务调走,乙队再做9天完成任务,问这工程让乙队单独干需要多少天?(48)4、如图,已知正方形ABCD的边长为3,BE=1.5,AF=1,求阴影部分的面积()5、有甲乙两根水管,分别同时给A,B两个大小相同的水池注水,在相同的时间里甲乙两管注水量之比是7∶5.经过小时.A,B两池中注入的水之和恰好是一池.这时,甲管注水速度提高25%,乙管的注水速度不变,那么,当甲管注满A池时,乙管再经过多少小时注满B池?()6、A、B两个相同的圆锥容器中各盛一些水,水深都是圆锥的高的一半,那么A容器中的水的体积是B容器中水的体积的几倍?(7)小学、初中、高中各种试卷真题知识归纳文案合同PPT等免费下载www.doc985.com7、一条船从甲地沿水路去乙地,往返一次共需2小时,去时顺水,比返回时每小时多航行8千米,且第二小时比第一少时少航行6千米,求甲乙两地水路的距离是多少千米?(15)8、一项工程如果甲先做6小时,乙接着做12小时完成,如果甲先做8小时,乙接着做6小时可以完成,两现在让甲、乙同时来做,几小时可以完成?(7.5)9、甲乙两个人一共带90千克行李去乘火车,甲超重部分交了5.6元,乙超重部分交了4.4元。如果两个人行李交由一人带,则超重部分需交14元,问甲乙两人乘火车,每人免费带行李的重量是多少?(20)10、甲乙两袋大米,数量不等,把甲袋大米的倒入乙袋,又将乙袋大米的倒入甲袋,这时两袋大米的重量一样多,都正好是140千克,问甲乙两袋大米原来各多少千克?(120,160)11、某项工程先由甲做45天,再由乙单独做18天可以完成,如果甲乙两人合作可30天完成,现由甲先单独做20天,然后再由乙来单独完成,还需要多少天完成?(38)12、客车和货车现时从甲乙两地的中点向相反方向行驶,5小时后,客车到达甲地,货车离乙地还有80千米,已知货车与客车的速度比是5∶7,求甲乙两地相距多少千米?(560)13、在右图中,平行四边形ABCD的BC边长10厘米,直角三角形ECB的直角边EC长8厘米,阴影部分总面积比三角形EFC的面积大10平方厘米,问平行四边形ABCD的面积有多少平方厘米?(50)

1、当您付费下载文档后,您只拥有了使用权限,并不意味着购买了版权,文档只能用于自身使用,不得用于其他商业用途(如 [转卖]进行直接盈利或[编辑后售卖]进行间接盈利)。
2、本站所有内容均由合作方或网友上传,本站不对文档的完整性、权威性及其观点立场正确性做任何保证或承诺!文档内容仅供研究参考,付费前请自行鉴别。
3、如文档内容存在违规,或者侵犯商业秘密、侵犯著作权等,请点击“违规举报”。

碎片内容

与本文档类似文档
精品解析:广东省河源市紫金县2021年人教版小升初考试数学试卷(原卷版).docx
精品解析:广东省河源市紫金县2021年人教版小升初考试数学试卷(原卷版).docx
免费
0下载
2021-2022学年六年级数学下册典型例题系列之第三单元圆柱的体积问题基础部分(解析版).docx
2021-2022学年六年级数学下册典型例题系列之第三单元圆柱的体积问题基础部分(解析版).docx
免费
0下载
江苏省南京市鼓楼区2021-2022学年六年级下学期小升初数学试卷.docx
江苏省南京市鼓楼区2021-2022学年六年级下学期小升初数学试卷.docx
免费
28下载
专题60-组合图形(考点聚焦+重点速记+真题专练)(含解析).docx
专题60-组合图形(考点聚焦+重点速记+真题专练)(含解析).docx
免费
0下载
小升初数学-计数方法之捆绑法、插空法、插板法.pdf
小升初数学-计数方法之捆绑法、插空法、插板法.pdf
免费
0下载
六年级下册数学第三单元检测卷(1).doc
六年级下册数学第三单元检测卷(1).doc
免费
0下载
精品解析:河南省信阳市平桥区2021年人教版小升初考试数学试卷(原卷版).docx
精品解析:河南省信阳市平桥区2021年人教版小升初考试数学试卷(原卷版).docx
免费
0下载
2023年数学小升初一轮基础复习7:式与方程.docx
2023年数学小升初一轮基础复习7:式与方程.docx
免费
0下载
2021-2022学年湖南省长沙市小学毕业考暨小升初分班考数学试卷.pdf
2021-2022学年湖南省长沙市小学毕业考暨小升初分班考数学试卷.pdf
免费
0下载
精品解析:2022-2023学年湖南省湘西土家族苗族自治州古丈县人教版六年级下册期末测试数学试卷(原卷版).docx
精品解析:2022-2023学年湖南省湘西土家族苗族自治州古丈县人教版六年级下册期末测试数学试卷(原卷版).docx
免费
0下载
沪教版六年级数学下册 有理数 测试卷.doc
沪教版六年级数学下册 有理数 测试卷.doc
免费
10下载
专题69-缩放与折叠(考点聚焦+重点速记+真题专练)(含解析).docx
专题69-缩放与折叠(考点聚焦+重点速记+真题专练)(含解析).docx
免费
0下载
【学霸夺分密卷六】苏教版六年级数学下册期中巩固提分卷(Word版 含答案).doc
【学霸夺分密卷六】苏教版六年级数学下册期中巩固提分卷(Word版 含答案).doc
免费
0下载
2023年浙江省杭州市拱墅区育才中学小升初分班考试数学试卷.pdf
2023年浙江省杭州市拱墅区育才中学小升初分班考试数学试卷.pdf
免费
0下载
精品解析:2021年江苏省南京市秦淮区苏教版小升初考试数学试卷(解析版).docx
精品解析:2021年江苏省南京市秦淮区苏教版小升初考试数学试卷(解析版).docx
免费
0下载
精品解析:2021-2022学年江苏省南京市建邺区苏教版六年级上册期末检测数学试卷(原卷版).docx
精品解析:2021-2022学年江苏省南京市建邺区苏教版六年级上册期末检测数学试卷(原卷版).docx
免费
11下载
小升初数学-行程问题常用思想之比例思想、代数思想.pdf
小升初数学-行程问题常用思想之比例思想、代数思想.pdf
免费
0下载
小升初数学模拟试卷(27)-加油站-人教新课标(带解析)(网资源).docx
小升初数学模拟试卷(27)-加油站-人教新课标(带解析)(网资源).docx
免费
0下载
2016年山东小升初数学考试真题及答案.doc
2016年山东小升初数学考试真题及答案.doc
免费
0下载
精品解析:山东省济南市历城区2022年人教版小升初考试数学试卷(解析版).docx
精品解析:山东省济南市历城区2022年人教版小升初考试数学试卷(解析版).docx
免费
0下载
我的小文库
实名认证
内容提供者

提供高质量免费文档试卷下载,如果满意请告诉您身边的人,如果不满意请告诉我们,您的意见对于我们很重要,是我们不断进步的动力

相关文档

阅读排行

确认删除?
回到顶部
客服号
  • 客服QQ点击这里给我发消息
QQ群
  • QQ群点击这里加入QQ群
提交所需资料详情,我们来帮找资料