2025年新高考物理资料 第四章 第6课时 实验六:探究向心力大小与半径、角速度、质量的关系.docx本文件免费下载 【共4页】

2025年新高考物理资料  第四章 第6课时 实验六:探究向心力大小与半径、角速度、质量的关系.docx
2025年新高考物理资料  第四章 第6课时 实验六:探究向心力大小与半径、角速度、质量的关系.docx
2025年新高考物理资料  第四章 第6课时 实验六:探究向心力大小与半径、角速度、质量的关系.docx
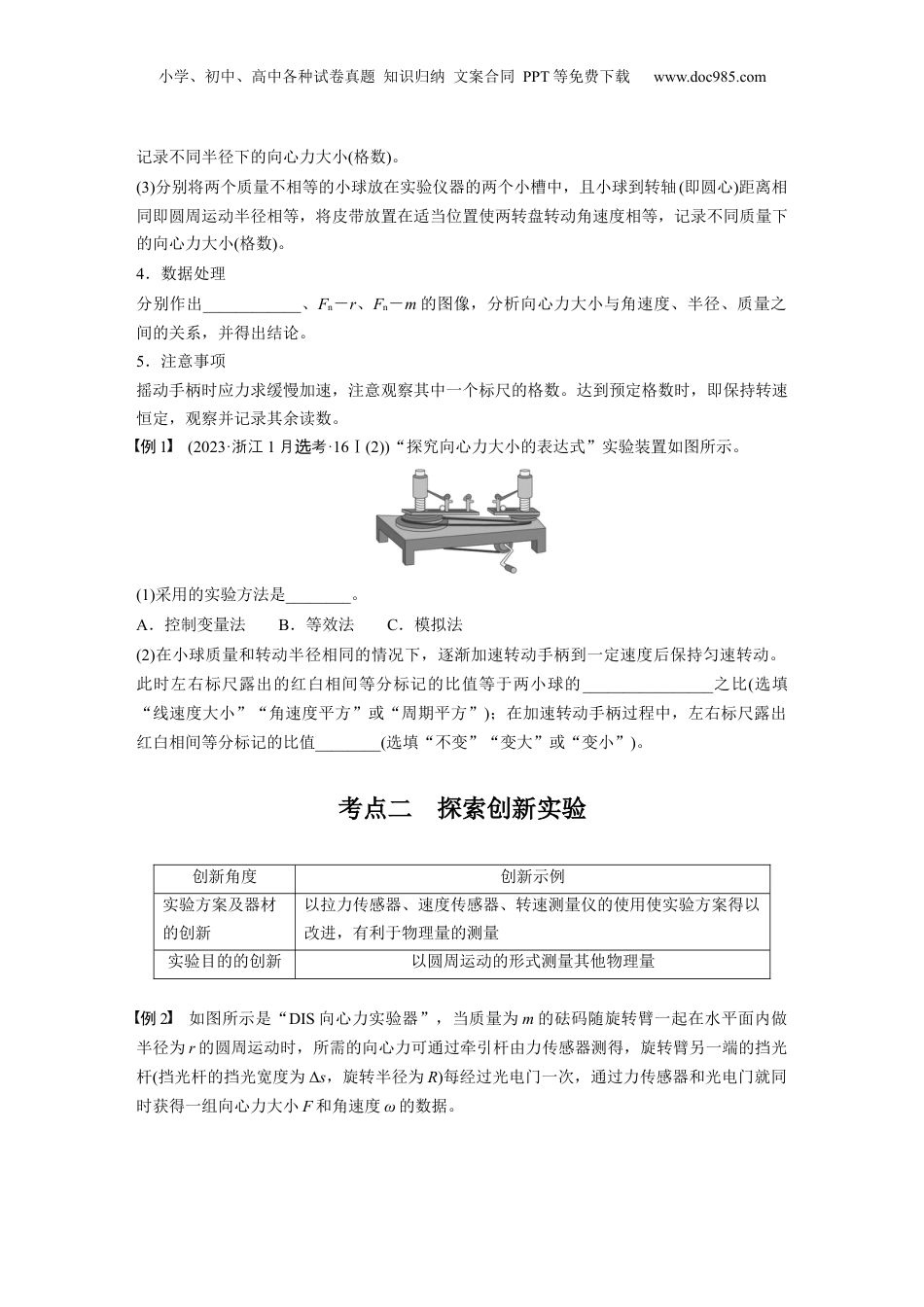
小学、初中、高中各种试卷真题知识归纳文案合同PPT等免费下载www.doc985.com第6课时实验六:探究向心力大小与半径、角速度、质量的关系目标要求1.会用控制变量法探究向心力大小与半径、角速度、质量的关系。2.会用图像法处理数据。考点一实验技能储备1.实验思路本实验需要探究向心力与多个物理量之间的关系,因而实验采用________________,如图所示,匀速转动手柄,可以使塔轮、长槽和短槽匀速转动,槽内的小球也就随之做匀速圆周运动,此时小球向外挤压挡板,挡板对小球有一个向内的(指向圆周运动圆心)的弹力作为小球做匀速圆周运动的向心力,可以通过________上露出的红白相间等分标记,粗略计算出两球所需向心力的比值。在实验过程中可以通过两个小球同时做圆周运动对照,分别分析下列情形:(1)在____________一定的情况下,探究向心力大小与角速度的关系。(2)在________________一定的情况下,探究向心力大小与半径的关系。(3)在____________一定的情况下,探究向心力大小与质量的关系。2.实验器材向心力演示器、小球。3.实验过程(1)分别将两个质量相等的小球放在实验仪器的两个小槽中,且小球到转轴(即圆心)距离相同即圆周运动半径相同。将皮带放置在适当位置使两转盘转动,记录不同角速度下的向心力大小(格数)。(2)分别将两个质量________的小球放在实验仪器的长槽和短槽两个小槽中,将皮带放置在适当位置使两转盘转动角速度________、小球到转轴(即圆心)距离不同即圆周运动半径不等,小学、初中、高中各种试卷真题知识归纳文案合同PPT等免费下载www.doc985.com记录不同半径下的向心力大小(格数)。(3)分别将两个质量不相等的小球放在实验仪器的两个小槽中,且小球到转轴(即圆心)距离相同即圆周运动半径相等,将皮带放置在适当位置使两转盘转动角速度相等,记录不同质量下的向心力大小(格数)。4.数据处理分别作出____________、Fn-r、Fn-m的图像,分析向心力大小与角速度、半径、质量之间的关系,并得出结论。5.注意事项摇动手柄时应力求缓慢加速,注意观察其中一个标尺的格数。达到预定格数时,即保持转速恒定,观察并记录其余读数。例1(2023·浙江1月考选·16Ⅰ(2))“探究向心力大小的表达式”实验装置如图所示。(1)采用的实验方法是________。A.控制变量法B.等效法C.模拟法(2)在小球质量和转动半径相同的情况下,逐渐加速转动手柄到一定速度后保持匀速转动。此时左右标尺露出的红白相间等分标记的比值等于两小球的________________之比(选填“线速度大小”“角速度平方”或“周期平方”);在加速转动手柄过程中,左右标尺露出红白相间等分标记的比值________(选填“不变”“变大”或“变小”)。考点二探索创新实验创新角度创新示例实验方案及器材的创新以拉力传感器、速度传感器、转速测量仪的使用使实验方案得以改进,有利于物理量的测量实验目的的创新以圆周运动的形式测量其他物理量例2如图所示是“DIS向心力实验器”,当质量为m的砝码随旋转臂一起在水平面内做半径为r的圆周运动时,所需的向心力可通过牵引杆由力传感器测得,旋转臂另一端的挡光杆(挡光杆的挡光宽度为Δs,旋转半径为R)每经过光电门一次,通过力传感器和光电门就同时获得一组向心力大小F和角速度ω的数据。小学、初中、高中各种试卷真题知识归纳文案合同PPT等免费下载www.doc985.com(1)某次旋转过程中挡光杆经过光电门时的遮光时间为Δt,则角速度ω=________。(2)以F为纵坐标,以________(选填“Δt”“”“(Δt)2”或“”)为横坐标,可在坐标纸中描出数据点作一条直线,该直线的斜率为k=________。(用上述已知量的字母表示)例3(2024·吉林通化市检测)一同学用如图甲所示的装置探究向心力与角速度的关系。将力传感器固定在铁架台上,将细线一端固定在力传感器上,另一端固定一个直径为d的金属小球,该同学测出小球重心到悬点的距离为L,然后拉起小球,使细线伸直与竖直方向成一角度,静止释放小球,让小球在竖直平面内做圆周运动,当小球摆到最低点时,小球中心恰好经过光电门,该同学在一次实验中测得小球通过光电门的时间为Δt。(1)小球通过光电门时的角速度为________。(2)多次拉起小...

1、当您付费下载文档后,您只拥有了使用权限,并不意味着购买了版权,文档只能用于自身使用,不得用于其他商业用途(如 [转卖]进行直接盈利或[编辑后售卖]进行间接盈利)。
2、本站所有内容均由合作方或网友上传,本站不对文档的完整性、权威性及其观点立场正确性做任何保证或承诺!文档内容仅供研究参考,付费前请自行鉴别。
3、如文档内容存在违规,或者侵犯商业秘密、侵犯著作权等,请点击“违规举报”。

碎片内容

与本文档类似文档
2024年高考物理 一轮复习讲义(新人教版)第1章 第2练 匀变速直线运动的规律.docx
2024年高考物理 一轮复习讲义(新人教版)第1章 第2练 匀变速直线运动的规律.docx
免费
18下载
2025年新高考物理资料  课件第九章 专题九带电粒子在组合场中的运动(共29张ppt).pptx
2025年新高考物理资料 课件第九章 专题九带电粒子在组合场中的运动(共29张ppt).pptx
免费
0下载
2025年新高考物理资料  第46讲   磁场及其对电流的作用(练习)(解析版).docx
2025年新高考物理资料 第46讲 磁场及其对电流的作用(练习)(解析版).docx
免费
0下载
2025年新高考物理资料  第一篇 专题五 第14讲 光学 电磁波  (1).docx
2025年新高考物理资料 第一篇 专题五 第14讲 光学 电磁波 (1).docx
免费
0下载
2024年新高考物理资料 热点5 功能关系和能量守恒.docx
2024年新高考物理资料 热点5 功能关系和能量守恒.docx
免费
0下载
2025年新高考物理资料  第四章 第4课时 圆周运动.docx
2025年新高考物理资料 第四章 第4课时 圆周运动.docx
免费
0下载
精品解析:2022届上海市青浦区高三(下)适应性练习(二模)物理试题(原卷版).docx
精品解析:2022届上海市青浦区高三(下)适应性练习(二模)物理试题(原卷版).docx
免费
0下载
2025年新高考物理资料  专题突破卷16 交变电流、变压器、远距离输电的综合理解与应用(原卷版).docx
2025年新高考物理资料 专题突破卷16 交变电流、变压器、远距离输电的综合理解与应用(原卷版).docx
免费
0下载
2024版《大考卷》全程考评特训卷·物理【新教材】(辽宁专版)考点84.docx
2024版《大考卷》全程考评特训卷·物理【新教材】(辽宁专版)考点84.docx
免费
4下载
2022届江苏省南京市高三(上)学情调研物理试题(解析版).docx
2022届江苏省南京市高三(上)学情调研物理试题(解析版).docx
免费
0下载
2024年新高考物理资料 限时集训03(解析版).docx
2024年新高考物理资料 限时集训03(解析版).docx
免费
0下载
2024年新高考物理资料 第一章  运动的描述  匀变速直线运动(测试)(原卷版).docx
2024年新高考物理资料 第一章 运动的描述 匀变速直线运动(测试)(原卷版).docx
免费
0下载
精品解析:2024届上海市松江区高三下学期二模物理试卷(原卷版).docx
精品解析:2024届上海市松江区高三下学期二模物理试卷(原卷版).docx
免费
0下载
高考物理专题45 带电粒子在有边界磁场运动(解析卷)-十年(2014-2023)高考物理真题分项汇编(全国通用).docx
高考物理专题45 带电粒子在有边界磁场运动(解析卷)-十年(2014-2023)高考物理真题分项汇编(全国通用).docx
免费
0下载
高考物理专题22 动能定理(学生卷)-十年(2014-2023)高考物理真题分项汇编(全国通用).docx
高考物理专题22 动能定理(学生卷)-十年(2014-2023)高考物理真题分项汇编(全国通用).docx
免费
0下载
2004年江苏高考物理真题及答案.doc
2004年江苏高考物理真题及答案.doc
免费
4下载
2024年新高考物理资料 大题08 带电粒子(带电体)在电场中的平衡、运动(原卷版).docx
2024年新高考物理资料 大题08 带电粒子(带电体)在电场中的平衡、运动(原卷版).docx
免费
0下载
2021年12月山东省普通高中学业水平合格性考试物理仿真模拟试卷B(解析版).doc
2021年12月山东省普通高中学业水平合格性考试物理仿真模拟试卷B(解析版).doc
免费
5下载
高中2024版考评特训卷·物理【新教材】(河北专版)考点93.docx
高中2024版考评特训卷·物理【新教材】(河北专版)考点93.docx
免费
0下载
2024届高考物理考向核心卷—海南专版 答案分享.pdf
2024届高考物理考向核心卷—海南专版 答案分享.pdf
免费
12下载
我的小文库
实名认证
内容提供者

提供高质量免费文档试卷下载,如果满意请告诉您身边的人,如果不满意请告诉我们,您的意见对于我们很重要,是我们不断进步的动力

确认删除?
回到顶部
客服号
  • 客服QQ点击这里给我发消息
QQ群
  • QQ群点击这里加入QQ群