2024年新高考物理资料 专题10 磁场 带电粒子在磁场中的运动(讲义)(解析版).docx本文件免费下载 【共26页】

2024年新高考物理资料 专题10 磁场 带电粒子在磁场中的运动(讲义)(解析版).docx
2024年新高考物理资料 专题10 磁场 带电粒子在磁场中的运动(讲义)(解析版).docx
2024年新高考物理资料 专题10 磁场 带电粒子在磁场中的运动(讲义)(解析版).docx
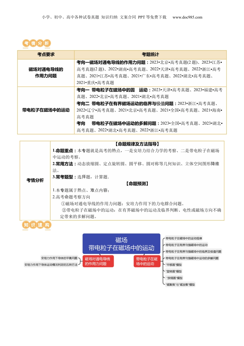
小学、初中、高中各种试卷真题知识归纳文案合同PPT等免费下载www.doc985.com专题10磁场带电粒子在磁场中的运动目录考点一磁场对通电导线的作用力问题.........................3.......3...............41.安培力作用下导体的平衡问题..........................42.安培力作用下导体运动情况判定的五种方法..5..................5考向一磁场对通电导线的作用力问题.....................5考点二带电粒子在磁场中的运动.................................8.......8.............131.带电粒子在磁场中的运动规律........................132.带电粒子在有界匀强磁场中的运动................133.带电粒子在有界匀强磁场中的临界及极值问题154.带电粒子在有界匀强磁场中运动的多解问题165.“平移圆模型”....................................................176.“旋转圆模型”.....................................................177.“放缩圆模型”....................................................188.“磁聚焦与磁发散模型”“”.................................18................19考向一带电粒子在磁场中的圆周运动...................19考向二带电粒子在有界磁场运动的临界与极值问题20考向三带电粒子在磁场中运动的多解问题...........22小学、初中、高中各种试卷真题知识归纳文案合同PPT等免费下载www.doc985.com考点要求考题统计磁场对通电导线的作用力问题考向一磁场对通电导线的作用力问题:2023•北京高考真题•(2题)、2023•江苏•高考真题(2题)、2022•湖南高考真题、•2022•天津高考真题、•2022•浙江高考•真题、2021•江苏高考真题、•2021•广东高考真题、•2022•湖北高考真题、•2021•重庆高考真题•带电粒子在磁场中的运动考向一带电粒子在磁场中的圆周运动:2023•天津高考真题、•2023•福建高考•真题、2022•北京高考真题、•2021•湖北高考真题•考向二带电粒子在有界磁场运动的临界与问题:极值2023•浙江高考真题、•2022•辽宁高考真题、•2021•北京高考真题、•2021•全国高考真题、•2021•海南•高考真题考向周带电粒子在磁场中运动的多解问题:2023•全国高考真题、•2023•湖北•高考真题、2022•湖北高考真题、•2022•浙江高考真题•考情分析【命题规律及方法指导】1.命题重点:本题就是高考的点,专热一是安培力结合力学的考察、二是带电粒子在磁场中运动的考察。2.常用方法:动态放缩圆、定点旋转圆、圆平移、圆对称等几何知识、立体空间图形降维法。3.常考题型:选题,计算题.择【命题预测】1.本题属于点、点内;专容热难2.高考题考察方向命①磁场对通电导线的作用力问题:安培力作用下的力电合问题。综②带电粒子在磁场中的运动:在有界磁场中的运动及临界判断、电性或磁场方向不确定带来的多解问题。小学、初中、高中各种试卷真题知识归纳文案合同PPT等免费下载www.doc985.com考一点磁场对通电导线的作用力问题1.(2022·江苏·高考真题)如图所示,两根固定的通电长直导线a、b相互垂直,a平行于纸面,电流方向向右,b垂直于纸面,电流方向向里,则导线a所受安培力方向()A.平行于纸面向上B.平行于纸面向下C.左半部分垂直纸面向外,右半部分垂直纸面向里D.左半部分垂直纸面向里,右半部分垂直纸面向外【考向】磁场对通电导线的作用力问题【答案】C【详解】根据安培定则,可判断出导线a左侧部分的空间磁场方向斜向右上,右侧部分的磁场方向斜向下方,根据左手定则可判断出左半部分垂直纸面向外,右半部分垂直纸面向里。故选C。2.(2022·湖北·高考真题)(多选)如图所示,两平行导轨在同一水平面内。一导体棒垂直放在导轨上,棒与导轨间的动摩擦因数恒定。整个装置置于匀强磁场中,磁感应强度大小恒定,方向与金属棒垂直、与水平向右方向的夹角θ可调。导体棒沿导轨向右运动,现给导体棒通以图示方向的恒定电流,适当调整磁场方向,可以使导体棒沿导轨做匀加速运动或匀减速运动。已知导体棒加速时,加速度的最大值为g;减速时,加速度的最大值为g,其中g为重力加速度大小。下列说法正确的是()A.棒与导轨间的...

1、当您付费下载文档后,您只拥有了使用权限,并不意味着购买了版权,文档只能用于自身使用,不得用于其他商业用途(如 [转卖]进行直接盈利或[编辑后售卖]进行间接盈利)。
2、本站所有内容均由合作方或网友上传,本站不对文档的完整性、权威性及其观点立场正确性做任何保证或承诺!文档内容仅供研究参考,付费前请自行鉴别。
3、如文档内容存在违规,或者侵犯商业秘密、侵犯著作权等,请点击“违规举报”。

碎片内容

与本文档类似文档
2025版新高考版 物理考点清单+模型清单新高考版专题一 考点清单+模型清单.pdf
2025版新高考版 物理考点清单+模型清单新高考版专题一 考点清单+模型清单.pdf
免费
18下载
高中2022·微专题·小练习·物理【新高考】专题8.docx
高中2022·微专题·小练习·物理【新高考】专题8.docx
免费
0下载
2024年新高考物理资料 第06讲 重力 弹力 摩擦力(讲义)(原卷版).docx
2024年新高考物理资料 第06讲 重力 弹力 摩擦力(讲义)(原卷版).docx
免费
0下载
高考物理复习  第7讲 牛顿第二定律 两类运动学问题(原卷版).docx
高考物理复习 第7讲 牛顿第二定律 两类运动学问题(原卷版).docx
免费
0下载
2025年新高考物理资料  选择题考点专项36 碰撞与类碰撞模型(后附解析).docx
2025年新高考物理资料 选择题考点专项36 碰撞与类碰撞模型(后附解析).docx
免费
0下载
高考物理复习  第一章 第1课时 运动的描述 (1).docx
高考物理复习 第一章 第1课时 运动的描述 (1).docx
免费
0下载
高考物理复习  专题16 恒定电流规律及电阻、电阻率的测量(原卷版).docx
高考物理复习 专题16 恒定电流规律及电阻、电阻率的测量(原卷版).docx
免费
0下载
2025年新高考物理资料  第六章 第3课时 专题强化:动能定理在多过程问题中的应用.docx
2025年新高考物理资料 第六章 第3课时 专题强化:动能定理在多过程问题中的应用.docx
免费
0下载
2022·微专题·小练习·物理【新高考】专题82.docx
2022·微专题·小练习·物理【新高考】专题82.docx
免费
30下载
2024年新高考物理资料 押全国卷18题:万有引力(原卷版).docx
2024年新高考物理资料 押全国卷18题:万有引力(原卷版).docx
免费
0下载
高考物理专题37 电场能的性质(原卷卷)-十年(2014-2023)高考物理真题分项汇编(全国通用).docx
高考物理专题37 电场能的性质(原卷卷)-十年(2014-2023)高考物理真题分项汇编(全国通用).docx
免费
0下载
2024年新高考物理资料 第07讲 力的合成与分解(讲义)(解析版).docx
2024年新高考物理资料 第07讲 力的合成与分解(讲义)(解析版).docx
免费
0下载
2024年新高考物理资料  第一篇 专题一 第2讲 牛顿运动定律与直线运动.pptx
2024年新高考物理资料 第一篇 专题一 第2讲 牛顿运动定律与直线运动.pptx
免费
0下载
2025年新高考物理资料  第六章 第6课时 专题强化:动力学和能量观点的综合应用 (1).docx
2025年新高考物理资料 第六章 第6课时 专题强化:动力学和能量观点的综合应用 (1).docx
免费
0下载
2024年新高考物理资料 专题18 电学实验-2022年高考真题和模拟题物理分专题训练(教师版含解析).docx
2024年新高考物理资料 专题18 电学实验-2022年高考真题和模拟题物理分专题训练(教师版含解析).docx
免费
0下载
2024年新高考物理资料  第01讲  运动的描述(课件).pptx
2024年新高考物理资料 第01讲 运动的描述(课件).pptx
免费
0下载
高中物理·必修第二册·教科版课时作业  课时素养评价16.docx
高中物理·必修第二册·教科版课时作业 课时素养评价16.docx
免费
15下载
精品解析:2023届江苏省扬州中学高三下学期模拟预测物理试题 (原卷版).docx
精品解析:2023届江苏省扬州中学高三下学期模拟预测物理试题 (原卷版).docx
免费
0下载
2022·微专题·小练习·物理【统考版】专题41.docx
2022·微专题·小练习·物理【统考版】专题41.docx
免费
9下载
2023《微专题·小练习》·物理·新教材·XL-5专题77电磁场和电磁波.docx
2023《微专题·小练习》·物理·新教材·XL-5专题77电磁场和电磁波.docx
免费
7下载
我的小文库
实名认证
内容提供者

提供高质量免费文档试卷下载,如果满意请告诉您身边的人,如果不满意请告诉我们,您的意见对于我们很重要,是我们不断进步的动力

阅读排行

确认删除?
回到顶部
客服号
  • 客服QQ点击这里给我发消息
QQ群
  • QQ群点击这里加入QQ群
提交所需资料详情,我们来帮找资料