2024年新高考物理资料 专题05 功与功率 功能关系(讲义)(原卷版).docx本文件免费下载 【共22页】

2024年新高考物理资料 专题05 功与功率 功能关系(讲义)(原卷版).docx
2024年新高考物理资料 专题05 功与功率 功能关系(讲义)(原卷版).docx
2024年新高考物理资料 专题05 功与功率 功能关系(讲义)(原卷版).docx
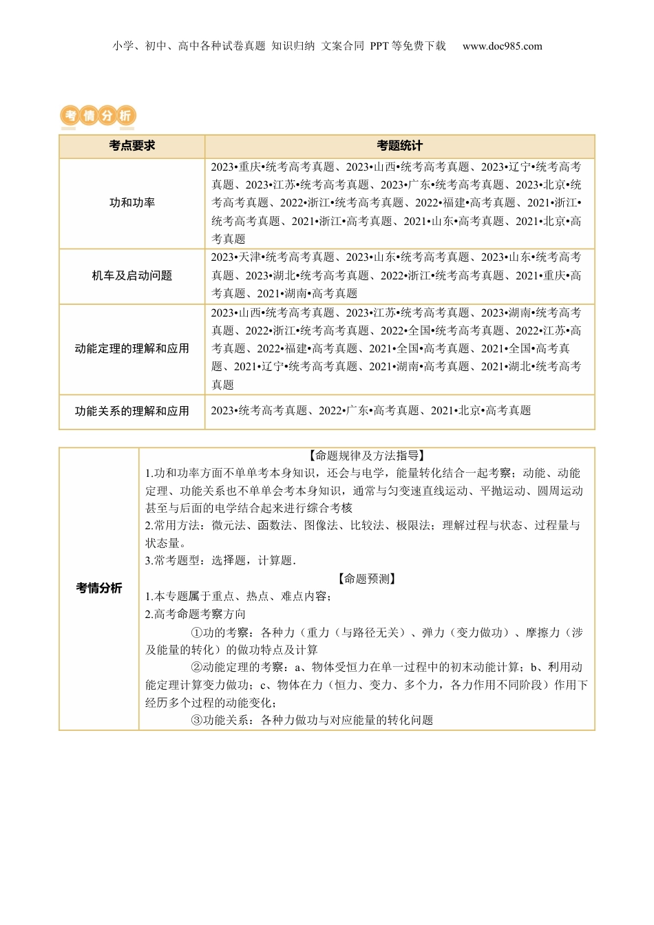
小学、初中、高中各种试卷真题知识归纳文案合同PPT等免费下载www.doc985.com第05讲功与功率功能关系目录考点一功和功率...........................................................4........4.............51.各种力的做功特点..............................................52.变力做功的分析和计算......................................5..................7考点二机车及启动问题...............................................9........9.............91.基本思路..............................................................92.以恒定功率启动................................................103.以恒定加速度启动............................................10................11考点三动能定理的理解和应用.................................13......13...........151.动能定理的进一步理解及简单应用................152.应用动能定理解题的一般步骤........................153.应用动能定理解决多过程问题........................15................16考点四功能关系的理解和应用.................................19......19...........201.功能关系的理解................................................202.常见力做功与能量变化的关系........................20小学、初中、高中各种试卷真题知识归纳文案合同PPT等免费下载www.doc985.com................21小学、初中、高中各种试卷真题知识归纳文案合同PPT等免费下载www.doc985.com考点要求考题统计功和功率2023•重庆统考高考真题、•2023•山西统考高考真题、•2023•辽宁统考高考•真题、2023•江苏统考高考真题、•2023•广东统考高考真题、•2023•北京统•考高考真题、2022•浙江统考高考真题、•2022•福建高考真题、•2021•浙江•统考高考真题、2021•浙江高考真题、•2021•山东高考真题、•2021•北京高•考真题机车及启动问题2023•天津统考高考真题、•2023•山东统考高考真题、•2023•山东统考高考•真题、2023•湖北统考高考真题、•2022•浙江统考高考真题、•2021•重庆高•考真题、2021•湖南高考真题•动能定理的理解和应用2023•山西统考高考真题、•2023•江苏统考高考真题、•2023•湖南统考高考•真题、2022•浙江统考高考真题、•2022•全国统考高考真题、•2022•江苏高•考真题、2022•福建高考真题、•2021•全国高考真题、•2021•全国高考真•题、2021•辽宁统考高考真题、•2021•湖南高考真题、•2021•湖北统考高考•真题功能关系的理解和应用2023•统考高考真题、2022•广东高考真题、•2021•北京高考真题•考情分析题规律及方法【命指】导1.功和功率方面不单单考本身知识,还会与电学,能量转化结合一起考;动能、动能察定理、功能关系也不单单会考本身知识,通常与匀变速直线运动、平抛运动、圆周运动甚至与后面的电学结合起来进行合考核综2.常用方法:微元法、数法、图像法、比较法、极限法;理解过程与状态、过程量与函状态量。3.常考题型:选题,计算题.择题测【命】预1.本专题于重点、热点、难点内;属容2.高考题考方向命察①功的考:各种力(重力(与路径无关)、弹力(变力做功)、摩擦力(涉察及能量的转化)的做功特点及计算②动能定理的考:察a、物体受恒力在单一过程中的初末动能计算;b、用动利能定理计算变力做功;c、物体在力(恒力、变力、多个力,各力作用不同阶段)作用下经多个过程的动能变化;历③功能关系:各种力做功与对应能量的转化问题小学、初中、高中各种试卷真题知识归纳文案合同PPT等免费下载www.doc985.com小学、初中、高中各种试卷真题知识归纳文案合同PPT等免费下载www.doc985.com考一点功和功率1.(2023·北京·统考高考真题)如图所示,一物体在力F作用下沿水平桌面做匀加速直线运动。已知物体质量为m,加速度大小为a,物体和桌面之间的动摩擦因数为,重力加速度为g,在物体移动距离为x的过程中()A.摩擦力做功大小与F方向无关B.合力做功大小与F方向有关C.F为水平方向时,F做功为D.F做功的最小值为2.(2021·山东...

1、当您付费下载文档后,您只拥有了使用权限,并不意味着购买了版权,文档只能用于自身使用,不得用于其他商业用途(如 [转卖]进行直接盈利或[编辑后售卖]进行间接盈利)。
2、本站所有内容均由合作方或网友上传,本站不对文档的完整性、权威性及其观点立场正确性做任何保证或承诺!文档内容仅供研究参考,付费前请自行鉴别。
3、如文档内容存在违规,或者侵犯商业秘密、侵犯著作权等,请点击“违规举报”。

碎片内容

与本文档类似文档
2025年新高考物理资料  二十六:电路的基本概念及规律(含解析).docx
2025年新高考物理资料 二十六:电路的基本概念及规律(含解析).docx
免费
0下载
2024年新高考物理资料  第一篇 专题二 第7讲 动能定理 机械能守恒定律 能量守恒定律.pptx
2024年新高考物理资料 第一篇 专题二 第7讲 动能定理 机械能守恒定律 能量守恒定律.pptx
免费
0下载
高考物理复习  考点巩固卷02 受力分析与相互作用(原卷版).docx
高考物理复习 考点巩固卷02 受力分析与相互作用(原卷版).docx
免费
0下载
2020年全国统一高考物理试卷(新课标ⅰ)(原卷版).pdf
2020年全国统一高考物理试卷(新课标ⅰ)(原卷版).pdf
免费
20下载
新课改高中物理 高考复习07 C磁场对运动电荷的作用 提升版学生版.docx
新课改高中物理 高考复习07 C磁场对运动电荷的作用 提升版学生版.docx
免费
10下载
《2024九省联考》【贵州省】物理答案+答案.pdf
《2024九省联考》【贵州省】物理答案+答案.pdf
免费
5下载
高中2022·微专题·小练习·物理【统考版】专题56.docx
高中2022·微专题·小练习·物理【统考版】专题56.docx
免费
0下载
2024年新高考物理资料 物理(新高考通用)-2024年高考终极押题猜想(原卷版).docx
2024年新高考物理资料 物理(新高考通用)-2024年高考终极押题猜想(原卷版).docx
免费
0下载
2020年高考物理真题(北京自主命题)(原卷版).doc
2020年高考物理真题(北京自主命题)(原卷版).doc
免费
25下载
高考物理复习  考点10 探究两个互成角度的力的合成规律(核心考点精讲精练)(解析版).docx
高考物理复习 考点10 探究两个互成角度的力的合成规律(核心考点精讲精练)(解析版).docx
免费
0下载
高考物理专题64 物理光学(原卷卷)-十年(2014-2023)高考物理真题分项汇编(全国通用).docx
高考物理专题64 物理光学(原卷卷)-十年(2014-2023)高考物理真题分项汇编(全国通用).docx
免费
1下载
2024年新高考物理资料 第42讲 电路的基本概念和规律(练习)(解析版).docx
2024年新高考物理资料 第42讲 电路的基本概念和规律(练习)(解析版).docx
免费
0下载
2025年新高考物理资料  第十三章 第1课时 交变电流的产生和描述.docx
2025年新高考物理资料 第十三章 第1课时 交变电流的产生和描述.docx
免费
0下载
2024年高考物理等级考一模分类汇编:专题5静电场(原卷).docx
2024年高考物理等级考一模分类汇编:专题5静电场(原卷).docx
免费
0下载
2020-2021学年上海市浦东新区高三(上)期末物理试卷(一模).doc
2020-2021学年上海市浦东新区高三(上)期末物理试卷(一模).doc
免费
0下载
2025年新高考物理资料  第14讲 功能关系 能量守恒定律(解析版).docx
2025年新高考物理资料 第14讲 功能关系 能量守恒定律(解析版).docx
免费
0下载
精品解析:2023届上海市宝山区高三上学期期末(一模)物理试题(原卷版).docx
精品解析:2023届上海市宝山区高三上学期期末(一模)物理试题(原卷版).docx
免费
0下载
2025年新高考物理资料  第29讲 实验:验证动量守恒定律(讲义)(原卷版).docx
2025年新高考物理资料 第29讲 实验:验证动量守恒定律(讲义)(原卷版).docx
免费
0下载
2021年浙江省高考物理【6月】(含解析版).doc
2021年浙江省高考物理【6月】(含解析版).doc
免费
12下载
1997年黑龙江高考物理真题及答案.doc
1997年黑龙江高考物理真题及答案.doc
免费
17下载
我的小文库
实名认证
内容提供者

提供高质量免费文档试卷下载,如果满意请告诉您身边的人,如果不满意请告诉我们,您的意见对于我们很重要,是我们不断进步的动力

阅读排行

确认删除?
回到顶部
客服号
  • 客服QQ点击这里给我发消息
QQ群
  • QQ群点击这里加入QQ群
提交所需资料详情,我们来帮找资料